住房和城乡建设部标准定额司关于征求
房屋建筑与装饰工程消耗量定额等消耗量定额意见的函
建标综函〔2019〕247号
各省、自治区住房和城乡建设厅,直辖市住房和城乡建设(管)委,新疆生产建设兵团住房和城乡建设局,有关单位:
按照《住房和城乡建设部办公厅关于印发2019年工程造价计价依据编制计划和工程造价管理工作计划的通知》,我司组织完成了《房屋建筑与装饰工程消耗量定额》《市政工程消耗量定额》两套消耗量定额的局部修订工作,现已形成征求意见稿,送你们征求意见。请认真组织研究,并于2019年11月10日前将意见函告我司造价管理处。征求意见稿可登陆住房和城乡建设部门户网站征求意见栏目检索下载。
联系人:张寒冰 010-58933216
邮 箱:kency@mohurd.gov.cn
附 件:
1、2019年《房屋建筑与装饰工程消耗量定额》(征求意见稿)
2、2019年《市政工程消耗量定额》(征求意见稿)
中华人民共和国住房和城乡建设部标准定额司
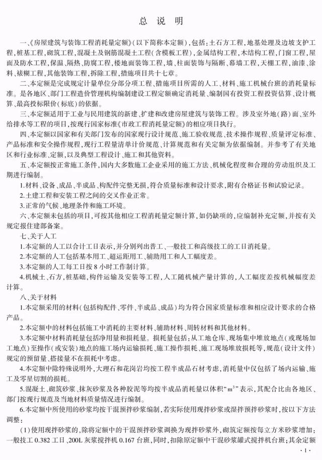
2019年《房屋建筑与装饰工程消耗量定额》
因篇幅较长,仅摘取部分章节展示。查阅全文,请点击文末“阅读原文”登录官网下载!
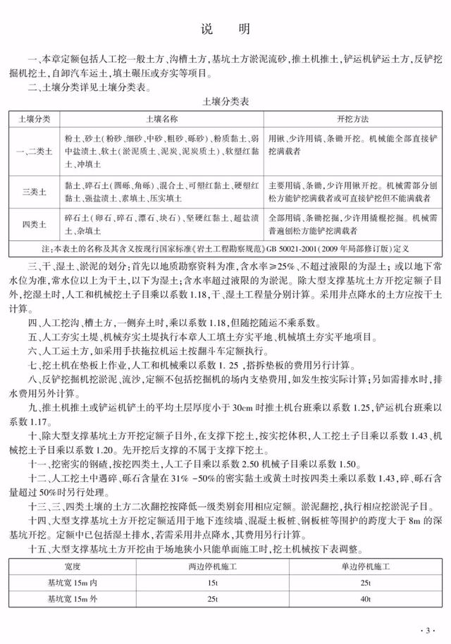
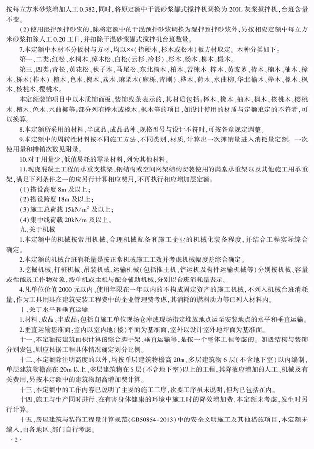
2019年《市政工程消耗量定额》
