近日,住建部官网发布文件,对行业标准《施工现场临时用电安全技术规范(征求意见稿)》公开征求意见。本次修订的主要内容有:
1、将原“接地与防雷”一章更名为“配电系统”;
2、增设“剩余电流保护”为正文单独一节,补充对剩余电流保护的规定;
3、将原“配电箱及开关箱”一章更名为“配电装置”;
4、补充钢索配线中对钢索的截面、布设以及固定的规定;
5、增加对采用专用电缆线路供电的起重机,可采用两级配电方式的规定;
6、补充临时用电工程管理需完善安全技术档案的规定;
7、更新附录A全国年平均雷暴日数。
经整理,此次征求意见稿中共有11个强制性条文。分别如下:
01
3.2.11 PE线上严禁装设开关或熔断器,严禁通过工作电流,且严禁断线。
02
5.2.3 发电机组电源必须与外电线路电源联锁,严禁并列运行。
03
6.2.1 电缆中必须包含全部工作芯线和用作保护零线或保护线的芯线。需要三相四线制配电的电缆线路必须采用五芯电缆。
五芯电缆必须包含淡蓝、绿/黄二种颜色绝缘芯线。淡蓝色芯线必须用作N线;绿/黄双色芯线必须用作PE线,严禁混用。
04
6.2.3 电缆线路应采用埋地或架空敷设,严禁沿地面明设,并应避免机械损伤和介质腐蚀。埋地电缆路径应设方位标识。
05
7.7.3 对混凝土搅拌机、钢筋加工机械、术工机械、盾构机械等设备进行清理、检查、维修时,必须首先将其开关箱分闸断电。呈现可见电源分断点,并关门上锁。
06
9.2.2 下列特殊场所应使用安全特低电压照明器:
1 隧道、人防工程、高温、有导电灰尘、比较潮湿或灯具离地面高度低于2.5m等场所的照明,电源电压不应大于36V;
2 潮湿和易触及带电体场所的照明,电源电压不得大于 24V;
3 特别潮湿场所、导电良好的地面、锅炉或金属容器内的照明,电源电压不得大于12V。
07
9.2.5照明变压器必须使用双绕组型安全隔离变压器,严禁使用自耦变压器。
08
9.3.10 对夜间影响飞机或车辆通行的在建工程及机械设备, 必须设置醒目的红色信号灯,其电源应设在施工现场总电源开关的前侧,并应设置外电线路停止供电时的应急自备电源。
09
10.1.4 临时用电工程组织设计编制及变更时,必须履行“编制、审核、批准”程序,由电气工程技术人员组织编制,经相关部门审核及具有法人资格企业的技术负责人批准后实施。变更用电工程组织设计时,应补充有关图纸资料。
10
10.1.5 临时用电工程必须经编制、审核、批准部门和使用单位共同验收,合格后方可使用。
11
10.3.2 临时用电工程定期检查应按分部、分项工程进行,对安全隐患必须及时处理,并应履行复查验收手续。
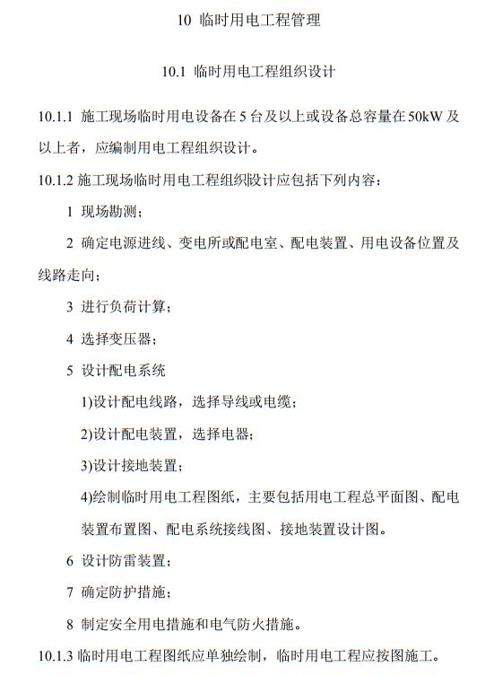
条文的主要内容包括10部分:1.总则;2.术语、代号;3.配电系统;4.配电装置;5.配电室及自备电源;6.配电线路;7.电动建筑机械和手持式电动工具;8.外线电路及电气设备防护;9.照明;10.临时用电工程管理。
文件原文:
内容较长,可以直接到住建部官网下载:
http://www.mohurd.gov.cn/zqyj/202004/t20200428_245219.html
