各省、自治区、直辖市建筑业协会(联合会、施工行业协会),有关行业建设协会,解放军工程建设协会,国资委管理的有关建筑业企业:
根据《关于开展2020~2021年度第一批中国建设工程鲁班奖(国家优质工程)评选工作的通知》(建协〔2020〕17号)及鲁班奖评选工作有关规定,我会对申报的工程进行了初审,共有135项工程符合要求,列入复查计划。现将复查工作有关事项通知如下:
一、时间安排
复查定于2020年9月7日开始,用时20天左右。每项工程具体复查时间由复查组与各推荐单位联系后确定。
二、有关要求
(一)工程复查严格执行《中国建设工程鲁班奖(国家优质工程)评选办法》(建协〔2017〕2号)、《关于改进完善中国建设工程鲁班奖(国家优质工程)评选工作的通知》(建协〔2018〕13号,以下简称《通知》)和《中国建设工程鲁班奖(国家优质工程)复查工作细则(试行)》(建协〔2011〕19号)有关规定。
(二)请各推荐单位积极配合工程复查,督促申报单位按照以上文件要求做好复查准备工作。
(三)复查期间若遇到节假日,请提前通知有关单位,做好工作安排。
三、工作纪律
各推荐、申报单位,复查专家及相关人员要严格遵守中央、住房城乡建设部有关廉政建设的规定,认真执行《中国建设工程鲁班奖(国家优质工程)评选工作纪律规定》(建协〔2014〕23号)、《通知》及《中国建设工程鲁班奖(国家优质工程)复查接待工作要求》(见附件2)。
附件:
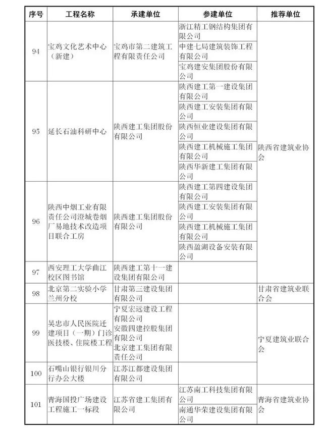
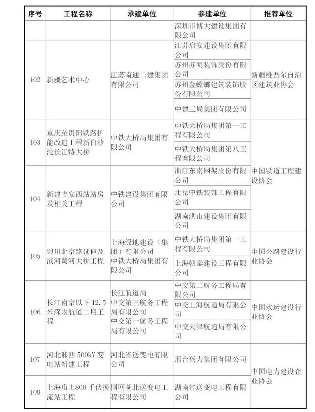
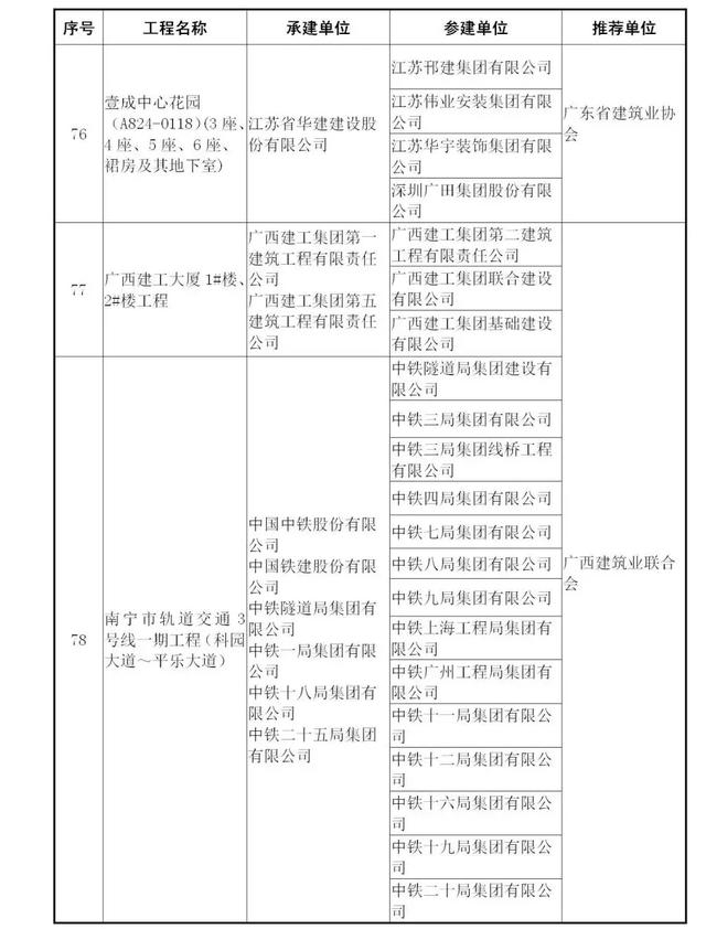
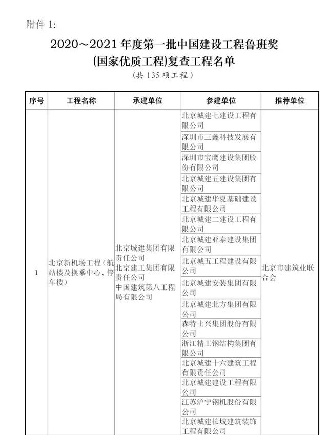
1、2020~2021年度第一批中国建设工程鲁班奖(国家优质工程)复查工程名单
2、中国建设工程鲁班奖(国家优质工程)复查接待工作要求
中国建筑业协会
2020年9月3日
