关于公布2019年度完成产值100亿元以上工程建设企业名单的通知
中施企协字〔2020〕61号
各关联协会、会员企业及有关单位:
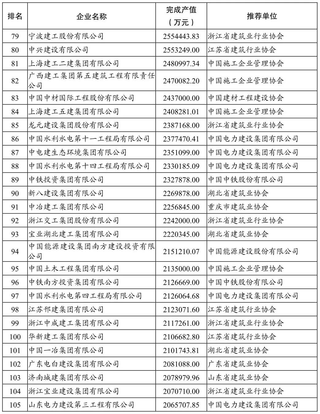
为了展示工程建设行业发展成果,充分发挥优秀企业的示范引领作用,我会对2019年度工程建设企业完成产值进行统计排名。经企业申报,相关单位推荐,协会审核,遴选出完成产值超过100亿元的228家企业,现予公布。
企业名单将收录在《工程建设行业蓝皮书(2020)》,同时,在中施企协官网(www.cacem.com.cn)进行宣传。
附件:2019年度完成产值100亿元以上工程建设企业名单
中国施工企业管理协会
2020年10月28日
