11月13日,宁波市住房和城乡建设局发布《宁波市建筑产业互联网平台(一期)上线运行工作方案》通知,旨在加快建筑领域新型基础设施建设,推进建设行业数字化、智能化升级,实现建筑产业高质量发展。
同样在11月2日,浙江省七部门联合发布的《关于深化房屋建筑和市政基础设施工程施工图管理改革的实施意见》中也提出了实施工程建设全过程图纸数字化管理以及全面应用数字化图纸的相关内容。
施工图设计审查
房屋建筑和市政基础设施工程项目施工图设计审查的电子施工图格式由原有的DWF格式升级为DWG格式;
实行设计和节能审查在线变更确认及电子施工图可视化数字签名、签章;
原“宁波市建筑与市政工程施工图联合审查系统”停止运行(2021年1月1日起),并入一期平台,实现勘察、设计、审查、变更和归档全过程数字化;
推动消防设计文件审救共享。
工作计划
(一)测试运行阶段:
2020年10月至2020年12月底前:基本完成全市预拌混凝土企业的在线监管,全面完成勘察外业见证信息化、施工图设计审查系统的在线测试工作。《宁波市勘察设计变更在线监管暂行办法》争取出台,勘察设计在线变更测试工作开展。
(二)上线运行阶段:
2021年1月1日起:勘察外业见证信息化、施工图设计审查系统全面上线运行,施工图设计审查全面运行已升级完成的系统平台,停止运行原平台;
至2021年9月底前:全面完成预制管桩(片)、部品部件等装配式构件和预拌砂浆的在线监管。
(三)扩面提升阶段:
2021年10月1日至2022年12月底前:全面完成建设用砂、石和烧结砖、蒸压加气混凝土砌块等地方建筑材料的在线监管。
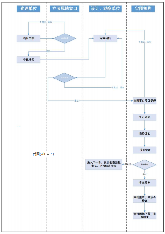
施工图审查系统流程
审查系统流程图
原文如下:
各区县(市)、功能园区住房城乡建设主管部门,有关单位:
现将《宁波市建筑产业互联网平台(一期)上线运行工作方案》印发你们,请认真遵照执行。
宁波市住房和城乡建设局
2020年11月13日
宁波市建筑产业互联网平台(一期)上线运行工作方案
为贯彻落实《住房和城乡建设部等部门关于推动智能制造与建筑工业化协同发展的指导意见》(建市〔2020〕60号)精神,加快建筑领域新型基础设施建设,推进建设行业数字化、智能化升级,实现建筑产业高质量发展,我局开发建设了“建筑产业互联网平台(一期)”(暂名,以下简称“一期平台”),特制定一期平台上线运行工作方案。
一、总体要求
(一)平台定位。积极探索应用“互联网+”“物联网”、大数据、人工智能等技术,推动建筑产业“一朵(云)可查询、一网全覆盖、一键能追溯”,成为建设工程全过程监管的基础环节和核心内容。
(二)监管范围。按照“统筹安排、分步推进”的要求,对影响建设工程质量安全的勘察外业见证、地方建筑材料和施工图设计审查、电子竣工图归档统一纳入到一期平台范围,稳步推进勘察设计在线变更。
二、主要内容
(一)勘察外业见证。针对勘察作业现场分散、变化大、周期短的特点,积极探索管理新思路,按照《住房和城乡建设部办公厅关于印发房屋建筑和市政基础设施工程勘察质量信息化监管平台数据标准(试行)》(建办质函〔2020〕257号)规定的技术标准和要求,强化勘察全过程动态监管,建立健全企业负责、政府监管、社会监督的勘察质量保障机制,提升工程勘察质量水平。
(二)施工图设计审查。依据市住建局等六部门印发的《关于统筹推进施工图设计文件审查和民用建筑节能审查改革的实施意见》,房屋建筑和市政基础设施工程项目施工图设计审查的电子施工图格式由原有的DWF格式升级为DWG格式,实行设计和节能审查在线变更确认及电子施工图可视化数字签名、签章,原“宁波市建筑与市政工程施工图联合审查系统”停止运行,并入一期平台,实现勘察、设计、审查、变更和归档全过程数字化。同时,推动消防设计文件审救共享。
(三)地方建筑材料监管
1.加强建材质量监管。通过采集生产企业IPC(工控机)、ERP涉及质量监管方面主要数据,真实反映有关建材质量,形成工厂、现场数据动态核对的工作核查机制。探索建设AI(人工智能)监管模式,通过高分辨率视频监控智能检测识别,逐步减轻驻厂监造检测或监理人员工作负担,实现风险、隐患的自动识别、预警。
2.规范企业市场行为。按照“线上视频监管、线下高频抽查”的要求,逐步规范地方建筑材料行业企业行为,建立生产、供应、运输、使用地方建筑材料行业的市场秩序。加大非法搅拌站打击力度,预防预拌混凝土行业价格垄断、区域垄断,鼓励优胜劣汰,推进有序竞争。
3.建立追溯核查机制。积极顺应建设项目发展新形势,推进建设工程质量监管向工厂监管延伸。加大驻厂监造推广力度,积极探索地方建筑材料在线监管平台应用“物联网”技术,通过在预拌混凝土试块、预制构件、预制管桩(片)植入“芯片”、“二维码”,结合AI视频分析技术,建立可追溯可核查机制。
4.完善市场供应预警。充分发挥市场在资源配置中的决定性作用,总结疫情期间建筑材料产业链、供应链反映问题,通过信息平台,畅通生产、运输、供应和使用企业的信息渠道,促进信息对称,推动资源有序配置。建立建筑材料统计分析监测机制,确保信息准确性、完整性、及时性,帮助企业转型升级。
三、工作计划
按照工作内容不同,分阶段、分步骤实施:
(一)测试运行阶段:2020年10月正式启动,至2020年12月底前,基本完成全市预拌混凝土企业的在线监管,全面完成勘察外业见证信息化、施工图设计审查系统的在线测试工作。《宁波市勘察设计变更在线监管暂行办法》争取出台,勘察设计在线变更测试工作开展。
(二)上线运行阶段:2021年1月1日起,勘察外业见证信息化、施工图设计审查系统(含勘察设计在线变更)全面上线运行,施工图设计审查中涉及勘察外业部分,以勘察外业见证线上数据为依据,施工图设计审查全面运行已升级完成的系统平台,停止运行原平台;至2021年9月底前,全面完成预制管桩(片)、部品部件等装配式构件和预拌砂浆的在线监管。
(三)扩面提升阶段:2021年10月1日启动,至2022年12月底前,全面完成建设用砂、石和烧结砖、蒸压加气混凝土砌块等地方建筑材料的在线监管。
四、经费来源
一期平台属于建设项目全生命周期监管的重要组成部分,所需经费从列入市住建局部门预算安排的年度信息化建设经费中支出。电子签章采购经费原则上由市住建局统一实行政府采购、统一打包定价,其中:2021年底前,纳入一期平台的建筑产业企业电子签章采购经费按照每家企业5个保障(含法人章);2022年底前,纳入一期平台的建筑产业企业电子签章采购经费按照每家企业3个保障(含法人章),经费由市本级财政承担、其余经费由建筑产业企业承担。
五、保障措施
(一)提高思想认识。一期平台是缓解当前建设工程质量安全的一个有益探索,也是探索解决工程质量纠纷的有效尝试,各区县(市)、功能园区住房城乡建设主管部门一定要高度重视,防止有畏难情绪,防止部门之间推诿扯皮,主动担当,积极作为,密切关注企业的合理诉求,切实维护社会稳定,共同推进我市建设工程质量安全提升到新水平。
(二)明确上线时点。区县(市)、功能园区住房城乡建设主管部门是一期平台上线运行的主管部门,建设单位、勘察和设计单位、施工图审查机构、建筑材料生产企业是一期平台上线运行的责任主体,施工单位和监理单位按要求做好相应环节的工作落实。未建项目应当在核发施工许可证后10个工作日内将地方建筑材料的供应信息纳入到一期平台;在建项目根据项目工作计划,及时纳入到一期平台。
(三)减轻企业负担。落实政府监管平台服务企业“零收费”要求,加大对违规涉企收费行为的整治和查处力度,对可能产生问题的中间环节借用行政职能或行政资源垄断经营、强制服务、不合理收费行为要加大监管力度。一期平台同时设立举报信箱,有关违规行为一经查实,按照处理权限报相关部门处罚。
为保障一期平台上线运行工作的有序推进,市住建局分行业设立问题反馈咨询联系人和联系电话。勘察设计行业联系人:王加更,联系电话:89187256;地方建筑材料行业联系人:徐立国,联系电话:89180848。
