近日国务院公布《关于上海市浦东新区开展“一业一证”改革试点大幅降低行业准入成本总体方案的批复》,在上海市浦东新区开展“一业一证”改革试点。试点期为自批复之日起至2022年底。
首批选择31个行业纳入“一业一证”改革试点,配套将国务院部门负责实施的25项行政许可等事项委托上海市浦东新区承担受理和发证工作。
国务院部门委托上海市浦东新区 受理、发证的行政许可等事项目录
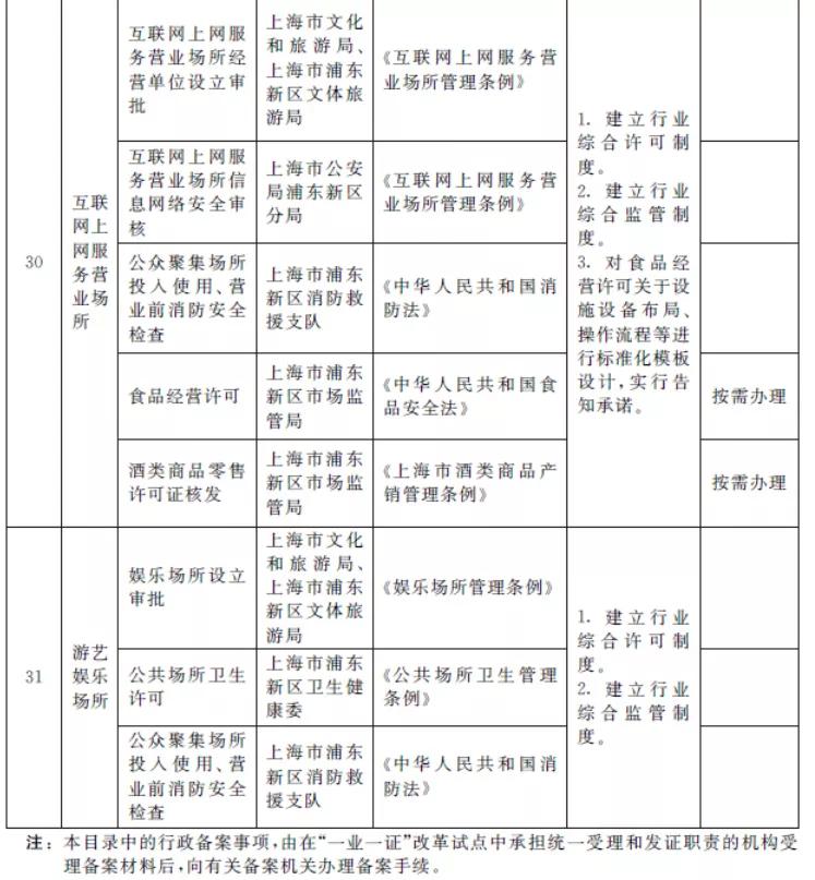
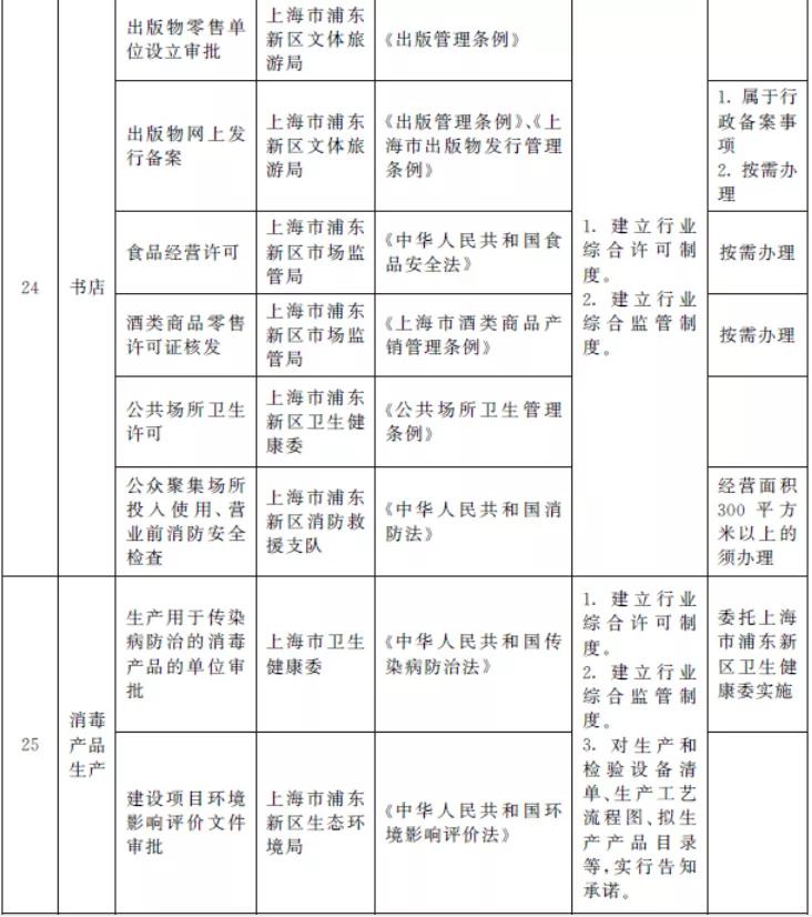
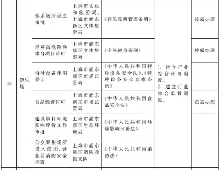
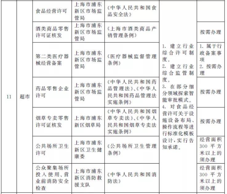
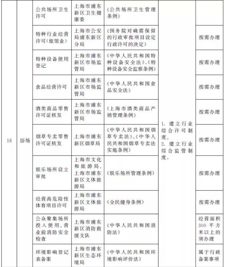
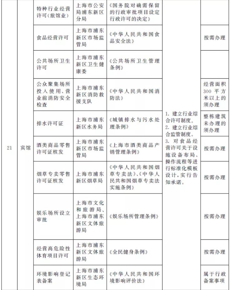
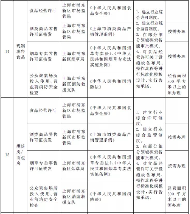
首批纳入“一业一证”改革试点的行业目录
(小编只摘取部分目录,完整版目录请往下查看)
国务院关于上海市浦东新区开展“一业一证”改革试点大幅降低行业准入成本总体方案的批复
国函〔2020〕155号
上海市人民政府:
你市关于报请审批上海市浦东新区开展“一业一证”改革试点总体方案的请示收悉。现批复如下:
一、根据《中华人民共和国行政许可法》第二十五条规定,同意在上海市浦东新区开展“一业一证”改革试点,试点期为自批复之日起至2022年底。原则同意《上海市浦东新区开展“一业一证”改革试点大幅降低行业准入成本总体方案》(以下简称《总体方案》),请认真组织实施。
二、要坚持以习近平新时代中国特色社会主义思想为指导,全面贯彻党的十九大和十九届二中、三中、四中、五中全会精神,深入贯彻落实习近平总书记关于支持浦东在改革系统集成协同高效方面先行先试、积极探索、创造经验的重要指示精神,落实国务院关于深化“放管服”改革、优化营商环境的部署要求,站在浦东开发开放30周年的新起点上,扎实推进“一业一证”改革试点,推动审批管理服务从“以政府部门供给为中心”向“以市场主体需求为中心”转变,走出一条照后减证和简化审批新路径,为在全国范围持续深化“证照分离”改革、更好克服“准入不准营”现象积累一批可复制可推广的经验。
三、上海市人民政府要加强对《总体方案》实施的组织领导。要围绕全球资源配置、科技创新策源、高端产业引领、开放枢纽门户等四大功能,解放思想、突破创新,在市场准入多头审批发证、市场主体高度关注的行业领域,建立行业综合许可制度,强化改革系统集成和协同配套,同步建立行业综合监管制度,在大幅降低行业准入成本的同时守牢风险防范底线,实现审批更精简、监管更有效、服务更优质。
四、国务院有关部门要按照职责分工,积极支持上海市浦东新区开展“一业一证”改革试点,充分发挥改革开放试验田作用。国务院办公厅、司法部要会同有关部门加强指导协调,积极帮助解决改革试点中出现的问题,及时总结推广实践证明行之有效的典型做法和经验。
五、《总体方案》实施中的重大问题,上海市人民政府、国务院有关部门要及时向国务院请示报告。
附件:上海市浦东新区开展“一业一证”改革试点大幅降低行业准入成本总体方案
国务院
2020年11月14日
(此件公开发布)
附件:
上海市浦东新区开展“一业一证”改革试点大幅降低行业准入成本总体方案
为贯彻落实党中央、国务院重大决策部署,深化“放管服”改革,优化营商环境,在上海市浦东新区开展“一业一证”改革试点,制定本方案。
一、总体要求
(一)指导思想。坚持以习近平新时代中国特色社会主义思想为指导,全面贯彻党的十九大和十九届二中、三中、四中、五中全会精神,深入贯彻落实习近平总书记关于支持浦东在改革系统集成协同高效方面先行先试、积极探索、创造经验的重要指示精神,落实国务院关于深化“放管服”改革、优化营商环境的部署要求,将市场主体进入特定行业涉及的多张许可证整合为一张行业综合许可证,实现“一证准营”,深入推进“一网通办”改革,推动审批管理服务从“以政府部门供给为中心”向“以市场主体需求为中心”转变,走出一条照后减证和简化审批新路径,大幅降低行业准入成本,打造国际一流的营商环境。
(二)基本原则。
——坚持需求导向,创新制度供给。以市场主体为中心,坚持问需于企、问计于企、问效于企,不断提升改革的精准性和实效性,再造审批管理服务全流程,努力打造市场主体和人民群众满意的市场准入制度体系。
——坚持系统集成,落实放管结合。在持续深化审批制度改革、提升市场准入便利度的同时,全面建立与行业综合许可相适应的行业综合监管制度,厘清监管职责,创新监管方式,构建协同高效、安全可靠的风险防范和事中事后监管体系。
——坚持法治引领,规范推进改革。按照重大改革于法有据的要求,坚持在法治下推进改革、在改革中完善法治,扎实做好改革所需的法治保障工作,及时调整完善相关管理制度,根据改革情况适时提出修改完善有关法律法规的建议。
——坚持重点突破,助力产业发展。围绕构建以国内大循环为主体、国内国际双循环相互促进的新发展格局,瞄准产业发展面临的堵点痛点,精准化、定制化、系统化推出改革举措,更好激发市场主体发展活力,加快培育产业发展新动能。
(三)总体目标。
2022年底前在上海市浦东新区开展“一业一证”改革试点,率先建立行业综合许可制度,实现“一帽牵头、一键导航、一单告知、一表申请、一标核准、一证准营”,深入推进政务服务“一网通办”,持续提升政务服务水平,打造市场主体办事“网购级体验”,以“双告知、双反馈、双跟踪、双随机、双评估、双公示”为核心,配套建立职责明确、分工协作、多元共治的行业综合监管制度,有效防范行业重大风险,为在全国范围持续深化“证照分离”改革、更好克服“准入不准营”现象积累一批可复制可推广的经验。
二、建立行业综合许可制度
聚焦市场准入多头审批、市场主体关注度高的行业,建立行业综合许可制度。围绕全球资源配置、科技创新策源、高端产业引领、开放枢纽门户等四大功能,首批选择31个行业纳入“一业一证”改革试点(见附表1),配套将国务院部门负责实施的25项行政许可等事项委托上海市浦东新区承担受理和发证工作(见附表2)。
(一)再造行业管理职能架构,实现“一帽牵头”。对纳入“一业一证”改革试点的行业,逐一确定行业管理的牵头部门和协同部门。牵头部门负责会同协同部门制定有关行业实施“一业一证”改革的细则,按照精简、协同、高效的原则,梳理集成各部门要求的行业准入条件、申请信息要素和材料清单,制定新的行业综合许可办事指南、申请表、审批流程规定和行业综合许可证样式,统筹建立行业综合监管制度。
(二)再造办事指引方式,实现“一键导航”。依托全国一体化政务服务平台,公布纳入“一业一证”改革试点的行业清单及各行业的行业综合许可办事指南,方便市场主体查询、浏览和下载。以国民经济行业分类中的小类为基础,全覆盖梳理进入各行业需要办理的单项许可或者行业综合许可,通过目录管理、精确查询、模糊查询等方式,为市场主体提供准确便利的办事导航服务,大幅降低对市场准入制度的学习成本。
(三)再造行业准入条件,实现“一单告知”。在不改变各部门规定的准入许可条件的前提下,以场所、设备、资金、人员、管理制度等为基本单元,对同一行业的全部条件进行标准化集成。通过网上“智能问答”方式,精准了解市场主体在业务范围、经营规模、工艺流程等方面的个性化特征,定制形成一张清晰准确、简明易懂的告知单,一次性告知市场主体必须具备的许可条件和应当提交的材料。对消防、环保、公共场所卫生、特种设备等跨行业通用审批,结合各有关行业的特点细化审批条件,实现通用审批与行业专项审批在准入条件和审批流程上深度融合。
(四)再造审批申报方式,实现“一表申请”。基于集成后的行业准入条件和信息要素,将同一行业市场准入许可涉及的多张申请表归并为一张申请表,从源头上消除市场主体多头填报、重复填报。开发应用智慧填表系统,从政府内部共享信息和市场主体提交的申请材料中自动抓取有关信息要素,预填入申请表,再由申请人进行审核、补充和确认,大幅减轻申请人填表和政府部门审查负担。
(五)再造许可审查程序,实现“一标核准”。以审前服务、申请受理、材料审核、现场勘验等为基本程序环节,集成各部门审批程序,实现统一受理申请,各有关部门依法定职权并联审批、限时办结,审查结果汇交后再统一发证。简化各部门内部流转、报批程序,对简单审批业务授权受理窗口接件即办,对复杂但高频的审批业务原则上实行双岗负责、一审一核办结。压减审批承诺时限,除国务院部门实施的行政许可等事项外,行业综合许可的办理时限原则上按照整合前各单项许可的最短时限确定。
(六)再造行业准入证件,实现“一证准营”。将一个行业准入涉及的多张许可证整合为一张行业综合许可证,集成有关单项许可证信息,实行“一枚印章管准入”。按照“谁审批、谁负责”的原则,各有关部门对行业综合许可证中涉及本部门的内容负责。明确上海市浦东新区颁发的行业综合许可证在全国范围合法有效。整合前的单项许可证设定了有效期限但许可条件基本不变的,整合为行业综合许可证后原则上取消或者延长有效期限。市场主体填报年报公示信息时一并填报行业经营有关信息,政府部门将有关市场主体纳入持续监管。有关部门依法可以对行业综合许可证中本部门负责的内容进行变更(包括增项、减项、更名等)、注销、撤销、暂扣或者吊销,行业综合许可证中其他内容根据关联程度依法作出调整,承担统一受理和发证职责的机构应当配合开展工作。
三、强化改革系统集成和协同配套
(一)深化告知承诺制改革。除直接涉及国家安全、国家秘密、意识形态安全、公共安全、金融业审慎监管、生态环境保护、人身健康、生命财产安全等外,对设备、人员、资金、管理制度等审批前后容易发生变动的审批条件,原则上实行告知承诺制,允许申请人以告知承诺书替代证明符合相关审批条件的材料。对耗时长、成本高且开业初期勘验难以体现日常经营状况的检验检测类审批条件,探索实行告知承诺制,允许市场主体免于提交检验检测报告。实行告知承诺制的,有关部门应当将承诺履行情况纳入事中事后监管,对虚假承诺的要依法依规严肃惩处,守牢风险防范底线。
(二)开发应用网上申办系统。落实推行“互联网+政务服务”要求,建设“一业一证”网上申办系统,并根据市场主体和有关政府部门需求不断迭代升级,着力提高在线办理率和全程网办率。聚焦便捷查询、精准匹配、智慧填表等功能,持续提升网上申办系统智能化水平,让申办许可像网购一样方便。全面实现行业综合许可证电子化,及时归集至全国统一的电子证照库,广泛推行市场主体电子亮证应用。
(三)探索智能审批模式。选择一批审批标准化、规范化程度较高的行政许可事项,通过申请材料结构化、业务流程标准化、审查规则指标化、数据比对自动化,打造无需人工参与的智能审批模式,申请人按要求提交申请材料后由系统自动作出审批决定,实现许可“秒办”和“无差别办理”。
(四)建立行业综合许可“好差评”机制。建立健全政务服务“好差评”制度和管理体系,对行业综合许可的审批服务全面开展“好差评”。让市场主体对行业指引、条件告知、审核程序、服务质量等各方面进行“找茬”,形成评价、反馈、整改、监督全流程衔接,倒逼政府部门持续提升政务服务质量和效率。
四、建立行业综合监管制度
(一)推行行业综合监管。对纳入“一业一证”改革试点的行业,牵头部门会同协同部门研究制定创新和加强事中事后监管的细则,理顺监管职责,强化信息共享,加强监管协作,明确市场主体退出机制,建立健全各负其责、协同高效的行业综合监管制度。在改革中不断完善“双告知、双反馈、双跟踪、双随机、双评估、双公示”的综合监管机制,切实加强各部门在审批、服务、监管全流程各环节中的衔接,确保部门协同无缝隙、风险防范无死角。普遍推行“双随机、一公开”跨部门联合监管,在避免执法扰民的同时提升监管实效。
(二)加快转变监管方式。推行“互联网+监管”,建设智能化的行业综合监管平台和系统,应用物联网、大数据、区块链、人工智能等技术,打造“主动发现、智能预警、自动派单、管理闭环”的智慧监管模式。实行动态监管,通过政府、市场主体、消费者、社会舆情等多渠道获取市场运行数据,实时准确发现问题。实行风险监管,分行业建立风险评估模型和应急响应机制,对发现的问题进行精准判断,识别风险等级。实行信用监管,利用多维度采集的信用数据对市场主体进行“精准画像”,强化基于信用评价的市场约束机制。实行分类监管,根据不同的风险等级和信用状况,采取差异化的监管措施和激励惩戒手段,把有限的监管资源用在刀刃上,并采取多种形式面向市场主体开展法治宣传,引导市场主体合法守信经营。
(三)强化社会自治功能。坚持政府主导、企业自治、行业自律、社会监督,彻底扭转政府监管“单打独斗”现象,推动形成多元共治、互为支撑的协同监管格局。选择风险可控的行业,探索豁免办理许可证要求提交的检验检测报告,通过差异化监管措施引导市场主体自愿开展市场化认证,政府部门在事中事后监管中需要开展检验检测的,由政府承担相关费用。探索建立产品服务质量保险制度,在提高风险处置能力的同时,通过保险费率体现经营风险,激励市场主体持续提升管理服务水平。
五、做好改革实施保障
(一)推动政务信息共享。健全跨地区、跨部门、跨层级的政务信息共享机制,对纳入“一业一证”改革试点的行业,有关部门和单位将市场主体的电子证照、年报、许可、处罚、信用等政务信息,及时准确共享至上海市浦东新区有关部门,为审批和监管提质增效提供有力数据支撑。
(二)强化法治保障。按照重大改革于法有据的要求,严格依法推进各项改革举措。改革涉及暂时调整适用法律、行政法规和国务院决定有关规定的,依照法定程序办理授权手续。对于试点证明行之有效的改革举措,推动将其上升为制度规定,及时固化改革成果。
(三)建立改革试点内容动态调整机制。定期对改革试点情况进行总结评估,根据评估结果调整完善有关制度设计和政策安排,确保市场主体切实享受改革红利。始终坚持目标导向、问题导向、结果导向,及时回应市场主体关切,积极稳妥扩大改革试点行业范围,形成持续迭代、良性循环的改革长效机制。
附表:
1.首批纳入“一业一证”改革试点的行业目录
2.国务院部门委托上海市浦东新区受理、发证的行政许可等事项目录
附表1
首批纳入“一业一证”改革试点的行业目录
(共31个行业)
附表2
国务院部门委托上海市浦东新区 受理、发证的行政许可等事项目录
(共25项)
