近日,住房和城乡建设部网站发布建督罚字〔2021〕1号、2号文件,对湖南华容“1·23”较大塔式起重机坍塌事故继续追责!

监理单位(湖南联*项目管理有限公司):决定给予你单位责令停业整顿60日的行政处罚,停业整顿期间,不得在全国范围内以房屋建筑工程监理资质承接新的工程项目。
监理项目部实际负责人(兰*波):决定给予你吊销注册监理工程师注册执业证书,5年内不予注册的行政处罚。

近日,住房和城乡建设部网站发布建督罚字〔2021〕1号、2号文件,对湖南华容“1·23”较大塔式起重机坍塌事故继续追责!

监理单位(湖南联*项目管理有限公司):决定给予你单位责令停业整顿60日的行政处罚,停业整顿期间,不得在全国范围内以房屋建筑工程监理资质承接新的工程项目。
监理项目部实际负责人(兰*波):决定给予你吊销注册监理工程师注册执业证书,5年内不予注册的行政处罚。

建督罚字〔2021〕1号 湖南联*项目管理有限公司: 2019年1月23日,湖南省华容县华容明珠三期工程项目“1·23”较大塔式起重机坍塌事故造成2人当场死亡,3人受伤送医院经抢救无效后死亡,直接经济损失580余万元。根据《岳阳市人民政府办公室关于〈华容县华容明珠三期工程项目“1·23”较大塔式起重机坍塌事故调查报告〉的批复》(岳政办函〔2019〕34号)认定,该事故是一起较大生产安全责任事故。你单位作为监理单位,对施工单位人员履职不到位、租赁单位违法拆卸塔吊等安全生产违法违规行为监理不力,未及时制止和上报;对塔吊进场施工的相关资料审查不严格,未发现租赁公司伪造安装公司合同和协议等情况,对事故发生负有责任。 我部于2020年9月17日向你单位发出《住房和城乡建设部撤销行政许可意见告知书》(建督罚告字〔2020〕24号),你单位于2020年10月13日签收,并于10月15日提出书面陈述(申辩)。经研究,我部对你单位的陈述(申辩)意见部分采纳。 依据《建设工程安全生产管理条例》第五十七条之规定,我部决定给予你单位责令停业整顿60日的行政处罚,停业整顿期间,不得在全国范围内以房屋建筑工程监理资质承接新的工程项目。 如对本决定不服,你单位可自收到本决定书之日起60日内向我部申请行政复议或6个月内向人民法院提起行政诉讼。 联 系 人:张强华 联系电话:010-58933576 住房和城乡建设部 (此件主动公开) 抄送:湖南省住房和城乡建设厅。 建督罚字〔2021〕2号 兰*波: 2019年1月23日,湖南省华容县华容明珠三期工程项目“1·23”较大塔式起重机坍塌事故造成2人当场死亡,3人受伤送医院经抢救无效后死亡,直接经济损失580余万元。根据岳阳市人民政府批复的《华容县华容明珠三期工程项目“1·23”较大塔式起重机坍塌事故调查报告》认定,该事故是一起较大生产安全责任事故。你作为监理项目部实际负责人,未认真履行安全生产责任,对危大工程未进行有效监理,对施工单位关键岗位人员配备不足和施工现场安全隐患等问题未及时制止和向主管部门报告,未及时发现和制止塔式起重机租赁单位进场拆除塔吊的违法行为,对事故发生负有重要责任。 我部于2020年9月17日向你发出《住房和城乡建设部行政处罚意见告知书》(建督罚告字〔2020〕22号),你于10月13日签收,未在规定时间内要求听证或提出书面陈述、申辩。 依据《建设工程安全生产管理条例》第五十八条规定,我部决定给予你吊销注册监理工程师注册执业证书,5年内不予注册的行政处罚。请你在收到本决定书之日起15日内,持监理工程师注册执业证书到湖南省住房和城乡建设厅办理相关手续。 如对本决定不服,你可自收到本决定书之日起60日内向我部申请行政复议或6个月内向人民法院提起行政诉讼。点击此处免费领取500本常用规范 联 系 人:张强华 联系电话:010-58933576 住房和城乡建设部 (此件主动公开) 抄送:湖南省住房和城乡建设厅。
2021年1月8日
2021年1月8日
事故新闻

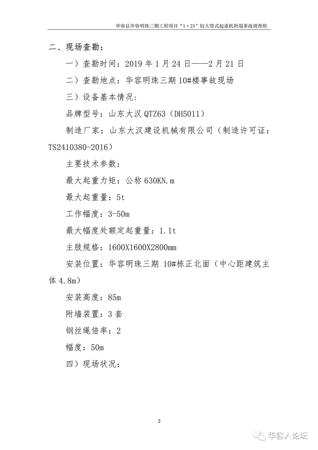
2019年1月23日9时15分,湖南省岳阳市华容县华容明珠三期在建工程项目10号楼塔式起重机在进行拆卸作业时发生一起坍塌事故,造成5人死亡,直接经济损失580余万元。
事故原因:塔式起重机安拆人员严重违规作业,引起横梁销轴从西北侧端踏步圆弧槽内滑脱,造成塔式起重机上部荷载由顶升横梁一端承重而失稳,导致塔式起重机上部结构墩落,引发坍塌事故。
主要教训:一是企业安全生产主体责任不落实,对施工项目监管不到位。二是地方属地管理责任落实不到位。三是行业监管部门监督检查不到位。
追责情况:给予事故责任单位吊销营业执照、企业严重不良行为记录、纳入联合惩戒黑名单、罚款、降低资质、暂扣安全生产许可证等处理。对26名有关责任人依法依规追究责任。
代签字追刑责:陈立祥,男,46岁,群众,华容县永胜建筑机械租赁有限公司资料员,假冒他人签字,伪造塔式起重机工程技术资料,应付监理单位及行政主管部门检查,对事故发生负有直接责任,建议移送司法机关依法追究其刑事责任。
以下为事故报告全文:

































