一旦项目出了安全事故,“挂证”的项目经理会不会追究刑事责任?今天给大家整理了几个典型的“挂项目翻车”事故,供大家掂量、参考、权衡!
1、案情回顾 2014年12月29日北京市海淀区清华附中在建体育馆发生坍塌事故,造成10人死亡、4人受伤。北京建工一建工程建设有限公司和创分公司清华附中项目商务经理杨泽中等15人因重大责任事故罪被公诉至法院。北京市海淀法院对此案进行了宣判,15人分别获刑。 经审理查明,北京建工一建工程建设有限公司和创分公司于2014年6月承建清华附中体育馆及宿舍楼建筑工程过程中,于同年12月29日,因施工方安阳诚成建筑劳务有限责任公司施工人员违规施工,致使施工基坑内基础底板上层钢筋网坍塌,造成在此作业的多名工人被挤压在上下层钢筋网间,导致10人死亡、4人受伤。 2、相关责任人判定: 法院根据相关的事实及证据认定:被告人杨泽中、王京立、王英雄、曹晓凯、荆鑫、张换丰、张焕良、赵金海、田勇只、李雷、李成才、郝维民、张明伟、田克军、耿文彪在生产、作业中违反有关安全管理的规定,因而发生重大伤亡事故,情节特别恶劣,其行为均已触犯了刑法规定构成重大责任事故罪。 法院据此分别判处杨泽中等14名被告6年至3年不等的有期徒刑,判处被告耿文彪有期徒刑3年,缓刑3年。 3、事故等级及社会影响 事故等级:重大安全生产事故 社会影响:惊动国务院、首都大事件,传播全国,性质十分恶劣 4、划重点:对现场项目经理、挂靠项目经理的判定 事故调查报告:叶耀东,清华附中工程项目备案项目经理,长期未到岗履行项目经理职责。 明知在清华附中工程项目投标时,已被建工一建公司安排至朝阳区望京综合体育馆工程担任项目执行经理,仍未拒绝使用其项目经理资格参与清华附中工程招投标 结论:现场实际执行经理杨泽中被重判,挂靠项目经理被吊销执业证书,终身不予注册,未判刑事犯罪!

经典案例二(2016年):江西丰城发电厂“11·24”坍塌特别重大事故!
1、案情回顾 2016年11月24日,江西丰城发电厂三期扩建工程发生冷却塔施工平台坍塌特别重大事故,造成73人死亡、2人受伤,直接经济损失10197.2万元。虽然事故过去几年,但是这几年一直有人被追判,事故影响程度非常大! 在7号冷却塔施工过程中,施工单位为完成工期目标,施工进度不断加快,导致拆模前混凝土养护时间减少,混凝土强度发展不足;在气温骤降的情况下,没有采取相应的技术措施加快混凝土强度发展速度;筒壁工程施工方案存在严重缺陷,未制定针对性的拆模作业管理控制措施;对试块送检、拆模的管理失控,在实际施工过程中,劳务作业队伍自行决定拆模。 经调查认定,事故的直接原因是施工单位在7号冷却塔第50节筒壁混凝土强度不足的情况下,违规拆除第50节模板,致使第50节筒壁混凝土失去模板支护,不足以承受上部荷载,从底部最薄弱处开始坍塌,造成第50节及以上筒壁混凝土和模架体系连续倾塌坠落。坠落物冲击与筒壁内侧连接的平桥附着拉索,导致平桥也整体倒塌。 2、相关责任人判定: 经国务院调查组调查认定,该起事故为生产安全责任事故,31人被采取刑事强制措施。给予38人党纪政纪处分、9人诫勉谈话、通报、批评教育。2017年9月15日,国务院严肃处理江西丰城发电厂“11·24”冷却塔施工平台坍塌特别重大事故。 3、事故等级及社会影响 事故等级 :特别重大生产安全事故 社会影响:超大事件,惊动国务院 传播全国,性质十分恶劣 4、划重点:对现场项目经理、挂靠项目经理的判定 建督罚字〔2018〕1号 孟爱国: 依据《建设工程安全生产管理条例》第五十八条,我部决定吊销你的一级建造师注册证书,终身不予注册。 结论:现场实际执行经理吴志光重判,挂靠项目经理孟爱国被吊销执业证书,终身不予注册!




经典案例三(2019年):河北衡水施工升降机坠落致11死2伤!
1、案情回顾 2019年4月25日上午7时20分左右,河北衡水市翡翠华庭项目1#楼建筑工地,发生一起施工升降机轿厢(吊笼)坠落的重大事故,造成11人死亡、2人受伤,直接经济损失约1800万元。 升降机事故发生地 2、相关责任人判定: 包括施工总承包单位的安全科长、项目经理、项目安全员等在内的13人被采取刑事强制措施。 3、事故等级及社会影响 事故等级:重大事故 社会影响:超大事件,传播全国,性质十分恶劣 4、划重点 翡翠华庭项目经理,在衡水广厦建筑公司“挂证”,实际未履行项目经理职责。 结论:建议吊销执业资格证书、终身不予注册,建议吊销安全生产考核合格证书。涉嫌重大责任事故罪,已于2019年5月12日被公安机关刑事拘留,2019年5月24日被检察机关批准逮捕。
经典案例四(2009年):上海闵行区在建的“莲花河畔景苑”楼倒倒!
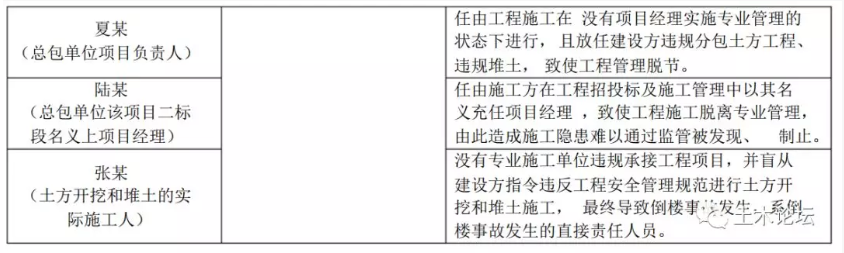
1、案情回顾 2009年6月27日,上海闵行区在建的“莲花河畔景苑”商品房小区工地内,发生一幢13层楼房整体倾倒事故,造成1名工人死亡。这一事故被网友戏称为“楼倒倒”。 2、相关责任人判定: 3、事故等级及社会影响 事故等级 :一般事故 社会影响:超大事件,传播全国,性质十分恶劣 4、划重点:对现场项目经理、挂靠项目经理的判定 法院判决:被告人陆卫英虽然挂名担任工程项目经理,实际未从事相应管理工作,但其任由施工方在工程招投标及施工管理中以其名义充任项目经理,默许甚至配合施工方以此应付监管部门的监督管理和检查,致使工程施工脱离专业管理,由此造成施工隐患难以通过监管被发现、制止,因而对本案倒楼事故的发生仍负有不可推卸的责任 ! 结论:现场实际执行经理夏建刚首要责任被为主要责任人,挂靠项目经理陆卫英被追究刑事责任,被判有期徒刑三年!



从这几个典型案例看出,前三个属于重大及以上安全事故,群死群伤,造成了特别恶劣的影响,惊动全国,国务院督办,挂靠的项目经理都被吊销证书,终身不予注册!
2009年上海楼倒倒事件的女项目经理陆卫英,此次事件虽只造成一人死亡,但造成影响十分恶劣,因此被判处重大责任事故罪,有期徒刑三年!
挂证有风险,执业需谨慎!
