要想提高住宅工程质量,打造品质项目,就必须重视通病防治工作,本文结合工程实际中常见的问题,总结了以下15个为什么,看懂学会并在施工中重视防治,会使得我们的个人能力以及工程质量都会有质的提升!
① 墙、柱等竖向构件为什么会胀模?
② 墙、柱上下层接茬处为什么会漏浆、错位?
③ 墙、柱、梁的阳角部位为什么会漏浆?
④ 拆模后为什么会出现麻面甚至会脱皮和粘模?
⑤ 拆模后为什么会出现露筋现象?
⑥ 楼面混凝土为什么会有裂缝现象?
⑦ 楼梯施工缝处为什么会夹渣和存在接缝错位现象?
⑧ 填充墙上部梁底或板底为什么会出现裂缝?
⑨ 墙体抹灰为什么会空鼓甚至脱落?
⑩ 墙体体抹灰为什么会裂缝?
⑪ 水泥地面(水泥砂浆、细石混凝土)为什么会起砂?
⑫ 水泥地面(水泥砂浆、细石混凝土)为什么会裂缝?
⑬ 外墙窗周为什么会渗漏?
⑭ 外墙墙面为什么会渗漏?
⑮ 厨卫间的顶板、墙顶为什么会出现湿渍、渗漏等现象?
墙、柱等竖向构件为什么会胀模?

图1

图2
墙、柱等竖向构件等胀模。
➤ 原因分析
1、模板主次龙骨间距偏大,未按计算值进行设置;超过600mm的未设对拉杆,如图1。
2、主次龙骨虽然按照计算值进行设置,但是对拉螺栓、扣件等加固不到位。
3、混凝土的塌落度偏大,浇筑时的侧压力超过模板支撑设计时的值,从而导致胀模。
4、混凝土浇筑的方法不正确,浇筑速度过快。如有的项目为了减少装、拆泵管次数,待一处墙体砼装满后再移泵管,从而造成该部位浇筑速度过快和局部受力过大而造成模板受力情况改变导致胀模。
5、振捣的方法不正确,未分段分层浇筑,局部地方因过振,侧压力加大导致胀模甚至跑模。
➤ 防治措施
1、墙柱模板内楞间距应根据计算确定,一般柱不应大于25cm,墙不应大于30cm,且内木楞应盖住模板拼缝;柱箍、墙模板外楞间距也应根据计算确定,一般第一道距离楼面应控制在15cm~20cm,下半部间距控制在45~50cm,上半部间距可控制在50~60cm。对拉螺栓竖向间距同钢管主龙骨,水平向间距也应根据计算确定,对拉螺栓的规格一般不小于Ф14,断面尺寸大于600mm的柱必须加设对拉螺栓。
2、加强砼浇筑前模板加固的验收,一般最下面二道的对拉螺栓应加双螺母拧紧,并且钢管主龙骨同次木楞之间的缝隙应用三角木楔顶紧。剪力墙转角处的钢管龙骨应加双扣件拧紧固定。加固到位后方可浇筑砼。
3、砼浇筑时应严格按照砼配合比施工,尤其是坍落度要严格控制,它对新浇砼的侧压力影响较大,浇筑时要对每一罐的混凝土均要测试塌落度,发现偏差及时通知商砼站调整。
4、砼的浇筑速度和顺序也是影响砼侧压力的一个重要因素。竖向结构浇筑时应分层浇筑,每层浇筑高度控制在500mm左右,墙体砼应采用分层闭合式围打浇筑法;层高超过4米的楼层,宜先浇筑框架柱,待框柱终凝后再浇筑粱板;门窗洞口应分层分别从两侧下料。
5、浇筑墙柱时,应分段、分层浇筑。分段浇筑:柱每段高度不超过3.5m,墙每段高度不大于3m。柱断面在40cm以内并有交叉箍筋时,应在柱侧模开设不小于30cm高的浇筑洞,洞间距不超过2m。分层浇筑:使用插入式振捣器时,分层厚度一般控制在500mm,在上层砼振捣时,振动棒只能深入下层砼中5~10cm。严格掌握振捣时间,不宜长也不宜短,严禁振动棒重新伸入已振捣过的砼内振捣。施工过程中经常观察模板、支架、堵缝等情况。
墙、柱上下层接茬处为什么会漏浆、错位?

图1

图2
墙、柱上下层接茬处漏浆、错位。
➤ 原因分析
1、下层混凝土的浇筑标高有偏差;模板配模高度负偏差大于15mm,造成模板下脚吊空。如图1所示。
2、下层在接茬位置处的混凝土胀模或收口不平整,安装上层模板时,与下层墙体贴附不严。
3、距第一道钢管龙骨(对拉螺栓)距离过大;根部接长木楞未固定,如图1所示。
4、支模时未用线坠靠吊造成安装不垂直导致墙体上口位移,或是拧紧加固后未复查垂直度。
5、支模不便带来的斜向支撑不够或不当,或与相邻构件或排架系统连接整体性较差,导致出现倾斜现象的发生。
6、混凝土浇筑方法不正确,振捣过度,使模板发生变形或变位。
➤ 防治措施
1、浇筑楼面混凝土时,楼面混凝土的标高和平整度控制一定要到位;墙柱配模时,模板的配模高度负偏差应控制在15mm之内。
2、上层立模前,应将下层上口胀模部位凿除,立面修平整。在支模时,下口与砼墙面接触处固定橡胶条防止漏浆。
3、距离第一道钢管龙骨不大于200mm。下层施工时,在靠近上部的位置预留对拉螺栓孔,间距不大于500mm。上层模板支设时下压一定尺寸,充分利用对拉螺栓进行加固,接茬部位的模板改进做法详见图3、4所示,图5为拆模后的效果。

图3

图4

图5
4、支模时要反复用线坠靠吊,必须保证模板安装垂直度。先安装内侧模板(面积较大,便于安装),再安装外侧模板,初步用线坠靠吊垂直后,初步拧紧中间部位的螺栓,再用坠线校核垂直后,上下左右对称拧紧其他部位螺栓。
5、为保证模板垂直,应在对称部位支斜撑,并且将此部位的模板通过水平支撑与相邻的模板和内排架连成整体。
6、控制振捣时间,防止局部振捣过度,采用插入式振捣,根据经验每个振捣时间以20s~30s为宜,移动间距不宜大于作用半径的1.5倍,且小于1m为好。
Q3
墙、柱、梁的阳角部位为什么会漏浆?

图1

图2
墙、柱、梁的阳角部位漏浆。
➤ 原因分析
1、模板设计时,阳角模板的拼缝方法不正确,没有采用骑缝的方式(企口式方法)。如图3、4所示。

图3

图4
2、拼缝方法虽正确,但是模板因周转次数过多或施工中模板边角保护不到位造成模板侧边不平直或破损,拼装后缝隙过大,造成漏浆。
3、在施工中,模板的加固扣件未逐个拧紧造成模板下沉或接缝不严密。
4、砼振捣时间过长,造成模板外涨,造成漏浆。
5、混凝土坍落度过小。
➤ 防治措施
1、砼浇筑前,木工质检员严格验收模板施工质量。先安装柱模板,水平梁模板支在柱模上方,板模板压在梁侧模上口。粱、柱、墙阳角部位的模板拼缝必须采用企口方式,即用木楞骑跨模板拼缝处,同时拼缝处宜加贴海绵条。图3为梁的拼缝方法。
2、模板施工中应,拆模时应遵循“先支后拆、后支先拆;先拆非承重模板,后拆承重模板”的原则,严禁用撬棍硬拆强撬,严禁敲打模板的棱边和楞角。拆除后的模板应及时清理浮浆、残渣,封模前应均匀涂刷隔离剂,不得漏涂。
3、混凝土浇筑前,应对柱箍、拉杆、斜撑等支撑体系进行检查,看加固是否到位。一般最下面三道柱箍、拉杆等需要双扣件、双螺母进行加固。
4、采用正确的指导方法:一是分层振捣法,在上层砼振捣时,振动棒只能深入下层砼中5cm,严禁振动棒重新伸入已振捣过的砼内振捣,每一插点的振捣延续时间应使混凝土表面呈现浮浆和不再下沉。二是采用快插慢拔振捣法,采用插入式振捣,根据经验每个振捣时间以20s~30s为宜,移动间距不宜大于作用半径的1.5倍,且小于1m为好。
5、控制混凝土坍落度、配合比。
Q4
拆模后为什么会出现麻面甚至会脱皮和粘模?

图1

图2
拆模后出现麻面甚至会脱皮和粘模。
➤ 原因分析
1、在浇筑混凝土前没有湿润模板或湿润不够,由于浇筑气温高,模板先天失水而干燥,混凝土与之接触后,在接触面混凝土失水被“烧坏”,当一拆模板就把表面层带下来。如图1所示。
2、模板太旧,表面粗糙或清理不干净,粘有干硬水泥砂浆等杂物。
3、模板未涂刷脱模剂,或涂刷不均,有漏刷现象,导致拆模时砼表面粘结模板。或脱模剂与模板不相容。
4、掺缓凝剂的混凝土过早拆模,或低温施工时过早拆除侧面非承重模板。
5、混凝土浇筑后养护不好,造成脱水,强度低,导致脱皮。如图2所示。
➤ 防治措施
1、模板在浇筑混凝土前应充分湿润。
2、破损的旧模板应及时更换;涂刷隔离剂之前,应将模板上的残浆等杂物清除干净。
3、模板隔离剂必须涂刷均匀,不得漏涂。不得采用废机油和废柴油,应采用46#清机械油和0#柴油进行兑和,兑和要均匀,比例一般为3:7或2:8。
4、拆除侧面非承重模板时,混凝土应具有1.2N/mm²以上强度。应严格控制缓凝剂的掺量。
5、浇筑后应按照规范要求进行养护,竖向构件宜采用涂刷养护液进行保湿养护。
Q5
拆模后为什么会出现露筋现象?

图1

图2
钢筋砼结构内的主筋或箍筋局部裸露在结构构件表面。
➤ 原因分析
1、钢筋定位出现偏差;或移位后的钢筋未按照规范要求纠偏;或出楼面钢筋无定位措施。
2、垫块太少甚至漏放,混凝土保护层太小甚至钢筋紧贴模板外露。
3、钢筋砼结构断面较小,钢筋过密,如遇粒径大碎石卡在钢筋上,砼水泥浆不能充满钢筋周围。
4、因配合比不当砼产生离析,或模板严重漏浆。
5、砼振捣时,钢筋垫块移位;振捣棒撞击钢筋或踩踏钢筋,使钢筋位移,造成露筋。
6、模板湿润不够,砼表面失水过多,或拆模过早混凝土粘模后缺棱掉角导致漏筋。
➤ 防治措施
1、对发生位移的钢筋及时进行纠偏;竖向构件钢筋有条件的可以使用定位框或水平和竖向梯子筋,框柱定位框做法参见图3。

图3
2、灌注砼前,应加强检查,保证钢筋位置和保护层厚度是否准确。为保证砼保护层的厚度,要注意固定好垫块。一般每隔1m左右在钢筋上设置一垫块。
3、构件截面较小或钢筋较密集时,可选配适当粒径的碎石,同时也应保证混凝土配合比准确和良好的和易性。碎石最大粒径不得超过结构截面最小尺寸的1/4,同时不得大于钢筋净距的3/4。如柱梁及主次梁交叉处,可用细石砼浇注。
4、砼自由下落高度超过2m时,要用串筒或溜槽等进行下料,以防止离析。
5、为防止钢筋移位,混凝土振捣时严禁撞击钢筋,操作时,避免踩踏钢筋。如有踩弯或脱扣应及时调直扶正,补扣绑好。
6、模板应充分湿润;拆模时间要根据试块试验结果确定,防止过早拆模。
Q6
楼面混凝土为什么会有裂缝现象?

图1

图2
楼面砼因凝结、温度、荷载、失水等原因出现龟裂、不规则裂缝甚至贯穿。
➤ 原因分析
1、配合比:水灰比、塌落度过大,容易造成混凝土骨料沉陷量较大和表面浮浆层较厚,级配不均匀,所以,在混凝土收缩时,表层的收缩量比内部大,因而造成裂缝,见图1。
2、模板排架系统缺少足够的刚度,垂直支撑与楼面接触部位没有设置楔子顶紧或模板支撑数量过少,使砼在振捣过程中及成型后模板出现局部变形,导致裂缝的产生。
3、过早拆模:有些项目为赶工期,拆模时间过早,混凝土尚未达到规定的强度,就盲目过早拆除平板模板和垂直支撑,进入下道工序施工,导致结构受损产生裂缝。
4、在钢筋绑扎施工中时有发生楼面支座处负筋未设置支撑马凳或支撑马凳数量不足。在绑扎面筋和浇筑砼时,操作工人随意踩踏钢筋,导致混凝土保护层厚度过大、楼板的有效截面高度减少,使板上部沿梁支座出产生裂缝。
5、楼板内铺设的管线铺设不当。如电线管铺设不够牢靠、集中铺设、上下交叠铺设致使管线上皮在板厚的1/3以内,保护层厚度不足造成板面沿管线长度方向产生裂缝。
6、砼振捣不当。楼板混凝土平板式振捣器振捣过度、粗骨料下沉,楼面出现表面砂浆层,导致强度降低,出现砂浆干缩,造成表面裂纹;平板振捣器振捣不均匀,未振捣的部分,混凝土易呈块状出现开裂。
7、为赶工期,未按规定要求进行浇水及养护,导致混凝土表面失水过快,混凝土表面收缩过快而产生裂缝。
8、砼在强度不足的情况下受材料吊卸冲击振动荷载的作用而引起不规则的受力裂缝。
➤ 防治措施
1、严格控制混凝土塌落度,应按检验批要求做塌落度测试,其塌落度控制应不大于150毫米,高层时应控制在不大于180毫米范围内,对塌落度大的商品混凝土坚决退场。
2、模板和支撑的选用必须经过计算,除满足强度要求外,还必须有足够的刚度和稳定性,边支撑立杆与墙间距不应大于300mm,中间一般不应大于1000mm。
3、根据工期要求,结合施工季节气温变化,配备足够数量的模板,拆模时,混凝土强度应满足规范要求。
4、钢筋在楼面混凝土中起着抵抗外荷载所产生的弯矩和防止砼收缩和温差裂缝,严格控制现浇板的厚度和现浇板中钢筋保护层的厚度,特别是板负弯筋的保护层厚度,必须设小马撑,其纵横向间距不应大于700mm,特别对于圆8类细小钢筋,小马撑间距应控制在600mm以内;要合理安排工种间交叉作业,在板底钢筋绑扎后,线管预埋和模板封镶收头应及时穿插并争取全面完成,减少板面钢筋绑扎后的作业人员;浇筑前,必须搭设可靠的施工平台、走道;施工中应派专人护理钢筋,确保钢筋位置符合要求;浇筑时对裂缝易发生部位和负弯矩受力最大区域,铺设临时性活动挑板,扩大接触面,分散应力,避免上层筋收到二次踩踏变形。
5、现浇板中的线管必须布置在钢筋网片之上(双层双向配筋时,布置在下层钢筋之上),交叉布线处应采用线盒,线管的直径应小于1/3楼板厚度,沿预埋管线方向应增设φ6@150、宽度不小于450mm的钢筋网带,见图3。严禁水管水平埋设在现浇板中。

图3
6、浇筑现浇楼板时,在混凝土初凝前应进行二次振捣,在混凝土终凝前进行两次压抹,在第二次抹压后,可用扫帚进行扫毛处理,见图4。混凝土从流动性经过凝结阶段到最后逐步产生强度的整个过程以及各个阶段的性能及对应的操作要点详见图5。

图4

图5
7、二次浇筑地坪时,地面清扫干净,应进行扫浆,建议使用细石混凝土,厚度≥40mm。
8、应在混凝土浇筑完毕后的12h以内,对混凝土加以覆盖和保湿养护,养护方法根据季节变化选定,养护时间应符合规范要求。
9、现浇板养护期间,当混凝土强度小于1.2Mpa时,不得进行后续施工。当混凝土强度小于10Mpa时,不宜在现浇板上吊运、堆放重物。吊运、堆放重物时,应采取有效措施,减轻冲击。


普通混凝土达到1.2N/mm²强度所需龄期参考对照表
Q7
楼梯施工缝处为什么会夹渣和存在接缝错位现象?

图1
楼梯模板拆除后,在施工缝处有夹渣、蜂窝麻面等现象。
➤ 原因分析
1、施工缝留设位置不正确。
2、施工缝与梯段斜面不垂直,既不符合规范要求,同时容易囤积施工垃圾。
3、接缝位置处理不到位:施工缝处的锯屑、浮浆残渣等杂物未清除或未清除干净;浇筑前未对接缝处进行凿毛处理。如图1所示。
4、因楼梯施工缝上部位置的梯底(斜板)模板及梯侧模板已经安装完毕,上三步浇筑完毕后,楼梯施工缝处清理有较大难度,无法彻底清理干净。
➤ 防治措施
1、根据规范中梁板结构施工缝应留设在剪力最小处的原则,梁板一般留设在净跨跨中的1/3范围内,因为该处的剪力最小,弯矩最大。而对于净跨在3米以内的楼梯,第三个踏步的位置基本能满足此条件,同时又便于施工。留设时最好以盖住负弯矩筋为宜。详见下图。
2、根据规范要求,梁板等结构的施工缝应采用企口式接缝或垂直立缝,不宜留斜槎。因此楼梯段斜板施工缝应垂直于梯段板斜面。详见图2所示。

图2
3、浇筑楼梯段上部混凝土时,应清理干净施工缝处的锯屑等垃圾,清除表面水泥残浆和松动石子,必要时进行凿毛处理,并浇水进行湿润。
4、在支设上三步梯底斜板模板时,上三步下的梯底模板宜在梳子挡板处断开,待上三步砼浇筑完后,再支设上部模板。或者也可一次性支设斜板模板,但应在施工缝处预先留设清扫带,清理干净后再封该部位模板,如图2,斜板模板1和斜板模板2间预先留出清扫带,清扫带一般不小于100mm。

模板设抽芯板,以便清渣
Q8
填充墙上部梁底或板底为什么会出现裂缝?

图1

图2

图3
墙体抹灰前,混凝土梁底或板底与砌体交接处出现水平裂缝,严重者贯通墙体两面。
➤ 原因分析
1、整个墙体自身的沉缩过大。
2、镶砖时机或填缝时机没有掌握好,砌筑方式错误。
3、填充材料选用不当,用其他材料混砌。
4、填充材料最上皮砌块未顶贴梁底灰缝不饱满。如图1、2所示。
5、抹灰前不同材料交接处,网格布未粘贴或粘贴时网格布未压入砂浆内,部分位置空贴。如图3所示。
➤ 防治措施
1、要解决墙体自身的沉缩,必须从三个方面加以控制:一是控制砌块含水率及确保28d龄期后出厂;二是改善砂浆和易性,砌筑时灰缝饱满密实,原浆随手刮浆压缝;三是控制灰缝厚度,8~12mm,宜为10mm(蒸压加气砼砌块的水平灰缝宜为15mm,竖向灰缝宜为12mm),灰缝应横平竖直,厚薄均匀。
2、加强填充墙砌体顶部斜砖补砌的施工质量控制:填充墙砌至接近梁底、底板时,应留有一定的空隙,填充墙砌筑完并间隔15d以后,方可将其补砌挤紧。
3、控制最上一皮砌筑高度,在墙与梁交界处用实心辅助砌块斜砌,砌块顶满铺砂浆顶紧梁底,斜砌高度宜控制在18cm左右。当采用细石混凝土填缝时,留缝高度宜控制在3~5cm,且应分二次填充密实;补砌时,对双侧竖缝应用高强度等级的水泥砂浆嵌填密实。
4、抹灰前应在不同材质界面处铺贴钢丝网或网格布,铺贴前应先抹3mm左右厚度的掺建筑胶水的砂浆,然后将钢丝网或网格布铺上,以每个网眼有砂浆冒出为宜。
5、不同基体材料交接处应采取钉钢丝网等抗裂措施。钢丝网与不同基体的搭接宽度每边不小于100㎜。钢丝网片的网孔尺寸不应大于20mmх20mm,其钢丝直径不应小于1.2mm,应采用热镀锌电焊钢丝网,并宜采用先成网后镀锌的后热镀锌电焊网。钢丝网应用钢钉或射钉加铁片固定,间距不大于300mm。

6、在填充墙上剔凿设备孔洞、槽时,应先用切割锯沿边线切开,后将槽内砌块剔除,应轻凿,保持砌块完整,如有松动或损坏,应进行补强处理。剔槽深度应保持线管管壁外表面距墙面基层15mm,并用M10水泥砂浆抹实,外挂钢丝网片两边压墙不小于100mm。

7、填充墙砌体应分次砌筑。每次砌筑高度不应超过1.5m,日砌筑高度不宜大于2.8m;灰缝砂浆应饱满密实,嵌缝应嵌成凹缝,严禁使用落地砂浆和隔日砂浆嵌缝。
8、填充墙砌筑接近梁板底时,应留一定空间,至少间隔7d后,再将其补砌挤紧。
9、墙体长度≥2.0m时,斜砌应按两个方向砌筑,塞缝采用预制块。



10、填充墙砌体临时施工洞处应在墙体两侧预留2Ф6@500拉结筋,补砌时应润湿已砌筑的墙体连接处,补砌应与原墙接槎处顶实,并外挂钢丝网片,两边压墙不小于100mm。
11、消防箱、配电箱、水表箱、开关箱等预留洞上的过梁,应在其线管穿越的位置预留孔槽,不得事后剔凿,其背面的抹灰层应满挂钢丝网片。

消防箱背面抹灰、挂网
Q9
墙体抹灰为什么会空鼓甚至脱落?

图1

图2
墙面抹灰层空鼓表现为面层与基层,或基层与底层间不同程度的空鼓甚至脱离。
➤ 原因分析
1、基层未清理或清理不干净,如:基体表面尘埃及疏松物、脱模剂和油渍等影响抹灰粘结牢固的物质未彻底清除干净。
2、基底平面凹凸不平整,墙面空洞的未填实修补。
3、基体表面光滑,抹灰前未作毛化处理。
4、抹灰面未浇水,浇水量不足、不均匀。抹灰前基体表面浇水不透,抹灰后砂浆中的水分很快被基体吸收,使砂浆中的水泥未充分水化生成水泥石影响砂浆粘结力。
5、抹灰层之间的材料强度或配比相差太大。
6、一次抹灰过厚导致砂浆一是干缩率较大,二是砂浆较重易产生侧倾力,与基层粘结不牢剥离基层。
7、分层抹灰时,后层抹灰时间没有掌握好。
8、墙内暗装的消火栓箱等箱体材料与砂浆不相容,抹灰后砂浆无法粘结在箱体上导致空鼓甚至脱落。
➤ 防治措施
1、抹灰前所有砌体、砼表面的残浆、尘土等杂物必须清除干净。
2、抹灰前必须将脚手眼、支模孔洞填堵密实,对混凝土表面凸出较大的部分要凿平。抹灰前对凹凸不平的墙面必须剔凿平整,凹陷处用1:3水泥砂浆找平。墙面脚手架洞和其他孔洞等抹灰前必须浇水湿润用1:3水泥砂浆堵塞严塞找平。
3、砼表面应凿毛或在表面洒水润湿后用1:1水泥砂浆加10%胶薄刷一层或用界面处理剂处理;加气混凝土,应在湿润后边刷界面剂,边抹强度不大于M5的水泥混合砂浆。
4、基层抹灰前一天浇水湿透基层,浇水应两边以上。加气混凝土基层也要提前浇水。
5、抹灰层之间的材料强度要接近。水泥砂浆、混合砂浆、石灰砂浆等不能前后覆盖混杂涂抹。加气混凝土基层面抹灰的砂浆强度不宜过高。
6、大面积抹灰前应设置标筋。抹灰应分层进行,每遍厚度宜为5~7mm。抹石灰砂浆和混合砂浆时每遍厚度宜为7~9mm。抹灰总厚度超过35mm时,应有加强措施。
7、用水泥砂浆和混合砂浆抹灰时,应待前一抹灰层凝结后方可抹后一层;用石灰砂浆抹灰时,应待前一抹灰层七八层干后方可抹后一层。
8、配电箱、消火栓箱留砌砖,抹灰前应固定牢稳,其四周与墙体间的空隙用砂浆堵严,其背面抹灰前应钉镀锌钢丝网(孔径32×32mm,丝径0.7mm),网边长比洞口每边长10~15cm,用铁钉将其钉牢在墙上。
Q10
墙体抹灰为什么会裂缝?

图1

图2
抹灰层裂缝是指非结构性面层的各种裂缝,如墙、柱表面的不规则裂缝、龟裂。
➤ 原因分析
1、抹灰材质不符合要求。主要包括是水泥强度或安定性差,或砂子含粉尘含泥量过大,或砂粒径过细即细度模数偏小。
2、墙体砌筑完后,抹灰的时机没有掌握好。
3、基层墙面开凿的孔、洞、槽等较深,超过35mm,基层封堵时一次进行;墙体内暗敷电导管时,管壁距基层面的保护层厚度小于15mm,抹灰后此处较薄容易开裂。如图1所示。
4、一次抹灰过厚干缩率较大如图2所示,或各层抹灰间隔时间太短,或表面撒干水泥等而引起收缩裂缝。
5、基层由两种以上的材料组合的拼接部位处理不当或温差而引起裂缝。不同材料基体交接处由于吸水和收缩性不一致接缝处表面的抹灰层容易开裂。
6、大面积墙体抹灰未设置分格缝,热胀冷缩导致温度裂缝。
7、浇水养护不到位:抹灰面完成后,在规定时间内没进行浇水养护,不能及时提供砂浆中水泥水化热所需水分,砂浆干缩过快,易产生开裂。
➤ 防治措施
1、抹灰用的材料必须符合质量要求,例如水泥的强度与安定性应符合标准;砂不能过细,宜采用中砂;含泥量不大于3%;白灰要熟透,过滤要认真。
2、待墙体充分沉实稳定后再抹灰,能确保抹灰质量,否则砌筑砂浆收缩未稳定,极易产生裂缝和空鼓,因此,应尽量延迟抹灰的时间。砌体结构砌筑完成后宜60d后再抹灰,并不得少于30d。
3、对基层进行修整以满足抹灰层对基层的要求。对于超过35mm的洞、槽应分2次进行封堵,墙体内开槽应弹线切割,严禁随意开凿,抹灰前洞、槽部位也应铺设钢丝网或玻纤网。
4、基层要分层抹灰,一次抹灰不能厚:抹灰应分层进行每遍厚度宜为5~7mm,抹石灰砂浆和水泥混合砂浆每遍厚度宜为7~9mm,抹灰总厚度超过35mm时,应有加强措施;当层抹灰间隔时间要视材料与气温不同而合理选定:用水泥砂浆和水泥混合砂浆抹灰时,应待前一抹灰层凝结后方可抹后一层;用石灰砂浆抹灰时,应待前一抹灰层七八成干后方可抹后一层。
5、不同材料基体交接处,必须按要求铺设抗裂钢丝网或玻纤网。抗裂网与各类基层搭接宽度不应小于150mm,同时抗裂网应压入砂浆内不得空贴。
6、对抹灰面积较大的墙、柱、檐口等,要设置分格缝,以防抹灰面积过大而引起收缩裂缝。
7、夏季要避免在日光曝晒下进行抹灰,对重要部位与曝晒的部分应在抹灰后的第二天洒水养护7d。


Q11
水泥地面(水泥砂浆、细石混凝土)为什么会起砂?

图1

图2


Q12
水泥地面(水泥砂浆、细石混凝土)为什么会裂缝?

图1

图2


Q13
外墙窗周为什么会渗漏?

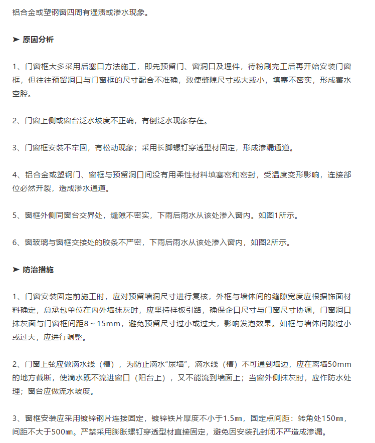
图1

图2


Q14
外墙墙面为什么会渗漏?

图1

图2


Q15
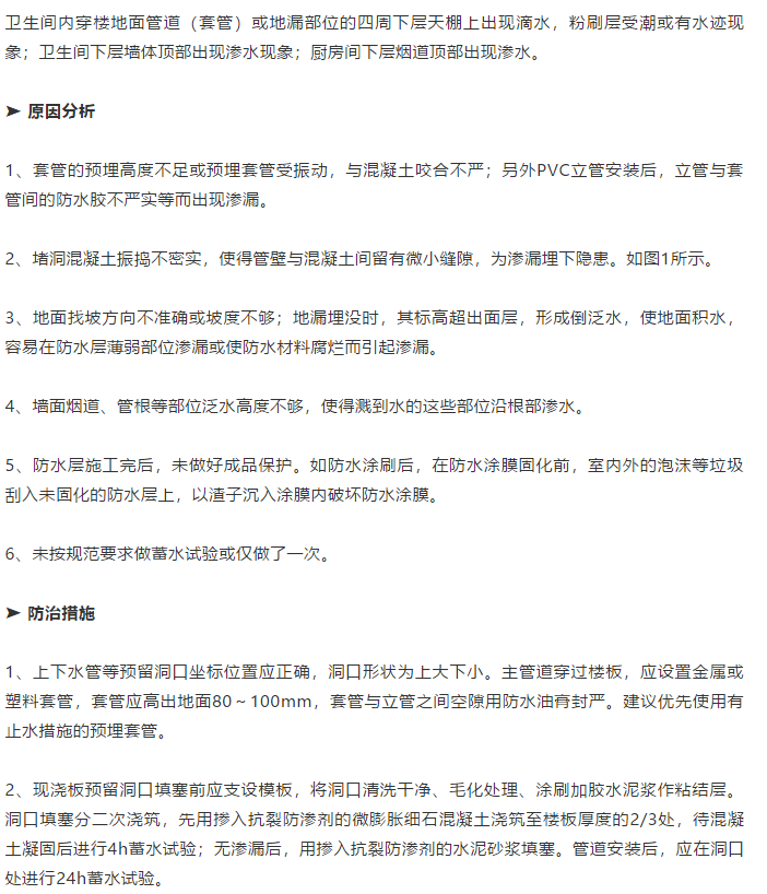
厨卫间的顶板、墙顶为什么会出现湿渍、渗漏等现象?

图1

图2


