对于刚入行或是想转行的造价同仁来说,老板给你一个项目让你做,此时,你却不知该从哪下手。下面这个工程量清单计价模板,会告诉你做一个项目的预算大致所需的步骤,到底先干什么,再做什么,需要了解哪些规范集......有了这个模板,以后做项目就有了方向!
第一单元 工程量清单计量与计价概述
单元概述:
本部分以工程量清单模式的计量与计价过程为主线,从整体上介绍工程量清单计量与计价的过程和主要依据。房屋建筑与安装工程工程量清单计价模式,主要包括两方面内容:第一部分为招标人或受其委托具有相应资质的工程造价咨询人依据《工程量清单计价规范》GB50500-2013、《房屋建筑与装饰工程工程量计算规范》(GB50854-2013)、《通用安装工程工程量计算规范》GB50856-2013和工程设计的要求编制工程量清单,第二部分为投标人按照招标人提供的工程量清单依据计价依据和市场价格及工程造价的计算要求进行工程计价文件的编制。
本部分主要介绍《建设工程工程量清单计价规范》(GB50500-2013)中关于编制招标工程量清单和计价文件的基本要求,初步完成理论要求的铺垫。
目标
1.了解计价模式的选择,熟悉工程量清单计价规范中的相关术语
2.依据建设项目划分的基本知识对具体工程进行建设项目的划分
3.依据工程量清单编制要求列出工程量清单的基本组成内容
4.明确工程量清单计价文件的类型
5.明确工程量清单计价文件编制要求
6.了解单项工程投标报价文件的一般组成内容
7. 了解招标工程量清单文件的一般组成
任务1:建设工程工程量清单计价规范适用要求
建设工程工程量清单计价方式的选择与要求
1.全部使用国有资金投资或国有资金为主(二者简称“国有资金投资”)的工程建设项目,必须采用工程量清单计价。
2.非国有资金投资的工程建设项目,可采用工程量清单计价。
3.工程量清单应采用综合单价计价。
4.措施项目中的安全文明施工费必须按国家或省级、行业建设主管部门的规定计算,不得作为竞争性费用。
5.规费和税金必须按国家或省级、行业建设主管部门的规定计算,不得作为竞争性费用。
任务2:基本建设与建设项目的划分
基本建设是指投资建造固定资产和形成物质基础的经济活动。
建设项目的概念
建设项目一般是指在一个场地或几个场地上,按一个总体设计进行施工的各个工程项目的总和,它是由一个或几个单项工程组成。
建设项目的划分
(1)单项工程
(2)单位工程
(3)分部工程
(4)分项工程
例如北京市怀柔某中学项目的基本建设与建设项目的划分

任务3:工程量清单的编制要求
工程量清单的编制要求
采用工程量清单方式招标,工程量清单必须作为招标文件的组成部分,其准确性和完整性由招标人负责。
工程量清单的作用
工程量清单的概念
工程量清单是指建设工程的分部分项工程项目、措施项目、其他项目、规费项目和税金项目的名称和相应数量等的明细清单。
工程量清单的组成
工程量清单应由分部分项工程量清单、措施项目清单、其他项目清单、规费项目清单、税金项目清单组成。
任务4:工程量清单计价文件编制要求
招标控制价文件的编制要求
(一)招标控制价一般规定
(二)招标控制价的编制依据
(三)招标控制价的编制要求
投标报价的编制要求
(一)投标报价的编制一般规定
(二)投标报价的编制依据
(三)投标报价的编制要求
第二单元 建筑面积计算
任务1:多层框架结构办公楼建筑面积计算
根据怀柔区某中学翻建的一幢三层办公楼的土建施工图建04至建06和《建筑工程建筑面积计算规范》(GB/T50353-2013)的计算规则计算出本工程的建筑面积。
计算建筑面积的规定
1 、建筑物的建筑面积应按自然层外墙结构外围水平面积之和计算。结构层高在2.20m及以上的,应计算全面积;结构层高在2.20m以下的,应计算1/2面积。
2、建筑物内设有局部楼层时,对于局部楼层的二层及以上楼层,有围护结构的应按其围护结构外围水平面积计算,无围护结构的应按其结构底板水平面积计算,且结构层高在2.20m及以上的,应计算全面积,结构层高在2.20m以下的,应计算1/2面积。
3、对于形成建筑空间的坡屋顶,结构净高在2.10m及以上的部位应计算全面积;结构净高在1.20m及以上至2.10m以下的部位应计算1/2面积;结构净高在1.20m以下的部位不应计算建筑面积。
4、对于场馆看台下的建筑空间,结构净高在2.10m及以上的部位应计算全面积;结构净高在1.20m及以上至2.10m以下的部位应计算1/2面积;结构净高在1.20m以下的部位不应计算建筑面积。室内单独设置的有围护设施的悬挑看台,应按看台结构底板水平投影面积计算建筑面积。有顶盖无围护结构的场馆看台应按其顶盖水平投影面积的1/2计算面积。
5、 地下室、半地下室应按其结构外围水平面积计算。结构层高在2.20m及以上的,应计算全面积;结构层高在2.20m以下的,应计算1/2面积。
6、 出入口外墙外侧坡道有顶盖的部位,应按其外墙结构外围水平面积的1/2计算面积。
7、 建筑物架空层及坡地建筑物吊脚架空层,应按其顶板水平投影计算建筑面积。结构层高在2.20m及以上的,应计算全面积;结构层高在2.20m以下的,应计算1/2面积。
8、 建筑物的门厅、大厅应按一层计算建筑面积,门厅、大厅内设置的走廊应按走廊结构底板水平投影面积计算建筑面积。结构层高在2.20m及以上的,应计算全面积;结构层高在2.20m以下的,应计算1/2面积。
9、 对于建筑物间的架空走廊,有顶盖和围护设施的,应按其围护结构外围水平面积计算全面积;无围护结构、有围护设施的,应按其结构底板水平投影面积计算1/2面积。
10、 对于立体书库、立体仓库、立体车库,有围护结构的,应按其围护结构外围水平面积计算建筑面积;无围护结构、有围护设施的,应按其结构底板水平投影面积计算建筑面积。无结构层的应按一层计算,有结构层的应按其结构层面积分别计算。结构层高在2.20m及以上的,应计算全面积;结构层高在2.20m以下的,应计算1/2面积。
11、 有围护结构的舞台灯光控制室,应按其围护结构外围水平面积计算。结构层高在2.20m及以上的,应计算全面积;结构层高在2.20m以下的,应计算1/2面积。
12、 附属在建筑物外墙的落地橱窗,应按其围护结构外围水平面积计算。结构层高在2.20m及以上的,应计算全面积;结构层高在2.20m以下的,应计算1/2面积。
13、 窗台与室内楼地面高差在0.45m以下且结构净高在2.10m及以上的凸(飘)窗,应按其围护结构外围水平面积计算1/2面积。
14、 有围护设施的室外走廊(挑廊),应按其结构底板水平投影面积计算1/2面积;有围护设施(或柱)的檐廊,应按其围护设施(或柱)外围水平面积计算1/2面积。
15、 门斗应按其围护结构外围水平面积计算建筑面积,且结构层高在2.20m及以上的,应计算全面积;结构层高在2.20m以下的,应计算1/2面积。
16、 门廊应按其顶板的水平投影面积的1/2计算建筑面积;有柱雨篷应按其结构板水平投影面积的1/2计算建筑面积;无柱雨篷的结构外边线至外墙结构外边线的宽度在2.10m及以上的,应按雨篷结构板的水平投影面积的1/2计算建筑面积。
17、 设在建筑物顶部的、有围护结构的楼梯间、水箱间、电梯机房等,结构层高在2.20m及以上的应计算全面积;结构层高在2.20m以下的,应计算1/2面积。
18、 围护结构不垂直于水平面的楼层,应按其底板面的外墙外围水平面积计算。结构净高在2.10m及以上的部位,应计算全面积;结构净高在1.20m及以上至2.10m以下的部位,应计算1/2面积;结构净高在1.20m以下的部位,不应计算建筑面积。
19、 建筑物的室内楼梯、电梯井、提物井、管道井、通风排气竖井、烟道,应并入建筑物的自然层计算建筑面积。有顶盖的采光井应按一层计算面积,且结构净高在2.10m及以上的,应计算全面积;结构净高在2.10m以下的,应计算1/2面积。
20、 室外楼梯应并入所依附建筑物自然层,并应按其水平投影面积的1/2计算建筑面积。
21、 在主体结构内的阳台,应按其结构外围水平面积计算全面积;在主体结构外的阳台,应按其结构底板水平投影面积计算1/2面积。
22、 有顶盖无围护结构的车棚、货棚、站台、加油站、收费站等,应按其顶盖水平投影面积的1/2计算建筑面积。
23、 以幕墙作为围护结构的建筑物,应按幕墙外边线计算建筑面积。
24、 建筑物的外墙外保温层,应按其保温材料的水平截面积计算,并计入自然层建筑面积。
25、 与室内相通的变形缝,应按其自然层合并在建筑物建筑面积内计算。对于高低联跨的建筑物,当高低跨内部连通时,其变形缝应计算在低跨面积内。
26、 对于建筑物内的设备层、管道层、避难层等有结构层的楼层,结构层高在2.20m及以上的,应计算全面积;结构层高在2.20m以下的,应计算1/2面积。
27、 下列项目不应计算建筑面积:
1) 与建筑物内不相连通的建筑部件;
2)骑楼、过街楼底层的开放公共空间和建筑物通道;
3)舞台及后台悬挂幕布和布景的天桥、挑台等;
4) 露台、露天游泳池、花架、屋顶的水箱及装饰性结构构件;
5) 建筑物内的操作平台、上料平台、安装箱和罐体的平台;
6) 勒脚、附墙柱、垛、台阶、墙面抹灰、装饰面、镶贴块料面层、装饰性幕墙,主体结构外的空调室外机搁板(箱)、构件、配件,挑出宽度在2.10m以下的无柱雨篷和顶盖高度达到或超过两个楼层的无柱雨篷;
7) 窗台与室内地面高差在0.45m以下且结构净高在2.10m以下的凸(飘)窗,窗台与室内地面高差在0.45m及以上的凸(飘)窗;
8) 室外爬梯、室外专用消防钢楼梯;
9) 无围护结构的观光电梯;
10) 建筑物以外的地下人防通道,独立的烟囱、烟道、地沟、油(水)罐、气柜、水塔、贮油(水)池、贮仓、栈桥等构筑物。
本规范用词说明
1 为便于在执行本规范条文时区别对待,对要求严格程度不同的用词说明如下:
1)表示很严格,非这样做不可的:
正面词采用“必须”,反面词采用“严禁”。
2)表示严格,在正常情况下均应这样做的:
正面词采用“应”,反面词采用“不应”或“不得”。
3)表示允许稍有选择,在条件许可时首先应这样做的:
正面词采用“宜”,反面词采用“不宜”。
4)表示有选择,在一定条件下可以这样做的,采用“可”。
2 条文中指明应按其他有关标准执行的写法为:“应符合……的规定”或“应按……执行”。
第三单元 房屋建筑与装饰工程工程量清单编制
单元概述:
根据怀柔区某中学要翻建的三层办公楼土建施工图(建筑和结构部分)和《房屋建筑与装饰工程工程量计算规范》(GB50854-2013)的要求编制本工程房屋建筑与装饰工程的分部分项工程的工程量清单。
本工程结构类型为框架结构,基础采用柱下钢筋混凝土独立基础,建筑层数为三层,层高为3.45米,室内外高差为0.45米。建筑抗震设防类别为丙类,抗震设防烈度为8度。耐火等级为二级。屋面防水等级为II级。
任务1:土方工程工程量清单编制
土壤分类表

本工程土方工程涉及的清单项目


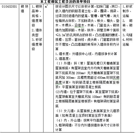
任务2:砌筑工程工程量清单编制



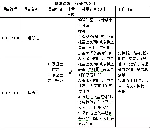
任务3:现浇混凝土工程工程量清单编制




任务4:屋面及防水工程工程量清单编制






