文章来源:询匠
2020年4月16日,国务院新闻办举行国务院政策例行吹风会,住房和城乡建设部副部长黄艳透露,今年,各地计划改造城镇老旧小区3.9万个,涉及居民近700万户。下一步,将重点改造2000年底前建成的住宅区,完善小区配套和市政基础设施、环境,提升社区养老、托育、医疗等公共服务水平。
2020年5月14日北京又发布了《2020年老旧小区综合整治工作方案》,明确北京市年内开工老旧小区综合整治项目80个,完成老旧小区综合整治项目50个、固定资产投资12.8亿元,全国各地的老旧小区改造项目如火如荼的开展着!老旧小区的造价咨询业务量随之越来越多,作为造价人员的你做了多少个老旧小区改造的预算呢?对老旧小区改造项目了解多少呢?不卖关子,我们下面就来带您一一讲解!
老旧小区改造根据房屋的年龄及使用情况,从改造内容一般分为两种一种为加固改造一种为非加固改造;从改造范围上划分分为主楼公共区域改造(含加装电梯)和室外市政工程改造!
今天我们就先以非加固改造的计量计价项目跟大家一起分享,如何就老旧小区改造项目去做造价!

1
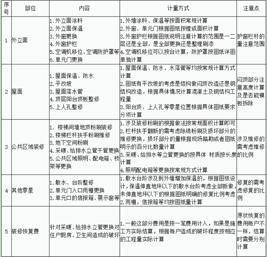
一、主楼要改造哪些,如何计算?


1
二、加装电梯要考虑哪些量呢?如何计算?


1
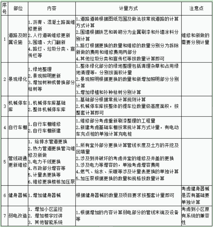
三、小区室外公共部分整治哪些呢?


综上内容,和大家分享了关于老旧小区综合整治项目的计量内容(不含加固),后续将继续和大家一起分享关于老旧小区的拆除、加固以及老旧小区的计价问题!
询匠对于老旧小区改造项目也有着丰富的经验,如果您有相关的项目需要合作可以随时联系我们!现将老旧小区改造的收费标准公布如下:


