文章来源:第一招标

近日,湖北、浙江宁波分别发布了对评标专家的处理通报,两地共计644名评标专家被通报。

其中宁波一名评标专家因与他人串供、干预和插手建设工程项目承发包等,被立案查处

1

2

延伸阅读


去年以来,全国多个省份对评标专家的违法违规行为加大查处、重拳出击,并公开曝光。

01
微信群泄露评标所在地

02
拒不参加评标

03
把第一中标候选人名称写错了

04
7个标段,5个被操控

05
11名评标专家被判刑,最高的11年




文件原文:



浙江宁波



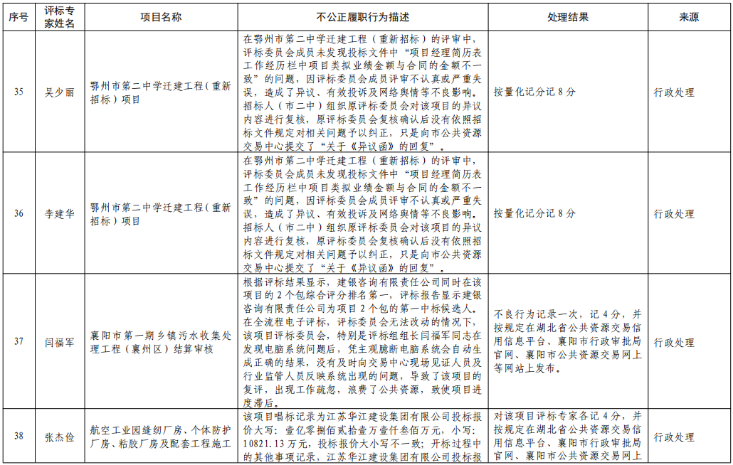
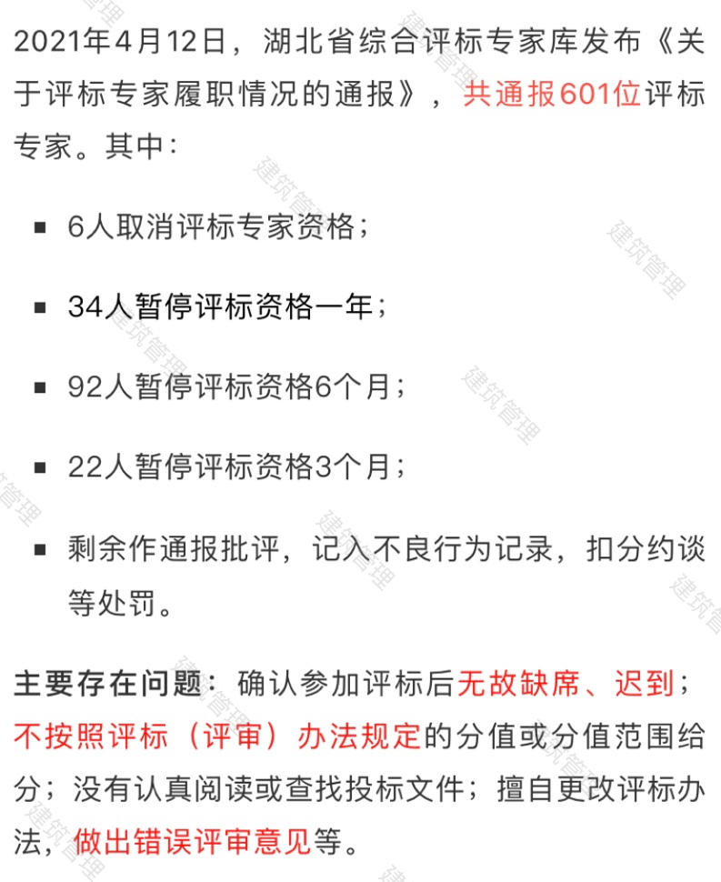
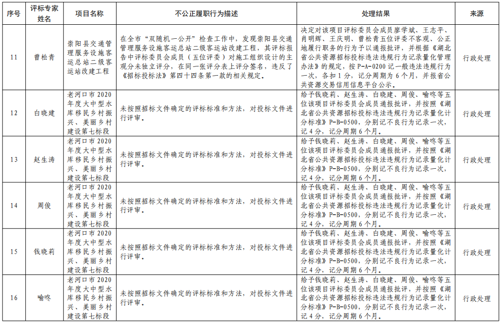
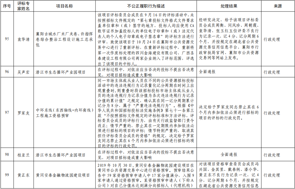
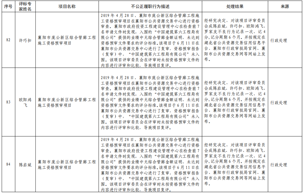
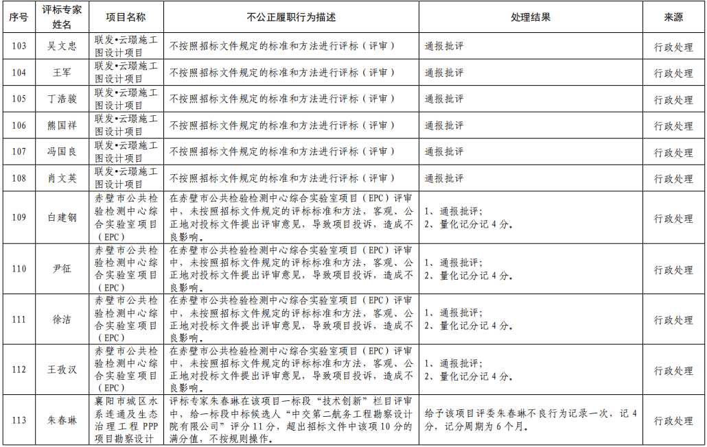
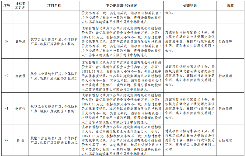
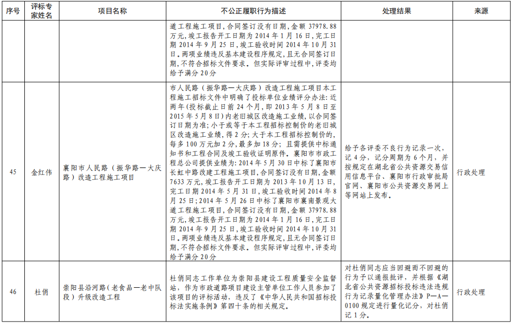
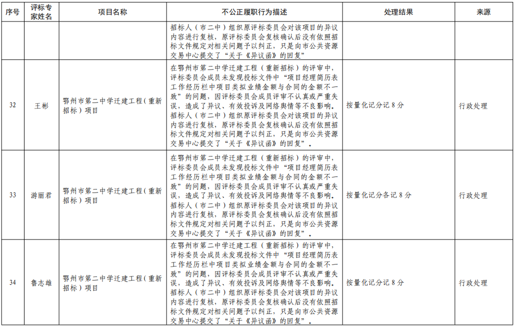
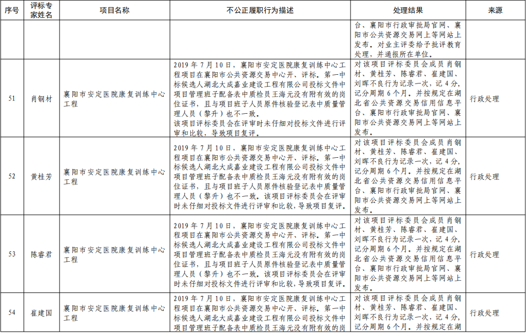
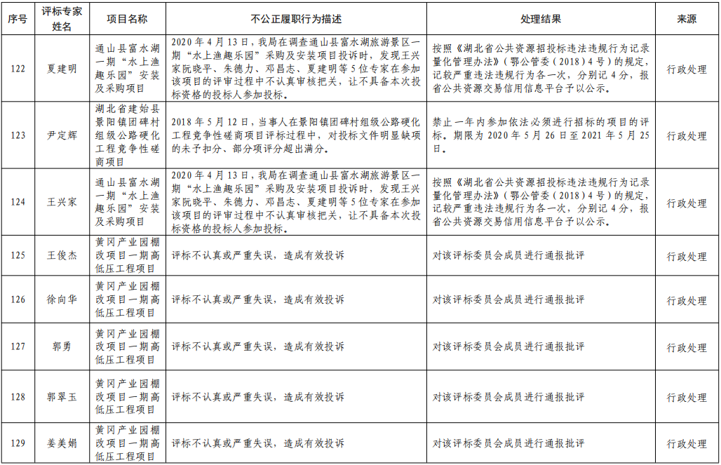
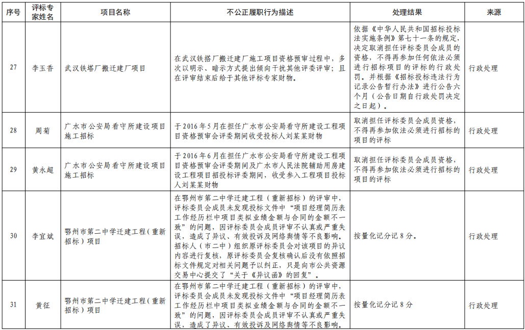
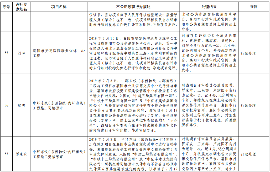
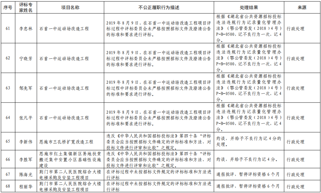
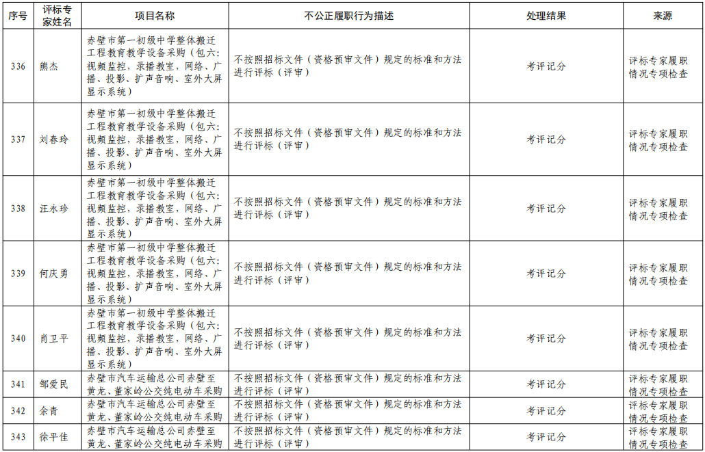
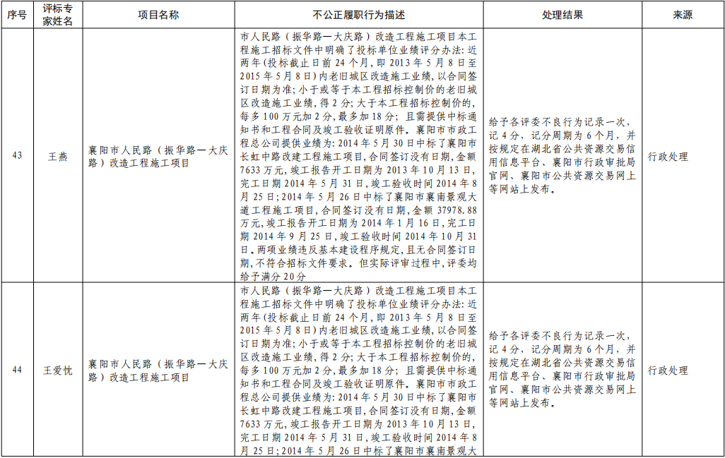
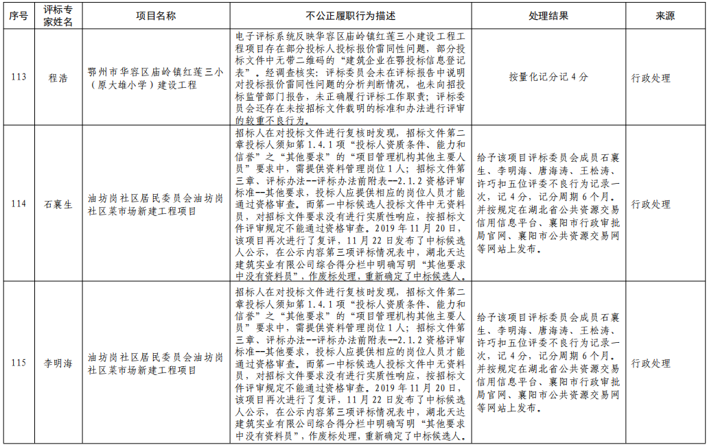
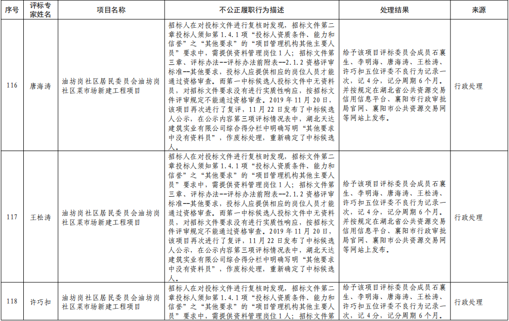
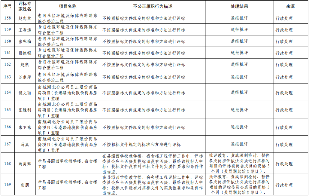
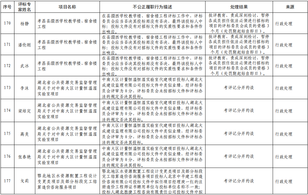
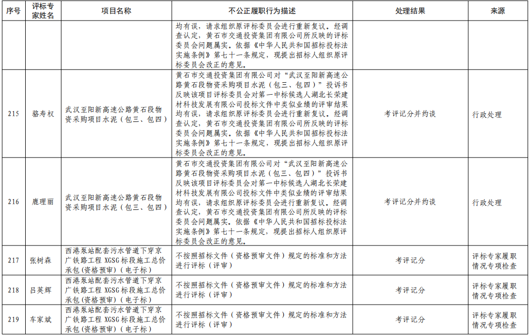
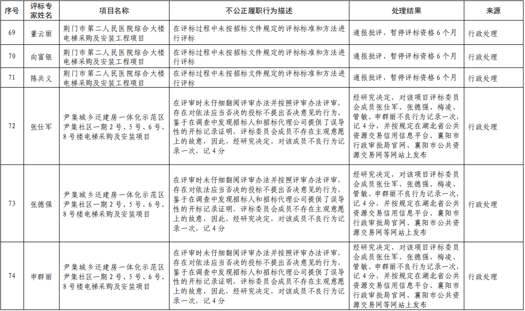
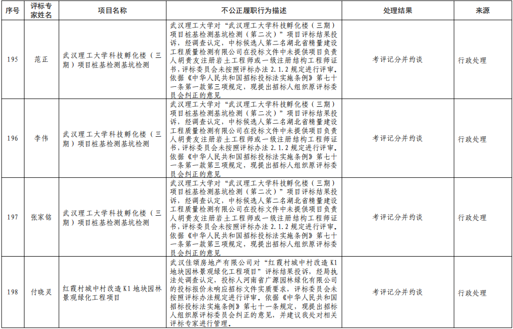
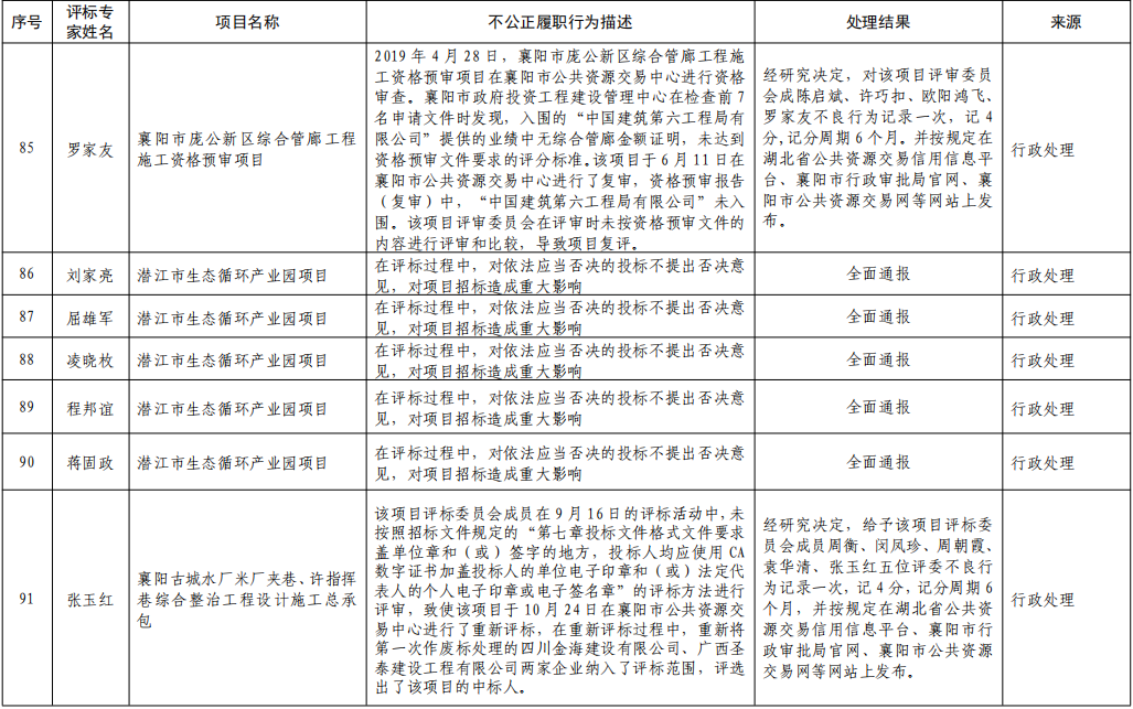
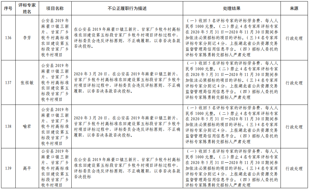
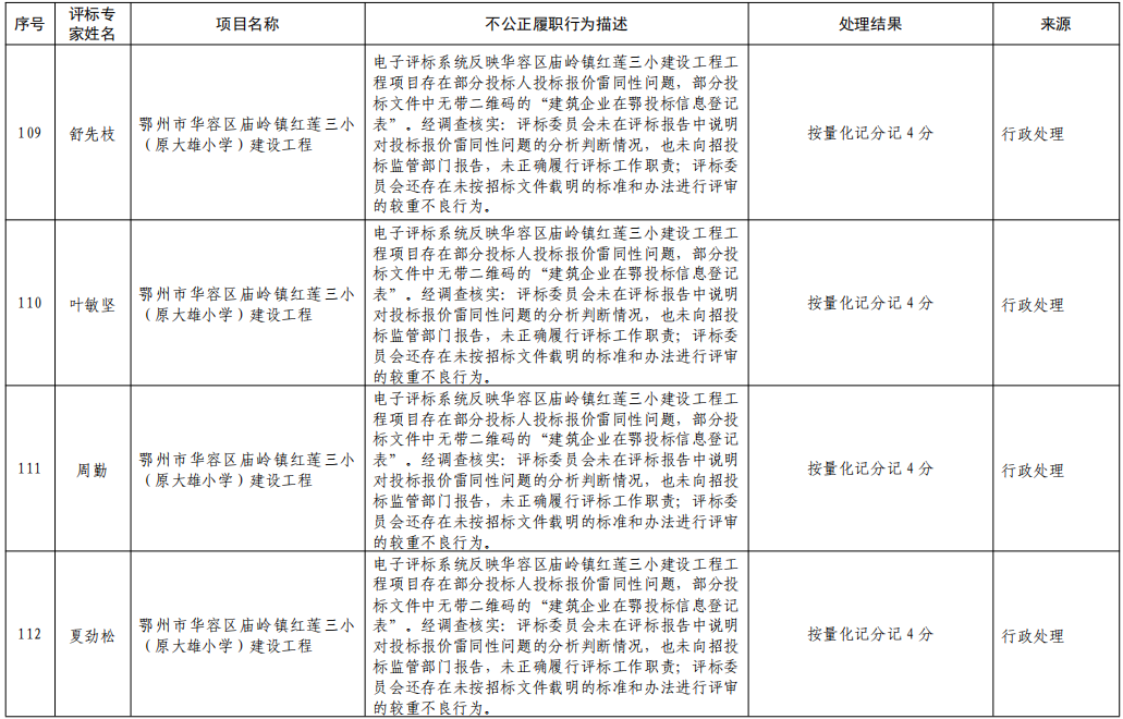
附湖北省通报名单:

微信公众号二维码.jpg

以上内容来源于网络收集整理,如有侵权请联系客服