文章来源:筑龙造价
1
地基
1.1 检验批的划分
地基子分部可以按照基础类型划分为一个检验批,如果工程量很大或者施工组织设计与专项施工方案中要求分段施工的,可以按照施工段划分为若干个检验批。
1.2 检验批容量
检验批容量可以按地基面积,复合地基可以按桩数。
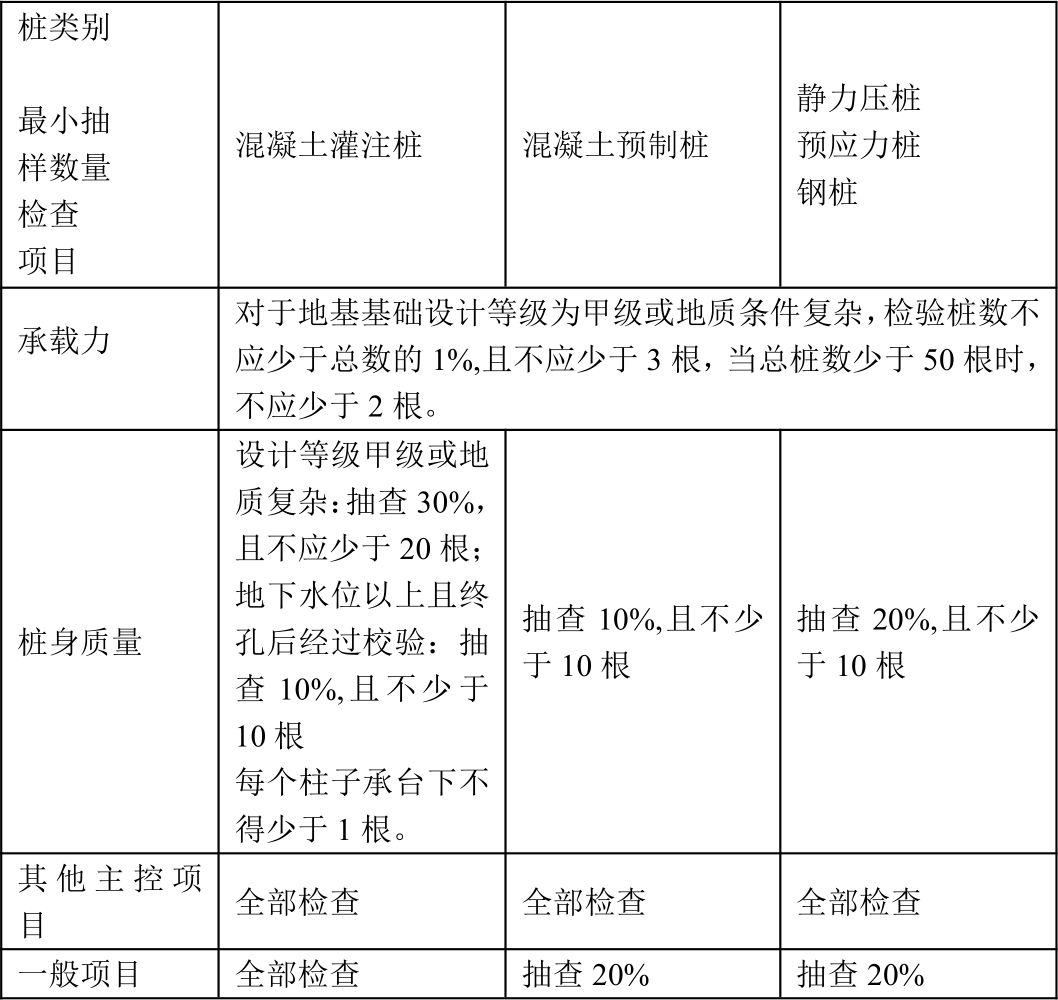
1.3 最小抽样数量

2
桩基
2.1 检验批的划分
桩可按桩类型和混凝土强度等级划分为一个检验批。
2.2 检验批容量
桩基工程以按桩数。
2.3 最小抽样数量

3
地下防水
3.1 检验批的划分
(1)主体结构防水工程和细部构造防水工程应按结构层、变形缝或后浇带等施工段划分检验批;
(2)特殊施工法结构防水工程应按隧道区间、变形缝等施工段划分检验批;
(3)排水工程和注浆工程应各为一个检验批。
3.2 检验批容量和最小抽样数量

4
混凝土结构
4.1 检验批的划分
各分项工程可根据与生产和施工方式相一致且便于控制施工质量的原则,按进场批次、工作班、楼层、结构缝或施工段划分为若干检验批。
4.2 检验批容量和最小抽样数量
最小抽样数量依据《混凝土结构工程施工质量验收规范》GB 50204-2015确定。
5
砌体结构
5.1 检验批的划分
(1)所用材料类型及同类型材料的强度等级相同;
(2)不超过250m3砌体;
(3)主体结构砌体一个楼层(基础砌体可按一个楼层计);填充墙砌体量少时可多个楼层合并。
5.2 检验批容量
砌筑的立方量
5.3 最小抽样数量
砌体结构分项工程中检验批抽检时,各抽检项目的样本最小容量除有特殊要求外,按不应少于5确定。
6
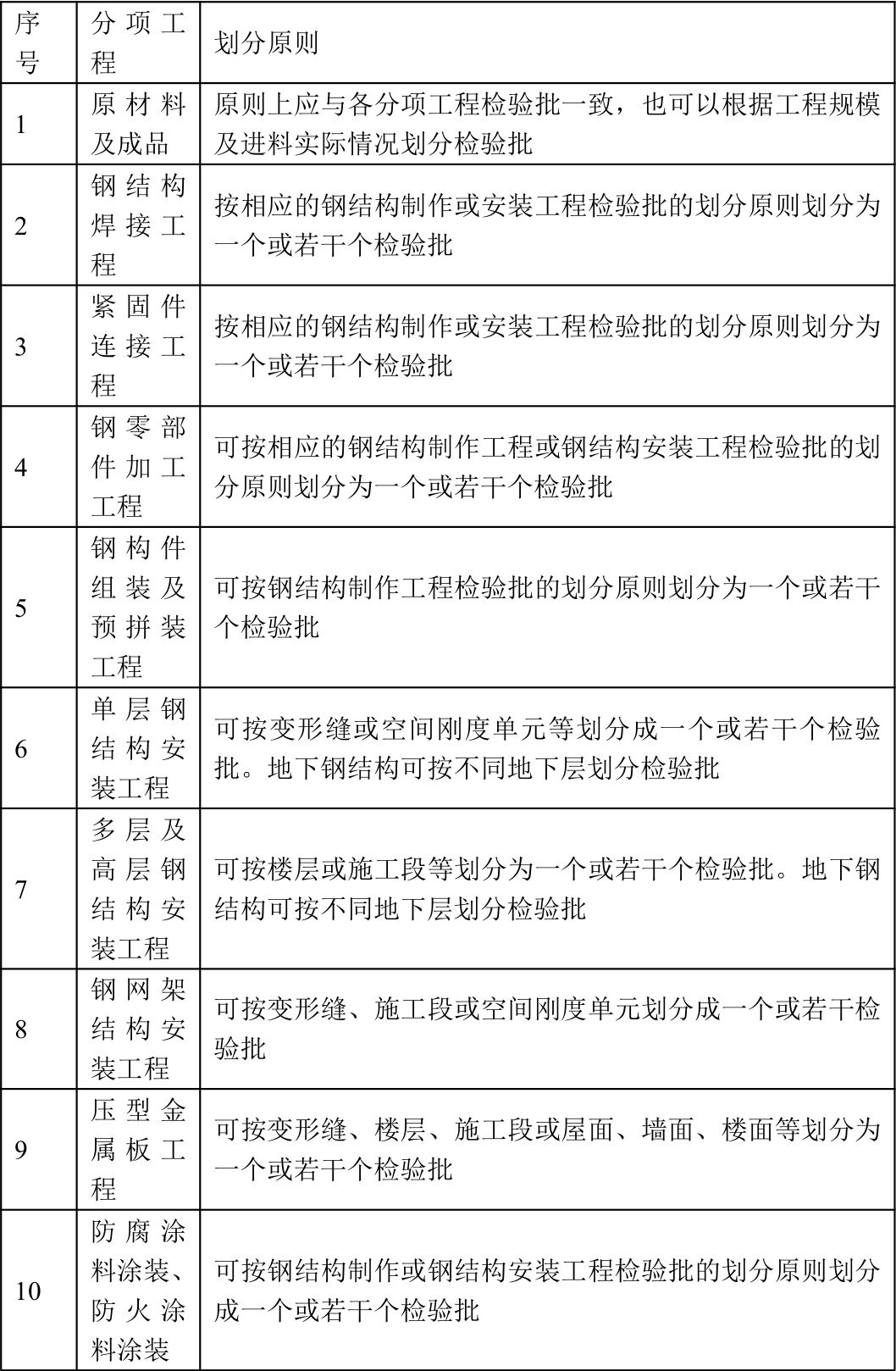
钢结构
6.1 检验批的划分

6.2 最小抽样数量
依据《钢结构工程施工质量验收规范》GB 50205-2001确定。
7
钢管混凝土结构及型钢混凝土结构
7.1 检验批的划分
可参照混凝土和钢结构的划分原则
7.2 最小抽样数量
钢管混凝土结构依据《钢管混凝土工程施工质量验收规范》GB 50628-2010确定;型钢混凝土结构可依据《钢-混凝土组合结构施工规范》GB50901-2013确定。
8
铝合金结构
8.1 检验批的划分

8.2 最小抽样数量
按《铝合金结构工程施工质量验收规范》GB 50576-2010确定。
9
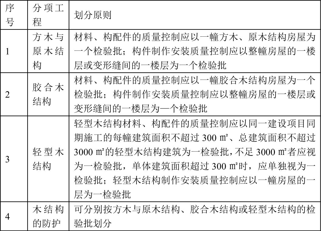
木结构
9.1 检验批的划分

9.2 最小抽样数量
按《木结构工程施工质量验收规范》GB 50206-2012确定。
10
建筑地面
10.1 检验批的划分
应按每一层次或每层施工段(或变形缝)划分检验批,高层建筑的标准层可按每三层(不足三层按三层计)划分检验批。
10.2 最小抽样数量
抽查数量应随机检验不应少于3间;不足3间,应全数检查;有防水要求的建筑地面子分部工程的分项工程施工质量每检验批抽查数量应按其房间总数随机检验不应少于4间,不足4间,应全数检查。
10.3 检验批容量
按自然间(或标准间),其中走廊(过道)应以10延长米为1间,工业厂房(按单跨计)、礼堂、门厅应以两个轴线为1间计。
11
抹灰
11.1 检验批划分
(1)相同材料工艺和施工条件的室外抹灰工程每500~1000㎡应划分为一个检验批,不足500㎡也应划分为一个检验批。
(2)相同材料工艺和施工条件的室内抹灰工程每50 个自然间(大面积房间和走廊按抹灰面积30㎡为一间)应划分为一个检验批,不足50间也应划分为一个检验批。
11.2 最小抽样数量
(1)室内每个检验批应至少抽查10%,并不得少于3 间;不足3 间时应全数检查。
(2)室外每个检验批每100㎡应至少抽查一处,每处不得小于10㎡。
11.3 检验批容量
室内抹灰按自然间(或标准间),室外抹灰按面积。
12
外墙防水
12.1 检验批划分
应按照外墙面面积500㎡~1000㎡为一个检验,不足500㎡时也应划分为一个检验批。
12.2 最小抽样数量
每个检验批每100㎡应至少抽查一处,每处不得小于10㎡,且不得少于3处;节点构造应全部进行检查。
12.3 检验批容量
按外墙面面积。
13
门窗
13.1 检验批的划分
(1)同一品种、类型和规格的木门窗、金属门窗、塑料门窗及门窗玻璃每100 樘应划分为一个检验批,不足100 樘也应划分为一个检验批。
(2)同一品种、类型和规格的特种门每50 樘应划分为一个检验批,不足50 樘也应划分为一个检验批。
13.2 最小抽样数量
(1)木门窗、金属门窗、塑料门窗及门窗玻璃,每个检验批应至少抽查5%,并不得少于3 樘,不足3 樘时应全数检查;高层建筑的外窗每个检验批应至少抽查10%,并不得少于6 樘,不足6 樘时应全数检查。
(2)特种门每个检验批应至少抽查50%,并不得少于10 樘,不足10 樘时应全数检查。
13.3 检验批容量
按樘数计算。
14
吊顶
14.1 检验批划分
同一品种的吊顶工程每50 间(大面积房间和走廊按吊顶面积30㎡为一间)应划分为一个检验批,不足50 间也应划分为一个检验批。
14.2 最小抽样数量
每个检验批应至少抽查10% 并不得少于3 间,不足3 间时应全数检查。
14.3 检验批容量
按房间数。
15
轻质隔墙
15.1 检验批划分
同一品种的轻质隔墙工程每50间(大面积房间和走廊按轻质隔墙的墙面30㎡为一间)应划分为一个检验批,不足50间也应划分为一个检验批。
15.2 最小抽样数量
(1)板材隔墙:每个检验批应至少抽查10%并不得少于3间,不足3间时应全数检查。
(2)骨架隔墙:每个检验批应至少抽查10%并不得少于3间,不足3间时应全数检查。
(3)活动隔墙:每个检验批应至少抽查20%并不得少于6间,不足6间时应全数检查。
(4)玻璃隔墙:每个检验批应至少抽查20%并不得少于6间,不足6间时应全数检查。
15.3 检验批容量
按房间数。
16
饰面板(砖)
16.1 检验批划分
(1)相同材料工艺和施工条件的室内饰面板(砖)工程每50间(大面积房间和走廊按施工面积30㎡为一间)应划分为一个检验批,不足50间也应划分为一个检验批。
(2)相同材料工艺和施工条件的室外饰面板(砖)工程每500~1000㎡应划分为一个检验批,不足500㎡也应划分为一个检验批。
16.2 最小抽样数量
(1)室内每个检验批应至少抽查10%并不得少于3间,不足3间时应全数检查。
(2)室外每个检验批每100㎡应至少抽查一处,每处不得小于10㎡。
16.3 最小抽样数量
室内按房间数计,室外按面积计。
17
幕墙
17.1 检验批划分
(1)相同设计、材料、工艺和施工条件的幕墙工程每500㎡~1000㎡应划分为一个检验批,不足500㎡也应划分为一个检验批;
(2)同一单位工程的不连续的幕墙工程应单独划分检验批;
(3)对于异型或有特殊要求的幕墙,检验批的划分应根据幕墙的结构、工艺特点及幕墙工程规模,由监理单位(或建设单位)和施工单位协商确定。
17.2 最小抽样数量
(1)每个检验批每100㎡应至少抽查一处每处不得小于10㎡。
(2)对于异型或有特殊要求的幕墙工程,应根据幕墙的结构和工艺特点由监理单位(或建设单位)和施工单位协商确定。
17.3 检验批容量
按面积计。
18
涂饰
18.1 检验批划分
(1)室外涂饰工程每一栋楼的同类涂料涂饰的墙面每500㎡~1000㎡应划分为一个检验批,不足500㎡也应划分为一个检验批;
(2)室内涂饰工程同类涂料涂饰的墙面每50间(大面积房间和走廊按涂饰面积30m2为一间)应划分为一个检验批,不足50间也应划分为一个检验批。
18.2 最小抽样数量
(1)室外涂饰工程每100㎡应至少检查一处,每处不得小于10㎡。
(2)室内涂饰工程每个检验批应至少抽查10% 并不得少于3 间,不足3 间时应全数检查。
18.3 检验批容量
室外按面积计,室内按房间数计。
19
裱糊与软包
19.1 检验批划分
同一品种的裱糊或软包工程每50间(大面积房间和走廊按施工面积30m2为一间)应划分为一个检验批,不足50间也应划分为一个检验批。
19.2 最小抽样数量
(1)裱糊工程每个检验批应至少抽查10%并不得少于3间,不足3间时应全数检查。
(2)软包工程每个检验批应至少抽查20%并不得少于6间,不足6间时应全数检查。
19.3 检验批容量
按房间数计。
20
细部
20.1 检验批划分
(1)同类制品每50间(处)应划分为一个检验批,不足50间(处)也应划分为一个检验批;
(2)每部楼梯应划分为一个检验批。
20.2 最小抽样数量
(1)橱柜制作与安装工程,每个检验批应至少抽查3间(处),不足3间(处)时应全数检查。
(2)窗帘盒、窗台板和散热器罩制作与安装工程,每个检验批应至少抽查3间(处),不足3间(处)时应全数检查。
(3)门窗套制作与安装工程,每个检验批应至少抽查3间(处),不足3间(处)时应全数检查。
(4)护栏和扶手制作与安装工程,每个检验批的护栏和扶手应全部检查。
(5)花饰制作与安装工程,室外每个检验批应全部检查;室内每个检验批应至少抽查3间(处),不足3间(处)时应全数检查。
20.3 检验批容量
按房间数或处计,楼梯按部计。
21
屋面
21.1 检验批的划分
各分项工程宜按屋面面积每500m2~1000m2划分为一个检验批,不足500m2应按一个检验批。
21.2 最小抽样数量
(1)基层与保护工程各分项工程每个检验批的抽检数量,应按屋面面积每100㎡抽查一处,每处应为10㎡,且不得少于3处。
(2)保温与隔热工程各分项工程每个检验批的抽检数量,应按屋面面积每100㎡抽查一处,每处应为10㎡,且不得少于3处。
(3)防水与密封工程各分项工程每个检验批的抽检数量,防水层应按屋面面积每100㎡抽查一处,每处应为10㎡,且不得少于3处;接缝密封防水应按每50m抽查一处,每处应为5m,且不得少于3处。
(4)瓦面与板面工程各分项工程每个检验批的抽检数量,应按屋面面积每100㎡抽查一处,每处应为10㎡,且不得少于3处。
(5)细部构造工程各分项工程每个检验批应全数进行检验。
21.3 检验批容量:按面积计。
22
建筑给水排水及供暖
22.1 检验批的划分
建筑给水、排水及采暖工程的分项工程,应按系统、区域、施工段或楼层等划分。分项工程应划分成若干个检验批进行验收。
23
通风与空调
23.1 检验批的划分
子分部中的各个分项,可根据施工工程的实际情况一次验收或数次验收。
23.2 最小抽样数量
依据《通风与空调工程施工质量验收规范》GB 50243-2002确定。
24
建筑电气
24.1 检验批的划分
(1)变配电室安装工程中分项工程的检验批,主变配电室应作为1个检验批;对于有数个分变配电室,且不属于子单位工程的子分部工程,应分别作为1个检验批,其验收记录应汇入所有变配电室有关分项工程的验收记录中;当各分变配电室属于各子单位工程的子分部工程时,所属分项工程应分别作为1个检验批,其验收记录应作为分项工程验收记录,且应经子分部工程验收记录汇总后纳入分部工程验收记录中。
(2)供电干线安装工程中分项工程的检验批,应按供电区段和电气竖井的编号划分。
(3)对于电气动力和电气照明安装工程中分项工程的检验批,其界区的划分应与建筑土建工程一致。
(4)自备电源和不间断电源安装工程中分项工程,应分别作为1个检验批。
(5)对于防雷及接地装置安装工程中分项工程的检验批,人工接地装置和利用建筑物基础钢筋的接地体应分别作为1个检验批,且大型基础可按区块划分成若个检验批;对于防雷引下线安装工程,6层以下的建筑应作为1个检验批,高层建筑中依均压环设置间隔的层数应作为1个检验批;接闪器安装同一屋面,应作为1个检验批;建筑物的总等电位联结应作为1个检验批,每个局部等电位联结应作为1个检验批,电子系统设备机房应作为1个检验批。
(6)对于室外电气安装工程中分项工程的检验批,应按庭院大小、投运时间先后、功能区块等进行划分。
24.2 最小抽样数量
依据《建筑电气工程施工质量验收规范》GB 50303-2015确定。
25
墙体节能
25.1 检验批的划分
(1)采用相同材料、工艺和施工做法的墙面,每500~1000㎡面积划分为—个检验批,不足500㎡也为—个检验批。
(2)检验批的划分也可根据与施工流程相一致且方便施工与验收的原则,由施工单位与监理工程师共同商定。
25.2 最小抽样数量
依据《建筑节能工程施工质量验收规范》GB 50411-2007确定。
26
幕墙节能
26.1 检验批的划分
(1)采用相同材料、工艺和施工做法的幕墙,按照幕墙面积每1000m2划分为一个检验批,不足1000m2也为一个检验批。
(2)检验批的划分也可根据与施工流程相一致且方便施工与验收的原则,由施工单位与监理工程师共同商定。
26.2 最小抽样数量
依据《建筑节能工程施工质量验收规范》GB 50411-2007确定。
27
门窗节能工程
27.1 检验批的划分
(1)同一厂家的同材质、类型和型号的门窗每200樘划分为一个检验批,不足200樘也为一个检验批;
(2)同一厂家的同材质、类型和型号的特种门窗每50樘划分为一个检验批,不足50樘也为一个检验批;
(3)异形或有特殊要求的门窗检验批的划分也可根据其特点和数量,由施工单位与监理工程师协商确定。
27.2 最小抽样数量
依据《建筑节能工程施工质量验收规范》GB 50411-2007确定。
28
屋面节能工程
28.1 检验批的划分
(1)采用相同材料、工艺和施工做法的屋面,扣除天窗、采光顶后的屋面面积每1000m2面积划分为一个检验批,不足1000m2也应划分为一个检验批。
(2)检验批的划分也可根据与施工流程相一致且方便施工与验收的原则,由施工单位与监理工程师共同商定。
28.2 最小抽样数量
依据《建筑节能工程施工质量验收规范》GB 50411-2007确定。
29
地面节能工程
29.1 检验批的划分
(1)检验批可按施工段或变形缝划分.
(2)当面积超过200㎡时,每200㎡可划分为一个检验批,不足200㎡也为一个检验批。
(3)不同构造做法的地面节能工程应单独划分检验批。
29.2 最小抽样数量
依据《建筑节能工程施工质量验收规范》GB 50411-2007确定。
30
采暖节能工程
30.1 检验批的划分
采暖系统节能工程的验收,可按系统、楼层等进行。
30.2 最小抽样数量
依据《建筑节能工程施工质量验收规范》GB 50411-2007确定。
31
通风与空调节能工程
31.1 检验批的划分
通风与空调节能工程的验收,可按系统、楼层等进行。
31.2 最小抽样数量
依据《建筑节能工程施工质量验收规范》GB 50411-2007确定。
32
空调与采暖系统冷热源及管网节能工程
32.1 检验批的划分
空调与采暖系统冷热源设备、辅助设备及其管道和管网系统节能工程的验收,可分别按冷源和热源系统及室外管网进行。
32.2 最小抽样数量
依据《建筑节能工程施工质量验收规范》GB 50411-2007确定。
33
配电与照明节能工程
33.1 检验批的划分
建筑配电与照明节能工程验收的检验批划分应按GB50411-2007规定执行。当需要重新划分检验批时,可按照系统、楼层、建筑分区划分为若干个检验批。
33.2 最小抽样数量
依据《建筑节能工程施工质量验收规范》GB 50411-2007确定。
以上内容来源于网络收集整理,如有侵权请联系客服