
住房和城乡建设部关于落实建设单位工程质量首要责任的通知
建质规〔2020〕9号
各省、自治区住房和城乡建设厅,直辖市住房和城乡建设(管)委,北京市规划和自然资源委,新疆生产建设兵团住房和城乡建设局:
为贯彻落实《国务院办公厅关于促进建筑业持续健康发展的意见》(国办发〔2017〕19号)和《国务院办公厅转发住房城乡建设部关于完善质量保障体系提升建筑工程品质指导意见的通知》(国办函〔2019〕92号)精神,依法界定并严格落实建设单位工程质量首要责任,不断提高房屋建筑和市政基础设施工程质量水平,现就有关事项通知如下:
一、充分认识落实建设单位工程质量首要责任重要意义
党的十八大以来,在以习近平同志为核心的党中央坚强领导下,我国工程质量水平不断提升,质量常见问题治理取得积极成效,工程质量事故得到有效遏制。但我国工程质量责任体系尚不完善,特别是建设单位首要责任不明确、不落实,存在违反基本建设程序,任意赶工期、压造价,拖欠工程款,不履行质量保修义务等问题,严重影响工程质量。
建设单位作为工程建设活动的总牵头单位,承担着重要的工程质量管理职责,对保障工程质量具有主导作用。各地要充分认识严格落实建设单位工程质量首要责任的必要性和重要性,进一步建立健全工程质量责任体系,推动工程质量提升,保障人民群众生命财产安全,不断满足人民群众对高品质工程和美好生活的需求。
二、准确把握落实建设单位工程质量首要责任内涵要求
建设单位是工程质量第一责任人,依法对工程质量承担全面责任。对因工程质量给工程所有权人、使用人或第三方造成的损失,建设单位依法承担赔偿责任,有其他责任人的,可以向其他责任人追偿。建设单位要严格落实项目法人责任制,依法开工建设,全面履行管理职责,确保工程质量符合国家法律法规、工程建设强制性标准和合同约定。
(一)严格执行法定程序和发包制度。建设单位要严格履行基本建设程序,禁止未取得施工许可等建设手续开工建设。严格执行工程发包承包法规制度,依法将工程发包给具备相应资质的勘察、设计、施工、监理等单位,不得肢解发包工程、违规指定分包单位,不得直接发包预拌混凝土等专业分包工程,不得指定按照合同约定应由施工单位购入用于工程的装配式建筑构配件、建筑材料和设备或者指定生产厂、供应商。按规定提供与工程建设有关的原始资料,并保证资料真实、准确、齐全。
(二)保证合理工期和造价。建设单位要科学合理确定工程建设工期和造价,严禁盲目赶工期、抢进度,不得迫使工程其他参建单位简化工序、降低质量标准。调整合同约定的勘察、设计周期和施工工期的,应相应调整相关费用。因极端恶劣天气等不可抗力以及重污染天气、重大活动保障等原因停工的,应给予合理的工期补偿。因材料、工程设备价格变化等原因,需要调整合同价款的,应按照合同约定给予调整。落实优质优价,鼓励和支持工程相关参建单位创建品质示范工程。
(三)推行施工过程结算。建设单位应有满足施工所需的资金安排,并向施工单位提供工程款支付担保。建设合同应约定施工过程结算周期、工程进度款结算办法等内容。分部工程验收通过时原则上应同步完成工程款结算,不得以设计变更、工程洽商等理由变相拖延结算。政府投资工程应当按照国家有关规定确保资金按时支付到位,不得以未完成审计作为延期工程款结算的理由。
(四)全面履行质量管理职责。建设单位要健全工程项目质量管理体系,配备专职人员并明确其质量管理职责,不具备条件的可聘用专业机构或人员。加强对按照合同约定自行采购的建筑材料、构配件和设备等的质量管理,并承担相应的质量责任。不得明示或者暗示设计、施工等单位违反工程建设强制性标准,禁止以“优化设计”等名义变相违反工程建设强制性标准。严格质量检测管理,按时足额支付检测费用,不得违规减少依法应由建设单位委托的检测项目和数量,非建设单位委托的检测机构出具的检测报告不得作为工程质量验收依据。
(五)严格工程竣工验收。建设单位要在收到工程竣工报告后及时组织竣工验收,重大工程或技术复杂工程可邀请有关专家参加,未经验收合格不得交付使用。住宅工程竣工验收前,应组织施工、监理等单位进行分户验收,未组织分户验收或分户验收不合格,不得组织竣工验收。加强工程竣工验收资料管理,建立质量终身责任信息档案,落实竣工后永久性标牌制度,强化质量主体责任追溯。
三、切实加强住宅工程质量管理
各地要完善住宅工程质量与市场监管联动机制,督促建设单位加强工程质量管理,严格履行质量保修责任,推进质量信息公开,切实保障商品住房和保障性安居工程等住宅工程质量。
(一)严格履行质量保修责任。建设单位要建立质量回访和质量投诉处理机制,及时组织处理保修范围和保修期限内出现的质量问题,并对造成的损失先行赔偿。建设单位对房屋所有权人的质量保修期限自交付之日起计算,经维修合格的部位可重新约定保修期限。房地产开发企业应当在商品房买卖合同中明确企业发生注销情形下由其他房地产开发企业或具有承接能力的法人承接质量保修责任。房地产开发企业未投保工程质量保险的,在申请住宅工程竣工验收备案时应提供保修责任承接说明材料。
(二)加强质量信息公开。住宅工程开工前,建设单位要公开工程规划许可、施工许可、工程结构形式、设计使用年限、主要建筑材料、参建单位及项目负责人等信息;交付使用前,应公开质量承诺书、工程竣工验收报告、质量保修负责人及联系方式等信息。鼓励组织业主开放日、邀请业主代表和物业单位参加分户验收。试行按套出具质量合格证明文件。
(三)加强工程质量与房屋预售联动管理。因发生违法违规行为、质量安全事故或重大质量安全问题被责令全面停工的住宅工程,应暂停其项目预售或房屋交易合同网签备案,待批准复工后方可恢复。
(四)强化保障性安居工程质量管理。各地要制定保障性安居工程设计导则,明确室内面积标准、层高、装修设计、绿化景观等内容,探索建立标准化设计制度,突出住宅宜居属性。政府投资保障性安居工程应完善建设管理模式,带头推行工程总承包和全过程工程咨询。依法限制有严重违约失信记录的建设单位参与建设。
四、全面加强对建设单位的监督管理
各地要建立健全建设单位落实首要责任监管机制,加大政府监管力度,强化信用管理和责任追究,切实激发建设单位主动关心质量、追求质量、创造质量的内生动力,确保建设单位首要责任落到实处。
(一)强化监督检查。建立日常巡查和差别化监管制度,对质量责任落实不到位、有严重违法违规行为的建设单位,加大对其建设项目的检查频次和力度,发现存在严重质量安全问题的,坚决责令停工整改。督促建设单位严格整改检查中发现的质量问题,整改报告经建设单位项目负责人签字确认并加盖单位公章后报工程所在地住房和城乡建设主管部门。工程质量监督中发现的涉及主体结构安全、主要使用功能的质量问题和整改情况,要及时向社会公布。
(二)强化信用管理。加快推进行业信用体系建设,加强对建设单位及其法定代表人、项目负责人质量信用信息归集,及时向社会公开相关行政许可、行政处罚、抽查检查、质量投诉处理情况等信息,记入企业和个人信用档案,并与工程建设项目审批管理系统等实现数据共享和交换。充分运用守信激励和失信惩戒手段,加大对守信建设单位的政策支持和失信建设单位的联合惩戒力度,营造“一处失信,处处受罚”的良好信用环境。对实行告知承诺制的审批事项,发现建设单位承诺内容与实际不符的,依法从严从重处理。
(三)强化责任追究。对建设单位违反相关法律法规及本通知规定的行为,要依法严肃查处,并追究其法定代表人和项目负责人的责任;涉嫌犯罪的,移送监察或司法机关依法追究刑事责任。对于政府投资项目,除依法追究相关责任人责任外,还要依据相关规定追究政府部门有关负责人的领导责任。
本通知适用于房屋建筑和市政基础设施工程。各省、自治区、直辖市住房和城乡建设主管部门可根据本通知要求,制定具体办法。
中华人民共和国住房和城乡建设部
2020年9月11日
(此件公开发布)
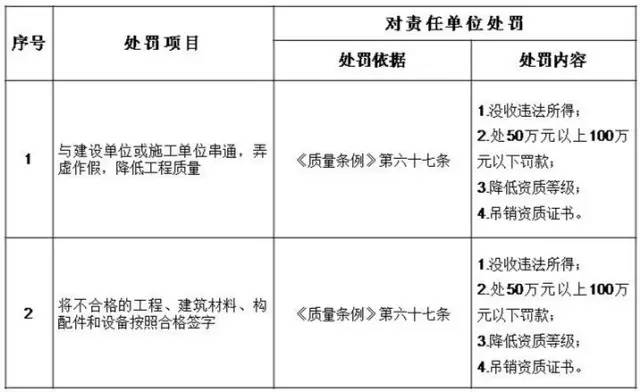
五方责任主体处罚细则
处罚依据:《建设工程质量管理条例》、《建设工程勘察设计管理条例》,细则内容摘录自住建部文件附件。





版权申明:版权归原作者所有,如涉及作品版权问题,请与我们联系,我们将第一时间删除内容!
以上内容来源于网络收集整理,如有侵权请联系客服