文章来源:建筑工程鲁班联盟
建筑工程划分为“检验批→分项工程→分部工程→单位工程”并依此逐步验收的的方式已被行业采纳并形成规范,工程人必须清楚:建筑工程质量在施工单位自行检查合格的基础上,由工程质量验收责任方组织,工程建设相关单位参加,对检验批、分项、分部、单位工程及其隐蔽工程的质量进行抽样检验,对技术文件进行审核,并根据设计文件和相关标准以书面形式对工程质量是否达到合格作出确认。


一
检验批
检验批是工程验收的最小单位,是分项工程、分部工程、单位工程质量验收的基础。检验批可根据施工、质量控制和专业验收的需要,按工程量、楼层、施工段、变形缝进行划分。
➤ 验收组织
验收前,施工单位应完成自检,对存在的问题自行整改处理,然后申请专业监理工程师组织验收。专业监理工程师组织施工单位项目专业质量检查员、专业工长等进行验收。
➤ 验收内容
检验批质量验收合格应符合下列规定:
(1)主控项目的质量经抽样检验均应合格。
(2)一般项目的质量经抽样检验合格。当采用计数抽样时,合格点率应符合有关专业验收规范的规定,且不得存在严重缺陷。对于计数抽样的一般项目,正常检验一次、二次抽样可按《建筑工程施工质量验收统一标准》判定。
(3)具有完整的施工操作依据、质量验收记录。
➤ 验收记录
检验批质量验收记录可按《建筑工程施工质量验收统一标准》附录E填写,填写时应具有现场验收检查原始记录。

二
分项工程
分项工程的验收是以检验批为基础进行的。分项工程可按主要工种、材料、施工工艺、设备类别进行划分。
➤ 验收组织
验收时在专业监理工程师组织下,可由施工单位项目技术负责人对所有检验批验收记录进行汇总,核查无误后报专业监理工程师审查,确认符合要求后,由施工单位项目专业技术负责人在分项工程质量验收记录中签字,然后由专业监理工程师签字通过验收。在分项工程验收中,如果对检验批验收结论有怀疑或异议时,应进行相应的现场检查核实。
➤ 验收内容
分项工程质量验收合格应符合下列规定:
(1)所含检验批的质量均应验收合格。
(2)所含检验批的质量验收记录应完整。
➤ 验收记录
分项工程质量验收记录可按《建筑工程施工质量验收统一标准》附录F填写。

三
分部工程
分部工程的验收是以所含各分项工程验收为基础进行的。分部工程应按下列原则划分:可按专业性质、工程部位确定;当分部工程较大或较复杂时,可按材料种类、施工特点、施工程序、专业系统及类别将分部工程划分为若干子分部工程。
➤ 验收组织
分部工程应由总监理工程师组织施工单位项目负责人和项目技术负责人等进行验收。在建筑工程所包含的十个分部工程中,参加验收的人员可有以下三种情况:
(1)除地基基础、主体结构和建筑节能三个分部工程外,其他七个分部工程的验收组织相同,即由总监理工程师组织,施工单位项目负责人和项目技术负责人等参加。
(2)由于地基与基础分部工程情况复杂,专业性强,且关系到整个工程的安全,为保证质量,严格把关,规定勘察、设计单位项目负责人应参加验收,并要求施工单位技术、质量部门负责人也应参加验收。
(3)由于主体结构直接影响使用安全,建筑节能是基本国策,直接关系到国家资源战略、可持续发展等,故这两个分部工程,规定设计单位项目负责人应参加验收,并要求施工单位技术、质量部门负责人也应参加验收。
➤ 验收内容
分部工程质量验收合格应符合下列规定:
(1)所含分项工程的质量均应验收合格。
(2)质量控制资料应完整。
(3)有关安全、节能、环境保护和主要使用功能的抽样检验结果应符合相应规定。
(4)观感质量应符合要求。
➤ 验收记录
分部工程质量验收记录可按《建筑工程施工质量验收统一标准》附录G填写。

四
单位工程
单位工程质量验收也称质量竣工验收,是建筑工程投入使用前的最后一次验收,也是最重要的一次验收。单位工程应按下列原则划分:具备独立施工条件并能形成独立使用功能的建筑物或构筑物为一个单位工程;对于规模较大的单位工程,可将其能形成独立使用功能的部分划分为一个子单位工程。
➤ 验收组织
单位工程中的分包工程完工后,分包单位应对所承包的工程项目进行自检,并应按本标准规定的程序进行验收。验收时,总包单位应派人参加。分包单位应将所分包工程的质量控制资料整理完整,并移交给总包单位。
单位工程完工后,施工单位应组织有关人员进行自检。总监理工程师应组织各专业监理工程师对工程质量进行竣工预验收。存在施工质量问题时,应由施工单位整改。整改完毕后,由施工单位向建设单位提交工程竣工报告,申请工程竣工验收。
建设单位收到工程竣工报告后,应由建设单位项目负责人组织监理、施工、设计、勘察等单位项目负责人进行单位工程验收。
➤ 验收内容
单位工程质量验收合格应符合下列规定:
(1)所含分部工程的质量均应验收合格。
(2)质量控制资料应完整。
(3)所含分部工程中有关安全、节能、环境保护和主要使用功能的检验资料应完整。
(4)主要使用功能的抽查结果应符合相关专业验收规范的规定。
(5)观感质量应符合要求。
➤ 验收记录
单位工程质量竣工验收记录、质量控制资料核查记录、安全和功能检验资料核查及主要功能抽查记录、观感质量检查记录应按《建筑工程施工质量验收统一标准》附录H填写。






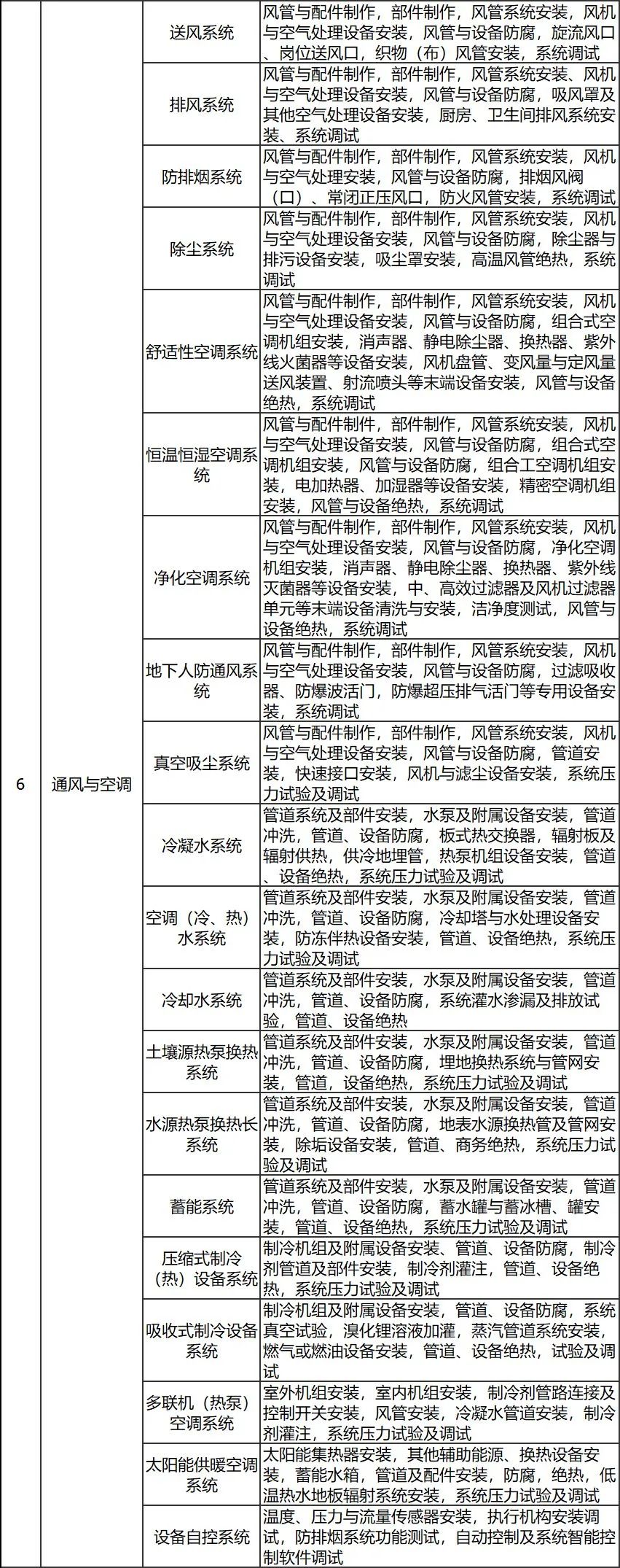
附
分部分项工程划分



