来源:中国裁判文书网、建筑管理等
2006年,杨某作为某商业广场装饰工程项目的项目经理,在对C区坡屋面进行施工时,擅自更改屋面设计施工要求,取消了水泥砂浆卧瓦层钢筋网且未采取其他技术措施。
2017年3月3日,该区域坡屋面发生滑落事故,致使2人因较大硬物砸压致机械性窒息而死亡。
事故发生后,经鉴定,擅自更改和取消屋面设计施工要求,在水泥砂浆卧瓦层内未按设计施工图纸要求施工设置Φ6@500X500钢筋网,造成缺少钢筋网的水泥砂浆卧瓦层与层面混凝土板之间没有任何结构性连接,是导致水泥砂浆卧瓦层整体滑落事故的直接原因。
2018年9月4日,杨某主动到厦门市公安局思明分局接受调查,并如实供述上述事实。
法院认为,被告人杨某作为施工单位的直接责任人员,违反国家规定,降低工程质量标准,造成2人死亡的重大安全事故,其行为触犯了《中华人民共和国刑法》第一百三十七条之规定,构成工程重大安全事故罪。
鉴于杨某主动投案,如实供述自己的罪行,是自首,依法可以从轻或者减轻处罚;被告人自愿认罪认罚,依法可从宽处罚;被告人所在单位已赔偿被害人家属,可酌情从轻处罚。
综上,法院判决如下:
被告人杨某犯工程重大安全事故罪,判处有期徒刑二年三个月,缓刑二年六个月,并处罚金人民币三万元。
2006年担任其项目经理,2020年4月15日此案件发布,并被大家熟知。而距离杨某担任其项目经理已过去了14年!现已审理终结。

杨xx工程重大安全事故罪一审刑事判决书
公诉机关厦门市思明区人民检察院。
被告人杨xx,男,1971年12月11日出生,汉族,大专文化,户籍地湖北省武汉市洪山区,现住上海市浦东新区,现系江苏某公司副总经理。
因涉嫌工程重大安全事故罪,于2018年9月4日由厦门市公安局思明分局取保候审,2019年8月9日经思明区人民检察院继续取保候审。
辩护人马涛,福建嘉铠律师事务所律师。
厦门市思明区人民检察院以思检未办刑诉(2020)84号起诉书指控被告人杨xx犯工程重大安全事故罪,于2020年2月20日向本院提起公诉。
本院受理后,依法组成合议庭,适用简易程序,通过云上法庭远程视频系统,公开开庭审理了本案。
厦门市思明区人民检察院指派检察员李伟出庭支持公诉,被告人杨xx及辩护人马涛到庭参加诉讼。
现已审理终结。
公诉机关指控,2006年间,被告人杨xx任某装饰有限公司承建的某商业广场装饰工程项目的项目经理,是该项目施工单位的直接责任人员。
在对某商业广场项目的C区坡屋面进行施工时,擅自更改屋面设计施工要求,取消了水泥砂浆卧瓦层钢筋网且未采取其他技术措施。
2017年3月3日,该区域坡屋面发生滑落事故,致使被害人陈某1、黄某(男,2000年2月9日出生,案发时17周岁)因较大硬物砸压致机械性窒息而死亡。
事故发生后,经福建方成司法鉴定中心鉴定,擅自更改和取消屋面设计施工要求,在水泥砂浆卧瓦层内未按设计施工图纸要求施工设置Φ6@500X500钢筋网,造成缺少钢筋网的水泥砂浆卧瓦层与层面混凝土板之间没有任何结构性连接,是导致水泥砂浆卧瓦层整体滑落事故的直接原因。
2018年9月4日,被告人杨xx主动到厦门市公安局思明分局接受调查,并如实供述上述事实。
案发后,被告人杨xx所在单位已赔偿被害人陈某1的家属人民币一百七十万元、赔偿被害人黄某的家属人民币一百五十五万元。
公诉机关认为被告人杨xx具有自首、自愿认罪认罚情节,建议以工程重大安全事故罪判处被告人杨xx有期徒刑二年至二年六个月,并宣告适用缓刑,并处罚金人民币五万元以下。
被告人杨xx自愿认罪认罚并签字具结,辩护人对被告人自愿认罪认罚不持异议。
本案有被告人杨xx的供述、辩解,设计图纸、施工日志、工程联系单、技术核定单、建设工程竣工验收报告、调查报告、尸表检验情况报告,死亡医学证明、赔偿协议书、收条,证人蒋某、林某、程某、王某1、吴某、王某2、魏某、张某、李某1、李某2、陈某2等人的证言,房地产估价报告,福建方成司法鉴定中心司法鉴定意见书、户籍信息、到案经过、情况说明、公安机关工作情况和诉讼文书等证据证实,足以认定。
本院认为,被告人杨xx作为施工单位的直接责任人员,违反国家规定,降低工程质量标准,造成二人死亡的重大安全事故,其行为触犯了《中华人民共和国刑法》第一百三十七条 之规定,构成工程重大安全事故罪。
公诉机关指控的罪名成立,本院予以支持。
被告人杨xx主动投案,如实供述自己的罪行,是自首,依法可以从轻或者减轻处罚;被告人自愿认罪认罚,依法可从宽处罚;被告人所在单位已赔偿被害人陈某1、黄某等人家属,可酌情从轻处罚。
综上,本院决定对被告人从轻处罚,并宣告缓刑。
公诉机关的量刑建议及辩护人相关要求从轻处罚的意见予以采纳。
据此,依照《中华人民共和国刑法》第一百三十七条 、第六十七条 第一款 、第七十二条 第一款 、第三款 、第七十三条 第二款 、第三款 及《中华人民共和国刑事诉讼法》第十五条 之规定,判决如下:
被告人杨xx犯工程重大安全事故罪,判处有期徒刑二年三个月,缓刑二年六个月,并处罚金人民币三万元。
(缓刑考验期自判决确定之日起计算。罚金应于判决发生法律效力的第二日起十日内缴纳。)
如不服本判决,可在接到本判决书的第二日起十日内,通过本院或者直接向厦门市中级人民法院提出上诉。
书面上诉的,应提交上诉状正本一份,副本二份。
审判长汪漳龙
人民陪审员肖丽惠
人民陪审员吴梓瑄
二〇二〇年三月二十日
代书记员温梦霏
//////////
质量终身责任制,不是说说而已!大家务必不要存侥幸心理!
质量终身责任,是指参与新建、扩建、改建的建筑工程项目负责人按照国家法律法规和有关规定,在工程设计使用年限内对工程质量承担相应责任。
五方责任主体项目负责人是指承担建筑工程项目建设的:
建设单位项目负责人
勘察单位项目负责人
设计单位项目负责人
施工单位项目经理
监理单位总监理工程师
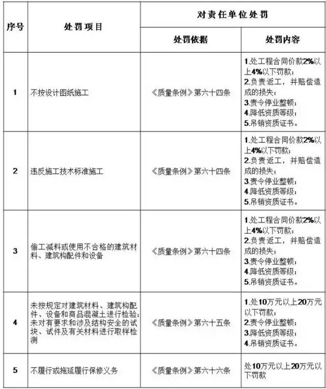
五方责任主体处罚细则
处罚依据:《建设工程质量管理条例》、《建设工程勘察设计管理条例》,细则内容摘录自住建部文件附件。





以上内容来源于网络收集整理,如有侵权请联系客服