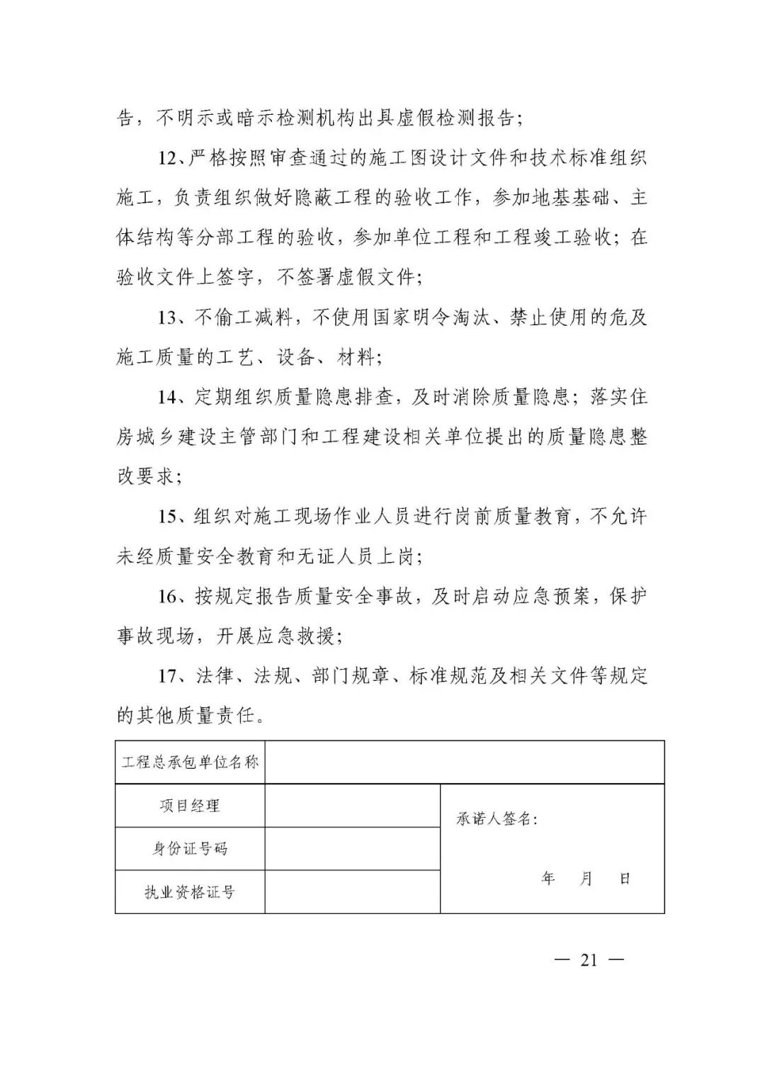
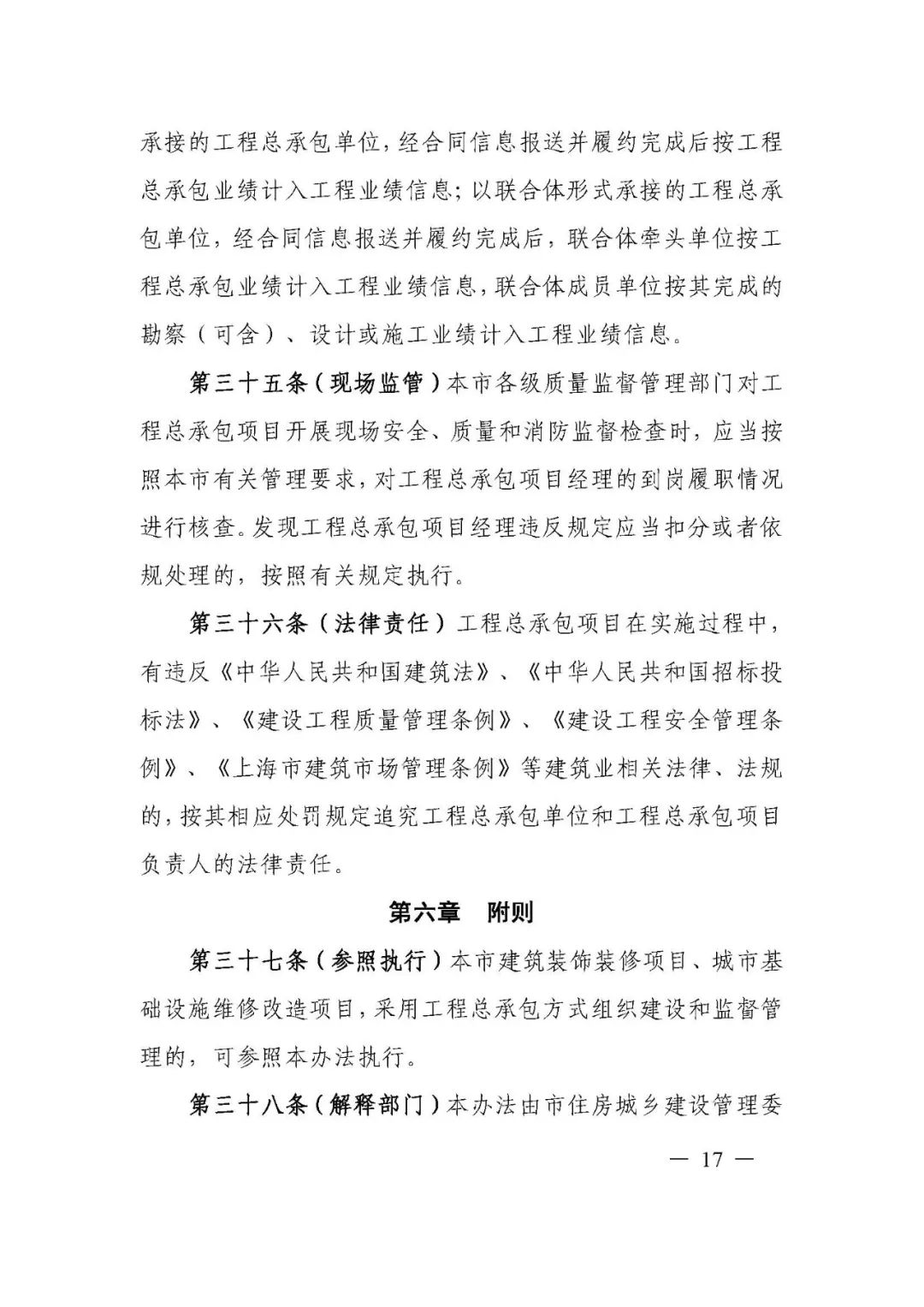
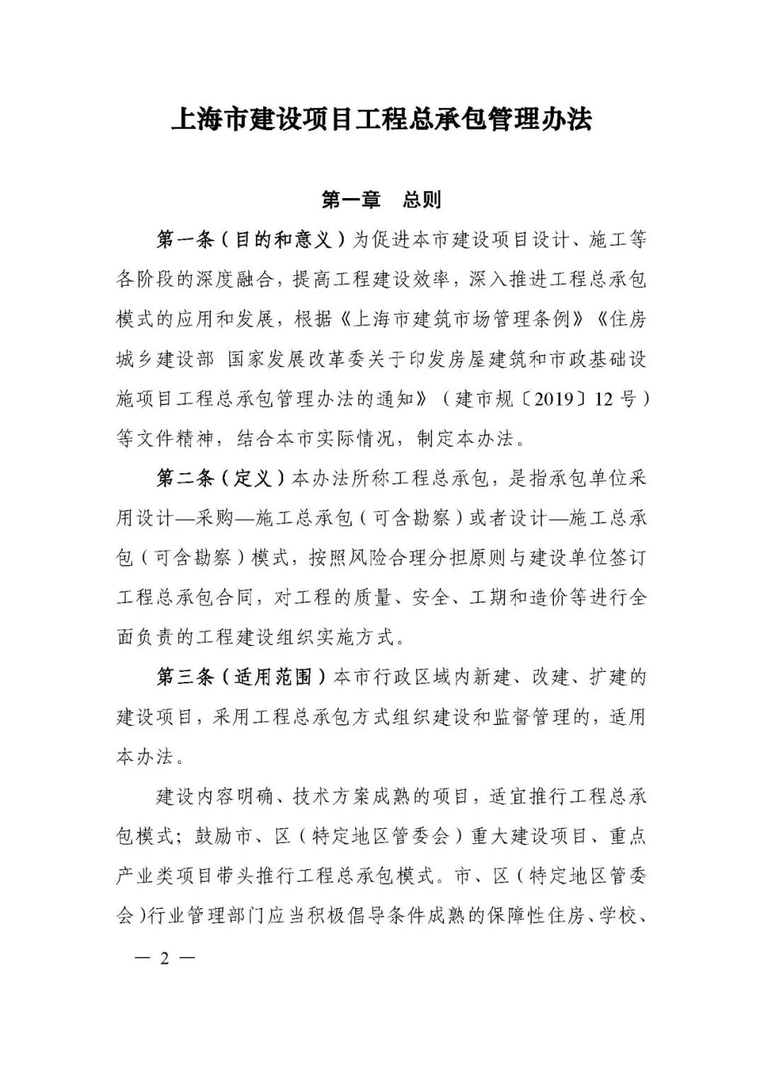
为促进上海市建设项目设计、施工等各阶段的深度融合,提高工程建设效率,深入推进工程总承包模式的应用和发展,上海市住建委发布了《上海市建设项目工程总承包管理办法》,自2021年5月1日起施行
本办法的印发,对促进上海市建筑业稳定发展具有重要意义,也为全国工程总承包领域制度的建设进程提供了有利创新点。
↓↓↓

一图读懂《上海市建设项目工程总承包管理办法》



图片来源:上海住房城乡建设管理


相关原文通知:


以上内容来源于网络收集整理,如有侵权请联系客服