来源:中国政府网、人社部等
近期,国务院办公厅发布《关于服务“六稳”“六保”进一步做好“放管服”改革有关工作的意见》,明确提出:进一步梳理压减准入类职业资格数量,取消乡村兽医、勘察设计注册石油天然气工程师等职业资格,推进社会化职业技能等级认定,持续动态优化国家职业资格目录。合理降低或取消部分准入类职业资格考试工作年限要求。
本次已经明确提出取消勘察设计注册石油天然气工程师等职业资格,注意这个等职业资格,说明本次要取消的不止注册石油天然气工程师资格证书。
工程领域取消的还会包含哪些证书,可以参考2021年1月人社部发布的公告,拟对《国家职业资格目录(专业技术人员职业资格)》进行了调整。
调整重点如下:
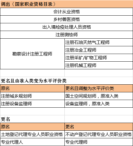
1、会计从业资格,乡村兽医资格,出入境检疫处理人员资格,注册测绘师,勘察设计注册石油天然气工程师、注册冶金工程师、注册采矿/矿物工程师、注册机械工程师调出《国家职业资格目录》。
2、调整证书如下:
原注册城乡规划师调整为水平评价类,更名为“国土空间规划师”;
原注册设备监理师调整为水平评价类,更名为“设备监理师”;
原土地登记代理专业人员职业资格更名为“不动产登记代理专业人员职业资格”;
原专业代理人更名为“专业代理师”。


《山东省住房和城乡建设厅关于进一步规范房屋建筑和市政工程领域从业人员职业资格应用有关要求的通知》(鲁建建管函〔2020〕3号)明确:
1、各级主管部门在招标投标监管、施工许可(质量安全报监)办理、备案登记等环节,以及在开展质量安全监督、市场检查和信用管理等活动中,一律不得将《国家职业资格目录》准入类职业资格事项以外的人员职业资格作为前置条件或监督、检查、评价等内容。
2、依法必须招标的房屋建筑和市政工程,招标人一律不得将《国家职业资格目录》准入类职业资格事项以外的人员职业资格作为投标要求、评标依据或中标条件。
青岛市住建局发布《关于进一步规范房屋建筑和市政工程领域从业人员职业资格应用有关要求的通知》,明确:
不得将“八大员”等未列入《国家职业资格目录》的证书作为投标资格、评标依据或中标条件。
已发布招标公告和招标文件尚未开标的项目,违反上述规定的,应立即纠正并澄清。
2020年10月福建省住建厅发布《关于住房城乡建设行业从业人员职业教育培训工作有关事项的通知》,明确提出:
未列入《国家职业资格目录》的职业资格证书,各级住房和城乡建设主管部门和有关单位不得进行岗位设定和职业资格许可认定,不得开展考核发证。除法律、法规、规章规定的外,不作为行政许可的前置条件、投标要求、评标依据及合同示范文本内容。

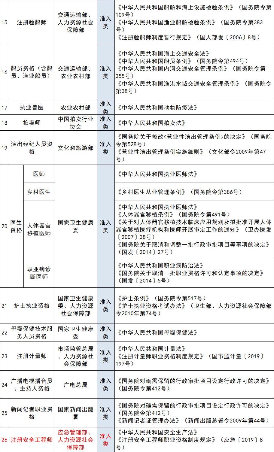
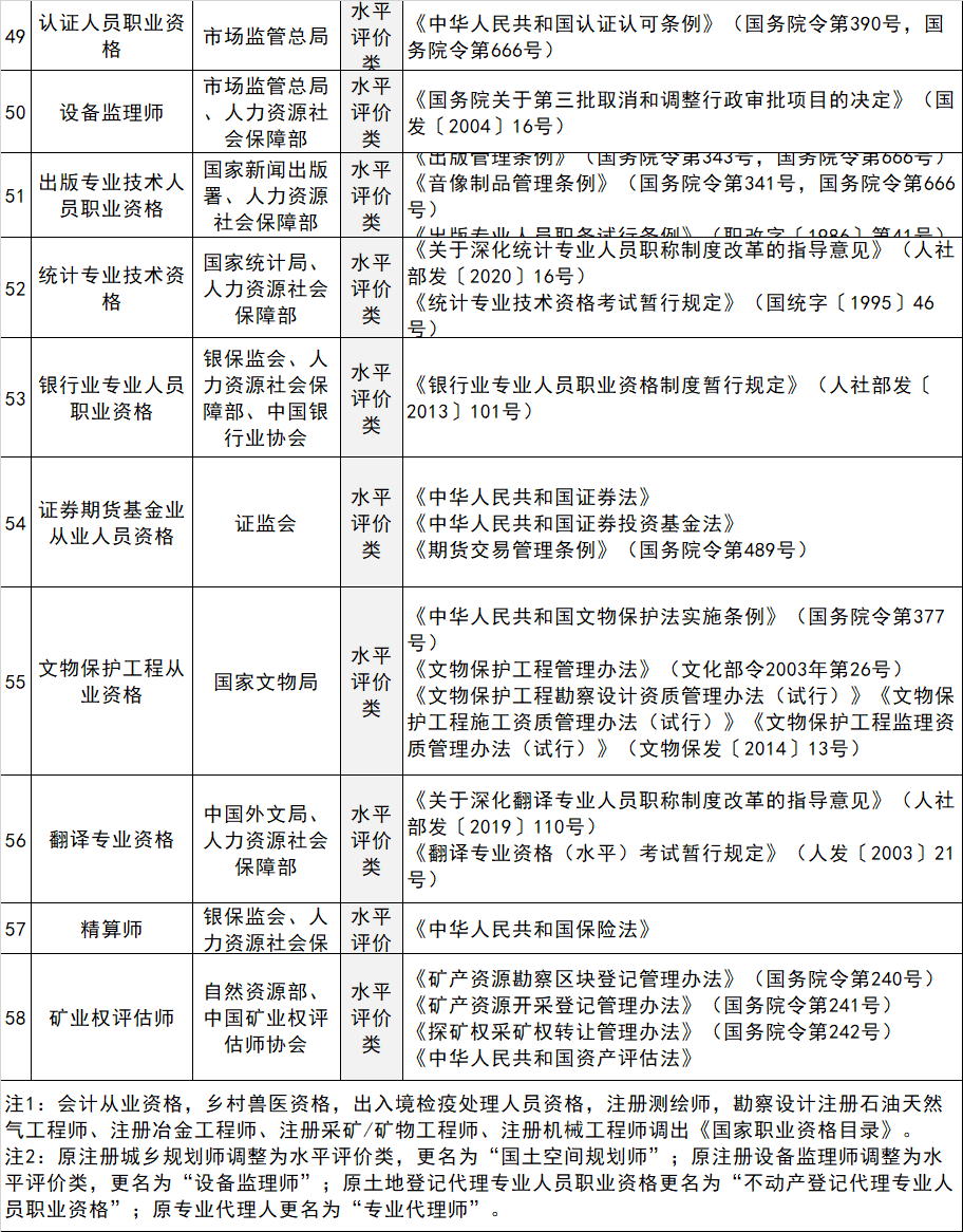
2021年1月12日,人社部对2017年公布的职业资格进行调整并公示,调整后,拟列入专业技术人员职业资格58项,其中准入类31项,水平评价类27项。






准入类职业资格是对涉及公共安全、人身健康、人民生命财产安全等特殊职业,依据有关法律、行政法规或国务院决定设置。准入类职业资格,是指按照相关要求,个人拿到证书,才能进入相关行业的工作岗位。也就是说,此类工作必须要持证上岗,企业也不得招募无证人员。(建造师、消防工程师、监理工程师、造价工程师、注安师等都是准入类。)
水平评价类职业资格是指社会通用性强,专业性强的职业建立的非行政许可类职业资格制度。
原文如下:

国务院办公厅关于服务“六稳”“六保”进一步做好“放管服”改革有关工作的意见
国办发〔2021〕10号
各省、自治区、直辖市人民政府,国务院各部委、各直属机构:
深化“放管服”改革,打造市场化法治化国际化营商环境,是做好“六稳”工作、落实“六保”任务的重要抓手。近年来,“放管服”改革深入推进,有效激发了市场主体活力和社会创造力,但仍然存在一些企业和群众关注度高、反映强烈的突出问题亟待解决。为进一步深化“放管服”改革,切实做好“六稳”、“六保”工作,推动高质量发展,经国务院同意,现提出以下意见。
一、总体要求
(一)指导思想。以习近平新时代中国特色社会主义思想为指导,全面贯彻党的十九大和十九届二中、三中、四中、五中全会精神,认真落实党中央、国务院决策部署,立足新发展阶段、贯彻新发展理念、构建新发展格局,围绕“六稳”、“六保”,加快转变政府职能,深化“放管服”改革,促进要素资源高效配置,切实维护公平竞争,建设国际一流营商环境,推进政府治理体系和治理能力现代化,推动经济社会持续健康发展。
(二)基本原则。
坚持目标导向、综合施策。围绕稳定和扩大就业、培育市场主体、扩大有效投资、促进消费、稳外贸稳外资、保障基本民生等重点领域,以务实管用的政策和改革举措,增强企业和群众获得感。
坚持问题导向、务求实效。聚焦企业和群众办事创业的难点堵点继续“啃硬骨头”,坚持放管结合、并重,着力清理对市场主体的不合理限制,实施更加有效监管,持续优化政务服务,不断提高改革含金量。
坚持系统集成、协同推进。坚持系统观念,加强各领域“放管服”改革有机衔接、统筹推进,促进中央和地方上下联动,强化部门之间协作配合,立足全生命周期、全产业链条推进改革,完善配套政策,放大综合效应,增强发展内生动力。
二、进一步推动优化就业环境
(三)推动降低就业门槛。进一步梳理压减准入类职业资格数量,取消乡村兽医、勘察设计注册石油天然气工程师等职业资格,推进社会化职业技能等级认定,持续动态优化国家职业资格目录。合理降低或取消部分准入类职业资格考试工作年限要求。进一步规范小微电商准入,科学界定《中华人民共和国电子商务法》中“便民劳务活动”、“零星小额交易活动”标准。(人力资源社会保障部、住房城乡建设部、农业农村部、市场监管总局等国务院相关部门及各地区按职责分工负责)
(四)支持提升职业技能。建立职业技能培训补贴标准动态调整机制,科学合理确定培训补贴标准。拓宽职业技能培训资金使用范围。延长以工代训政策实施期限,简化企业申请以工代训补贴材料。加强对家政、养老等行业从业人员职业技能培训,全面提升就业能力。创新开展“行校合作”,鼓励行业协会、跨企业培训中心等组织中小微企业开展学徒制培训,鼓励各地区探索开展项目制培训等多种形式培训。采取优化审批服务、探索实行告知承诺制等方式,便利各类职业培训机构设立。(人力资源社会保障部、民政部、财政部等国务院相关部门及各地区按职责分工负责)
(五)支持和规范新就业形态发展。着力推动消除制约新产业新业态发展的隐性壁垒,不断拓宽就业领域和渠道。加强对平台企业的监管和引导,促进公平有序竞争,推动平台企业依法依规完善服务协议和交易规则,合理确定收费标准,改进管理服务,支持新就业形态健康发展。落实和完善财税、金融等支持政策,发挥双创示范基地带动作用,支持高校毕业生、退役军人、返乡农民工等重点群体创业就业。完善适应灵活就业人员的社保政策措施,推动放开在就业地参加社会保险的户籍限制,加快推进职业伤害保障试点,扩大工伤保险覆盖面,维护灵活就业人员合法权益。(国家发展改革委、教育部、财政部、人力资源社会保障部、农业农村部、退役军人部、人民银行、税务总局、市场监管总局、国家医保局、银保监会等国务院相关部门及各地区按职责分工负责)
三、进一步推动减轻市场主体负担
(六)健全惠企服务机制。推广财政资金直达机制的有效做法,研究将具备条件的惠企资金纳入直达机制。优化国库退税审核程序,逐步实现智能化、自动化处理。推动实现非税收入全领域“跨省通缴”。精简享受税费优惠政策的办理流程和手续,持续扩大“自行判别、自行申报、事后监管”范围。整合财产和行为税10税纳税申报表,整合增值税、消费税及城市维护建设税等附加税费申报表。大力发展市场化征信机构,建设和完善“信易贷”平台,推动水电气、纳税、社保等信用信息归集共享,依托大数据等现代信息技术为企业精准“画像”、有效增信,提升金融、社保等惠企政策覆盖度、精准性和有效性。持续规范水电气暖等行业收费,确保政策红利传导到终端用户。推动企业建立健全合规经营制度,依法查处垄断行为,严厉打击价格串通、哄抬价格等价格违法行为。(国家发展改革委、财政部、人力资源社会保障部、国家医保局、人民银行、税务总局、市场监管总局、银保监会等国务院相关部门及各地区按职责分工负责)
(七)规范提升中介服务。从严查处行政机关为特定中介机构垄断服务设定隐性壁垒或将自身应承担的行政审批中介服务费用转嫁给企业承担等违规行为。严格规范国务院部门和地方政府设定的中介服务事项。依法降低中介服务准入门槛,破除行业壁垒,打破地方保护,引入竞争机制,促进提升中介服务质量,建立合理定价机制。加强对中介机构的监管,推动中介机构公开服务条件、流程、时限和收费标准,坚决查处乱收费、变相涨价等行为。(国务院办公厅、市场监管总局、国家发展改革委等国务院相关部门及各地区按职责分工负责)
(八)规范改进认证服务。推动认证机构转企改制、与政府部门脱钩,提高市场开放度,促进公平有序竞争。加强对认证机构的监管,督促认证机构公开收费标准,及时公布认证信息,提高服务质量。清理规范涉及认证的评价制度,推动向国家统一的认证制度转变。健全政府、行业、社会等多层面的认证采信机制,推动认证结果在不同部门、层级和地区间互认通用。(市场监管总局等国务院相关部门及各地区按职责分工负责)
(九)优化涉企审批服务。分行业分领域清理规范行政审批前置条件和审批标准,明确行政备案材料、程序,依托全国一体化政务服务平台,推动更多涉企事项网上办理,简化优化商事服务流程,大力推进减环节、减材料、减时限、减费用,降低制度性交易成本。精简优化涉及电子电器产品的管理措施,探索推行企业自检自证和产品系族管理。加快商标专利注册申请全流程电子化,分类压减商标异议、变更、转让、续展周期和专利授权公告周期,建立健全重大不良影响商标快速驳回机制,严厉打击商标恶意注册、非正常专利申请等行为。(国务院办公厅、工业和信息化部、市场监管总局、国家知识产权局等国务院相关部门及各地区按职责分工负责)
四、进一步推动扩大有效投资
(十)持续提高投资审批效率。进一步深化投资审批制度改革,简化、整合投资项目报建手续,推进实施企业投资项目承诺制,优化交通、水利、能源等领域重大投资项目审批流程。鼓励各地区推进“标准地”出让改革,科学构建“标准地”出让指标体系,简化优化工业项目供地流程,压缩供地时间,降低投资项目运行成本。推动投资项目在线审批监管平台和各相关审批系统互联互通和数据共享,避免企业重复填报、部门重复核验。(国家发展改革委、自然资源部、住房城乡建设部、交通运输部、水利部、国家能源局等国务院相关部门及各地区按职责分工负责)
(十一)优化工程建设项目审批。持续深化工程建设项目审批制度改革,完善全国统一的工程建设项目审批和管理体系。进一步精简整合工程建设项目全流程涉及的行政许可、技术审查、中介服务、市政公用服务等事项。支持各地区结合实际提高工程建设项目建筑工程施工许可证办理限额,对简易低风险工程建设项目实行“清单制+告知承诺制”审批。研究制定工程建设项目全过程审批管理制度性文件,建立健全工程建设项目审批监督管理机制,加强全过程审批行为和时间管理,规范预先审查、施工图审查等环节,防止体外循环。(住房城乡建设部、国家发展改革委等国务院相关部门及各地区按职责分工负责)
五、进一步推动激发消费潜力
(十二)清除消费隐性壁垒。着力打破行业垄断和地方保护,打通经济循环堵点,推动形成高效规范、公平竞争的国内统一市场。有序取消一些行政性限制消费购买的规定,释放消费潜力。加快修订《二手车流通管理办法》,推动各地区彻底清理违规设置的二手车迁入限制,放宽二手车经营条件。规范报废机动车回收拆解企业资质认定,支持具备条件的企业进入回收拆解市场,依法查处非法拆解行为。鼓励各地区适当放宽旅游民宿市场准入,推进实施旅游民宿行业标准。制定跨地区巡回演出审批程序指南,优化审批流程,为演出经营单位跨地区开展业务提供便利。(国家发展改革委、公安部、生态环境部、商务部、文化和旅游部等国务院相关部门及各地区按职责分工负责)
(十三)便利新产品市场准入。针对市场急需、消费需求大的新技术新产品,优先适用国家标准制定快速程序,简化标准制修订流程,缩短发布周期。在相关国家标准出台前,鼓励先由社会团体制定发布满足市场和创新需要的团体标准,鼓励企业制定有竞争力的企业标准并自我声明公开,推动新技术新产品快速进入市场。加快统一出口商品和内贸商品在工艺流程、流通规则等方面的规定,推进内外贸产品“同线同标同质”,破除制约出口商品转内销的系统性障碍。继续扩大跨境电商零售进口试点城市范围,调整扩大跨境电商零售进口商品清单。(市场监管总局、商务部、海关总署、财政部等国务院相关部门及各地区按职责分工负责)
六、进一步推动稳外贸稳外资
(十四)持续优化外商投资环境。完善外商投资准入前国民待遇加负面清单管理制度,确保外资企业平等享受各项支持政策。支持外资企业更好参与国家和行业标准制定。优化外商投资信息报告制度,完善企业登记系统和企业信用信息公示系统功能,加强填报指导,减轻企业报送负担。(国家发展改革委、商务部、市场监管总局等国务院相关部门及各地区按职责分工负责)
(十五)持续推进通关便利化。推动国际贸易“单一窗口”同港口、铁路、民航等信息平台及银行、保险等机构对接。优化海关风险布控规则,推广科学随机布控,提高人工分析布控精准度,降低守法合规企业和低风险商品查验率。深入推进进出口商品检验监管模式改革,积极推进第三方检验结果采信制度化建设。鼓励理货、拖轮、委托检验等经营主体进入市场,促进公平竞争。(海关总署、交通运输部、银保监会、国家铁路局、中国民航局等国务院相关部门及各地区按职责分工负责)
(十六)清理规范口岸收费。加快修订《港口收费计费办法》,进一步完善港口收费政策,减并港口收费项目。定向降低沿海港口引航费标准,进一步扩大船方自主决定是否使用拖轮的船舶范围。完善洗修箱服务规则,清理规范港外堆场洗修箱费、铁路运输关门费等收费。实行口岸收费项目目录清单制度,做到清单外无收费。对政府依成本定价的收费项目,开展成本监审或成本调查,及时调整收费标准;对实行市场调节价的收费项目及对应的收费主体,开展典型成本调查,为合理规范收费提供依据。(国家发展改革委、财政部、交通运输部、国务院国资委、海关总署、市场监管总局等国务院相关部门及各地区按职责分工负责)
七、进一步推动优化民生服务
(十七)创新养老和医疗服务供给。推进公办养老机构公建民营改革,引入社会资本和专业管理服务机构,盘活闲置床位资源,在满足失能、半失能特困人员集中供养基础上,向其他失能、失智、高龄老年人开放。推动取消诊所设置审批,推动诊所执业登记由审批改为备案。推动取消职业卫生技术服务机构资质等级划分,便利市场准入。在确保电子处方来源真实可靠的前提下,允许网络销售除国家实行特殊管理的药品以外的处方药。(民政部、国家卫生健康委、国家药监局等国务院相关部门及各地区按职责分工负责)
(十八)提高社会救助精准性。支持各地区推动民政、人力资源社会保障、残联、医保、乡村振兴等部门和单位相关数据共享,运用大数据等现代信息技术建立困难群众主动发现机制和动态调整机制,优化服务流程,缩短办理时限,实现民生保障领域问题早发现、早干预,确保符合条件的困难群众及时得到救助,防止产生违规冒领和设租寻租等问题。(民政部、人力资源社会保障部、国家医保局、国家乡村振兴局、中国残联等相关部门和单位及各地区按职责分工负责)
(十九)提升便民服务水平。建立健全政务数据共享协调机制,加强信息共享和证明互认,通过完善信用监管、全面推行告知承诺制等方式,推动减少各类证明事项。实施证明事项清单管理制度,清单之外不得向企业和群众索要证明。确需提供证明的,应告知证明事项名称、用途、依据、索要单位、开具单位等信息。围绕保障改善民生,推动更多服务事项“跨省通办”。坚持传统服务方式与智能化服务创新并行,切实解决老年人等特殊群体在运用智能技术方面遇到的突出困难。(国务院办公厅、司法部等国务院相关部门及各地区按职责分工负责)
八、进一步加强事中事后监管
(二十)加强取消和下放事项监管。坚持放管结合、并重,把有效监管作为简政放权的必要保障,推动政府管理从事前审批更多转向事中事后监管,对取消和下放的行政许可事项,由主管部门会同相关部门逐项制定事中事后监管措施,明确监管层级、监管部门、监管方式,完善监管规则和标准。进一步梳理监管部门监管职责,强化与地方监管执法的衔接,建立相互协作、齐抓共管的高效监管机制,确保责任清晰、监管到位。(国务院办公厅牵头,国务院相关部门及各地区按职责分工负责)
(二十一)提升事中事后监管效能。各地区各部门要完善“双随机、一公开”监管、信用监管、“互联网+监管”等方式,实施更加精准更加有效的监管。梳理职责范围内的重点监管事项,聚焦管好“一件事”实施综合监管。加强对日常监管事项的风险评估,实施分级分类监管,强化高风险环节监管。对涉及人民群众生命健康和公共安全的要严格监管,坚决守住安全底线。对新产业新业态实行包容审慎监管,引导和规范其健康发展。完善全国一体化在线监管平台,推动监管信息共享,加快形成统一的监管大数据,强化监管信息综合运用,提升监管质量和效率。(国务院办公厅牵头,国务院相关部门及各地区按职责分工负责)
(二十二)严格规范行政执法。制定出台进一步规范行政裁量权基准制度的指导意见,推动各地区各部门明确行政裁量种类、幅度,规范适用程序,纠正处罚畸轻畸重等不规范行政执法行为。鼓励各地区依法依规建立柔性执法清单管理制度,对轻微违法行为,慎用少用行政强制措施,防止一关了之、以罚代管。(司法部牵头,国务院相关部门及各地区按职责分工负责)
九、保障措施
(二十三)完善企业和群众评价机制。坚持以企业和群众获得感和满意度作为评判改革成效的标准,依托全国一体化政务服务平台、中国政府网建立企业和群众评价国家层面改革举措的常态化机制。及时公开评价结果,强化差评整改,形成评价、反馈、整改有机衔接的工作闭环,做到群众参与、社会评判、市场认可。各地区要建立地方层面改革举措社会评价机制。
(二十四)加强组织实施。各地区各部门要高度重视,及时研究解决“放管服”改革中出现的新情况、新问题,切实做到放出活力、管出公平、服出效率。要结合实际情况,依法依规制定实施方案,出台具体政策措施,逐项抓好落实。国务院办公厅要加强督促指导,确保改革举措落实到位。
国务院办公厅
2021年4月7日
(此件公开发布)
以上内容来源于网络收集整理,如有侵权请联系客服