来源:北京市应急管理局
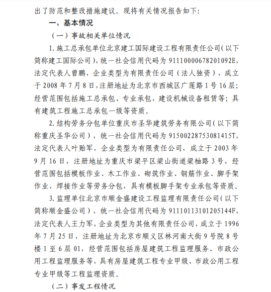
2020年11月28日13时23分许,位于顺义区赵全营镇的原板桥三期项目1#商务办公楼等12项工程施工现场,3#商务办公楼10层北侧卸料平台发生侧翻,造成3人死亡。


近日,北京市应急管理局发布该事故的调查报告,明确该起事故是一起因违规施工、违规设计,项目管理缺失,现场安全管理不力导致的较大生产安全责任事故。
卸料平台严重超载是导致吊环螺杆过载脆性断裂的主要因素;
卸料平台钢丝绳主绳与水平钢梁夹角过小、吊环未紧贴建筑结构边梁、悬挑长度略大等设计、安装不符合有关规定的情况导致卸料平台实际承载能力降低,是吊环螺杆断裂的次要因素;
吊环材质、焊缝长度不满足设计要求,吊环存在焊趾凹坑、制作吊环时材质性能受损,吊环材料在低温下脆性增加等因素均进一步增加吊环螺杆脆性断裂的可能,在严重超载情况下吊环螺杆发生过载脆性断裂、引发卸料平台侧翻,作业人员未系挂安全带,从高处坠落,导致事故发生。
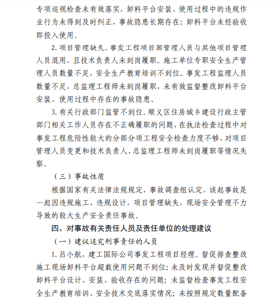
危险性较大的分部分项工程安全管理混乱;安全管理(监理)人员配备不足、相关人员未到岗履职,安全生产教育培训不落实;行业监管不到位。
追究刑事责任的人员(10人)
1、吕某航,施工总承包单位事发工程项目经理;
2、温某成,施工总承包单位事发工程生产经理;
3、刘某月,施工总承包单位事发工程安全主管;
4、王某,施工总承包单位事发工程专职安全生产管理人员;
5、陈某文,结构劳务分包单位事发工程生产经理;
6、孙某刚,结构劳务分包单位事发工程专职安全生产管理人员;
7、向某武,结构劳务分包单位事发工程木工组长;
8、马某,监理单位事发工程安全监理。
上述8人因涉嫌重大责任事故罪,被顺义区人民检察院批准逮捕。
9、胡某强,施工总承包单位借调人员、事发工程技术主管;
10、王某朋,结构劳务分包单位事发工程架子工班长。
上述2人因涉嫌重大责任事故罪,公安机关已立案侦查,依法追究刑事责任。
追责问责的人员(12人)
1、高某,施工总承包单位党委副书记、总经理;
2、闫某,施工总承包单位借调人员、事发工程技术负责人。
上述2人被给予书面诫勉。
3、李某,施工总承包单位总工程师,主管技术质量工作;
4、乔某,监理单位副经理,主管公司安全工作;
5、刘某云,顺义区建设工程安全监督站西片组组长;
6、刘某楠,顺义区建设工程安全监督站执法检查人员。
上述4人被给予警告处分。
7、张某,施工总承包单位安全总监、安全监管部部长;
8、杜某,施工总承包单位技术总监、技术质量部部长;
9、茹某,监理单位安全部部长。
上述3人被给予记过处分。
10、寇某忠,监理单位事发工程总监理工程师。被给予记大过处分。
11、付某颖,监理单位事发工程总监理工程师代表。被给予降级处分。
12、谢某刚,施工总承包单位事发工程项目部党支部书记。被给予党内严重警告、政务降级处分。
给予行政处罚(处理)的人员和单位
1、施工总承包单位,对事故发生负有主要责任。给予其52万元罚款的行政处罚,纳入联合惩戒对象管理;暂扣其安全生产许可证90日,一年内对其资质升级申请和增项申请不予批准。
法定代表人曾某,对事故发生负有领导责任,给予其上一年年收入百分之四十罚款的行政处罚。
2、结构劳务分包单位,对事故发生负有主要责任。给予其52万元罚款的行政处罚,纳入联合惩戒对象管理;暂停其在北京建筑市场投标资格90日。
法定代表人叶某军,对事故发生负有领导责任,给予其上一年年收入百分之四十罚款的行政处罚。
3、监理单位,对事故发生负有重要责任。给予其50万元罚款的行政处罚,纳入联合惩戒对象管理;暂停其在北京建筑市场投标资格60日。
法定代表人王某军,对事故发生负有领导责任,给予其上一年年收入百分之四十罚款的行政处罚。
4、吊销项目经理吕某航注册建造师执业资格证书,5年内不予注册;撤销安全主管刘某月安全生产考核合格证书;吊销总监理工程师寇某忠和总监理工程师代表付某颖注册监理工程师执业资格证书,5年内不予注册。
5、建设单位未设立专门的安全管理机构,涉嫌将一个单位工程发包给两个以上的施工单位。给予其737万元罚款的行政处罚,并对该公司相关人员依法给予相应行政处罚。
附调查报告全文:



















以上内容来源于网络收集整理,如有侵权请联系客服