文章来源:筑龙造价
来源:国家发改委
7月6日,国家发改委发布《关于加强基础设施建设项目管理确保工程安全质量的通知》,本通知自印发之日起施行。
项目招标投标确定的中标价格要体现合理造价要求,杜绝造价过低带来的安全质量问题。
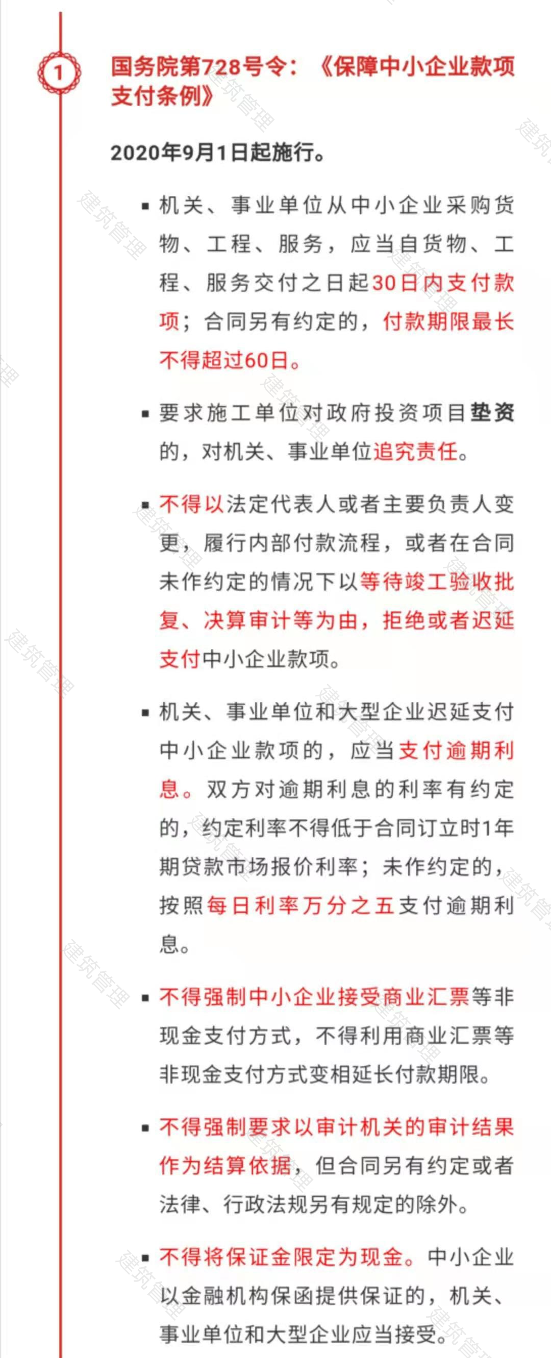
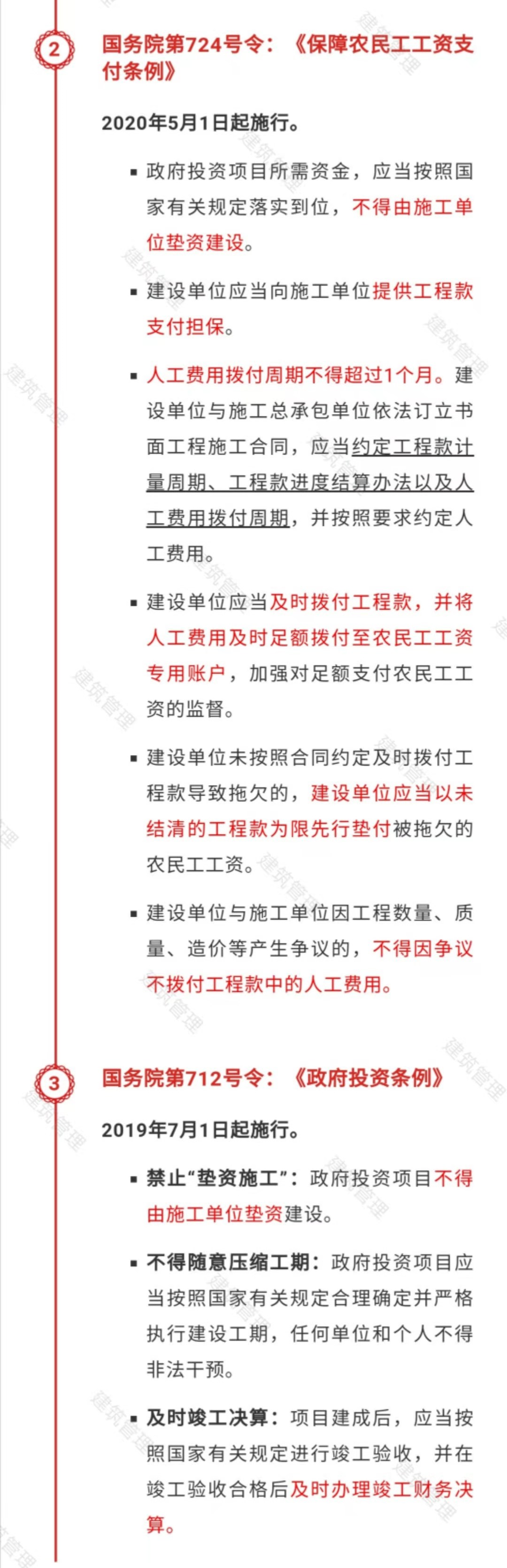
政府投资项目所需资金应当按照国家有关规定确保落实到位,不得由施工单位垫资建设,不得随意缩减政府投资计划明确的投资规模。
严禁转移、侵占、挪用政府投资资金。


对100米以上建筑应严格执行超限高层建筑工程抗震设防审批制度,与城市规模、空间尺度相适宜,与消防救援能力相匹配;
严格限制新建250米以上建筑,确需建设的,要结合消防等专题论证进行建筑方案审查,并报住房城乡建设部备案;
不得新建500米以上超高层建筑。
对于建筑限高,住建部近期发布《关于加强县城绿色低碳建设的意见》
落实项目法人责任制,项目单位和法定代表人对项目建设的安全质量负总责。
落实招标投标制,按照《招标投标法》《必须招标的工程项目规定》《必须招标的基础设施和公用事业项目范围规定》等要求做好项目招投标工作,并将强制性安全质量标准等作为招标文件的实质性要求和条件。
落实工程监理制,监理单位要认真履行监理职责,特别要加强对关键工序、重要部位和隐蔽工程的监督检查。
落实合同管理制,建设工程的勘察设计、施工、设备材料采购和工程监理等要依法订立合同,并明确安全质量要求以及违约责任等。
附原文:

国家发展改革委关于加强基础设施建设
项目管理 确保工程安全质量的通知
发改投资规〔2021〕910号
各省、自治区、直辖市及计划单列市、新疆生产建设兵团发展改革委:
近年来,各地方不断加强基础设施等领域建设项目管理,工程安全质量水平不断提高。但仍有一些项目管理不严,相关管理规定落实不到位,造成工程质量下降、安全隐患增加。为进一步加强基础设施建设项目管理,坚持质量第一,保障人民群众生命财产安全,现就有关事项通知如下:
一、加强项目审核把关
(一)规范履行项目审批(核准、备案)程序。严格按照《政府投资条例》《企业投资项目核准和备案管理条例》等有关规定,履行投资项目审批(核准、备案)程序。政府投资项目要按照国家有关规定报批项目建议书、可行性研究报告、初步设计。企业投资项目要根据《政府核准的投资项目目录》等有关规定,履行核准或备案手续。未按规定履行审批(核准、备案)程序、不符合规定的建设条件的项目,不得开工建设。
(二)在前期工作阶段进一步加强工程质量管理。项目单位应当提高项目前期工作质量,确保项目建议书、可行性研究报告、初步设计、项目申请报告等文件的深度达到规定的要求。规划选址阶段要优化工程选址方案,尽量避免风险较大的敏感区域。可行性研究报告要对涉及工程安全质量的重大问题进行深入分析、评价,提出应对方案。初步设计要严格执行工程建设强制性标准,提出安全质量防护措施,并对施工方案提出相应要求。
(三)严把超高层建筑审查关。严格执行《住房和城乡建设部、国家发展改革委关于进一步加强城市与建筑风貌管理的通知》,把超大体量公众建筑、超高层建筑和重点地段建筑作为城市重大建筑项目进行管理。其中,对100米以上建筑应严格执行超限高层建筑工程抗震设防审批制度,与城市规模、空间尺度相适宜,与消防救援能力相匹配;严格限制新建250米以上建筑,确需建设的,要结合消防等专题论证进行建筑方案审查,并报住房城乡建设部备案;不得新建500米以上超高层建筑。
(四)落实项目决策咨询评估制度。项目审批(核准)部门在审批(核准)项目时按照有关规定应委托咨询评估的,必须先完成委托咨询评估程序,再作出审批(核准)决定。评估机构要加强对工程安全质量的评估,对出具的评估论证意见承担责任,投资主管部门要加强评估质量评价管理。
二、严格执行项目管理制度和程序
(一)严格落实“项目四制”。落实项目法人责任制,项目单位和法定代表人对项目建设的安全质量负总责。落实招标投标制,按照《招标投标法》《必须招标的工程项目规定》《必须招标的基础设施和公用事业项目范围规定》等要求做好项目招投标工作,并将强制性安全质量标准等作为招标文件的实质性要求和条件。落实工程监理制,监理单位要认真履行监理职责,特别要加强对关键工序、重要部位和隐蔽工程的监督检查。落实合同管理制,建设工程的勘察设计、施工、设备材料采购和工程监理等要依法订立合同,并明确安全质量要求以及违约责任等。
(二)科学确定并严格执行合理建设工期。按照国家有关规定,在充分评估论证的基础上科学确定合理建设工期,防止边勘察、边设计、边施工。严格执行建设工期,任何单位和个人不得非法干预、任意压缩合理工期。确需调整工期的,必须经过充分论证,并采取相应措施,通过优化施工组织等,确保工程安全质量。
(三)严格工程造价和建设资金管理。项目招标投标确定的中标价格要体现合理造价要求,杜绝造价过低带来的安全质量问题。政府投资项目所需资金应当按照国家有关规定确保落实到位,不得由施工单位垫资建设,不得随意缩减政府投资计划明确的投资规模。严禁转移、侵占、挪用政府投资资金。
(四)严格组织项目竣工验收。项目建成后,应当按照国家有关规定组织竣工验收,将工程质量作为竣工验收的重要内容。工程质量达到规定要求的,方可通过竣工验收;工程质量未达到要求的要及时整改,直至符合工程质量相关验收标准后,方可交付使用。
(五)严格做好项目档案工作。督促项目单位按照国家有关规定加强项目档案管理,做好项目审批、实施、竣工验收等各环节有关文件资料的收集、整理、归档、移交等工作,确保资料无缺失遗漏。
三、加强项目实施事中事后监管
(一)加强投资法规执法。强化《政府投资条例》《企业投资项目核准和备案管理条例》制度执行,加强对本地区投资项目特别是备案类项目的事中事后监管,将项目是否按照审批(核准、备案)的项目建设地点、建设规模、建设内容等进行建设作为核查重点。
(二)加强中央预算内投资项目监管。中央预算内投资项目的日常监管直接责任单位对项目单位开展定期或不定期检查,日常监管直接责任单位中的监管责任人“三到现场”,以及各级发展改革部门组织开展中央预算内投资项目事中事后监管,均要将工程安全质量作为重要监管内容,对于发现的工程安全质量问题要及时整改到位。地方安排的政府投资也要参照上述要求加强工程安全质量监管。
(三)发挥审计、督查等监督作用。积极配合关于基础设施建设项目和政府投资管理的审计、督查等。对发现的工程安全质量等问题,要督促有关地方和单位限期进行整改。
(四)加强社会监督。按照有关规定做好基础设施建设项目信息公开和施工现场公示,积极接受社会监督。对有关单位、个人和新闻媒体反映的工程安全质量问题,要按规定认真核查处理。
四、强化工程安全质量问题惩戒问责
(一)加强安全质量事故惩戒问责。基础设施建设项目发生重大安全质量事故的,要按照国家有关规定,由有关部门依法追究项目单位、监管责任单位和勘察设计、施工、监理等单位以及相关人员的法律责任。
(二)加强中央预算内投资项目工程质量问题惩戒问责。对于工程质量存在重大问题的中央预算内投资项目,除依法追究相关单位和人员的法律责任外,各级发展改革部门还应按照《政府投资条例》《中央预算内投资补助和贴息项目管理办法》《中央预算内直接投资项目管理办法》等有关规定,采取通报批评、停止拨付安排中央预算内投资、在一定时期和范围内不再受理该项目单位资金申请报告、将相关信息纳入全国信用信息共享平台实施联合惩戒等措施,对相关单位和人员予以惩戒。
各级发展改革部门要高度重视基础设施建设项目安全质量工作,以对人民群众高度负责的态度,加强组织领导,加大工作力度,层层压实责任,切实加强基础设施建设项目管理,不断提高基础设施工程质量,确保工程安全。
本通知自印发之日起施行。
国家发展改革委
2021年6月19日
以上内容来源于网络收集整理,如有侵权请联系客服