依据GB50204-2015《混凝土结构工程施工质量验收规范》,混凝土结构子分部工程施工质量验收,除了观感质量应合格外,结构实体检验也必须合格。 结构实体检验 主要针对涉及混凝土结构安全的有代表性的部位进行,包括三大项内容:①混凝土强度、②钢筋保护层厚度、③结构位置与尺寸偏差。

结构实体检验应由监理单位组织施工单位实施,并见证实施过程。施工单位应制定结构实体检验专项方案,并经监理单位审核批准后实施。除结构位置与尺寸偏差外的结构实体检验项目,应由具有相应资质的检测机构完成。结构实体检验中,当混凝土强度或钢筋保护层厚度检验结果不满足要求时,应委托具有资质的检测机构按国家现行有关标准的规定进行检测。
一
混凝土强度检验

① 同条件养护试件

② 回弹-取芯法
结构实体混凝土强度应按不同强度等级分别检验,检验方法宜采用同条件养护试件方法;当未取得同条件养护试件强度或同条件养护试件强度不符合要求时,可采用回弹-取芯法进行检验。
混凝土强度检验时的等效养护龄期可取日平均温度逐日累计达到600℃·d时所对应的龄期,且不应小于14d。日平均温度为0℃及以下的龄期不计入。
冬期施工时,等效养护龄期计算时温度可取结构构件实际养护温度,也可根据结构构件的实际养护条件,按照同条件养护试件强度与在标准养护条件下28d龄期试件强度相等的原则由监理、施工等各方共同确定。
同条件养护试件强度检验
1
同条件养护试件的取样和留置应符合下列规定:
(1)同条件养护试件所对应的结构构件或结构部位,应由施工、监理等各方共同选定,且同条件养护试件的取样宜均匀分布于工程施工周期内;
(2)同条件养护试件应在混凝土浇筑入模处见证取样;
(3)同条件养护试件应留置在靠近相应结构构件的适当位置,并应采取相同的养护方法;
(4)同一强度等级的同条件养护试件不宜少于10组,且不应少于3组。每连续两层楼取样不应少于1组;每2000m³取样不得少于一组。
2
每组同条件养护试件的强度值应根据强度试验结果按现行国家标准《普通混凝土力学性能试验方法标准》GB/T50081的规定确定。
3
对同一强度等级的同条件养护试件,其强度值应除以0.88后按现行国家标准《混凝土强度检验评定标准》GB/T50107的有关规定进行评定,评定结果符合要求时可判结构实体混凝土强度合格。
回弹-取芯法强度检验
1
回弹构件的抽取应符合下列规定:
(1)同一混凝土强度等级的柱、梁、墙、板,抽取构件最小数量应符合下表规定,并应均匀分布;

(2)不宜抽取截面高度小于300mm的梁和边长小于300mm的柱。
2
每个构件应选取不少于5个测区进行回弹检测及回弹值计算,应符合现行行业标准《回弹法检测混凝土抗压强度技术规程》JGJ/T23对单个构件检测的有关规定。楼板构件的回弹宜在板底进行。
3
对同一强度等级的混凝土,应将每个构件5个测区中的最小测区平均回弹值进行排序,并在其最小的3个测区各钻取1个芯样。芯样应采用带水冷却装置的薄壁空心钻钻取,其直径宜为100mm,且不宜小于混凝土骨料最大粒径的3倍。
4
芯样试件的端部宜采用环氧胶泥或聚合物水泥砂浆补平,也可采用硫黄胶泥修补。加工后芯样试件的尺寸偏差与外观质最应符合下列规定:
(1)芯样试件的高度与直径之比实测值不应小于0.95,也不应大于1.05;
(2)沿芯样高度的任一直径与其平均值之差不应大于2mm;
(3)芯样试件端面的不平整度在100mm长度内不应大于0.1mm;
(4)芯样试件端面与轴线的不垂直度不应大于1°;
(5)芯样不应有裂缝、缺陷及钢筋等其他杂物。
5
芯样试件尺寸的量测应符合下列规定:
(1)应采用游标卡尺在芯样试件中部互相垂直的两个位置测量直径,取其算术平均值作为芯样试件的直径,精确至0.1mm;
(2)应采用钢板尺测量芯样试件的高度,精确至1mm;
(3)垂直度应采用游标量角器测量芯样试件两个端线与轴线的夹角,精确至0.1°;
(4)平整度应采用钢板尺或角尺紧靠在芯样试件端面上,一面转动钢板尺,一面用塞尺测量钢板尺与芯样试件端面之间的缝隙;也可采用其他专用设备测量。
6
芯样试件应按现行国家标准《普通混凝土力学性能试验方法标准》GB/T50081中圆柱体试件的规定进行抗压强度试验。
7
对同一强度等级的构件,当符合下列规定时,结构实体混凝土强度可判为合格:
(1)三个芯样的抗压强度算术平均值不小于设计要求的混凝土强度等级值的88%;
(2)三个芯样抗压强度的最小值不小于设计要求的混凝土强度等级值的80%。
二
钢筋保护层厚度检验

钢筋保护层厚度检验
1
结构实体钢筋保护层厚度检验构件的选取应均匀分布,并应符合下列规定:
(1)对非悬挑梁板类构件,应各抽取构件数量的2%且不少于5个构件进行检验。
(2)对悬挑梁,应抽取构件数量的5%且不少于10个构件进行检验;当悬挑梁数量少于10个时,应全数检验。
(3)对悬挑板,应抽取构件数量的10%且不少于20个构件进行检验;当悬挑板数量少于20个时,应全数检验。
2
对选定的梁类构件,应对全部纵向受力钢筋的保护层厚度进行检验;对选定的板类构件,应抽取不少于6根纵向受力钢筋的保护层厚度进行检验。对每根钢筋,应选择有代表性的不同部位量测3点取平均值。
3
钢筋保护层厚度的检验,可采用非破损或局部破损的方法,也可采用非破损方法并用局部破损方法进行校准。当采用非破损方法检验时,所使用的检测仪器应经过计量检验,检测操作应符合相应规程的规定。
钢筋保护层厚度检验的检测误差不应大于1mm。
4
钢筋保护层厚度检验时,纵向受力钢筋保护层厚度的允许偏差应符合下表规定。

5
梁类、板类构件纵向受力钢筋的保护层厚度应分别进行验收,并应符合下列规定:
(1)当全部钢筋保护层厚度检验的合格率为90%及以上时,可判为合格;
(2)当全部钢筋保护层厚度检验的合格率小于90%但不小于80%时,可再抽取相同数量的构件进行检验;当按两次抽样总和计算的合格率为90%及以上时,仍可判为合格;
(3)每次抽样检验结果中不合格点的最大偏差均不应大于本规范附录F.0.4条规定允许偏差的1.5倍。
三
结构位置与尺寸偏差检验

结构位置与尺寸偏差检验
1
结构实体位置与尺寸偏差检验构件的选取应均匀分布,并应符合下列规定:
(1)梁、柱应抽取构件数量的1%,且不应少于3个构件;
(2)墙、板应按有代表性的自然间抽取1%,且不应少于3间;
(3)层高应按有代表性的自然间抽查1%,且不应少于3间。
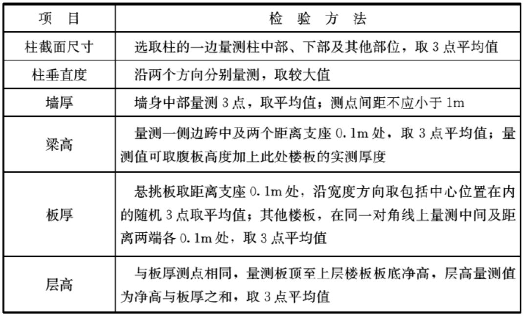
2
对选定的构件,检验项目及检验方法应符合下表规定,允许偏差及检验方法应符合GB50204-2015《混凝土结构工程施工质量验收规范》表8.3.2和表9.3.10的规定,精确至1mm。

3
墙厚、板厚、层高的检验可采用非破损或局部破损的方法,也可采用非破损方法并用局部破掼方法进行校准。当采用非破损方法检验时,所使用的检测仪器应经过计量检验,检测操作应符合国家现行相关标准的规定。
4
结构实体位置与尺寸偏差项目应分别进行验收,并应符合下列规定:
(1)当检验项目的合格率为80%及以上时,可判为合格;
(2)当检验项目的合格率小于80%但不小于70%时,可再抽取相同数量的构件进行检验;当按两次抽样总和计算的合格率为80%及以上时,仍可判为合格。
版权申明:版权归原作者所有,如涉及作品版权问题,请与我们联系,我们将第一时间删除内容!
以上内容来源于网络收集整理,如有侵权请联系客服