7月14日,中国建筑业协会下发两份文件。

一份是关于印发《中国建设工程鲁班奖(国家优质工程)评选办法(2021年修订)》的通知,本办法自发布之日起施行,2017年修订版(建协〔2017〕2号)同时废止。
另一份是关于开展2020~2021年度第二批中国建设工程鲁班奖(国家优质工程)评选工作的通知。
《评选办法》上一次修订是在2017年,本次修订有哪些不同?重点如下:
在申报条件中,由此前“发生过质量事故、较大以上安全生产事故...不得申报鲁班奖。”改为“发生过质量事故、一般及以上安全生产事故...不得申报鲁班奖。"且在年度内被列为严重失信的,也将不得申报。
根据《生产安全事故报告和调查处理条例》,事故等级认定标准如下:
等级 | 事故等级 | 死亡人数 | 重伤人数 | 直接经济损失 |
1 | 特别重大 | 30以上 | 100以上 | 1亿以上 |
2 | 重大 | 10~29 | 50~99 | 5000万以上~1亿以下 |
3 | 较大 | 3~9 | 10~49 | 1000万以上~5000万以下 |
4 | 一般 | 1~2 | 1~9 | 1000万以下 |
一般事故:造成3人以下死亡,或者10人以下重伤,或者1000万元以下直接经济损失的事故;
较大事故:造成3人以上10人以下死亡,或者10人以上50人以下重伤,或者1000万元以上5000万元以下直接经济损失的事故;
重大事故:造成10人以上30人以下死亡,或者50人以上100人以下重伤,或者5000万元以上1亿元以下直接经济损失的事故;
特别重大事故:造成30人以上死亡,或者100人以上重伤,或者1亿元以上直接经济损失的事故。



∨
2020~2021年度第二批鲁班奖申报时间:
网上传输开启时间为2021年7月19日。
上网资料和书面资料申报截止时间为2021年8月15日。
影像资料在工程复查结束后10日内提交。


各省、自治区、直辖市建筑业协会(联合会、施工行业协会),有关行业建设协会,解放军工程建设协会,国务院国资委管理的有关建筑业企业:
为进一步规范中国建设工程鲁班奖(国家优质工程)的评选工作,我会对《中国建设工程鲁班奖(国家优质工程)评选办法(2017年修订)》部分条文进行了修订。现将《中国建设工程鲁班奖(国家优质工程)评选办法(2021年修订)》印发,本办法自发布之日起施行。《中国建设工程鲁班奖(国家优质工程)评选办法(2017年修订)》(建协〔2017〕2号)和《关于改进完善中国建设工程鲁班奖(国家优质工程)评选工作的通知》(建协〔2018〕13号)同时废止。
中国建筑业协会
2021年7月9日
中国建设工程鲁班奖(国家优质工程)评选办法
(2021年修订)
第一章 总 则
第一条 为贯彻落实新发展理念,坚持“百年大计、质量第一”的方针,促进建设工程质量水平提升,推动建筑业高质量发展,规范中国建设工程鲁班奖(国家优质工程)(以下简称鲁班奖)的评选活动,制定本办法。
第二条 鲁班奖是我国建设工程质量的最高奖,获奖工程质量应达到国内领先水平。
第三条 鲁班奖评选工作在国家行业主管部门指导下由中国建筑业协会组织实施,评选结果报国家行业主管部门。
第四条 鲁班奖评选工作要本着对人民负责、对历史负责的精神,坚持“优中选优”和公开、公正、公平的原则。
第五条 鲁班奖每两年评选一次,获奖工程数额原则上控制在240项左右。获奖单位为获奖工程的主要承建单位、参建单位。
第六条 鲁班奖由建筑业企业自愿申报,经省、自治区、直辖市建筑业协会、有关全国性行业建设协会或国务院国资委管理的有关企业择优推荐后参加评选。
第二章 评选工程范围
第七条 鲁班奖的评选工程为我国境内已经建成并投入使用的各类新(扩)建工程。
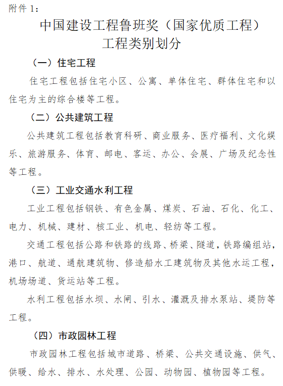
第八条 鲁班奖的评选工程分为:
(一)住宅工程
(二)公共建筑工程
(三)工业交通水利工程
(四)市政园林工程
以上四类工程的评选范围和规模应符合本办法附件1、2的规定。各类工程的获奖比例视当年实际情况确定。
第九条 已参加过鲁班奖评选而未获奖的工程,不再列入评选范围。
第三章 申报条件
第十条 中国建筑业协会主要根据各省、自治区、直辖市(行业)近三年建筑业平均产值,参考固定资产投资规模、建筑业发展水平、历年创优实际情况和当年调研摸底情况,按照淘汰率不超过10%的原则,按年度提出各省、自治区、直辖市、有关行业和国务院国资委管理的有关企业当年申报鲁班奖工程的建议数量。鼓励欠发达地区及中小企业申报鲁班奖。
第十一条 申报工程应具备以下条件:
(一)符合法定建设程序,执行国家、行业工程建设标准和有关绿色、节能、环保的规定,工程设计先进合理,并已获得省、自治区、直辖市或本行业工程质量最高奖。
(二)工程项目已完成竣工验收备案,经过一年以上使用,且没有发现质量缺陷或质量隐患。
(三)工业交通水利工程、市政园林工程除符合本条(一)、(二)项条件外,其技术指标、经济效益及社会效益应达到本专业工程国内领先水平。
(四)住宅工程除符合本条(一)、(二)项条件外,入住率应达到60%以上。
(五)积极开展科技创新,积极推行绿色建造和智能建造;积极采用新技术、新工艺、新材料、新设备,其中有一项国内领先水平的创新技术或采用“建筑业10项新技术”不少于7项。
(六)工程项目应具备结构的独立性和设备系统的完整性。所有分部、分项工程应全部完成,使用功能完善。
第十二条 对于已开展优质结构工程评选的省、自治区、直辖市或行业,申报工程须获得相应的结构质量最高奖;尚未开展优质结构工程评选的省、自治区、直辖市或行业,对纳入创鲁班奖计划的工程,其地基基础、主体结构施工应有过程质量检查记录和评价结论。过程质量检查由推荐单位组织3至5名相关专业的专家进行,且不应少于二次。
支持绿色建筑、智能建筑和装配式建筑等采用新型工业化方式建造的工程申报鲁班奖。
第十三条 工程项目在建设过程中,发生过质量事故、一般及以上安全生产事故,以及环境污染和生态破坏等其他在社会上造成恶劣影响事件的,不得申报鲁班奖。
第十四条 企业在年度内有被省级政府和国家部委公布的严重失信行为或重大及以上质量、安全生产事故的,不得申报鲁班奖。
第十五条 申报工程的主要承建单位,是指与申报工程的建设单位签订施工承包合同的独立法人单位。
(一)在工业工程中,应是承建主要生产设备和管线、仪器、仪表的安装单位或是承建主厂房和与生产相关的主要建筑物、构筑物的施工单位。
(二)在交通水利、市政园林工程中,应是承建主体工程或工程主要部位的施工单位。
(三)在公共建筑和住宅工程中,应是承建主体结构的施工单位。
第十六条 申报工程的主要参建单位,是指与承建单位签订分包合同的独立法人单位,分包合同价应占其对应承建单位承包合同价的10%以上,智能化等新技术专业参建单位的分包合同占比可适当降低。
第十七条 两家以上建筑业企业联合承包一项工程,并签订联合承包合同的,可以联合申报鲁班奖。
对于分标段发包的大型建设工程,两家以上建筑业企业分别与建设单位签订不同标段的施工承包合同,原则上每家建筑业企业的承包合同价均占合同总价的20%以上,且不少于2亿元的,可作为承建单位共同申报。与建设单位签订分标段施工承包合同的建筑业企业,其承包合同价不满足上述要求,但超过1亿元的,可申报参建单位。对于投资20亿元以上的超大型建设工程,可由建设单位牵头组织,符合上述条件的两家以上建筑业企业共同申报。
第四章 申报和初审
第十八条 申报工程由承建单位提出申请,参建单位的资料由承建单位统一汇总申报。
(一)地方建筑业企业通过所在省、自治区、直辖市建筑业协会申报;有关行业的建筑业企业通过该行业建设协会申报;国务院国资委管理的有关企业通过该单位申报。
(二)有关行业的建筑业企业申报非本专业工程的,申报公共建筑和住宅工程的,应征求工程所在地的省、自治区、直辖市建筑业协会的意见,申报其他专业工程的,应征求相关行业建设协会的意见;地方建筑业企业申报专业工程的,应征求有关行业建设协会或行业主管部门的意见。跨地区申报公共建筑和住宅工程的,应征求工程所在地省、自治区、直辖市建筑业协会的意见。
(三)受理申报的省、自治区、直辖市建筑业协会、有关行业建设协会和国务院国资委管理的有关企业,应依据本办法对申报资料进行审查,在鲁班奖申报表中签署意见,加盖公章,并征求省级建设行政主管部门或行业主管部门的意见后,正式行文向中国建筑业协会推荐。行业建设协会原则上不得推荐与本行业无关的工程(本行业所属企业申报的工程除外)。
第十九条 申报资料的主要内容和要求如下:
(一)主要内容
1、申报工程、申报单位及相关单位的基本情况以及建设单位的评价意见。
2、工程立项批复等法定建设程序文件、承包合同及竣工验收备案等资料。
3、工程彩色数码照片20张,5分钟工程影像资料(内容包括:工程概况、科技创新、关键施工过程控制、关键节点隐蔽工程检验、质量安全管理、新技术应用和绿色建造、使用效果以及经济社会效益等情况)。
(二)要求
1、申报资料由申报单位通过“中国建筑业协会网”传送电子版,并提供鲁班奖申报表原件2份和书面申报资料1套。
2、鲁班奖申报表中需由相关单位签署意见的栏目,应写明对工程质量具体评价意见。
3、申报资料中提供的文件、证明材料和印章应清晰,容易辨认。
4、申报资料要准确、真实,如有变更应有相应的文字说明和变更文件。
第二十条 中国建筑业协会秘书处依据本办法规定的申报条件和要求,对申报的工程进行申报资料初审,并将初审结果告知推荐单位。
第五章 工程复查
第二十一条 中国建筑业协会组成若干复查组,根据《中国建设工程鲁班奖(国家优质工程)复查工作细则》对通过初审的工程进行复查。
工程复查专家从中国建筑业协会专家库中抽取,经中国建筑业协会遴选后组成鲁班奖工程复查专家组。复查专家每年更换三分之一,原则上每位复查专家连续参加复查工作不超过3年。
来自企业的复查专家其所在企业近5年应获得过鲁班奖,并具有3年以上省级优质工程、行业优质工程的检查工作经验。
第二十二条 工程复查的内容和要求:
(一)听取申报单位对工程施工和质量的情况介绍。
(二)听取建设、使用、勘察、设计、监理及质量监督单位对工程质量的评价意见。复查组与上述单位座谈时,申报单位的人员应当回避。
(三)对法定建设程序文件、施工技术资料及竣工验收资料等全面核查,符合要求后再开展后续复查工作。核查时应重点关注基础和主体结构以及其他重要节点的质量情况。
(四)实地查看工程质量,并作出量化评价。复查组要求查看的工程内容和部位应予满足,不得以任何理由回避或拒绝。住宅和公共建筑工程抽查面积不低于总面积的25%,工业交通水利和市政园林工程抽查体量不低于总体量的25%。群体工程原则上对每个单体工程都要抽查。
复查专家应作完整的工作记录。
(五)复查组对工程复查情况进行现场讲评。
(六)复查组向评审委员会提交复查报告。复查报告要对复查工程做出客观、真实、全面的评价,并提出“达标”、“基本达标”、“不达标”的意见。
第六章 工程评审
第二十三条 中国建筑业协会设立鲁班奖评审委员会,由21人组成,其中主任委员1人,副主任委员2至4人。评审委员原则上应具有建设工程技术类正高级职称,有较高社会影响力和职业操守。
第二十四条 评审委员由建设行政主管部门、建筑业(建设)协会和中国建筑业协会会员企业按条件推荐,经中国建筑业协会遴选后组成评审委员会:来自建筑业企业的委员占评委会专家总数的40%左右,来自各地区建筑业协会和有关行业建设协会的委员占总数的30%左右,来自其他方面的委员占总数的30%左右。评审委员每年更换三分之一,连任一般不超过3年。
第二十五条 评审委员会通过听取复查组汇报、观看工程影像资料、审查申报资料、质询评议,最终以投票方式评出入选鲁班奖工程。
第二十六条 评审结果经中国建筑业协会会长会议审定后,在“中国建筑业协会网”或有关媒体上公示。
第七章 表 彰
第二十七条 中国建筑业协会每两年召开颁奖大会,向荣获鲁班奖的主要承建单位授予鲁班金像和获奖证书;向荣获鲁班奖的主要参建单位颁发奖牌和获奖证书;向鲁班奖工程承建单位的项目经理颁发证书。
地方建筑业协会、有关行业建设协会和获奖单位可根据本地区、本部门和本单位的实际情况,对获奖单位和有关人员给予奖励。
第二十八条 获奖工程的建设单位可向中国建筑业协会申请颁发鲁班金像作为纪念。
第二十九条 任何单位和个人都不得伪造、复制鲁班金像、奖牌和证书。如有违者,将依法追究其法律责任。
第三十条 为充分发挥鲁班奖工程的示范引领作用,促进工程质量水平的提高,中国建筑业协会适时开展有关活动对创鲁班奖工程经验进行交流和推广。
第八章 纪 律
第三十一条 鲁班奖评选工作应坚持推荐、复查、评审、决策“四分离”的原则。
第三十二条 推荐单位应严格按照本办法的要求对拟推荐工程实施过程管控,确保推荐工程的质量。如推荐单位违反本办法的相关规定,推荐不符合要求的工程,中国建筑业协会将退回申报并予以通报批评。
第三十三条 鲁班奖复查工作与评选工作必须严格执行国家有关工程建设质量管理的法律、法规和国家、行业有关标准、规范、规程。凡参与鲁班奖工程复查与评选工作的人员,必须严格执行本办法及有关纪律规定,严禁收取任何单位或个人赠送的礼品、礼金、消费卡等。
第三十四条 申报单位和工程复查专家、评审委员以及参与相关工作的所有人员,均不得以任何方式为申报工程拉选票。
第三十五条 申报单位应对申报资料的真实性负责,若有弄虚作假情况的,一经查实,取消申报工程参评鲁班奖资格。
第三十六条 申报单位不得向中国建筑业协会工作人员、复查专家、评审委员以及相关利害关系人赠送礼品、礼金、消费卡等。如有违者,一经查实,取消申报工程参评鲁班奖资格。
第三十七条 工程复查专家和评审委员实行回避制度。复查专家不得参与复查本单位的申报工程。评审委员原则上不得选自当年有申报工程的企业。
第三十八条 鲁班奖复查接待工作要从简,不得超标准接待,不得组织与工程复查工作无关的活动。
第三十九条 复查工作结束后,由申报单位、推荐单位分别对本复查组成员的业务水平、工作态度和廉洁自律等方面情况做出客观评价,并反馈至中国建筑业协会。
第四十条 中国建筑业协会组成巡查组,随机抽取若干复查组,与工程的推荐单位、申报单位座谈,听取相关单位对复查组成员的业务水平、工作态度和廉洁自律等方面的评价。
第四十一条 中国建筑业协会工作人员不得以任何方式干涉推荐单位、复查专家和评审委员的工作。如有违者,推荐单位、复查专家和评审委员可向中国建筑业协会或上级组织反映、投诉、举报。
第四十二条 凡违反本办法及有关纪律规定,情节严重的,对申报工程取消参评资格;对复查专家、评审委员取消复查或评审资格,并终身不得再进入中国建筑业协会专家库;对工作人员建议所在单位给予严肃处理,属中国建筑业协会的工作人员,视情节给予行政处分。涉嫌违法犯罪的,将移送司法机关处理。
第九章 附 则
第四十三条 中国企业在境外承建的工程的评选工作原则上参照本办法执行,具体实施办法另行规定。
第四十四条 中国建筑业协会对获奖工程实行回访制度,跟踪了解工程在使用运行过程中的情况。如发现获奖工程存在质量问题,中国建筑业协会将组织专家进行鉴定。经鉴定不符合鲁班奖评选办法的,将撤销该工程鲁班奖称号和相关人员相应奖励的决定。
第四十五条 本办法由中国建筑业协会负责解释。
第四十六条 本办法自发布之日起施行,《中国建设工程鲁班奖(国家优质工程)评选办法(2017年修订)》(建协〔2017〕2号)同时废止。
附件:1、中国建设工程鲁班奖(国家优质工程)工程类别划分
2、中国建设工程鲁班奖(国家优质工程)申报工程规模要求
附件1:

附件2:









以上内容来源于网络收集整理,如有侵权请联系客服