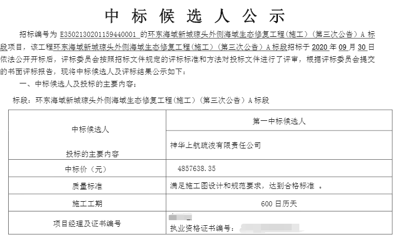
2020年10月公示的环东海域新城琼头外侧海域生态修复工程(施工)(第三次公告)施工招标:
其A标段招标控制价为48332万元,而中标单位的中标价仅为485万元;
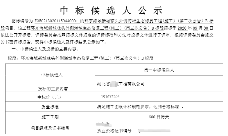
其B标段招标控制价为62638万元,中标单位的中标价为19167万元。
B标段某施工单位被评为中标候选人后,因无正当理由不与招标人订立合同,直接导致该项目重新招标,严重延误项目建设工期(该项目为市重点工程),项目进展延滞长达二个月,被列入厦门市建筑市场“黑名单”,招标人已没收其投标保证金80万元。
A标段中标候选人在本次投标过程中存在工作疏忽,递交的投标文件的报价与实际要进行的报价存在重大偏差,导致了中标价比招标控制价相差十万八千里的乌龙事件,并直接导致该重点工程建设进展延滞,被列入厦门市建筑市场“黑名单”。(此前报道:乌龙!厦门一项目招标控制价4.8亿,中标价仅为485万)


环东海域新城琼头外侧海域生态修复工程B标段于2020年9月30日开标,该工程招标控制价6.26亿元,采用最低价中标法确定中标人,湖北XX工程有限公司以1.9亿元中标。
2020年11月12日招标人发出中标通知书,并约谈中标人湖北XX工程有限公司,该公司多次承诺将按照招标文件规定按时履约。
中标通知书发出三十日后,湖北XX工程有限公司无正当理由不与招标人订立合同,直接导致项目重新招标,招标人已没收其投标保证金80万元。
2021年4月22日厦门市建设局官网通报,将湖北XX工程有限公司列入厦门市建筑市场“黑名单”。
官网通报截图:


2020年10月公示的环东海域新城琼头外侧海域生态修复工程(施工)(第三次公告)施工招标,其A标段招标控制价为48332万元,而中标单位的中标价仅为485万元。


重新公示的信息显示,中标候选人在本次投标过程中存在工作疏忽,递交的投标文件的报价与实际要进行的报价存在重大偏差,这才导致了中标价比招标控制价相差十万八千里的乌龙事件。


官网通报截图:

来源:厦门市建设局、厦门市公共资源交易中心网、土木论坛
以上内容来源于网络收集整理,如有侵权请联系客服