源自丨建筑工程鲁班联盟


房地产项目实例的开发报建全流程总结

示例以供参考

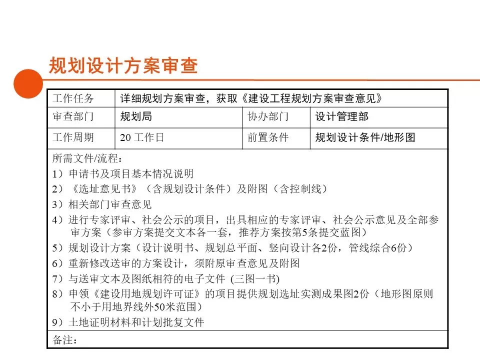
图片

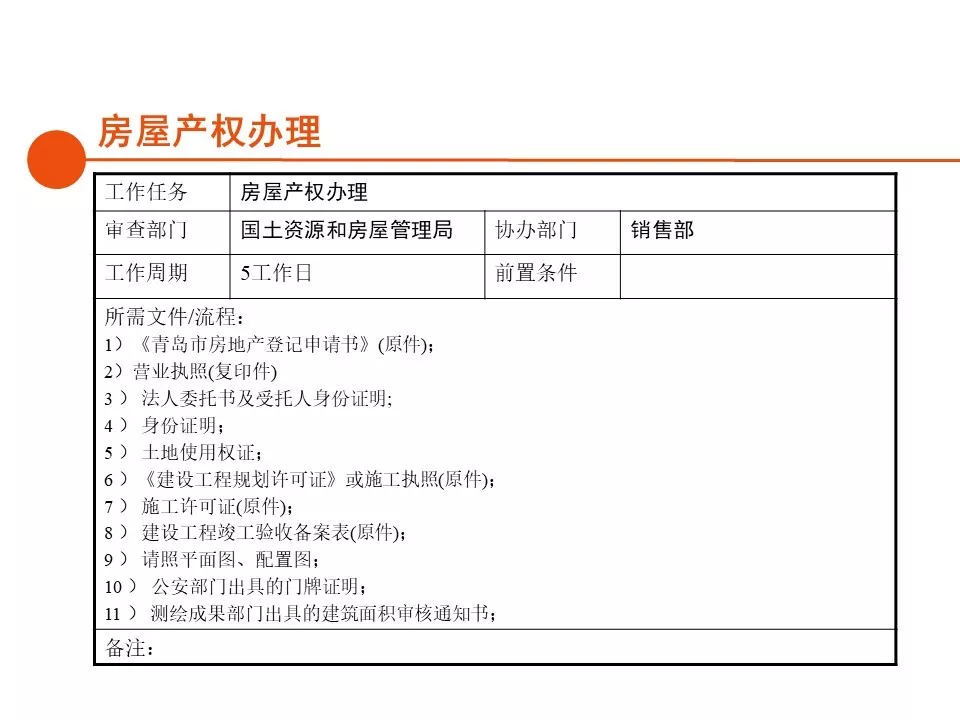
图片

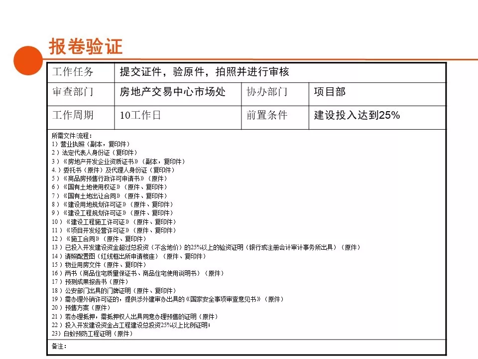
图片

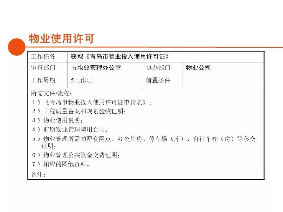
图片

图片

图片

图片

图片

图片

图片

图片

图片

图片

图片

图片

图片

图片

图片

图片

图片

图片

图片

图片

图片

图片

图片

图片

图片

图片

图片

图片

图片

图片

图片

图片

图片

图片

图片

图片

图片

图片

图片

图片

图片

图片

图片

图片

图片

图片

图片

图片

图片

图片

图片

图片

图片

图片

图片

图片

图片

图片

以上内容来源于网络收集整理,如有侵权请联系客服