8月9日,贵州省住建厅发布《关于施工劳务企业资质备案有关事宜的通知》,并明确了具体的备案流程。


7月15日,江苏省住建厅发布关于转发住房和城乡建设部办公厅关于做好建筑业“证照分离”改革衔接有关工作的通知:
自本通知下发之日起,申报建设工程企业资质的企业,无需再提供人员身份证、企业资质证书、注册执业人员资格证书等原件扫描件,以及社保证明等证明材料。
施工劳务资质由审批制改为备案制。材料齐全的,备案部门应当场办理备案手续,并核发建筑业企业施工劳务资质证书。
7月22日,广西住建厅发布《关于做好全区住房城乡建设领域“证照分离”改革有关工作的通知》。明确:
自本通知印发之日起,申报建设工程企业资质的企业,无需再提供人员身份证、企业资质证书、注册执业人员资格证书等原件扫描件,以及社保证明等证明材料。各级审批部门不得以任何理由要求企业在申报资质期间提供以上材料。
建筑业企业施工劳务资质由审批制改为备案制。材料齐全的,视为备案成功,备案部门应直接核发建筑业企业施工劳务资质证书。
停止受理国发〔2021〕7号文件决定取消的建设工程企业资质的首次申请、延续、增项和重新核定的申请。
停止受理房地产开发企业三级、四级资质的核定申请和暂定资质备案申请。
相关文件明确的试点时间,现延长至新的建设工程企业资质管理规定实施之日。
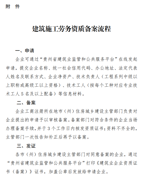
附贵州原文:



以上内容来源于网络收集整理,如有侵权请联系客服