近日,省住建厅发布《关于进一步加强建筑工程进场建筑材料质量管理的通知》。明确:
建设、设计、施工、监理等工程参建主体,以及质量检测机构等相关单位要建立健全质量保证体系,严格遵守建筑材料“先检后用”原则,做到“谁使用谁负责、谁验收谁负责、谁签字谁负责”,把质量责任落实到岗位、落实到人。


文件原文:

各市建委(建设局):
为贯彻落实《浙江省人民政府办公厅关于完善质量保障体系提升建筑工程品质的实施意见》(浙政发〔2020〕85号)精神,深入推进工程质量安全标准化行动,确保我省建筑工程质量,现就加强建筑工程进场建筑材料质量管理工作通知如下:
一、充分认识建筑材料质量管理工作的重要性
建筑材料是建筑工程质量的基础和保证,使用不合格的建筑材料,不仅影响工程的正常使用功能,而且造成质量安全隐患,对人民群众生命财产安全构成威胁。各地要认真贯彻“百年大计、质量第一”的方针,高度重视建筑材料的质量监管,建立健全工作机制,完善工作措施,坚决防止不合格建筑材料流入建筑工地,切实保障人民群众的生命财产安全。
二、切实落实工程参建各方主体责任
建设、设计、施工、监理等工程参建主体,以及质量检测机构等相关单位要建立健全质量保证体系,严格遵守建筑材料“先检后用”原则,做到“谁使用谁负责、谁验收谁负责、谁签字谁负责”,把质量责任落实到岗位、落实到人。
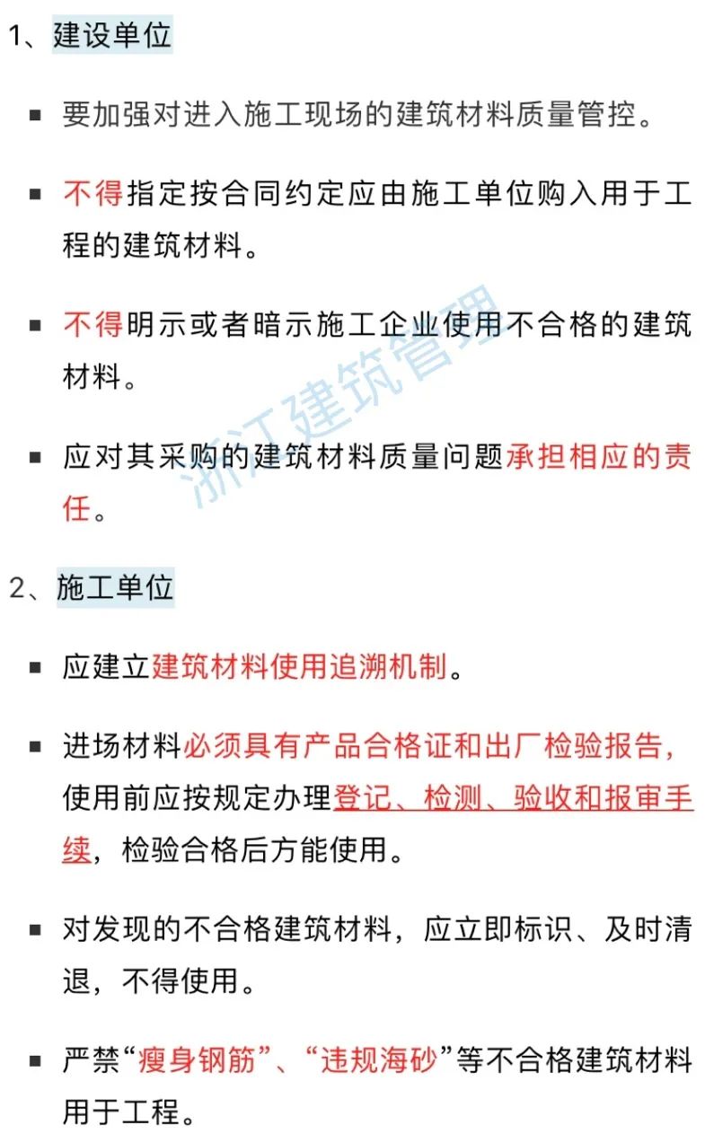
(一)建设单位要加强对进入施工现场的建筑材料质量管控,不得指定按合同约定应由施工单位购入用于工程的建筑材料,不得明示或者暗示施工企业使用不合格的建筑材料。建设单位按合同约定采购建筑材料的,应当保证建筑材料符合设计文件和合同要求,并有产品合格证。建设单位应对其采购的建筑材料质量问题承担相应的责任。
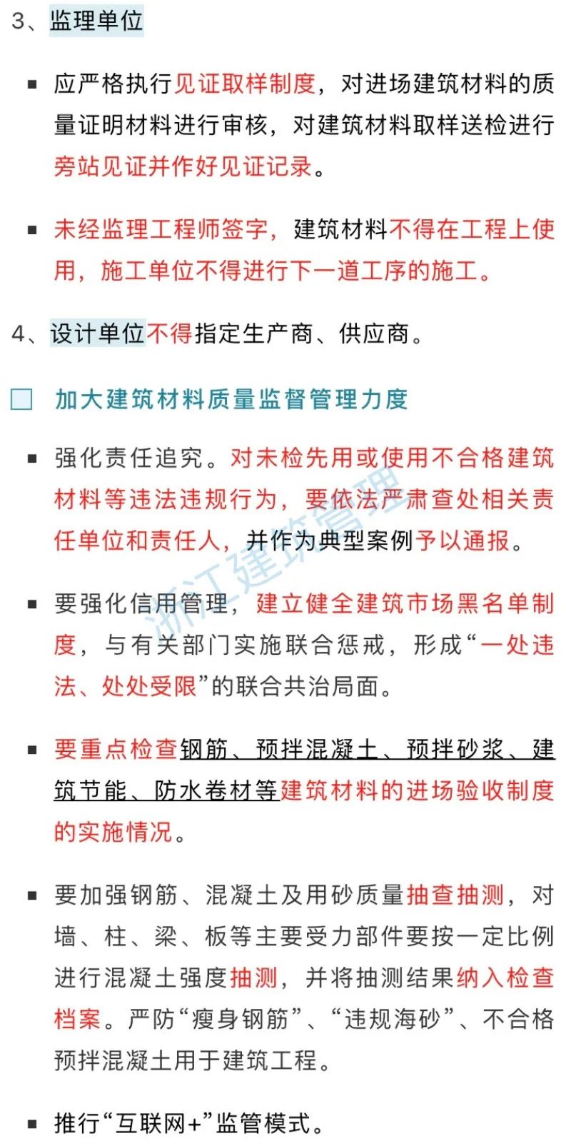
(二)设计单位设计选用建筑材料应当注明规格、型号、性能等技术指标和质量要求,其质量要求必须符合国家规定的标准。除有特殊要求的建筑材料外,设计单位不得指定生产商、供应商。
(三)施工单位应建立并完善建筑材料采购、进场检验和使用的质量保证体系,建立建筑材料使用追溯机制,确保使用的建筑材料符合工程设计、施工技术标准和合同约定要求。进场材料必须具有产品合格证和出厂检验报告,使用前应按规定办理登记、检测、验收和报审手续,检验合格后方能使用;对发现的不合格建筑材料,应立即标识、及时清退,不得使用。严禁“瘦身钢筋”、“违规海砂”等不合格建筑材料用于工程。
(四)监理单位应严格执行见证取样制度,对进场建筑材料的质量证明材料进行审核,对建筑材料取样送检进行旁站见证并作好见证记录。见证取样人员应对试样的代表性和取样过程的真实性负责。未经监理工程师签字,建筑材料不得在工程上使用,施工单位不得进行下一道工序的施工。
(五)质量检测机构必须严格依据工程技术规范、检测试验标准开展检测, 对其出具的检测数据、检测报告的真实性、准确性负责。收取检测试样时,应对试样状况、信息、唯一性标识等情况进行检查,不符合要求的,一律拒绝收样。对发现建筑材料不合格的,应及时报告委托单位和工程所在地质量监督机构。出具虚假检测报告的,应承担相应的法律责任。
三、加强预拌混凝土生产和使用质量管理
(一)切实保证预拌混凝土生产质量。预拌混凝土生产企业应建立健全生产管理制度、产品质量保证体系和产品质量跟踪制度,确保试验室人员、设备、场地及管理体系等持续符合预拌混凝土专业承包资质标准。加强原材料进场检验和质量控制,建立完善原材料采购管理制度和原材料使用台账,实现原材料使用的可追溯。严格按有关技术标准、供货合同等要求进行配合比设计和生产质量控制,严格执行预拌混凝土出厂检验制度,确保混凝土产品质量。采购建筑用砂时应当查验砂的来源证明及检测合格证明,交货时应当提供预拌混凝土发货单、出厂合格证以及氯离子检测合格证明。严禁使用不合格原材料,严禁预拌混凝土生产企业代替使用单位制作混凝土试块。
(二)加强预拌混凝土施工过程质量控制。设计单位应根据建筑工程设计使用年限和混凝土结构暴露的环境类别,严格按照有关技术标准进行混凝土结构设计,并按规定在设计文件明确建筑用砂技术指标。施工单位应严格执行预拌混凝土进场检验制度,查验预拌混凝土氯离子检测合格证明并检验预拌混凝土拌合物氯离子含量。严格按标准规范进行混凝土试块取样、制作、留置、养护、送检工作,对混凝土试件的真实性、代表性负责。严格按照有关规定进行混凝土浇筑、养护作业,确保预拌混凝土施工质量。严禁在泵送和浇筑过程中随意加水,严禁使用不合格预拌混凝土。监理单位应认真履行监理职责,对预拌混凝土拌合物进场检验以及试块取样、制作、留置、养护和送检过程进行见证并签认,对施工单位预拌混凝土施工过程进行监督。要严格按《混凝土结构工程施工质量验收规范》(GB50204)要求组织施工单位实施混凝土结构实体检验。
四、加大建筑材料质量监督管理力度
各地要把加强进场建筑材料质量管理作为一项基础性的重点工作来抓,加大对建筑材料使用环节的监管力度,强化对进场建筑材料质量管理及各方主体履责情况的监督管理力度,严格信用管理和责任追究,确保建筑工程质量。
(一)强化监督检查。建立日常巡查机制,每年度至少开展一次建筑材料质量专项检查,同时加大对建筑材料抽查抽测频度和力度,确保辖区内在建项目抽查抽测全覆盖。发现不合格建筑材料的,要责令立即清退,并及时向同级市场监管部门抄送相关资料和线索。对使用不合格建筑材料已对工程实体造成损害的,应运用质量追溯机制,严格按照有关法律法规进行查处。
(二)突出监管重点。要重点检查钢筋、预拌混凝土、预拌砂浆、建筑节能、防水卷材等建筑材料的进场验收制度的实施情况。要加强钢筋、混凝土及用砂质量抽查抽测,对墙、柱、梁、板等主要受力部件要按一定比例进行混凝土强度抽测,并将抽测结果纳入检查档案。严防“瘦身钢筋”、“违规海砂”、不合格预拌混凝土用于建筑工程。
(三)强化责任追究。对未检先用或使用不合格建筑材料等违法违规行为,要依法严肃查处相关责任单位和责任人,并作为典型案例予以通报。要强化信用管理,建立健全建筑市场黑名单制度,与有关部门实施联合惩戒,形成“一处违法、处处受限”的联合共治局面。
(四)数字赋能监管。充分运用大数据、物联网等技术手段,建立健全建筑材料质量责任追溯机制以及缺陷建材产品响应处理、信息共享和部门协同处理机制。推行“互联网+”监管模式,探索推进建筑材料监管平台建设,提高监管效能。
浙江省住房和城乡建设厅
以上内容来源于网络收集整理,如有侵权请联系客服