官方明确答复:企业安全生产管理机构必须作为独立部门设置。

网友咨询:《安全生产法》第二十一条 前款规定以外的其他生产经营单位,从业人员超过一百人的,应当设置安全生产管理机构或者配备专职安全生产管理人员。有两个问题需咨询:: 1.这个单位的从业人员包括哪些人员?劳务派遣和承包工程或为本单位提供服务的外包人员是否计算在内?2.设置的安全生产管理机构必须是独立的专业职能部门,还是只要某部门兼安全生产职能即可?或成立类似安委会、安委办的管理机构即可?
官方回复:您好,根据全国人大常委会法工委与应急管理部共同编写的《中华人民共和国安全生产法释义》中相关内容,生产经营单位的从业人员,是指该单位从事生产经营活动各项工作的所有人员,包括管理人员、技术人员和各岗位的工人,也包括生产经营单位临时聘用的人员和被派遣劳动者。安全生产管理机构是指生产经营单位内部设立的专门负责安全生产管理事务的独立部门。回复单位: 政策法规司
以上官方答复一旦成为法律强制性要求,那按照9月1日即将实施的新《安全生产法》第二十四条要求:矿山、金属冶炼、建筑施工、运输单位和危险物品的生产、经营、储存、装卸单位以及从业人员超过一百人的,都应当设置独立的安全生产管理机构或者配备专职安全生产管理人员。
9月1日起,安全部门必须由主要负责人直接管理,或设专职分管负责人!

刑法修正案(十一)增加了新的生产安全罪名。例如危险作业罪,对妨害安全装置类、拒不改正类、擅自从事类的三类违法行为,即使未发生安全事故造成人员财产损失,只要“具有发生重大伤亡事故或者其他严重后果的现实危险的”,将依法追究危险作业罪的刑事责任。与此相配套,新安全生产法也多处作出规定。
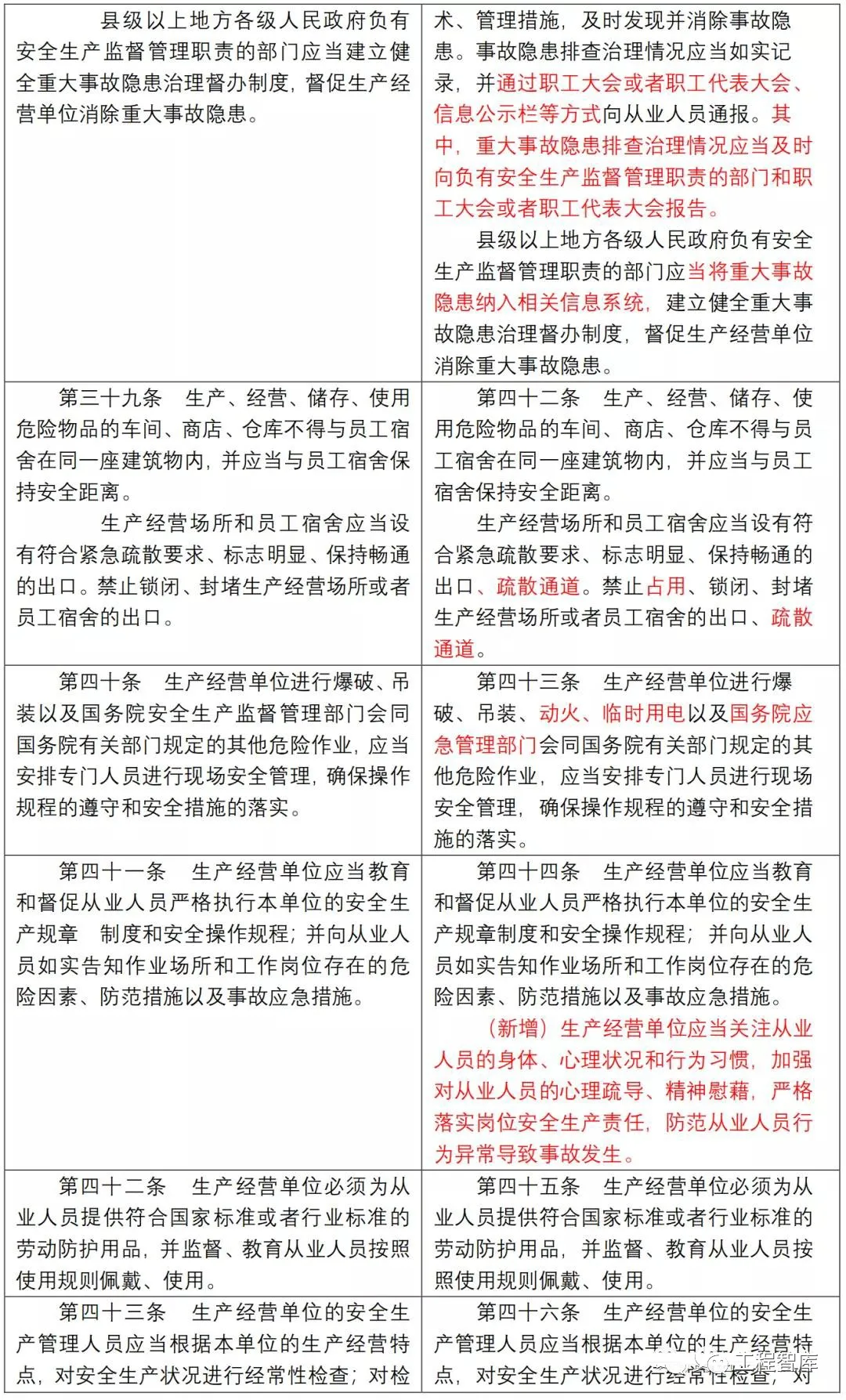
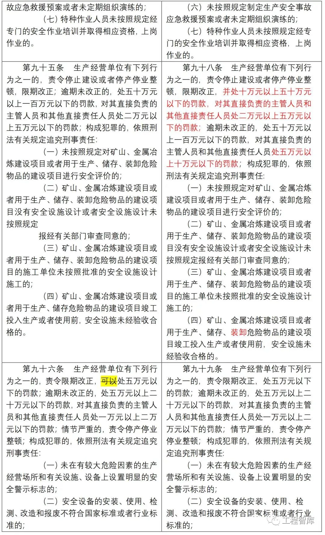
妨害安全装置类的行为。新安全生产法第三十六条增加两款,即第三、第四款:“生产经营单位不得关闭、破坏直接关系生产安全的监控、报警、防护、救生设备、设施,或者篡改、隐瞒、销毁其相关数据、信息。”“餐饮等行业的生产经营单位使用燃气的,应当安装可燃气体报警装置,并保障其正常使用。”
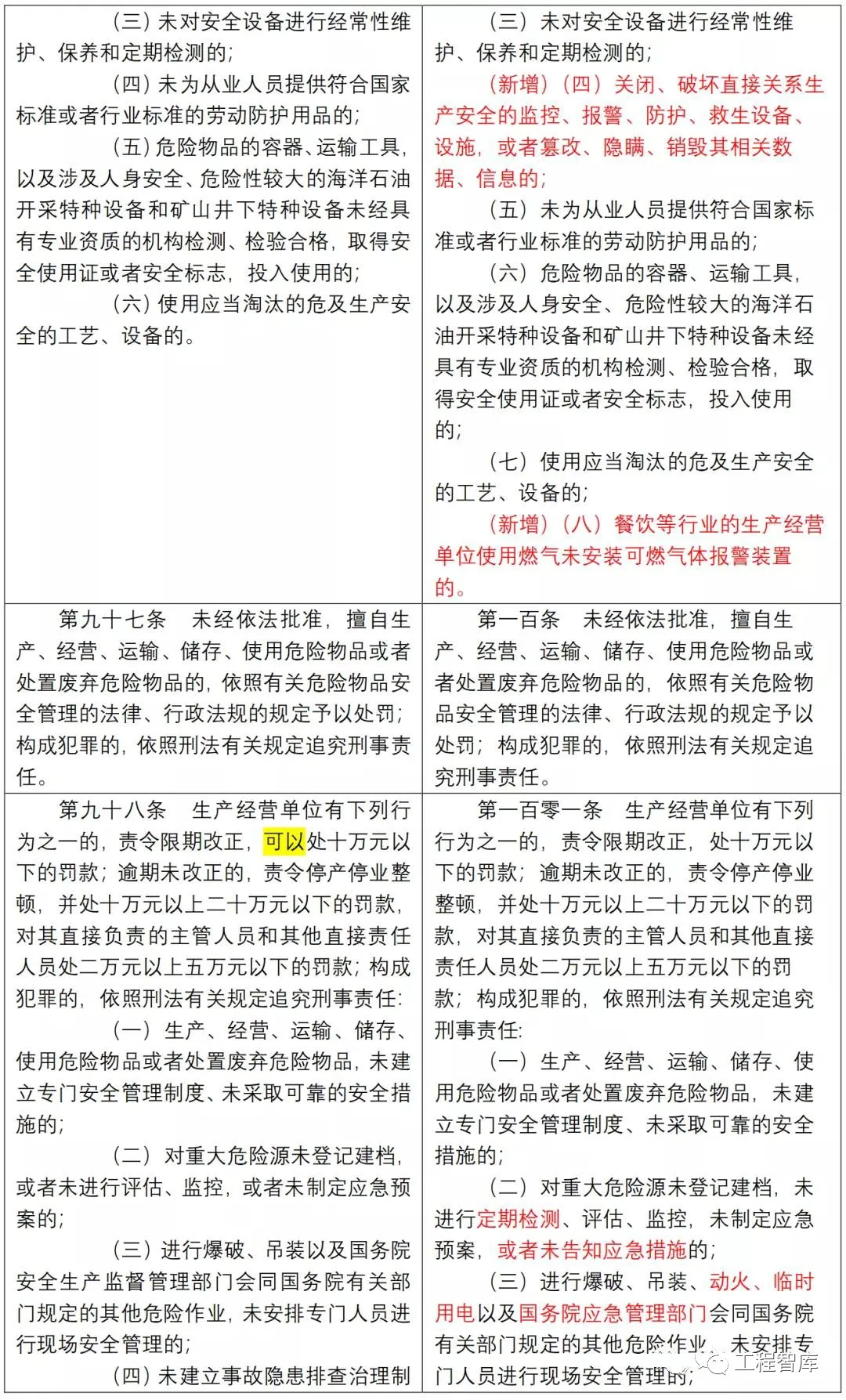
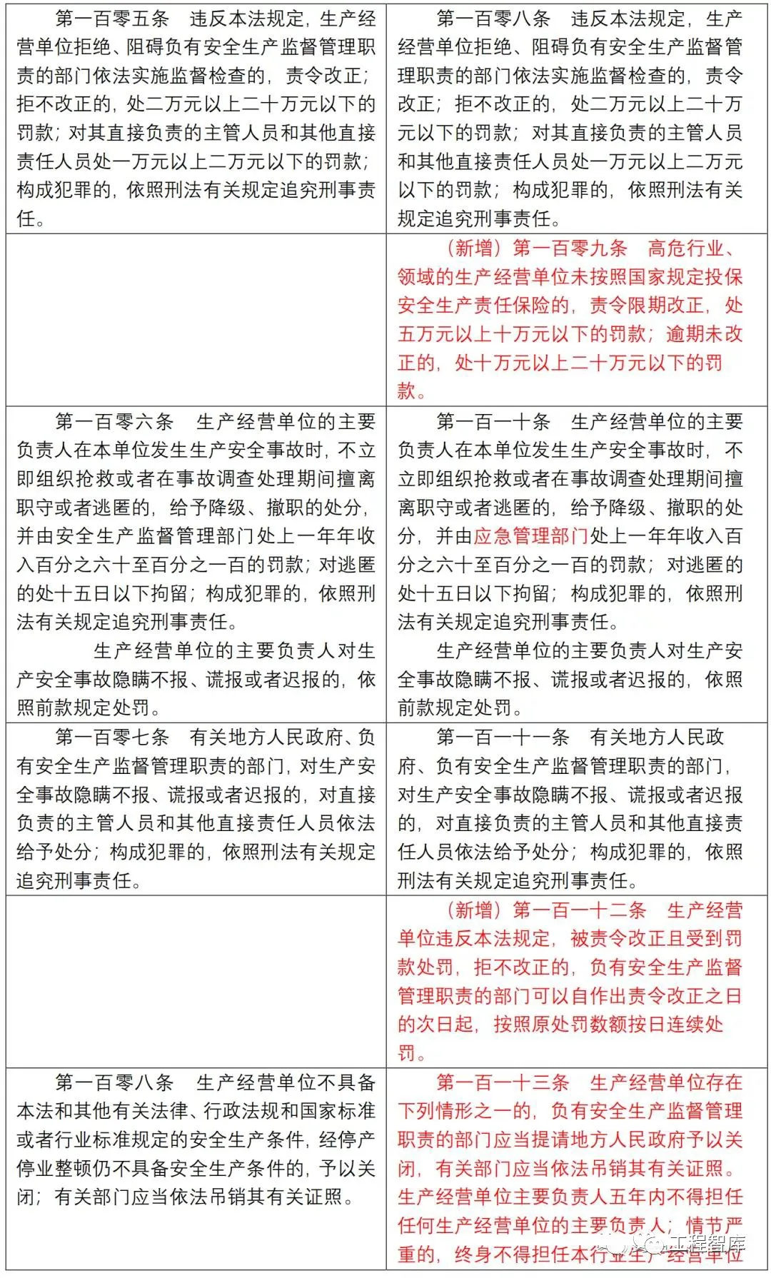
拒不改正类型涉及多个条文。新安全生产法第一百零一条规定:“生产经营单位有下列行为之一的,责令限期改正,处十万元以下的罚款;逾期未改正的,责令停产停业整顿,并处十万元以上二十万元以下的罚款,对其直接负责的主管人员和其他直接责任人员处二万元以上五万元以下的罚款;构成犯罪的,依照刑法有关规定追究刑事责任:(一)生产、经营、运输、储存、使用危险物品或者处置废弃危险物品,未建立专门安全管理制度、未采取可靠的安全措施的;(二)对重大危险源未登记建档,未进行定期检测、评估、监控,未制定应急预案,或者未告知应急措施的;(三)进行爆破、吊装、动火、临时用电以及国务院应急管理部门会同国务院有关部门规定的其他危险作业,未安排专门人员进行现场安全管理的;(四)未建立安全风险分级管控制度或者未按照安全风险分级采取相应管控措施的;(五)未建立事故隐患排查治理制度,或者重大事故隐患排查治理情况未按照规定报告的。”
新安全生产法第一百零二条规定:“生产经营单位未采取措施消除事故隐患的,责令立即消除或者限期消除,处五万元以下的罚款;生产经营单位拒不执行的,责令停产停业整顿,对其直接负责的主管人员和其他直接责任人员处五万元以上十万元以下的罚款;构成犯罪的,依照刑法有关规定追究刑事责任。”
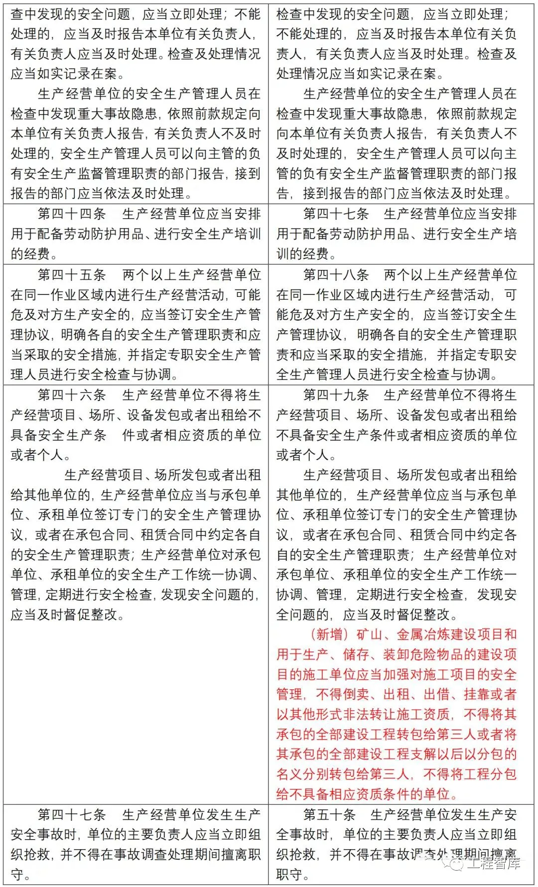
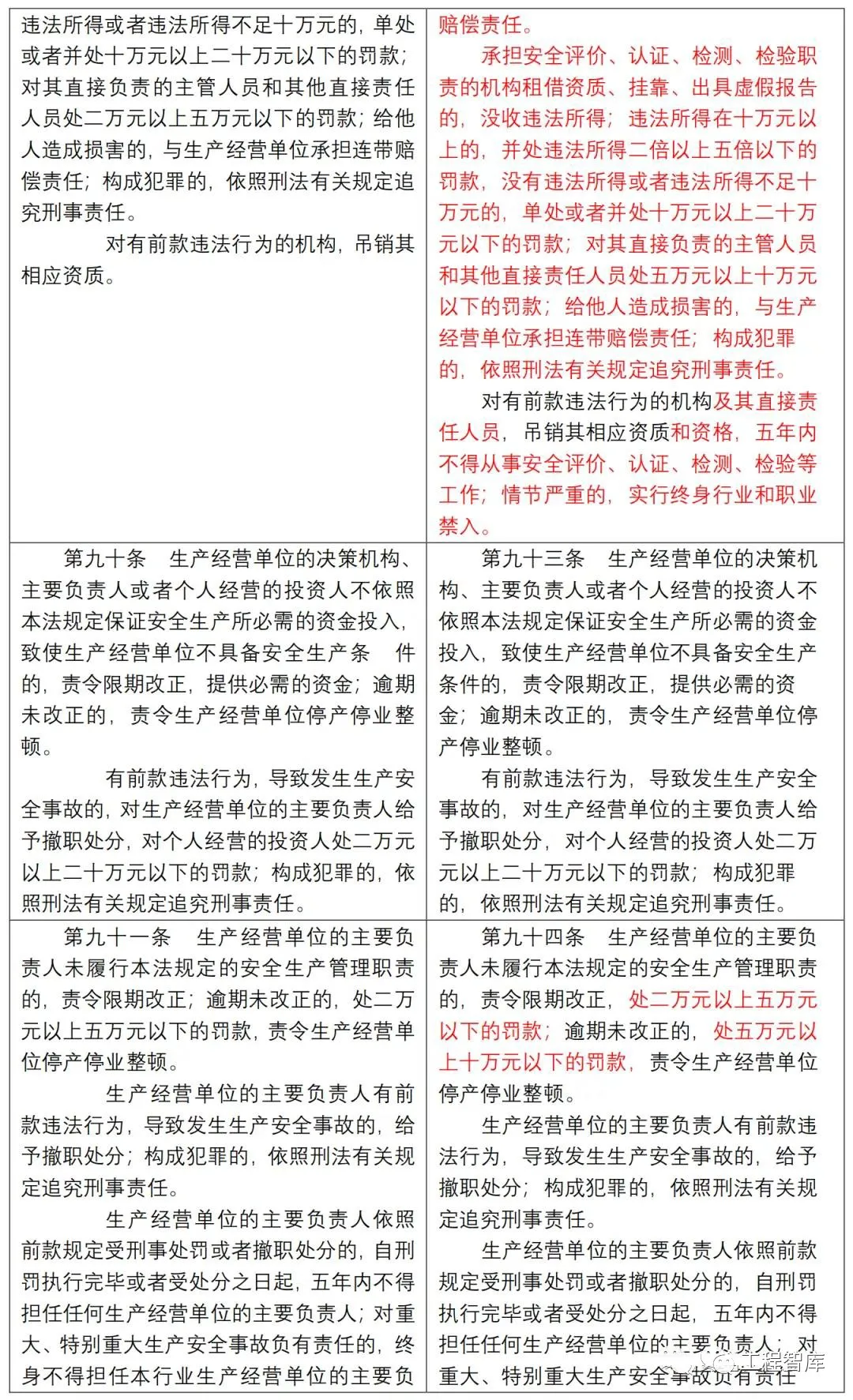
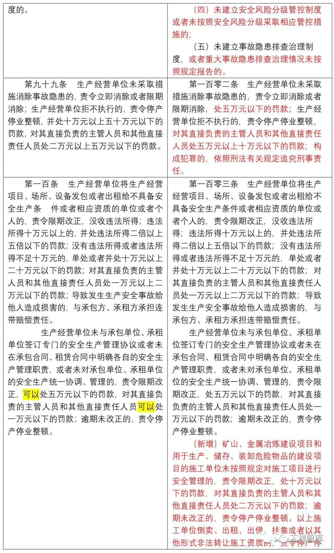
新安全生产法第一百零三条第三款规定:“矿山、金属冶炼建设项目和用于生产、储存、装卸危险物品的建设项目的施工单位未按照规定对施工项目进行安全管理的,责令限期改正,处十万元以下的罚款,对其直接负责的主管人员和其他直接责任人员处二万元以下的罚款;逾期未改正的,责令停产停业整顿。以上施工单位倒卖、出租、出借、挂靠或者以其他形式非法转让施工资质的,责令停产停业整顿,吊销资质证书,没收违法所得;违法所得十万元以上的,并处违法所得二倍以上五倍以下的罚款,没有违法所得或者违法所得不足十万元的,单处或者并处十万元以上二十万元以下的罚款;对其直接负责的主管人员和其他直接责任人员处五万元以上十万元以下的罚款;构成犯罪的,依照刑法有关规定追究刑事责任。”
新安全生产法第一百零七条规定:“生产经营单位的从业人员不落实岗位安全责任,不服从管理,违反安全生产规章制度或者操作规程的,由生产经营单位给予批评教育,依照有关规章制度给予处分;构成犯罪的,依照刑法有关规定追究刑事责任。”

安全生产责任保险,也简称为“安责险”。是指保险机构对投保的生产经营单位发生的生产安全事故造成的人员伤亡和有关经济损失等予以赔偿,并且为投保的生产经营单位提供事故预防服务的商业保险。
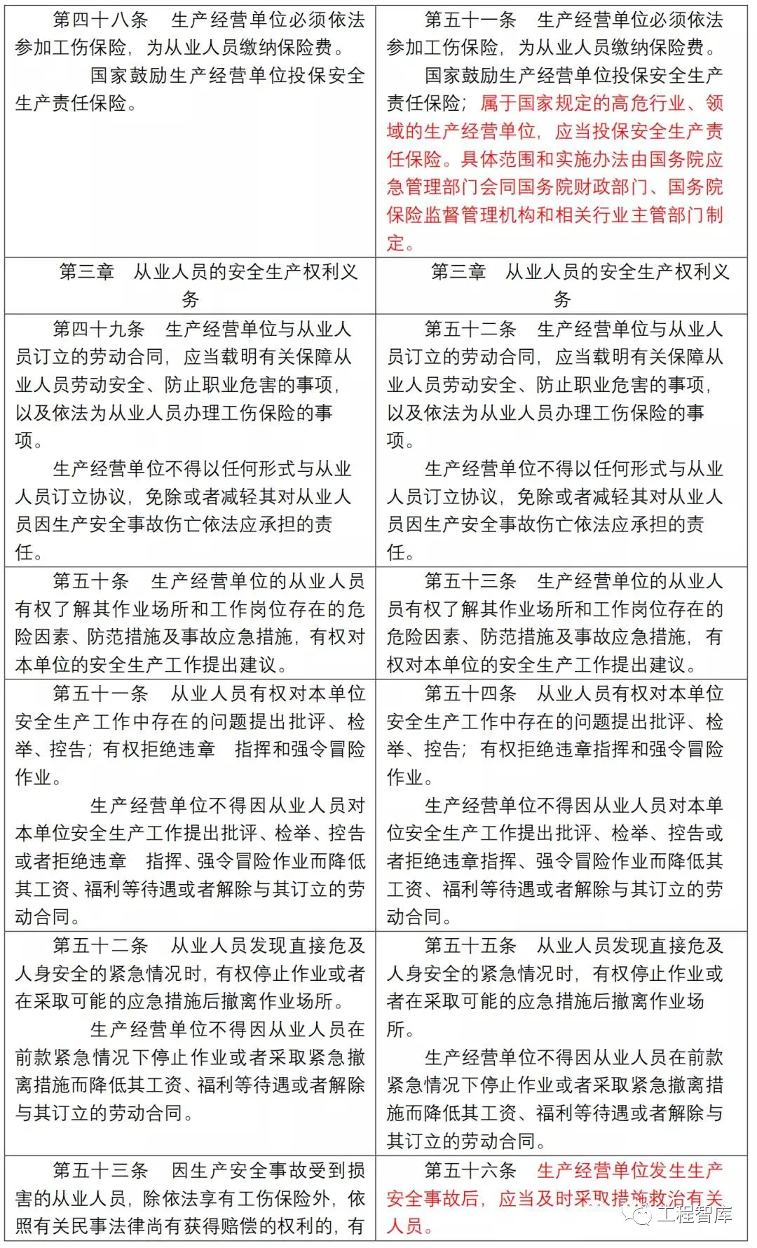
“鼓励”或“应当”投保。新安全生产法第五十一条第二款规定:“国家鼓励生产经营单位投保安全生产责任保险;属于国家规定的高危行业、领域的生产经营单位,应当投保安全生产责任保险。具体范围和实施办法由国务院应急管理部门会同国务院财政部门、国务院保险监督管理机构和相关行业主管部门制定。”
不履行投保“安责险”的法律责任。新安全生产法第一百零九条规定:“高危行业、领域的生产经营单位未按照国家规定投保安全生产责任保险的,责令限期改正,处五万元以上十万元以下的罚款;逾期未改正的,处十万元以上二十万元以下的罚款。”

全面重罚不履职的负责人、从业人员和事故单位,按日连续处罚,甚至关闭不安全的生产经营单位,加大处罚力度是新安全生产法的一大特点。
对主要负责人的罚款。新安全生产法第九十五条规定:“生产经营单位的主要负责人未履行本法规定的安全生产管理职责,导致发生生产安全事故的,由应急管理部门依照下列规定处以罚款:(一)发生一般事故的,处上一年年收入百分之四十的罚款;(二)发生较大事故的,处上一年年收入百分之六十的罚款;(三)发生重大事故的,处上一年年收入百分之八十的罚款;(四)发生特别重大事故的,处上一年年收入百分之一百的罚款。”
对其他负责人和安全生产管理人员的罚款。新安全生产法第九十六条规定:“生产经营单位的其他负责人和安全生产管理人员未履行本法规定的安全生产管理职责的,责令限期改正,处一万元以上三万元以下的罚款;导致发生生产安全事故的,暂停或者吊销其与安全生产有关的资格,并处上一年年收入百分之二十以上百分之五十以下的罚款;构成犯罪的,依照刑法有关规定追究刑事责任。”
对生产经营单位的按日连续处罚。新安全生产法第一百一十二条:“生产经营单位违反本法规定,被责令改正且受到罚款处罚,拒不改正的,负有安全生产监督管理职责的部门可以自作出责令改正之日的次日起,按照原处罚数额按日连续处罚。”
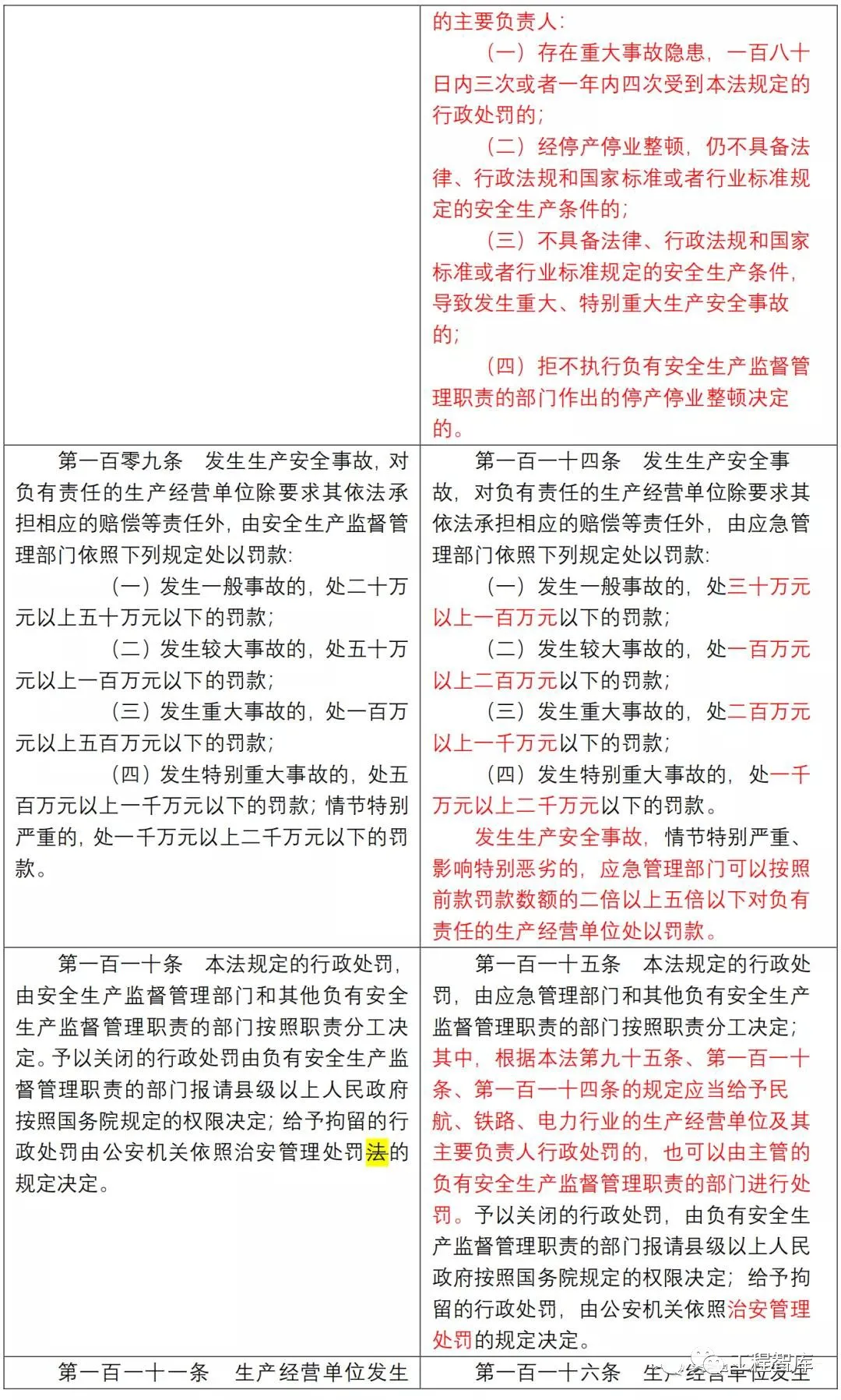
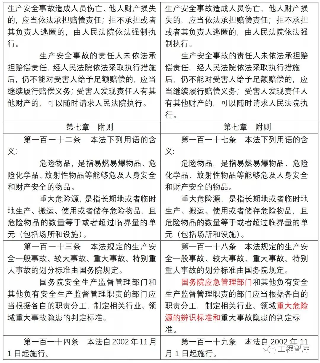
对生产经营单位的关闭。新安全生产法第一百一十三条规定:“生产经营单位存在下列情形之一的,负有安全生产监督管理职责的部门应当提请地方人民政府予以关闭,有关部门应当依法吊销其有关证照。生产经营单位主要负责人五年内不得担任任何生产经营单位的主要负责人;情节严重的,终身不得担任本行业生产经营单位的主要负责人:(一)存在重大事故隐患,一百八十日内三次或者一年内四次受到本法规定的行政处罚的;(二)经停产停业整顿,仍不具备法律、行政法规和国家标准或者行业标准规定的安全生产条件的;(三)不具备法律、行政法规和国家标准或者行业标准规定的安全生产条件,导致发生重大、特别重大生产安全事故的;(四)拒不执行负有安全生产监督管理职责的部门作出的停产停业整顿决定的。”
对事故单位的罚款。新安全生产法第一百一十四条规定:“发生生产安全事故,对负有责任的生产经营单位除要求其依法承担相应的赔偿等责任外,由应急管理部门依照下列规定处以罚款:(一)发生一般事故的,处三十万元以上一百万元以下的罚款;(二)发生较大事故的,处一百万元以上二百万元以下的罚款;(三)发生重大事故的,处二百万元以上一千万元以下的罚款;(四)发生特别重大事故的,处一千万元以上二千万元以下的罚款。”“发生生产安全事故,情节特别严重、影响特别恶劣的,应急管理部门可以按照前款罚款数额的二倍以上五倍以下对负有责任的生产经营单位处以罚款。”

安全生产法规定:“生产经营单位应当教育和督促从业人员严格执行本单位的安全生产规章制度和安全操作规程;并向从业人员如实告知作业场所和工作岗位存在的危险因素、防范措施以及事故应急措施。”
新安全生产法第四十四条增加一款,作为第二款:“生产经营单位应当关注从业人员的身体、心理状况和行为习惯,加强对从业人员的心理疏导、精神慰藉,严格落实岗位安全生产责任,防范从业人员行为异常导致事故发生。”
从业人员的义务。新安全生产法第五十七条规定:“从业人员在作业过程中,应当严格落实岗位安全责任,遵守本单位的安全生产规章制度和操作规程,服从管理,正确佩戴和使用劳动防护用品。”

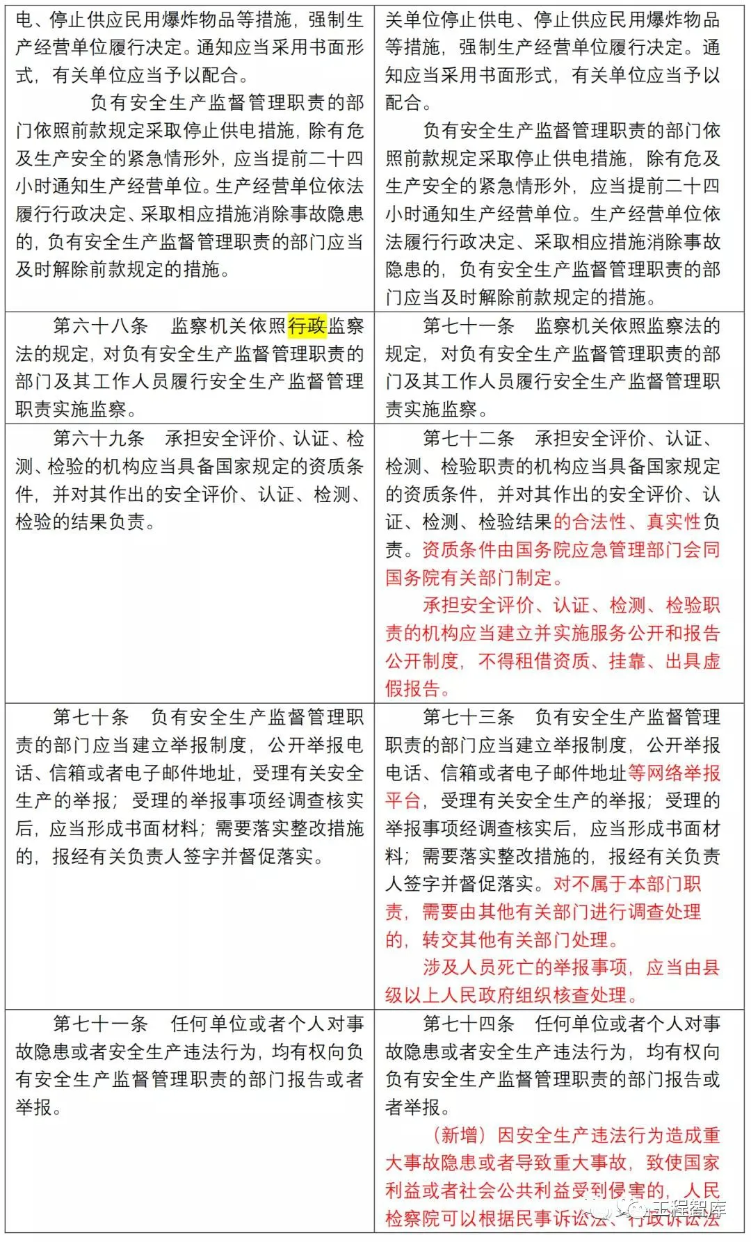
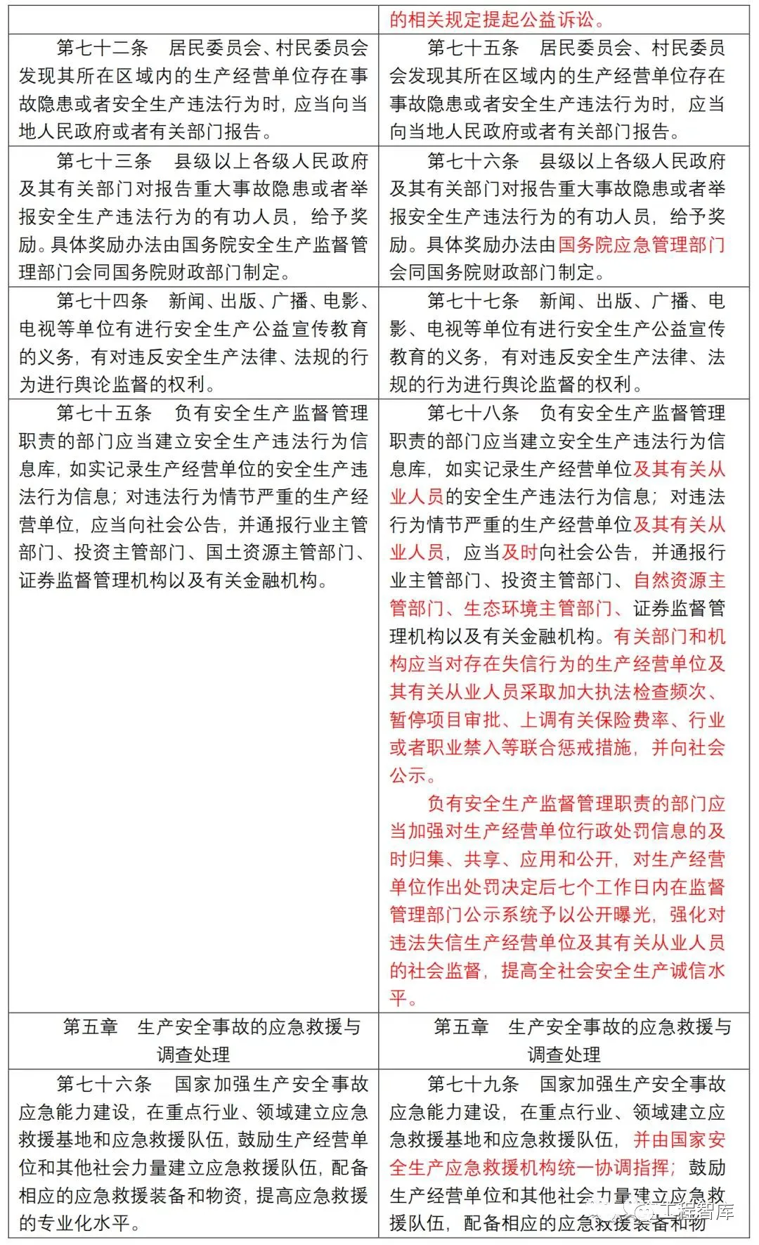
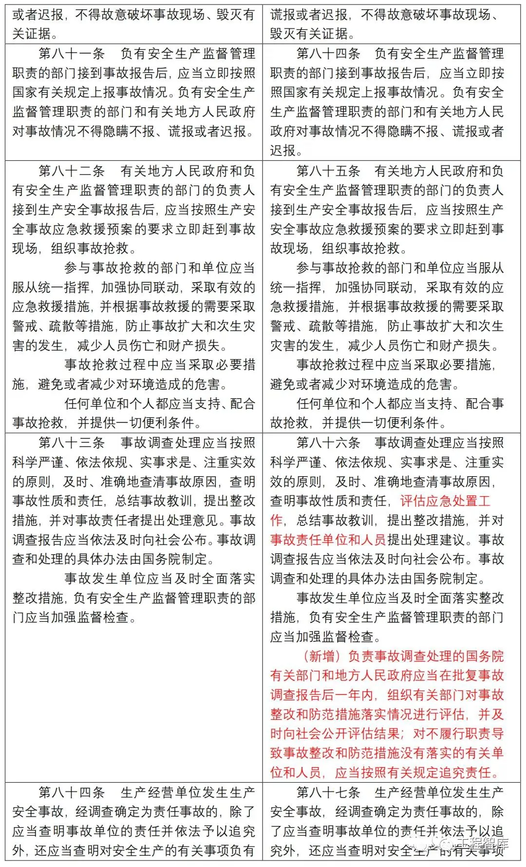
新安全生产法第七十八条规定:“负有安全生产监督管理职责的部门应当建立安全生产违法行为信息库,如实记录生产经营单位及其有关从业人员的安全生产违法行为信息;对违法行为情节严重的生产经营单位及其有关从业人员,应当及时向社会公告,并通报行业主管部门、投资主管部门、自然资源主管部门、生态环境主管部门、证券监督管理机构以及有关金融机构。有关部门和机构应当对存在失信行为的生产经营单位及其有关从业人员采取加大执法检查频次、暂停项目审批、上调有关保险费率、行业或者职业禁入等联合惩戒措施,并向社会公示。” “负有安全生产监督管理职责的部门应当加强对生产经营单位行政处罚信息的及时归集、共享、应用和公开,对生产经营单位作出处罚决定后七个工作日内在监督管理部门公示系统予以公开曝光,强化对违法失信生产经营单位及其有关从业人员的社会监督,提高全社会安全生产诚信水平。”

加大对平台经济从业人员的安全保障。新安全生产法规定,平台经济等新兴行业、领域的生产经营单位应当根据本行业、领域的特点,建立健全并落实全员安全生产责任制,加强从业人员安全生产教育和培训,履行有关安全生产义务。
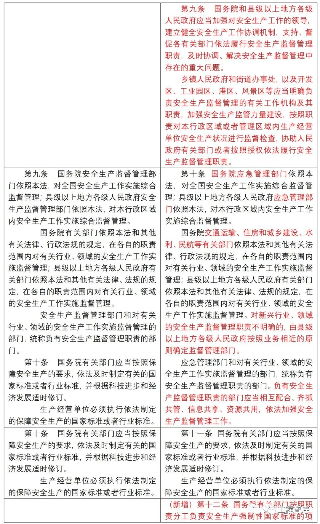
新安全生产法第十条第二款规定:“对新兴行业、领域的安全生产监督管理职责不明确的,由县级以上地方各级人民政府按照业务相近的原则确定监督管理部门。”
目前,我国各类功能区的规模和质量发展迅速,聚集了大量企业,成为推动经济快速发展的重要力量,但各类功能区的安全生产监管体制是近年来安全生产工作面临的难题,一些生产安全事故暴露出各类功能区监管体制不够健全、责任落实不够到位,存在政企不分、条块交叉、职责不清、监管薄弱等突出问题。
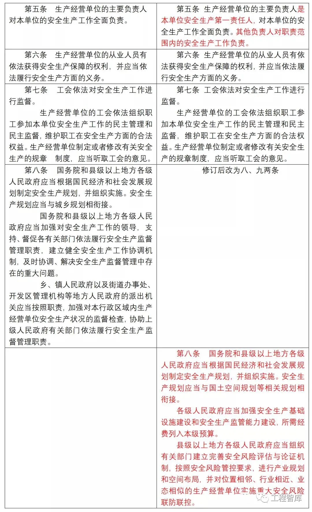
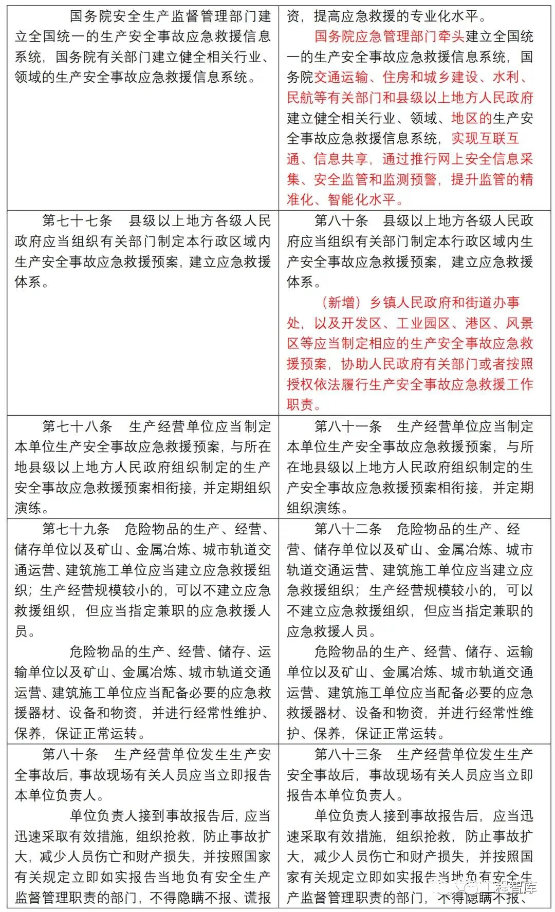
新安全生产法规定,乡镇人民政府和街道办事处,以及开发区、工业园区、港区、风景区等应当明确负责安全生产监督管理的有关工作机构及其职责,加强安全生产监管力量建设,制定相应的生产安全事故应急救援预案,协助人民政府有关部门或者按照授权依法履行生产安全事故应急救援工作职责。
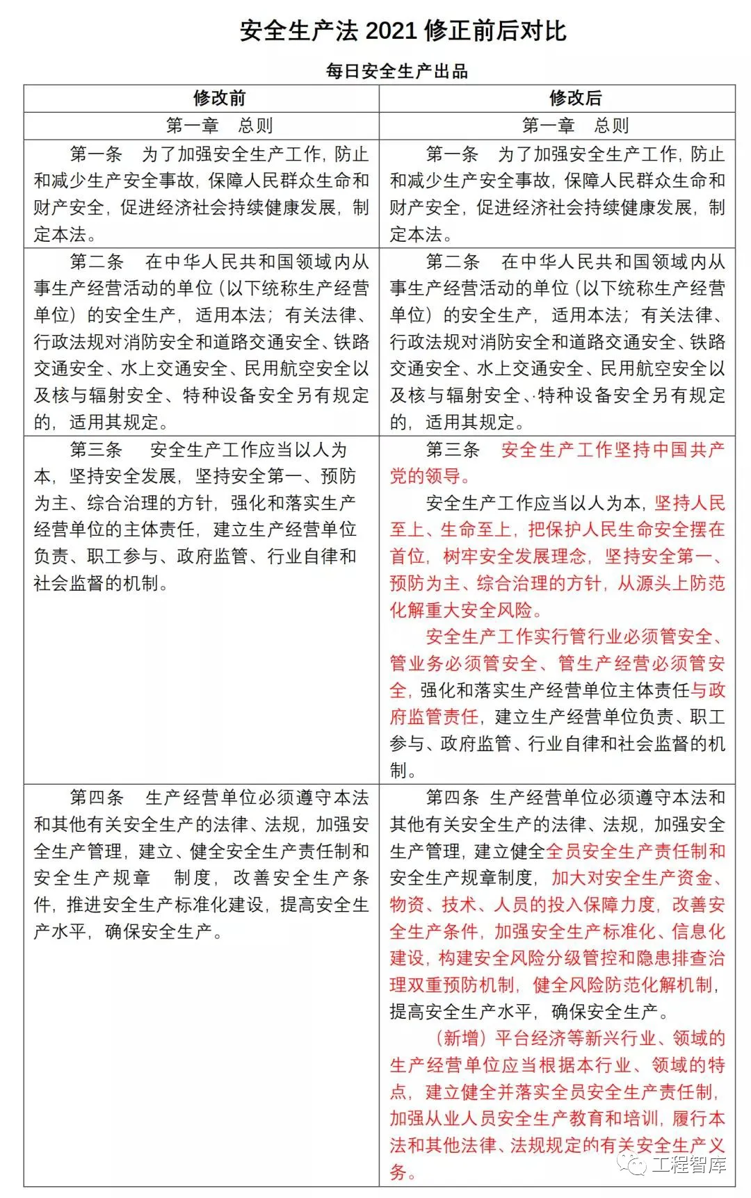
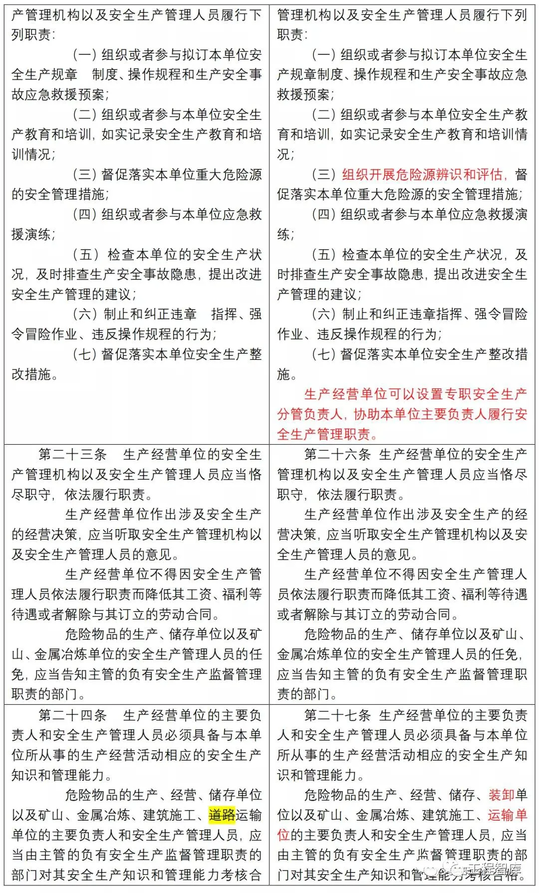
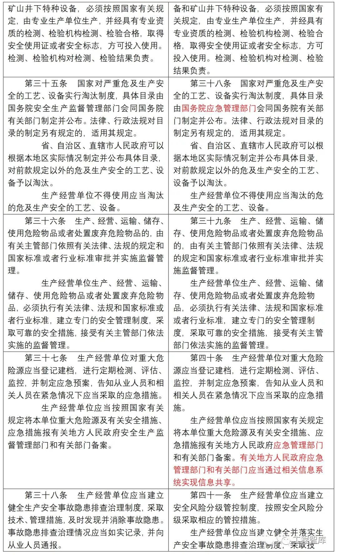
附《安全生产法》新旧版本对照
































