素材来源:住建部官网
如有侵权,请联系删除
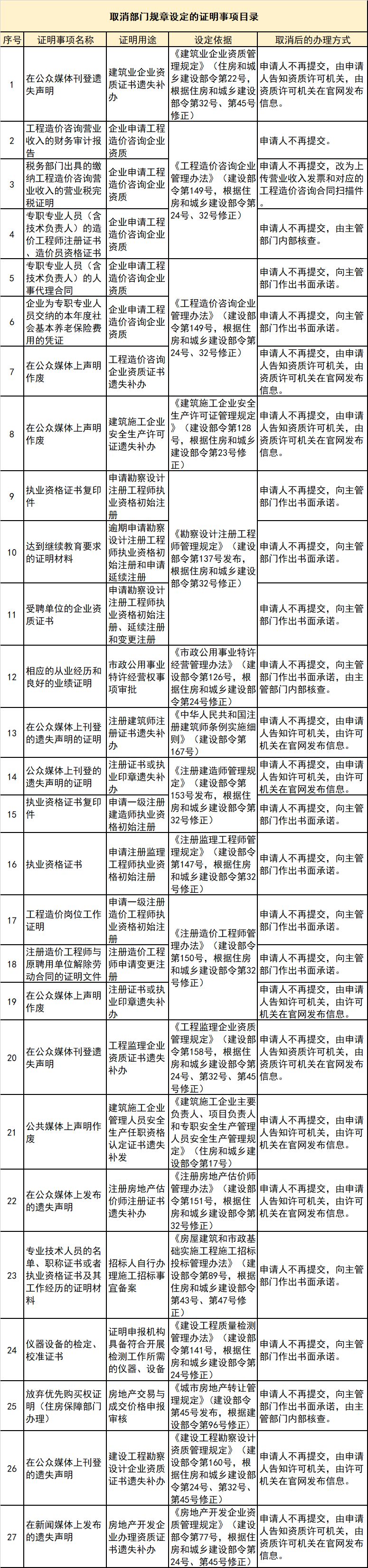
近日住建部下发通知,自9月16日起,再取消一批证明事项,涉及资质、招标、执业资格证书等事项证明。
这次取消的力度很大,比如取消建设工程企业资质申报业绩核查的证明,改为承诺。取消造价企业财务审计报告、完税证明、专职人员证书、基本养老保险费用的凭证及其他相关证明材料等,部分证明改为承诺。
在招标人自行办理施工招标事宜备案,取消专业技术人员的名单、职称证书或者执业资格证书及其工作经历的证明材料,改为申请人不再提交,向主管部门作出书面承诺。
以下这些都不用再提供了,改为“书面承诺”或“告知”:
| 取消规范性文件设定的证明事项目录 | |||
| 序号 | 证明事项名称 | 证明用途 | 取消后的办理方式 |
| 1 | 建设工程企业资质申报业绩核查的证明 | 建筑业企业资质核准 | 申请人不再提交,向主管部门作出书面承诺。 |
| 2 | 企业组织机构代码证书副本复印件 | 建筑业企业申请部批资质延续 | 申请人不再提交,向主管部门作出书面承诺。 |
| 3 | 企业组织机构代码证书副本复印件 | 建筑业企业首次申请资质 | 申请人不再提交,向主管部门作出书面承诺。 |
| 4 | 企业组织机构代码证书副本复印件 | 建筑业企业申请资质延续 | 申请人不再提交,向主管部门作出书面承诺。 |
| 5 | 企业组织机构代码证书副本复印件 | 建筑业企业申请重新核定资质 | 申请人不再提交,向主管部门作出书面承诺。 |
| 6 | 企业组织机构代码证书副本复印件 | 符合简化审批手续情况的建筑业企业跨省变更 | 申请人不再提交,向主管部门作出书面承诺。 |
| 7 | 企业组织机构代码证书副本复印件 | 符合简化审批手续情况的建筑业企业合并后申请资质 | 申请人不再提交,向主管部门作出书面承诺。 |
| 8 | 企业章程 | 建筑业企业资质简单变更 | 申请人不再提交,向主管部门作出书面承诺。 |
| 9 | 遵守国家法律、职业道德及工作业绩证明 | 一级注册结构工程师资格考试报名 | 申请人不再提交,向主管部门作出书面承诺。 |
| 10 | 经省级注册管理部门批准的注册建造师初始注册或变更注册材料(新企业无资质的) | 建筑业企业资质核准 | 申请人不再提交,向主管部门作出书面承诺。 |
| 11 | 1.租住公共租赁住房的,家庭收入证明;2.租住商品住房的,房屋租赁合同、租金缴纳证明和家庭收入证明 | 租房提取公积金 | 申请人不再提交,向主管部门作出书面承诺,由部门内部核查。 |
| 12 | 社保证明 | 申请注册监理工程师执业资格初始注册、延续注册和变更注册 | 申请人不再提交,向主管部门作出书面承诺。 |
| 13 | 聘用单位新名称的营业执照 | 申请注册监理工程师执业资格变更注册 | 申请人不再提交,向主管部门作出书面承诺。 |
| 14 | 聘用单位新名称的工商核准通知书扫描件 | 申请注册监理工程师执业资格变更注册 | 申请人不再提交,向主管部门作出书面承诺。 |

原文如下:

住房和城乡建设部
关于取消部分部门规章和规范性文件设定的证明事项的决定
建法规〔2019〕6号
各省、自治区住房和城乡建设厅,直辖市住房和城乡建设(管)委及有关部门,新疆生产建设兵团住房和城乡建设局:
为贯彻落实党中央、国务院关于减证便民、优化服务的部署要求,住房和城乡建设部决定取消部分部门规章和规范性文件设定的证明事项,相关证明事项自公布之日起取消。
附件:
1、取消部门规章设定的证明事项目录

2、取消规范性文件设定的证明事项目录

中华人民共和国住房和城乡建设部
2019年9月16日
以上内容来源于网络收集整理,如有侵权请联系客服