文章来源:工程智库
新《安全生产法》9月1日起正式实施。其规定,“生产经营单位必须为从业人员提供符合国家标准或者行业标准的劳动防护用品,并监督、教育从业人员按照使用规则佩戴、使用”;国家标准《安全帽》规定,产品说明必须声明“为充分发挥保护力,且安全帽佩戴时必须按头围的大小调整帽箍并系紧下颏带”。
在监督检查中发现戴安全帽不系下颚带的行为时,可以责令立即消除或者限期消除隐患,并处罚款,新《安全生产法》第一百零二条规定,生产经营单位未采取措施消除事故隐患的,责令立即消除或者限期消除,处五万元以下的罚款;生产经营单位拒不执行的,责令停产停业整顿,对其直接负责的主管人员和其他直接责任人员处五万元以上十万元以下的罚款;构成犯罪的,依照刑法有关规定追究刑事责任。
新《安全生产法》第九十九条 生产经营单位有下列行为之一的,责令限期改正,可以处五万元以下的罚款;逾期未改正的,处五万元以上二十万元以下的罚款,对其直接负责的主管人员和其他直接责任人员处一万元以上二万元以下的罚款;情节严重的,责令停产停业整顿;构成犯罪的,依照刑法有关规定追究刑事责任:(四)未为从业人员提供符合国家标准或者行业标准的劳动防护用品的;


咨询:尊敬的领导您好!我是企业安全管理员,目前我们在对安全帽的管理存在一些疑惑盼回复。根据国标安全帽的材质来看使用期限一般有30个月不等,那么使用期限到期后,安全帽依然是完好的能否使用,有无相关国家标准的具体条款。谢谢咨询时间: 2021-06-03
回复:强制性国家标准GB 2811-2019《头部防护 安全帽》第7.2条款规定了安全帽的制造商应在产品永久标识中明示产品的强制报废期限,即当安全帽到达该期限后应进行报废处理;同时,7.3条款规定了安全帽的制造商应提供安全帽的报废判别条件和使用期限。回复单位: 政策法规司 回复时间: 2021-06-28
你们用的安全帽到期了么?
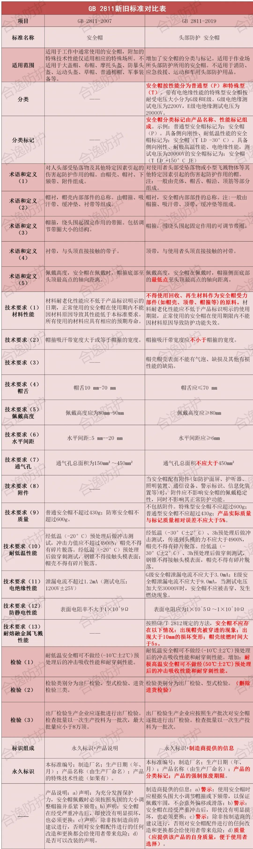
GB 2811-2019《头部防护 安全帽》,于2019年12月31日发布,2020年7月1日实施。本标准代替GB 2811-2007《安全帽》。
GB 2811-2019《头部防护 安全帽》与GB 2811-2007《安全帽》相比,主要技术变化如下表所示:

总有人觉得戴安全帽麻烦
事实胜于雄辩
真的遇上事儿了
你就知道安全帽是救命的
看完后以下动图你还敢不戴安全帽吗?
施工中未带安全帽,被坠落搬运车砸中头部!

试想要是没有戴安全帽,脑袋直接被融掉!

钢板脱钩,直接打击头部,安全帽救命!

猝不及防,掉下来铁棍直接砸到工人头上!

打击伤害无处不在,不要存在侥幸!


为什么一定要戴好安全帽,西瓜试验为证!
西瓜试验1:未佩戴安全帽,直接爆裂
西瓜试验2:安全帽未系下颚带,瓜帽分离、西瓜破裂
西瓜试验3:正确佩戴安全帽,完好无损
安全帽佩戴时的注意事项
1.头顶与帽体内顶保持一定距离
因为缓冲衬垫的松紧由带子调节,所以人的头顶和帽体内顶部的空间垂直距离,一般在25mm~50mm之间,至少不要少于32mm为好。这样才能保证当遭受到冲击时,帽体有足够的空间可供缓冲,平时也有利于头和帽体间的通风。
2.下颊带必须扣在颌下并系牢
安全帽的下颊带必须扣在颌下并系牢,松紧要适度。这样不致于被大风吹掉,或者是被其他障碍物碰掉,或者由于头的前后摆动,使安全帽脱落。
3.不要为透气随便再行开孔
安全帽体顶部除了在帽体内部安装了帽衬外,有的还开了小孔通风。在使用时不要为透气而随便再行开孔,因为这样作将会便帽体的强度降低。
4.下颊带必须扣在颌下并系牢
安全帽的下颊带必须扣在颌下并系牢,松紧要适度。这样不致于被大风吹掉,或者是被其他障碍物碰掉,或者由于头的前后摆动,使安全帽脱落。
5.受过重击的安全帽均应报废
由于安全帽在使用过程中,会逐渐损坏。所以要定期检查,检查有没有龟裂、下凹、裂痕和磨损等情况,发现异常现象要立即更换,不准再继续使用。
任何受过重击、有裂痕的安全帽,不论有无损坏现象,均应报废。
6.严禁使用只有下颌带与帽壳连接的安全帽,也就是帽内无缓冲层的安全帽。
7.室内作业也要佩戴安全帽
特别是在室内带电作业时,更要认真戴好安全帽,因为安全帽不但可以防碰撞,而且还能起到绝缘作用。
8.无安全帽一律不准进入施工现场
9.注重清结与保护
平时使用安全帽时应保持整洁,不能接触火源,不要任意涂刷油漆,不准当凳子坐,防止丢失。如果丢失或损坏,必须立即补发或更换。
以上内容来源于网络收集整理,如有侵权请联系客服