来源:筑龙论坛
一、适用范围
CFG桩的适用范围很广,在砂土、粉土、粘土、淤泥质土、杂填土等地基均有大量成功的实例,CFG桩对独立基础、条形基础、筏基都适用。
CFG桩即水泥粉煤灰碎石桩,由碎石、石屑、砂、粉煤灰掺水泥加水拌和,用各种成桩机械制成的可变强度桩;是介于刚性桩与柔性桩之间的一种桩型。CFG桩和桩间土一起,通过褥垫层形成CFG桩复合地基共同工作,故可根据复合地基性状和计算进行工程设计。CFG桩一般不用计算配筋,并且还可利用工业废料粉煤灰和石屑作掺和料,进一步降低了工程造价。
CFG桩应根据设计要求和现场地基土的性质、地下水位、场地周边是否有居民、有无对振动反应敏感的设备等多种因素选择成桩工艺。一般有以下成桩工艺可供选择:
1、振动沉管灌注成桩工艺
适用于粘性土、粉土、淤泥质土、人工填土及无密实厚砂层的地基;振动沉管灌注成桩属挤土成桩工艺,对桩间土具有挤(振)密效应。但振动沉管灌注成桩工艺难以穿透厚的硬土层、砂层和卵石层等。在饱和粘性土中成桩,会造成地表隆起,挤断已打桩,且振动和噪声污染严重,在城市居民区施工受到限制。在夹有硬的粘性土时,可采用长螺旋钻机引孔,再用振动沉管打桩机制桩。

2、长螺旋钻孔灌注成桩工艺
长螺旋钻孔灌注成桩适用于地下水位以上的粘性土、粉土、素填土、中等密实以上的砂土,属非挤土成桩工艺,该工艺具有穿透能力强,无振动、低噪音、无泥浆污染等特点,但要求桩长范围内无地下水,以保证成孔时不塌孔。

3、长螺旋钻孔、管内泵压混合料成桩工艺
长螺旋钻孔、管内泵压混合料成桩工艺,是国内近几年来使用比较广泛的一种新工艺,属非挤土成桩工艺,具有穿透能力强、低噪音、无振动、无泥浆污染、施工效率高及质量容易控制等特点,适用于粘性土、粉土、砂土等地基,以及对噪音及泥浆污染要求严格的场地。
4、泥浆护壁钻孔灌注成桩工艺
适用于粘性土、粉土、砂土、人工填土、碎石(砾)石土及风化岩层分布的地基,以及对振动噪音要求严格的场地。该方法钻孔速度较快,但是泥浆对场地的污染严重,影响后续孔的施工,且往往孔底沉渣较大也会影明成桩质量。
二、工艺流程

三、施工工艺(本节重点以长螺旋钻孔成桩工艺为案例)
施工前根据放出的外墙轴线,四周交点用钢钎打入地下,按照桩位布置图统一进行测放桩位线,桩位中心点用钎子插入地下,并用白灰明示。
按放出的CFG桩桩位,现场就位钻机,钻机就位后进行钻机调整。通过悬挂在钻杆导向架侧面的垂球及在导向架上标出的对照线位置来调整钻机的水平和钻杆的垂直度。垂直度的允许偏差不大于1%。同时在钻进过程中,随时注意观察垂球,确保钻机不偏斜。
3.1钻孔开始时,必须确认桩位编号、孔口标高、孔深,准确无误后,关闭钻头阀门,向下移动钻杆至钻头触及地面时,启动马达钻进,一般先慢后快,如发现钻杆摇晃或卡钻时应放慢进尺,钻头到达设计桩底标高时,于动力头底面停留位置相应的钻机塔身处作醒目标记,作为施工时控制桩长的依据。
3.2钻进过程中,平台应保持平衡,未达到设计标高不得反转或提升钻杆,如因特殊情况要提升钻杆或反转,应将钻杆提升至表面,对钻头活门重新冲洗、疏通、闭合。
3.3开始钻进或穿过软硬地层交界处时,应保证钻杆垂直,缓慢进入;在含有砖头、瓦块的杂填土层或软塑粘性土层中钻进时,应尽量减少钻杆晃动,以免扩大孔径。
3.4钻进时,应注意观察电流值变化状态,当电流值接近140A 时应及时提升排土,直到电流值变化在正常工作状态。钻进过程中,操作人员要密切注意钻进情况,如遇卡钻、钻杆剧烈抖动、钻机偏斜等异常情况,应立即停钻,查明原因,采取相应措施后方可继续作业。钻进至设计标高后方可停钻。

混合料搅拌按照设计配合比进行配料,每盘料搅拌时间按照普通混凝土的搅拌时间进行控制,拌和物应拌和均匀,颜色一致,不得有离析和泌水现象。坍落度控制在160-200mm。
5.1成孔到设计标高后,停止钻进,压灌之前几分钟,应开动混凝土输送泵,提前将搅拌好的混凝土充满输送泵的料斗,同时备好一罐混凝土备用。
5.2压灌时泵斗内要有一定的混凝土容量,混凝土容量要高出进料口50mm 以上,以防吸进空气。当泵斗混凝土低于进料口时及时通知停止提升钻杆,待混凝土搅拌好后再进行压灌、提钻。时刻保证管内充满混凝土,钻具内无混凝土严禁提升。
5.3开始泵送混合料,当钻杆芯管充满混合料后开始拔管,严禁先提管后泵料,根据地层确定提钻速度,且必须与泵送量相匹配,保证管内有一定高度的混合料。

5.4施工桩顶宜高出设计桩顶标高不少于0.5m,以保证桩顶混凝土强度达到设计要求。
灌注成桩完成后,桩顶盖土封顶进行养护,将桩机移到下一桩位,在桩机移动过程中防止桩机本身和支腿对桩体的破坏。
四、质量控制要点
1、深入了解地质情况选用合理的成桩工艺,严格按施工要求施工。CFG桩复合地基区别于桩基的主要特点就是:充分考虑利用桩间土的承载力,所以施工中应减少扰动土而引起土的强度降低,应根据地质情况合理地选用施工机械,这是确保CFG桩复合地基施工质量的有效途径。
2、采用正确的打桩顺序
2.1在饱和软土中成桩,桩机的振动力较小,当采用连打作业时,由于饱和软土的特性,新打桩将挤压己打桩,使已打桩被挤扁形成椭圆状或不规则形状,严重的产生缩颈和断桩。此时,应采用隔桩跳打施工方案。
2.2在饱和的松散粉土中施工,由于松散粉土振密效果好,先打桩施工完后,土体密度会有显著增加。而且,打的桩越多,土的密度越大。在补打新桩时,一是加大了沉管难度,二是非常容易造成已打桩断桩。此时,隔桩跳打方法不宜采用。
2.3当满堂布桩时,宜从中心向外推进施工,或从一边向另一边推进施工。但仅凭打桩顺序的改变并不能完全避免新打桩的振动对己结硬的己打桩产生影响。此时,应采用螺旋钻引孔的方案,避免新打桩的振动造成已打桩的断桩。
3、严格控制拔管速率
控制混合料泵送量与拔管速度相匹配,不得停泵待料。拔管速率太快可能导致桩径偏小或缩颈断桩,而拔管速率过慢又会造成水泥浆分布不匀,桩顶浮浆过多,桩身强度不足和形成混合料离析现象,导致桩身强度不足。
4、控制好混合料的坍落度
大量工程实践表明,坍落度的大小对CFG桩施工质量影响最为显著。混合料坍落度过大,会形成桩顶浮浆过多,形成混凝土的离析和泌水,桩体强度也会降低;而且会导致混凝土流动性降低,频繁堵管。坍落度控制在160-200mm,和易性好,成桩质量容易控制。
5、设置保护桩长
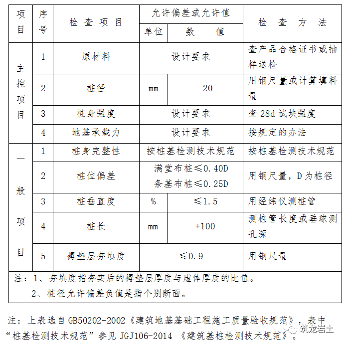
每根桩在加料时,要比设计桩长多加0.5m的混合料。用插入式振捣棒对桩顶混合料加振3-5s,提高桩顶混合料密实度。上部用土封顶,增大混合料表面的高度,即增加了自重压力,可提高混合料抵抗周围土挤压的能力。在上部基础施工时再将保护桩长剔除掉,确保成桩与设计标高一致。同时按要求铺设褥垫层,桩体应嵌入褥垫层30-50mm。褥垫层铺设宜采用静力压实法,当基础底面下桩间土的含水量较小时,也可采用动力夯实法,夯填度(夯实后的褥垫层厚度与虚铺厚度的比值)不得大于0.9。施工垂直度偏差不应大于1%,对满堂布桩基础,桩位偏差不应大于0.4倍桩径,对条形基础,桩位偏差不应大寸0.25倍桩径,对单排布桩桩位偏差不应大于60mm。

6、加强施工过程中的监测和反馈
在施土过程中,应加强监测,及时发现问题,以便针对性地采取有效措施。重点应做好施工场地和已打桩桩顶标高观测,经纬仪跟踪进行桩轴线的控制,及时抽查浇筑质量,对承压水压力较高的场地应钻探深井降低水压力,褥垫层施工前桩间浮土必须清除干净。
7、成品保护
7.1 CFG 桩施工时,应调整好打桩顺序,以免桩机碾压已施工完成的桩头。
7.2 CFG 桩施工完毕后,待桩体达到一定强度后(不易挖断桩),方可进行开挖。开挖时,宜采用人工开挖,如基坑较深、开挖面积较大,可采用小型机械和人工联合开挖,应有专人指挥,保证铲斗离桩边应有一定的安全距离,同时应避免扰动桩间土和对设计桩顶标高以下的桩体产生损害。
7.3挖至设计标高后,应剔除多余的桩头,剔除桩头时应采取如下措施:
(1)找出桩顶标高位置,在同一水平面按同一角度对称放置2 个或4 个钢钎,用大锤同时击打,将桩头截断。桩头截断后,再用钢纤、手锤等工具沿桩周向桩心逐渐剔除多余的桩头,直至设计桩顶标高,并在桩顶上找平。
(2)不可用重锤或重物横向击打桩体。
(3)桩头剔至设计标高,桩顶表面应凿至平整。
(4)桩头剔至设计标高以下时,必须采取补救措施。如断裂面距桩顶标高不深,可接桩至设计标高,同时保护好桩间土不受扰动。
7.4保护土层和桩头清除至设计标高后,应尽快进行褥垫层的施工,以防桩间土被扰动。
7.5冬期施工时,保护土层和桩头清除至设计标高后,立即对桩间土和CFG桩采用草帘、草袋等保温材料进行覆盖,防止桩间土冻涨而造成桩体拉断,同时防止桩间土受冻后复合地基承载力降低。
五、质量标准

六、常见质量问题及处理
堵管是CFG桩成桩中常遇到的问题,直接影响施工进度,造成材料浪费,增加施工人员的劳动强度。处理不当,会造成断桩等质量问题。当出现堵管时,应从以下几方面进行检查处理:
1.1混凝土坍落度控制不当:混凝土坍落度过大或过小都会造成泵送困难和堵管。混凝土的输送阻力随坍落度降低而增大,所以坍落度过小会使混合料的可泵性明显降低,不易泵送。但坍落度过大会极易在泵送中造成混合料发生泌水或离析。特别是在15m以上的较长距离输送时,极易造成管内骨料与砂浆分离,浆液上浮先流动,粗骨料下沉相互接触,摩擦力加大,流速变缓、淤积,从而堵管。根据工程实践,CFG桩混凝土的坍落度宜控制在160mm-200mm。
1.2连续泵送时,因泵送和提钻不匹配,泵送过快,浆液沿孔壁和钻杆间隙流失,剩粗骨料阻力大,也会发生堵管。
1.3管道接口处密封不严:管道接缝密封不严就会漏水或漏浆,使输送阻力增大,导致堵管。
1.4钻头阀门老化:老旧钻头其阀门密封不严,当在施工时,液化的泥砂通过阀门缝隙进入钻头形成砂塞,使混合料下落受阻,混合料局部流速变缓、淤积,造成堵管,或泥砂进入使得钻头阀门摩擦力过大,而不能打开到正常位置造成堵塞。
1.5设备出现缺陷:弯头是连接钻杆与高强柔性管的重要部件,当泵送混合料时,弯头曲率半径以及弯头与钻杆的连接形式,对混合料的正常输送起着至关重要的作用。若弯头的曲率半径过小和过大,都会发生堵管。另外,施工结束后应立即清洗干净,否则管内会产生混合料结硬块体,同样造成堵管。
出现桩身缩径时,应客观分析原因,从以下方面进行处理:
2.1控制提钻速度:达到指定深度后,提钻时候速度过快,混凝土输送速度跟不上,钻头没有被混凝土完全包裹,容易造成桩身缩径。在松散或软弱地层,泵送和提钻不匹配,钻杆内混凝土压灌力不足,混凝土扩张力低于土层回缩力,易发生缩径断桩现象。
2.2地基降水:地基降水的主要目的是降低地下水位,减少土体含水量,减小土体中孔隙水压力,改善土体的力学性质。
2.3考虑进行桩复打:当桩机按正常施工工艺步骤完成成孔、边泵送混合料和边提钻至桩顶设计标高1.5-2.0m后,暂停泵送混合料和提钻,钻头和钻杆在原位利用其自重重新插入缩径桩体以下正常桩体内一定深度(0.5-1.5m),再边泵送混合料和边提钻。
3.1造成原因:堵管;桩体材料强度未达到设计值便受到过大的扰动;采用管内泵压施工工艺时,提钻速率不合适也易造成缩径或断桩,提钻速率太快,而泵送混合料没有跟上,不连续泵送,将造成桩径缩小和断桩,提钻速率过低,常出现高压管路堵塞甚至管路崩开等故障,易使泵送质量降低并进一步造成桩身混凝土质量缺陷,进而产生断桩。
3.2处理措施:浅部断桩,可对断桩单独进行处理,剔除上部断桩,用与桩身相同的混合料按桩径设计标高接桩。如果是由于机械施工造成大范围的浅部断桩,应与设计单位、监理单位共同研究制定方案。因此在开挖基坑时,在桩顶标高以上1m处,一定要采用人工开挖,以免碰断桩身,保证CFG桩的完整性和质量。
在高压缩性淤泥层,流塑淤泥质土层,承压水的砂土层、流砂层和饱和细砂层、粉砂层中施工常遇到串孔现象。当遇到这种情况时,可采取以下方法处理:
4.1采取大桩距的设计方案,增大桩距的目的在于减少新打桩机器的剪切扰动,避免不良影响。
4.2改进钻头,改善钻进速度。
4.3减少打桩推进排数,如将一次打几排改为2排或1排,尽快离开已打成的桩,减少对已打桩的扰动。
4.4必要时采取隔桩、隔排跳打方案,但跳打要求及时清除成桩时排出的弃土,否则会影响施工进度。
5.1离析桩多是在搅拌混凝土环节造成的,必须经常检查混凝土的坍落度,不符合要求的混凝土禁止使用。一般坍落度应控制在160-200mm。坍落度太大,易造成泌水、离析,泵压作用下,骨料与砂浆分离。
5.2提拔钻杆中没有连续泵料,特别是在饱和砂土、饱和粉土层中停泵待料,易造成混合料离析。
以上内容来源于网络收集整理,如有侵权请联系客服