来源:中国政府网、数字无线

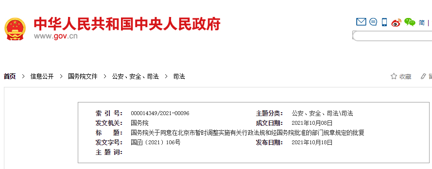
10月18日,中国政府网发布《国务院关于同意在北京市暂时调整实施有关行政法规和经国务院批准的部门规章规定的批复》,其中“允许北京市探索取消施工图审查或者缩小审查范围,实施告知承诺制和设计人员终身负责制等工程建设领域审批制度改革”!
此文件发布标志着北京市取消施工图审查改革开始破冰。

附件:
国务院关于同意在北京市暂时调整实施有关行政法规和经国务院批准的部门规章规定的批复
国函〔2021〕106号
北京市人民政府,商务部、司法部:
你们关于在北京市暂时调整实施有关行政法规和经国务院批准的部门规章规定的请示收悉。现批复如下:
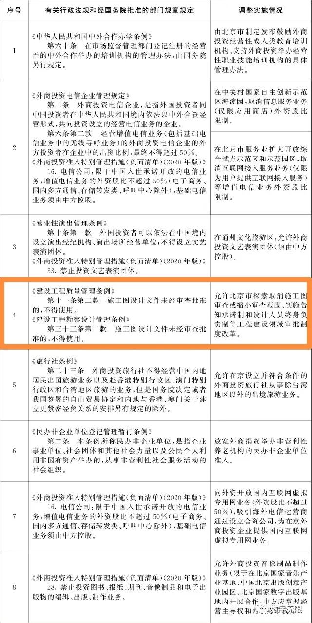
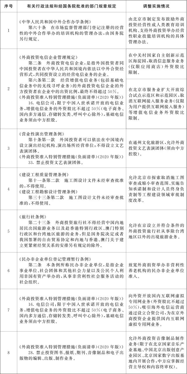
一、按照《深化北京市新一轮服务业扩大开放综合试点建设国家服务业扩大开放综合示范区工作方案》,同意自即日起在北京市暂时调整实施《中华人民共和国中外合作办学条例》、《外商投资电信企业管理规定》、《营业性演出管理条例》、《建设工程质量管理条例》、《建设工程勘察设计管理条例》、《旅行社条例》、《民办非企业单位登记管理暂行条例》、《外商投资准入特别管理措施(负面清单)(2020年版)》的有关规定(目录附后)。
二、国务院有关部门、北京市人民政府要根据上述调整,及时对本部门、本市制定的规章和规范性文件作相应调整,建立与深化北京市新一轮服务业扩大开放综合试点建设国家服务业扩大开放综合示范区工作相适应的管理制度。
三、国务院将根据深化北京市新一轮服务业扩大开放综合试点建设国家服务业扩大开放综合示范区工作情况,适时对本批复的内容进行调整。
四、自本批复印发之日起,《国务院关于同意在北京市暂时调整实施有关行政法规和经国务院批准的部门规章规定的批复》(国函〔2019〕111号)停止执行。
附件:国务院决定在北京市暂时调整实施的有关行政法规和经国务院批准的部门规章规定目录
国务院
2021年10月8日
(此件公开发布)
附件
国务院决定在北京市暂时调整实施的有关行政法规和经国务院批准的部门规章规定目录

以上内容来源于网络收集整理,如有侵权请联系客服