继浙江之后,江苏也发文了。
日前,江苏省住建厅发布关于《江苏省建设工程安全生产责任保险实施意见(征求意见稿)》公开征求意见的公告,公开征求意见时间自本通告发布之日起至2021年11月30日。
1、全面推行建设工程安责险,本省范围内的所有房屋建筑与市政基础设施工程(包括新开工及已开工项目)均需投保建设工程安责险。
2、建设工程安责险的投保主体为单独核发施工许可的项目总承包单位或专业承包单位,保费由项目总承包单位或专业承包单位支付,不得以任何方式摊派给从业人员个人。
3、新开工项目
投保建设工程安责险的施工单位,应当在新建工程项目办理施工许可手续节点之前,与保险机构就该项目签订建设工程安责险保险合同,并一次性支付合同约定的保险费。
4、已开工项目
各设区市对已开工项目可按照以下两种情形处理(已投保保障范围与建设工程安责险相同类保险的在建项目除外):
(一)剩余工程造价低于总工程造价20%(含),或者剩余工期低于6个月的,企业可根据自身投保相关保险情况,自行确定是否投保,不做强制要求。
(二)剩余工程造价超过总工程造价的20%(不含),或者剩余工期超过6个月的,企业应当按照剩余工程量投保;费率可适用短期费率系数:剩余工程天数/工程合同天数(以保险条款为准)。
5、保险机构应根据项目规模每年至少为投保单位提供一次安全生产宣传教育培训;安全风险辨识、评估和安全评价;生产安全事故隐患排查项服务。其中在生产安全事故隐患排查中,建筑起重机械、高大支模架、深基坑、脚手架、生活区消防安全等隐患易发部位及薄弱点为必查项目。
6、工作要求:2021年9月1日起,全省全面推行建设工程安责险,10月1日后,“江苏省建设工程安责险综合服务信息平台”正式启用。各设区市建设主管部门要根据本实施意见,制定实施细则。
11月1日,浙江省住建厅发布《关于加快推进建筑施工领域安全生产责任保险制度的通知》。明确:
即日起,全省新开工的房屋建筑与市政基础设施工程必须由相应的施工总承包企业以项目为单位进行参保。
工程中有分包单位的由总承包施工企业统一办理,分包单位合理承担投保费用;业主直接发包的工程由承包企业直接办理。
已开工建设的工程,根据剩余施工工期等要素进行合理投保。
已投保了与安全生产相关的其他商业保险的工程,应将其调整为安责险或增加安责险险种。
确保在2021年11月30日前实现房建市政工程安责险100%投保。
对未投保安责险的项目,要责令限期整改;对整改不及时不到位的,按照《安全生产法》等法律法规立案处罚。
同时,要将企业投保安责险情况与企业安全生产标准化、信用等级等评价体系挂钩。
附原文:

为进一步强化安全生产综合治理,完善建设工程的风险保障机制,推动落实本省安全生产责任保险制度,结合本省实际,我厅起草了《江苏省建设工程安全生产责任保险实施意见(征求意见稿)》,现公开征求意见。
公开征求意见时间自本通告发布之日起至2021年11月30日,凡公民、法人和其他组织对文件草案有修改意见的,可以在截止时间之前以邮寄、传真或电子邮件方式告知我厅。
邮寄地址:南京市鼓楼区草场门大街88号江苏建设大厦江苏省住房和城乡建设厅法规处。
邮政编码:210036。
传真号码:(025)51868771电话号码:(025)51868565
Email:jscinlaw@126.com。
第一条(目的和依据)
为进一步强化安全生产综合治理,完善建设工程的风险保障机制,推动落实本省安全生产责任保险制度,根据《中华人民共和国安全生产法》《中华人民共和国保险法》《中共江苏省委江苏省人民政府关于推进安全生产领域改革发展的实施意见》(苏发〔2017〕18号)、《国家安全监管总局保监会财政部关于印发<安全生产责任保险实施办法>的通知》(安监总办〔2017〕140号)、《中国银保监会办公厅关于印发责任保险业务监管办法的通知》(银保监办发〔2020〕117号)《安全生产责任保险事故预防技术服务规范》和《关于在全省重点行业领域全面落实安全生产责任保险制度的实施意见》(苏应急〔2018〕2号)等规定,制定本实施意见。
第二条(定义)
本意见所称建设工程安全生产责任保险(以下简称“建设工程安责险”),是指由保险机构对投保的本省行政区域内新建、改建、扩建房屋建筑与市政基础设施工程(含城市轨道交通工程)项目的投保主体,因投保项目的生产安全事故造成的人员伤亡和第三者有关经济损失等予以赔偿,并且为投保项目提供生产安全事故预防服务的保险。
鼓励保险机构开发符合建筑行业实际且施工单位可接受的特色保险产品,以主险和附加险的方式为投保企业提供包括职业病、意外伤害等在内的个性化保险组合产品。
第三条(适用范围)
全面推行建设工程安责险,本省范围内的所有房屋建筑与市政基础设施工程(包括新开工及已开工项目)均需投保建设工程安责险。新建工程应当在办理施工许可手续节点前投保建设工程安责险。
各设区市建设主管部门可自行规定对已开工项目剩余建设期间内工程投保建设工程安责险。在建工程依照有关法律法规已经投保与建设工程安责险属性相同的责任保险的,在原险种保险期限到期后,要及时转化为建设工程安责险。
除被依法关闭取缔、完全停止生产经营活动或政府有关部门决定工程项目停建外,应当投保建设工程安责险的投保项目不得延迟投保、退保。
第四条(投保主体)
以工程项目为单元参保建设工程安责险,建设工程安责险的投保主体为单独核发施工许可的项目总承包单位或专业承包单位,保费由项目总承包单位或专业承包单位支付,不得以任何方式摊派给从业人员个人。
第五条(保险机构)
承担本省建设工程安责险的保险机构应当具有相应的专业资质和承保能力。主要包含以下方面:
(一)遵守法律法规,近3年内在经营活动中没有重大违法或者不良信用记录;
(二)有开展责任保险业务的业绩和规模,近三年综合偿付能力均不低于150%;
(三)风险管理能力强,有独立的风险控制部门、风险管理专业人员和风险管理信息系统等;
(四)具备专业的建筑施工事故预防服务能力,有专门的建筑施工安全生产专家队伍或者与第三方服务机构建立稳定的合作关系;
(五)服务网络健全,具备覆盖业务开展地所有县(市、区)域范围的服务能力;
(六)具备信息化服务能力,能够建立或使用建设工程安责险综合服务管理信息平台,留存并上传本单位全省范围内的承保数据、理赔数据、事故预防服务过程及结果数据。
第六条(保险机构共保体)
鼓励一定数量的保险机构组建共保体,共同为投保单位提供承保服务。各地可通过以下形式之一确定共保体:
(一)引导当地建筑行业协会通过公开招标方式确定共保体,为其会员单位服务;
(二)申请地方财政专项资金并入事故预防服务专项资金的,可由各设区市建设主管部门通过公开招标方式,选择8家左右符合条件的保险机构组建共保体;
(三)由保险机构自主结合产生共保体。
同一共保体内的保险机构应当建立保险条款、责任限额、费率规则、事故预防、理赔流程“五统一”承保模式。共保体招标中得分最高的保险机构为首席承保人,共保体产生及相关管理制度建立后,可由首席承保人负责共保体日常运营。各保险机构在共保体的责任份额在招标文件中予以确定,自主结合产生共保体的责任份额自行确定。
建立省保险机构共保体联席会议制度,联席会议成员单位为省住房城乡建设厅、各设区市住房城乡建设局和共保体首席承保人单位及其他相关单位,相应设立联席会议办公室,各设区市首席承保人单位占比最高的或全省承揽建设工程安责险份额最大的保险机构省级公司负责联席会议日常工作和联席会议办公室工作,联席会议办公室负责协助推进全省建设工程安责险实施、事故预防和有关纠纷调解工作,建立“省级建设工程安全生产风险防控服务中心”,统筹全省建设工程风险控制服务工作,健全风险防控机制等(具体另行规定)。
第七条(保险合同签订)
投保建设工程安责险的施工单位,应当在新建工程项目办理施工许可手续节点之前,与保险机构就该项目签订建设工程安责险保险合同,并一次性支付合同约定的保险费。保险机构在收到全额保险费后应出具相应保险单。保险单应标明项目名称、建设单位、工程总承包单位或专业承包单位名称、项目工期、保险缴费金额、保险责任限额、保险期限等信息,保险单实行电子化可查询。
各设区市对已开工项目可按照以下两种情形处理(已投保保障范围与建设工程安责险相同类保险的在建项目除外):
(一)剩余工程造价低于总工程造价20%(含),或者剩余工期低于6个月的,企业可根据自身投保相关保险情况,自行确定是否投保,不做强制要求。
(二)剩余工程造价超过总工程造价的20%(不含),或者剩余工期超过6个月的,企业应当按照剩余工程量投保;费率可适用短期费率系数:剩余工程天数/工程合同天数(以保险条款为准)。
上述合同价格和合同工期以工程中标通知为准;未招标的工程项目,以施工合同为准。
在投保人提供已完工的单位工程或分部分项工程竣工验收记录,且承保人认可情况下,投保人可按照剩余工程量投保,未投保部分不纳入安责险保障范围。如双方对工程竣工验收记录有异议,以属地工程质量监督机构结合单位工程质量竣工验收监督记录的认定意见为准。
第八条(承保范围和保险期限)
保险机构应当使用经保险监管部门审批或者备案的建设工程安全生产责任保险条款。建设工程安责险的保障范围包括:
保险责任明确为在保险单载明的建设工程项目的施工地址或区域范围内,因发生生产安全事故导致的下列损失:
(一)从业人员人身损害;
(二)第三者人身损害和财产损失;
(三)事故抢险救援、医疗救护、事故鉴定、法律诉讼费用等。
保险费交纳应在建设工程项目动工或用于建设工程项目的材料、首批设备运抵施工地址之时前,或建设工程施工合同规定的开始时间前,具体保险期限自保险费交纳之日起至工程竣工验收合格之日止(“江苏省建筑施工安全管理系统”自动推送相关信息至建设工程安责险综合服务管理信息平台)。保险期限后发生的任何损失、费用和责任,保险机构不负责赔偿。工程完工后提供责任保修合同的,经保险公司同意,有关人员可以申请顺延至缺陷责任期满。
第九条(除外责任)
投保单位、投保单位的从业人员或者第三者故意行为、打架、罢工、骚乱、暴动、恐怖活动或者不可抗力造成的生产安全事故(台风、暴雨、洪水等自然灾害除外),投保单位从业人员及第三者罹患疾病的损失、间接损失、不属于本意见规定的保险责任。
第十条(保费计算)
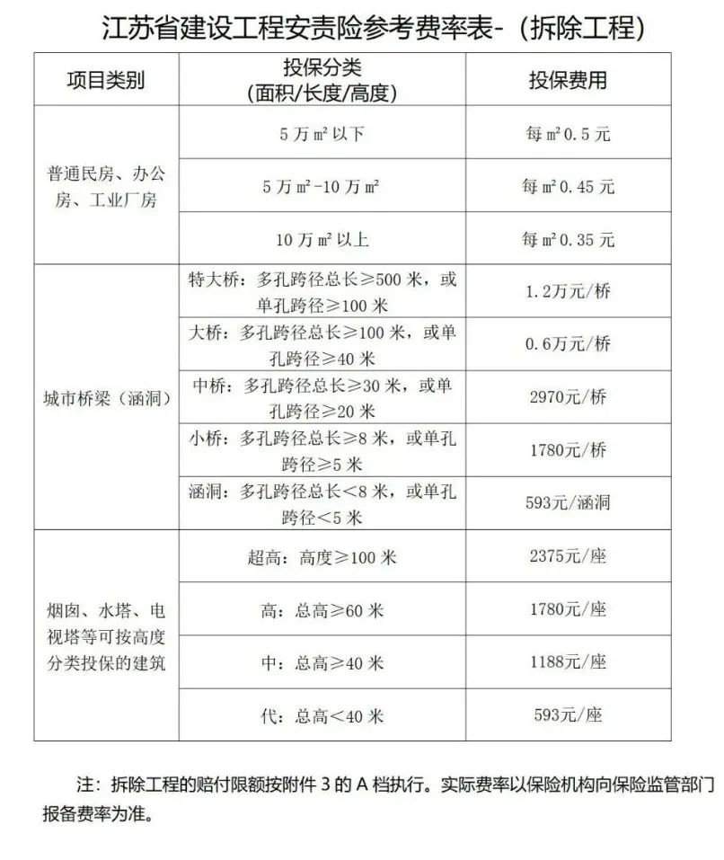
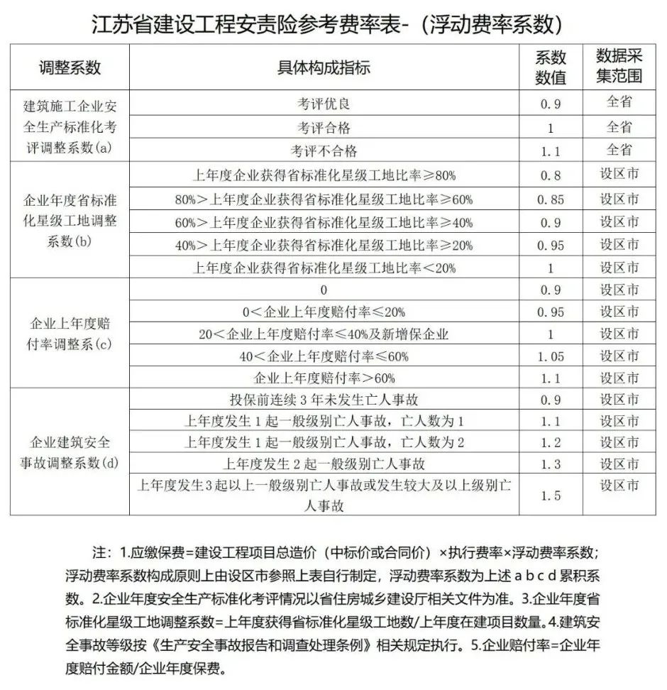
建设工程安责险的保费计算基数为建设工程项目的合同总造价(拆除工程除外),费率采用动态调整机制,分为基准费率和浮动费率系数,费率调整根据保险责任限额、建设工程类别、风险程度和施工企业安全生产标准化、事故记录等综合因素确定,并定期调整。(参考标准详见附件2《江苏省建设工程安责险参考费率表》)
(一)费率设计
本意见提出基准费率和浮动费率系数参考标准(见附件2),各设区市建设主管部门可商保险机构确定本地区建设工程安责险基准费率和浮动费率系数,并在运行一定周期后(建议三年),对辖区内建设工程保险费率、赔付情况、事故预防开支等相关数据分析基础上,按照保险机构保本微利和事故预防服务与保险理赔服务并重的原则,保险机构及时调整基准费率、浮动费率系数和事故预防专项资金提取比例,并报省住房和城乡建设厅。
(二)计算方法
应缴保费=建设工程项目总造价(中标价或合同价)×基准(执行)费率×浮动费率系数。
第十一条(保险责任限额)
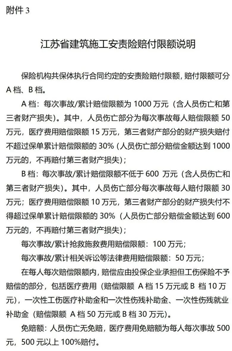
保险责任限额应当至少包括人员伤亡和第三者财产损失、事故抢险救援、医疗救护、法律诉讼费用等部分。本意见提出A、B两档赔付限额方案供参考(详见附件3《江苏省建筑施工安责险赔付限额说明》),各设区市建设主管部门可选择执行一档赔付限额或两档赔付限额方案。在运行一定周期后(建议三年),可结合建设工程的风险程度、工程造价和赔付情况适当提高赔付限额,并根据本市城镇居民年度人均可支配收入的变化适时调整。
被保险人依法获得的安责险赔偿,不影响投保单位从业人员依法请求工伤保险赔偿的权利。
第十二条(服务形式)
保险机构应建立完善事故预防服务制度,突出建设工程安责险的风险评估管控和事故预防功能,为投保单位提供事故预防服务,帮助投保单位提高安全管理水平。保险机构应通过以下形式为投保单位提供事故预防技术服务:
(一)依靠自身安全专业技术人员;
(二)委托安全生产技术服务机构;
(三)聘请外部安全生产专业技术人员;
(四)委托保险经纪人。
鼓励保险机构间整合安全专业技术力量,将事故预防服务工作交由具备更强专业技术服务力量的保险机构或共保体统筹开展。
保险机构应当与投保单位沟通并协商一致,根据其生产规模、风险分布、人员状况、安全管理基础和历史事故情况,结合安全生产目标和工作需求,制定事故预防服务技术方案并开展事故预防服务。
第十三条(服务项目)
根据《安全生产责任保险事故预防技术服务规范》中的服务项目开展以下工作:
(一)安全生产宣传教育培训;
(二)安全风险辨识、评估和安全评价;
(三)生产安全事故隐患排查;
(四)安全生产标准化建设;
(五)生产安全事故应急预案的编制和演练;
(六)安全生产科技推广应用;
(七)其他满足行业监管需求的事故预防工作。
具体服务内容和频次应在保险合同中约定。保险机构不应以任何理由拒绝履行保险合同约定的服务义务,不应另行收取费用。保险机构应根据项目规模每年至少为投保单位提供一次上述第(一)、(二)、(三)项服务。其中在生产安全事故隐患排查中,建筑起重机械、高大支模架、深基坑、脚手架、生活区消防安全等隐患易发部位及薄弱点为必查项目。具体服务指引另行规定。
第十四条(服务流程和质量)
保险机构应按照“服务行业、服务企业”的原则,在行业主管部门的指导下,建立有效的事故预防服务流程及标准。开展事故预防服务之前,应提前与建设主管部门及投保单位沟通,确认服务项目、服务覆盖面、服务措施和服务时间。事故预防服务应依托信息化平台,按照“点面结合”原则开展,并实现事故预防服务全过程灵活高效、数字化、痕迹化管理。
保险机构应建立完善的事故预防服务质量保障体系,建立相关安全生产技术服务机构备案、认定、评价制度。对服务机构、服务专家建立名录制度(服务机构、专家需经建设主管部门认可),并设计和建立信用积分体系,实现对服务质量的有效保障、服务专家的有效考核。
保险机构应选择经验丰富、技术过硬、素养较高的专家开展事故预防服务工作,专家可从省、设区市建筑施工安全生产专家库中选取。保险机构应为投保单位建立服务档案,记录和保留事故预防技术服务的文档资料,确保服务过程、服务结果可追溯。保险机构应确保服务档案真实完整,至少保留5年,其间不得丢失、篡改、隐匿和销毁。
保险机构开展事故预防服务时,投保单位应予以配合,如实告知保险合同中明确的重要事项,并对排查发现的事故隐患进行整改。应建立重大隐患报送机制,隐患排查服务中排查出的隐患必须上传信息化平台,并将重大隐患数据实时对接到“省建筑施工安全管理系统”,确保施工企业和监督机构及时掌握,以便推进整改工作落实。对重大隐患拒不整改的,保险机构可酌情上浮保险费率。
第十五条(事故预防专项资金)
保险机构应建立设区市“安全生产风险防控服务中心”(简称风控中心),将实收保费中不低于10%的部分作为事故预防服务专项资金,主要用于开展各类事故预防服务工作及服务运营工作。事故预防专项资金实行统筹安排、专款专用、据实列支,不得挪用、挤占、转存。
为统筹全省建设工程风险防控服务工作,减少重复投资、多头开发,省级建设工程安全生产风险防控服务中心将各设区市实收保费的0.5%作为事故预防服务专项费用,专项用于全省统一的建设工程安责险综合服务信息平台、全省安全宣教资源平台、全省线上施工安全专家资源平台、安全教育在线学习系统平台等建设,以及全省劳务人员安全行为数据采集分析应用、全省安全监管大数据分析应用、跨地区交流观摩、安全生产科技推广应用等。
第十六条(保险理赔服务)
投保单位发生事故后,保险机构应当积极协助抢险救灾和事故处理等相关工作,并按照保险合同约定及时核定损失、赔偿保险金。同一投保单位从业人员获取的保险赔偿应当实行同一标准。
各设区市保险机构应建立“建设工程安责险投保理赔中心”,建立快速理赔机制,对事故真实、责任明确的小额案件,简化理赔流程,按照法律规定或合同约定支付赔偿金。对于保险责任明确的安全事故,保险机构按照合同约定依投保单位的书面要求,自收到赔偿请求和有关证明(无需提供生产安全责任事故认定书)、资料之日起5个工作日内,支付赔款。保险机构对赔偿保险金额不能确定的,应当先行赔付根据已有证明和资料可以确定的保险责任。对较大、重大、特别重大安全事故,在责任明确的情况下,保险机构应就已确定损失先行赔付。
保险机构在收到投保单位的赔偿保险金请求后,应及时做出是否属于保险责任的核定;情形复杂的应当在30日内做出核定,并将核定结果通知投保单位。属于保险责任的,保险机构应当自与投保单位达成赔偿协议之日起10日内履行赔偿义务。对不属于保险责任的,保险机构应当自做出核定之日起3日内向投保单位发出不予赔偿通知书,并说明理由。
“建设工程安责险投保理赔中心”应当设立专门的理赔服务团队和24小时保险服务专线电话。接到报案后,应按照规定前往现场协助抢险救灾和事故处理等工作。
投保单位应当及时将赔偿保险金支付给受伤人员或死亡人员(以下统称受害人)的受益人,或者请求保险机构直接向受害人赔付。投保单位怠于请求的,受害人或该保险受益人有权就其应获得赔偿部分直接向保险机构请求赔偿。
保险机构应实时将理赔信息以数据对接或录入方式纳入“建设工程安责险综合服务信息平台”,便于监管部门掌握,理赔信息包括但不限于案件数量、已决赔款金额、未决金额、索赔资料等内容。
第十七条(信息平台)
省级建设工程安全生产风险防控服务中心应在省住房城乡建设厅指导下,建立全省统一的“建设工程安责险综合服务信息平台”,供各地保险机构、投保单位、服务机构及专家、建设主管部门等使用。已建立属地建设工程安责险综合服务信息平台的,应确保数据实时交换对接,并逐步完成系统深度融合。各承保建设工程安责险的保险机构应保证自身业务系统与“建设工程安责险综合服务信息平台”之间的数据交换。
“江苏省建筑施工安全管理系统”实时推送工程项目信息至“建设工程安责险综合服务信息平台”自动比对参保情况。对未参保项目,由“建设工程安责险综合服务信息平台”推送尽快办理安责险提示信息至项目负责人。对进入监督程序后一定时期内仍未投保安责险的项目,由“建设工程安责险综合服务信息平台”对接至“江苏省建筑施工安全管理系统”,推送属地建设工程安全监督机构督促整改。
“建设工程安责险综合服务信息平台”应具备完善的信息安全、数据权限管理体系,落实江苏省建设工程安责险全生命周期的数字化管理职能,按照网格化体系为省、设区市各承保机构、投保单位、建设主管部门提供独立业务端口,落实《全国安全生产专项整治三年行动计划》中关于“2022年底前对所有承保安责险的保险机构开展预防技术服务情况实现在线监测”的相关要求,对承保、理赔、事故预防服务过程及结果、风险、隐患数据提供整合展示、汇总报表、统计分析等功能,并与应急部门“安全生产责任保险信息系统”对接。省住房城乡建设厅和各设区市住房城乡建设局及其他管理部门按照职责分工,对该信息平台相应业务进行监管。
第十八条(服务评估和改进)
保险机构应按年度对事故预防技术服务的质量和效果进行自评或经主管部门认可的第三方评估,并形成书面报告。内容包括不限于事故预防费用使用情况、服务方案的实施情况、服务效果、投保单位的满意情况、服务机构及服务人员的专业能力、投诉处理情况及理赔服务处理情况。保险机构应当向本地建设主管部门及相关管理部门上报年度评估报告,通过官方网站和公共媒体向社会公布年度评估结果,接受政府相关部门和社会的监督。并针对年度评估、投保单位投诉、政府相关部门监督检查中发现的问题,制定并落实改进措施,完善管理制度和服务方案。
相关监管部门每年应对承担本市建设工程安责险的保险机构共保体单位进行考核。考核内容包括承保服务、理赔服务、事故预防、应急救援、运营管理等方面。对于考核不达标,可责令退出承保服务,并通过公众网站等形式进行社会公示。保险机构共保体单位的日常监管和考核情况纳入下一轮招投标条件考虑范围,具体监管考核办法另行制定。
保险监管部门和建设主管部门应公开投诉举报电话,接受办理有关建设工程安责险的投诉举报,对保险机构、相关单位等及其工作人员在安全生产责任保险实施中存在的违法违规行为,依法依规严肃追责,涉嫌犯罪的移交司法机关依法处理。
第十九条(工作要求)
2021年9月1日起,全省全面推行建设工程安责险,10月1日后,“江苏省建设工程安责险综合服务信息平台”正式启用。各设区市建设主管部门要根据本实施意见,制定实施细则,加强对本地区建设工程安责险工作的组织领导,结合本地实际,明确部门责任分工,加强对事故预防技术服务的指导和监督,有效遏制各类建筑施工生产安全事故,将建设工程安责险投保覆盖率纳入安全生产考核内容。








以上内容来源于网络收集整理,如有侵权请联系客服