来源:各地住建部门,整理:度川管理研究部,转载请注明!
近期,建筑材料市场价格波动较大,对建设工程造成较大影响。上海、湖南、北京、宁夏、内蒙古、陕西、甘肃、江苏、河南、山东、湖北、贵州等多省市(下图中标红省市文件)发文明确:
不得采用无限风险、全部风险规定合同条款中的材料价格风险内容和范围。合同已约定不调整主要材料价格或约定承包人承担无限材料价格风险的,当主要材料的涨跌幅度过大,发承包双方应本着实事求是和公平公正的原则,协商签订主要材料价格调整的补充协议。

2021年11月1日,上海市建筑建材业市场管理总站发布《关于进一步加强建设工程人材机市场价格波动风险防控的指导意见》,明确:
已签订工程施工合同但尚未结算的工程项目,参照以下指导意见,双方协商签订补充协议。
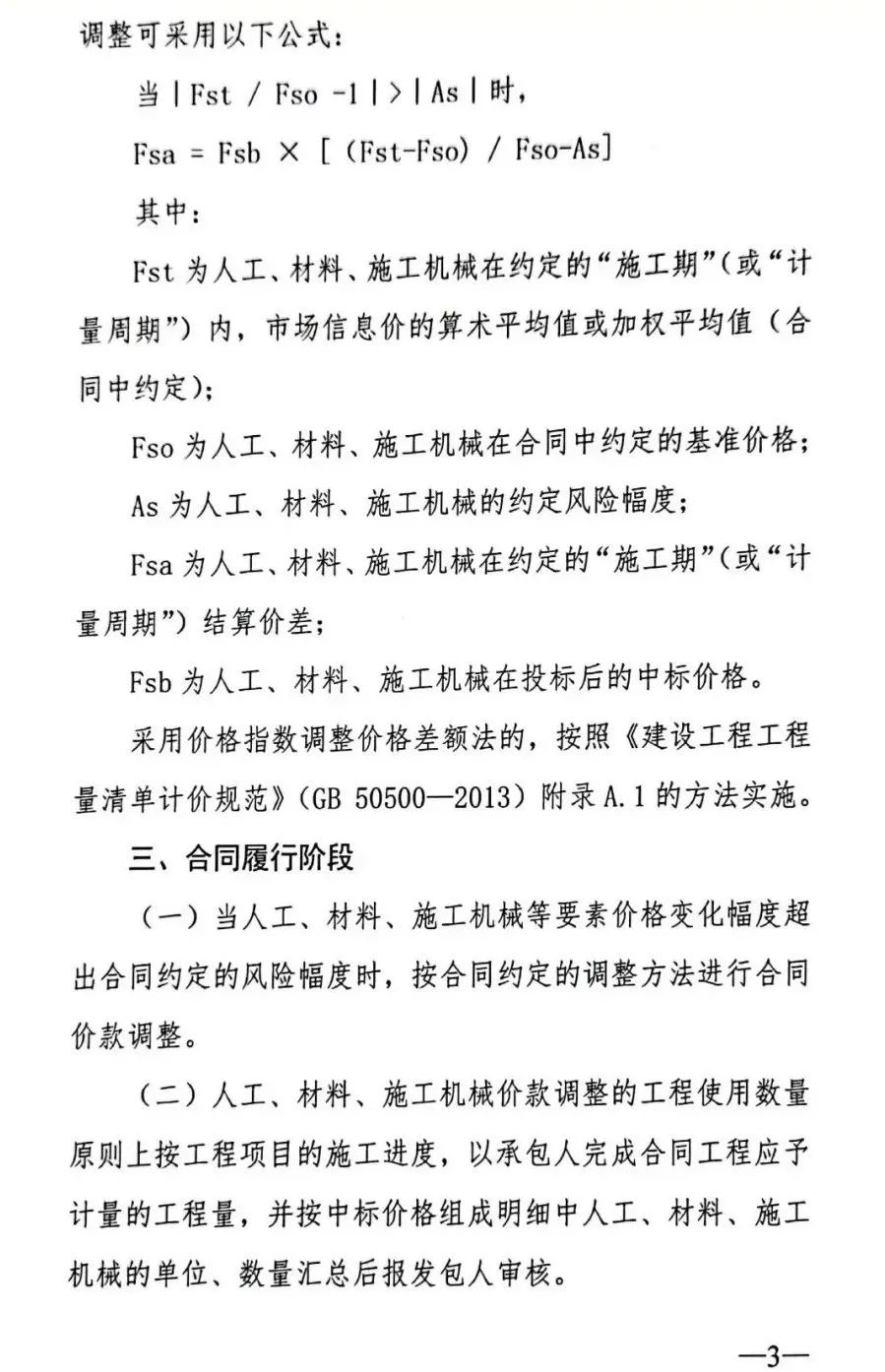
合同对风险范围和幅度有约定的,按合同约定执行。市场价格出现异常波动情形由双方协商签订补充协议,按补充协议执行。
合同对风险范围和幅度没有约定或约定不明的,由发承包双方协商合理分担风险,并签订补充协议。
合同约定采用固定价格包干,对市场价格波动不作调整的,当人工、材料、施工机械等要素价格变化构成《中华人民共和国民法典》第五百三十三条规定的情势变更时,双方根据相关规定和实际情况本着诚信、公平的原则,协商签订补充协议,合理分担风险。
附原文:






2021年10月27日,湖南省住建厅发布《关于进一步加强建筑材料价格风险防范与控制的指导意见》,提出了在4种情形下,发承包双方可予以协商,签订补充协议。
。
附原文:

关于进一步加强建筑材料价格风险防范与控制的指导意见
。
。
。
。
。
。
。
。
。。
2021年8月11日,北京住建委印发《关于加强建设工程施工合同中人工、材料等市场价格风险防范与控制的指导意见》的通知。
1.发承包双方在施工合同签订时,应根据工程具体情况,充分考虑施工工期、市场价格变化情况,合理确定签订合同价及有关调整办法,并在合同履行过程中严格执行。
2.在施工合同中,不得采用无限风险、所有风险或类似语句规定计价中的风险内容及范围,不得约定明显风险不合理或显失公平的内容。
3.合同对风险范围和幅度没有约定或约定不明的,或者合同有约定但采用固定价包干的,以及合同成立后合同的基础条件发生了发承包双方在订立合同时无法预见的、不属于商业风险的重大变化,继续履行合同对于发承包双方一方明显不公平的,发承包双方可根据《民法典》的相关规定和实际情况,本着诚信、公平的原则,参考文中所述原则签订补充协议,合理分担风险。
4.发生合同工程工期延误的,应按照文件中所述原则确定合同履行期的价款调整。
附原文:

京建发〔2021〕270号
各有关单位:
为维护建筑市场秩序,确保工程质量和安全,合理分担人工、材料、工程设备、施工机械台班等的市场价格异常波动带来的风险,维护发承包双方的合法权益,合理确定和有效控制工程造价,市住房城乡建设委制定了《关于加强建设工程施工合同中人工、材料等市场价格风险防范与控制的指导意见》。现印发给你们,请遵照执行。
特此通知。
附件:关于加强建设工程施工合同中人工、材料等市场价格风险防范与控制的指导意见
北京市住房和城乡建设委员会
2021年8月11日







2021年6月15日,宁夏回族自治区住建厅发布关于加强建设工程材料价格风险管控的指导意见。
1、必须在招标文件、合同中明确计价中的风险内容及其范围, 不得采用无限风险、所有风险等类似表述。
2、主要材料价格约定的风险幅度宜控制在±5%以内,风险幅度以内的由承包人承担或受益,风险幅度以外的由发包人承担或受益。
3、施工合同中未对材料价格风险进行约定或约定不明的,发承包双方应在协商基础上,按《建设工程工程量清单计价规范》(GB50500-2013)的规定签订补充协议。
4、施工合同中约定不调整材料价格或约定承包人承担无限材料价格风险的,合同履行期间,当主要材料价格涨跌幅度过大,继续履行合同对合同一方显失公平的,发承包双方应本着实事求是、公平公正的原则,协商签订主要材料价格调整的补充协议。
附原文:




2021年5月27日,内蒙古自治区住建厅发布《关于做好建设工程材料价格风险管控的通知》,明确:
1、采用可调价格合同的工程,对于合同中未列入调差范围内的材料品种且对工程造价影响较大的,发承包双方可重新协商约定合同材料调整范围和调整方法。
2、采用固定价格(固定单价、固定总价)合同的工程,对于合同中采用无限风险、所有风险等表述内容对材料价格风险进行明确约定的,发承包双方可结合工程实际,本着合理分摊风险和双方协商的原则签订补充协议,重新协商约定合同价款调整方法。
附原文:

内建标〔2021〕93号
各盟市住房和城乡建设局,满洲里市、二连浩特市住房和城乡建设局,各有关单位:
今年以来,受宏观形势、国际国内市场等多重因素叠加影响,我区建筑材料市场价格波动异常,特别是钢材、有色金属、石油产品等价格出现了大幅上涨,严重影响了施工合同的正常履行,给工程施工生产带来潜在的质量、安全隐患。为降低工程建设材料价格异常波动带来的风险,维护发承包双方的合法权益和建筑市场秩序,现将做好材料价格风险管控的有关工作通知如下。
一、高度关注建筑材料价格变化,强化建筑材料价格信息的动态发布
各盟市住房和城乡建设行政主管部门要充分利用工程造价数据监测平台、大数据平台等信息化手段,会同发改和财政部门加强对建筑材料价格走势的监测、预研、预警,引导建筑市场主体对建筑材料价格的变化研判,动态调整建筑材料价格发布周期,及时测算发布建设工程主要材料市场信息价,为合理确定和有效控制工程造价提供支撑和保障。
二、提高风险防范意识,合理确定建筑材料价格
有关单位在编审工程投资估算、设计概算、施工图预算、招标控制价、投标报价、发承包合同签订、工程结算时,应提高风险防范意识,合理确定建筑材料价格。
(一)建设单位承担工程质量首要责任,在工程建设全过程应充分考虑建筑材料波动对工程质量、安全、工期和造价的影响,招标工程应在招标文件中明确风险幅度。
(二)投标人在投标报价时应考虑建筑材料价格波动存在的风险因素并计算风险费用,不盲目压价,确保工程质量和施工安全,保证工程按期交付使用。
(三)发承包双方签订施工合同时,应在合同中明确可调价的主要材料品种范围,合理约定主要材料价格波动的风险幅度及超出幅度后的调整办法,公平分摊主要材料价格波动造成的风险,保障工程的顺利实施。
三、引导市场主体化解矛盾,确保工程项目顺利实施
针对我区建设工程施工合同多采用可调价合同和固定价(固定单价、固定总价)合同的情形,为使项目顺利实施,合理分摊材料价格风险,发承包双方可采取以下方法协商解决。
(一)采用可调价格合同的工程,对于合同中未列入调差范围内的材料品种且对工程造价影响较大的,受本次建筑材料价格波动影响,发承包双方可参照《建设工程工程量清单计价规范》(GB50500-2013)第9.8.2条原则,按工程项目所在地建设行政主管部门发布的建筑材料市场信息价与招标时基期价格相比,重新协商约定合同材料调整范围和调整方法。
(二)采用固定价格(固定单价、固定总价)合同的工程,对于合同中采用无限风险、所有风险等表述内容对材料价格风险进行明确约定的,发承包双方可结合工程实际,本着合理分摊风险和双方协商的原则,参照《建设工程工程量清单计价规范》(GB50500-2013)第9.8.2条规定签订补充协议,按工程项目所在地建设行政主管部门发布的建筑材料市场信息价与招标时基期价格相比,重新协商约定合同价款调整方法。
(三)合同履行过程中,因工期延误或建筑材料供应时间延迟的,在此期间的建筑材料差价部分工程价款,由过错方予以负担;合同双方均有过错的,应各自承担相应责任。
2021年5月27日
2021年5月19日,陕西省住建厅发布《关于建筑材料价格风险管控指导意见的通知》,明确:
1.施工合同必须明确约定主要建筑材料价格风险控制条款,不得采用无限风险、全部风险规定合同条款中的材料价格风险内容和范围。主要材料价格约定的风险幅度应控制在5%以内。
2.施工合同约定了主要材料的范围、风险幅度和调整方法的,按合同约定执行,施工合同中未进行约定或约定不明的,发承包双方应在协商基础上补充完善或签订补充协议。
3.施工合同,对合同一方有失公平,合同履行期间,当主要材料的涨跌幅度过大,发承包双方应本着实事求是和公平公正的原则,协商签订主要材料价格调整的补充协议。
附原文:

陕建发〔2021〕94号
各设区市住房城乡建设局,杨凌示范区住房城乡建设局,西咸新区住房城乡建设局,韩城市住房城乡建设局,神木市、府谷县住房城乡建设局,各相关单位:
近期以来,由于国际国内市场多因素影响,我省钢材等主要材料市场价格波动较大,对建设工程造成影响较大,为维护建筑市场秩序,保证工程质量安全,合理确定和有效控制工程造价,切实保证发承包双方合法权益,确保工程项目顺利实施。根据《建筑工程施工发包和承包计价管理办法》(住房城乡建设部令第16号)、《陕西省建设工程造价管理办法》(陕西省人民政府令第133号),结合我省实际,遵循客观、公平、公正的原则,就材料价格风险提出如下指导意见:
1.发承包双方应增强主要材料价格风险防范意识,充分考虑材料价格波动对工程造价、工程质量、施工安全的影响,施工合同必须明确约定主要建筑材料价格风险控制条款,不得采用无限风险、全部风险规定合同条款中的材料价格风险内容和范围。主要材料的种类由发承包双方在合同约定,主要材料价格约定的风险幅度应控制在5%以内。
2.施工合同约定了主要材料的范围、风险幅度和调整方法的,按合同约定执行,施工合同中未进行约定或约定不明的,发承包双方应在协商基础上补充完善或签订补充协议。
3.施工合同,对合同一方有失公平,合同履行期间,当主要材料的涨跌幅度过大,发承包双方应本着实事求是和公平公正的原则,协商签订主要材料价格调整的补充协议。
4.工期延误期间,因主要材料价格上涨造成损失的:非承包人原因造成的延误,承包人应向发包人索赔;承包人原因造成工期延误,由承包人自行承担。
5.各市住房城乡建设主管部门要高度重视建筑材料价格异常波动带来的风险,密切关注建筑市场价格的波动变化。增加价格信息发布频次和范围,动态发布材料价格信息,及时提示建设各方材料价格的涨跌情况。
6.各级住房城乡建设主管部门加强施工合同管理,进行施工合同签订中和签订后监管。对不按照《陕西省建设工程造价管理办法》和《陕西省建设工程工程量清单规则》有关规定签订施工合同的进行处理,不良行为在陕西省建筑市场监管和诚信信息一体平台予以公布。
陕西省住房和城乡建设厅
2021年5月19日
2021年5月14日,甘肃省建设工程造价管理总站发布了关于对建筑材料价格风险管控指导意见的通知(甘建价字〔2021〕15号),建议风险幅度宜控制在5%以内:
施工合同中,主要材料价格约定的风险幅度按《建设工程工程量清单计价规范》(GB50500-2013)9.8节规定,宜控制在5%以内。风险幅度以内的由承包人承担或受益,风险幅度以外的由发包人承担或受益。
承包人应有限度承担材料价格等市场风险,按照《建设工程工程量清单计价规范》(GB50500-2013)要求,不得采用无限风险、所有风险或类似语句规定计价中的风险内容及范围。
施工合同中约定了主要材料的范围、风险幅度和调整方法的,按合同约定执行。未约定或约定不明的,发承包双方应在协商基础上,按《建设工程工程量清单计价规范》(GB50500-2013)的规定签订补充协议。
施工合同中,合同履行期间,当主要材料价格的涨跌幅度过大,继续履行合同对合同一方显失公平的,发承包双方应协商签订主要材料价格调整的补充协议。
因非承包人的原因造成工期延误的,延误期间发生的材料价格涨跌的,上涨时,按上涨的价格调整合同价款;下跌时,不调整合同价款。
因承包人的原因造成工期延误的,延误期间发生的材料价格涨跌的,上涨时,不调整合同价款;下跌时,按下跌的价格调整合同价款。
附原文:

甘肃省建设工程造价管理总站关于对建筑材料价格风险管控指导意见的通知
甘建价字〔2021〕15号
各有关单位:
近期以来,我省钢材等主要建筑材料市场价格波动较大,增大了建设成本,对工程建设影响较大。为稳定建筑市场秩序,保证工程质量和安全,加强建筑市场各方主体的风险意识和履约能力,切实维护发承包双方合法权益,合理确定和有效控制工程造价,确保工程建设的顺利实施,根据《中华人民共和国民法典》、《建筑工程施工发包与承包计价管理办法》(住房城乡建设部令第16号)、《甘肃省建设工程造价管理条例》以及《建设工程工程量清单计价规范》(GB50500-2013)等有关规定,结合我省实际,本着实事求是、公平合理的原则,提出如下指导意见,请认真贯彻执行。
一、合理签订施工合同
发承包双方签订施工合同时,应按《建设工程工程量清单计价规范》(GB50500-2013)有关规定合理签订合同。
二、共同应对建筑材料市场价格波动变化,合理分担风险
1.工程造价计价中推行风险共担和合理分摊原则,体现交易的公平性。发承包双方应进一步增强风险防范意识,在招标文件、合同中合理设置计价风险条款,约定风险范围、幅度及超出幅度后的调整办法。承包人应有限度承担材料价格等市场风险,按照《建设工程工程量清单计价规范》(GB50500-2013)要求,不得采用无限风险、所有风险或类似语句规定计价中的风险内容及范围。
2.施工合同中约定了主要材料的范围、风险幅度和调整方法的,按合同约定执行。施工合同中未对材料价格风险进行约定或约定不明的,发承包双方应在协商基础上,按《建设工程工程量清单计价规范》(GB50500-2013)的规定签订补充协议。
3.施工合同中,主要材料价格约定的风险幅度按《建设工程工程量清单计价规范》(GB50500-2013)9.8节规定,宜控制在5%以内。风险幅度以内的由承包人承担或受益,风险幅度以外的由发包人承担或受益。
4.施工合同中约定不调整材料价格或约定承包人承担无限材料价格风险的,合同履行期间,当主要材料价格的涨跌幅度过大,继续履行合同对合同一方显失公平的,发承包双方应本着实事求是和公平公正的原则,协商签订主要材料价格调整的补充协议。
5.因非承包人的原因造成工期延误的,延误期间发生的材料价格涨跌的,上涨时,按上涨的价格调整合同价款;下跌时,不调整合同价款。因承包人的原因造成工期延误的,延误期间发生的材料价格涨跌的,上涨时,不调整合同价款;下跌时,按下跌的价格调整合同价款。
三、密切关注建筑材料市场行情波动,加强价格监测,及时发布市场信息价
各市州造价管理机构要高度重视建筑材料价格异常波动带来的风险,密切关注建筑材料市场价格的波动变化,加强建筑材料价格的动态监测,增加价格信息发布频次和范围,动态发布价格信息。
甘肃省建设工程造价管理总站
2021年5月14日
2021年5月24日,苏州市住建局发布了关于加强建设工程材料价格风险管控的通知。
1、招标文件和合同中不得采用无限风险、所有风险或类似语句规定计价风险内容及范围。
2、已签订固定价格(包括固定总价与固定单价)施工合同的,主要材料价格在施工期间大幅涨跌和影响时间超出发承包双方所能预见的范围和承担的风险时,发承包双方按照风险共担原则,可协商签订补充协议。
附原文:

市住房城乡建设局关于加强建设工程材料价格风险管控的通知
苏住建建〔2021〕23号
各市、区住建局(委),苏州工业园区规建委,各有关单位:
为稳定建筑市场秩序,降低建材价格波动带来的风险,保障工程质量安全,切实维护建设工程发承包双方的合法权益,根据有关法律、法规,按照公平合理的原则,现就加强我市建设工程材料价格风险管控有关事项通知如下:
一、按照《建设工程工程量清单计价规范》(GB50500-2013)强制性条文第3.4.1款的规定,招标文件和合同中不得采用无限风险、所有风险或类似语句规定计价风险内容及范围。
发承包双方在签订施工合同时,应充分考虑施工期间建材价格波动对工程实施的影响,在合同中明确可调价材料的类别名称、风险幅度以及超过风险幅度后的调整办法,公平合理分担主要材料价格波动引起的风险。
二、已签订固定价格(包括固定总价与固定单价)施工合同的,主要材料(如水泥、砼、钢材、铜、铝、沥青、石材、玻璃等,以及其价值占单位专业工程分部分项工程费5%以上的其它材料、设备)价格在施工期间大幅涨跌和影响时间超出发承包双方所能预见的范围和承担的风险时,发承包双方按照风险共担原则,可协商签订补充协议。
1.施工合同对材料的价格风险幅度以及差价调整办法未进行约定或者约定不明的,或对主要材料中全部或部分材料的差价约定不调整的,发承包双方可协商签订补充协议,对工程造价予以调整。
2.当工程施工期间主要材料价格上涨或下降幅度在5%以内的,其差价由承包人承担或受益,超过5%的部分由发包人承担或受益。
三、因发包人或承包人原因造成工期延误的,延误期间遇价格波动造成的差价损失由责任方承担。
四、材料价差作为追加(减)合同款项,应与工程进度款同期支付。
五、各市、区建设行政主管部门及其工程造价管理机构,应加强对建筑材料价格走势的监测、预研、预警,针对价格波动异常的主要材料,动态调整价格信息发布周期,增加发布频次;对发承包双方提出的建材价格争议和合同造价纠纷,按照“实事求是、客观公正”的原则,认真快速进行调解,以化解矛盾,促进工程建设顺利实施。
六、依法可以不招标的建设工程,参照执行。
本通知自发布之日起施行,已经完成竣工结算的建设工程不受本通知相关规定影响。有关文件规定与本通知不一致的,以本通知为准。
苏州市住房和城乡建设局
2021年5月24日
2019年9月21日,河南省住建厅发布《关于加强建筑材料计价风险管控的指导意见》,明确:
1、发承包双方应合理分担风险,禁止招标人在招标文件或合同中采用无限风险、所有风险或类似的语句规定投标人承担风险内容及其范围。
2、妥善解决合同履行过程中因建筑材料计价风险引起的有关问题
(1)若合同对建筑材料计价风险有约定且合同双方无争议时,按照合同约定执行。
(2)若合同中约定不调整建筑材料价格或对建筑材料计价风险无约定或约定无限风险时,当主要建筑材料价格涨跌幅度超过5%时,造成合同一方继续履约困难的,发承包双方应本着实事求是和公平公正的原则,协商解决或按照《建设工程工程量清单计价规范》(GB50500-2013)9.8.2条规定执行。
附原文:

河南省住房和城乡建设厅
关于加强建筑材料计价风险管控的指导意见
豫建科〔2019〕282号
各省辖市、省直管县(市)住房城乡建设局,郑州航空港经济综合实验区规划市政建设环保局:
为维护建筑工程发承包双方合法权益,强化风险意识和履约能力,减少因建筑材料价格涨跌引起的造价纠纷,促进我省建筑业持续健康有序发展。根据《建设工程质量管理条例》《建筑工程施工发包与承包计价管理办法》(住房城乡建设部令第16号)《建设工程工程量清单计价规范》等相关规定,提出如下指导意见。
一、强化招投标及合同签订阶段建筑材料计价风险管控
全部使用国有资金投资或以国有投资为主的建筑工程实行招标的,应当设有招标控制价(招标控制价是最高投标限价,以下统称招标控制价);非国有资金投资的建筑工程实行招标的,可以设有招标控制价或者招标标底。
招标控制价应由有编制能力的招标人或受其委托的具有相应资质的工程造价咨询企业按照《建设工程工程量清单计价规范》(GB50500-2013)第5.2.1条的规定编制,不得上调或下浮。招标标底应当依据工程计价有关规定和市场价格信息等编制。
招标人应明确要求投标人承担的风险内容及其范围,未明确要求的,投标人可提请招标人明确或按照《建设工程工程量清单计价规范》(GB50500-2013)第5.3条有关规定进行投诉。投标人应充分考虑建筑材料计价风险因素并计算相应的风险费用,按照《建设工程工程量清单计价规范》(GB50500-2013)第6.2.1条有关规定自主确定投标报价。
发承包双方应合理分担风险,禁止招标人在招标文件或合同中采用无限风险、所有风险或类似的语句规定投标人承担风险内容及其范围。
二、做好工程施工阶段建筑材料计价风险管控
施工单位应及时做好建筑材料价格波动的资料收集、准备工作。当建筑材料价格发生超出约定的重大变化时,应及时汇集相关资料,与建设单位协商解决办法,签订补充协议,并向工程造价管理机构提供相关信息,便于工程造价管理机构及时测算发布价格信息。
工程施工期间发生工期延误,按下列方法调整建筑材料价格:
(一)因非承包人原因导致工期延误的,计划进度日期后的建筑材料价格,应采用计划进度日期与实际进度日期两者较高者。
(二)因承包人原因导致工期延误的,计划进度日期后的建筑材料价格,应采用计划进度日期与实际进度日期两者较低者。
三、妥善解决合同履行过程中因建筑材料计价风险引起的有关问题
(一)若合同对建筑材料计价风险有约定且合同双方无争议时,按照合同约定执行。
(二)若合同中约定不调整建筑材料价格或对建筑材料计价风险无约定或约定无限风险时,当主要建筑材料价格涨跌幅度超过5%时,造成合同一方继续履约困难的,发承包双方应本着实事求是和公平公正的原则,协商解决或按照《建设工程工程量清单计价规范》(GB50500-2013)9.8.2条规定执行。
四、明确“主要建筑材料”的比例和其它材料价格调整
建筑材料调整的基期价格为招标控制价中的价格或合同中已标价工程量清单中的价格,在建筑工程发承包过程中,建设单位或其委托的工程造价咨询单位按照《建设工程工程量清单计价规范》(GB50500-2013)编制“主要建筑材料”清单及价格。
“主要建筑材料”清单中列出的材料品种,原则上按照该材料金额占材料费总金额的比例从大到小排列,从大到小依次累计比例不低于70%。
“主要建筑材料”以外的其它材料,可按照材料价格指数调整。
五、加强工程造价监管和服务工作
各级住房城乡建设主管部门要加强监管,规范建筑市场各方主体合同履约行为。各级工程造价管理机构要做好建筑材料价格信息服务工作,积极搭建信息共享平台,加强对主要建筑材料价格走势的监测,及时发布建筑材料价格信息及相应的价格指数,对短期内价格发生剧烈波动的,要加快信息的采集和发布频次。创新工程造价纠纷调解机制,重点加强合同纠纷和计价纠纷的调解,维护工程建设市场稳定。
本指导意见自发布之日起执行,在建工程或已竣工但尚未办理竣工结算的工程,按照以上原则执行。
2019年9月21日
2019年9月16日,山东省住建厅发布《关于加强工程建设人工材料价格风险控制的意见》。
1、在招标文件、施工合同中合理设置计价风险条款,约定风险内容、范围及超出范围后的调整办法,承包人应有限度承担物价变化等市场风险。不得采用无限风险、所有风险或不调整等类似语句规定计价风险内容及范围。
2、合同中已经采用无限风险、所有风险或不调整等类似语句对计价风险进行约定,但在施工过程发生了合同签订时双方不能合理预见的外部因素,物价产生大幅波动,继续履约对合同一方存在明显困难时,为保证建设项目顺利实施,发承包双方可协商调整工程造价。
附原文:

山东省住房和城乡建设厅关于加强工程建设人工材料价格风险控制的意见
鲁建标字〔2019〕21号
各市住房城乡建设局:
为贯彻落实《山东省人民政府办公厅关于进一步促进建筑业改革发展的十六条意见》(鲁政办字〔2019〕53号),增强建设市场各方主体的风险意识和履约能力,规范施工合同的签订,保障发承包双方合法权益,合理处置和减少因物价变化引起的价款调整纠纷,维护建筑市场稳定秩序,根据有关法律、法规、规范及《住房城乡建设部关于加强和改善工程造价监管的意见》(建标〔2017〕209号)等文件精神,结合我省实际,提出以下意见:
一、工程造价计价中应当遵循风险共担和合理分摊原则,体现交易的公平性。
二、引导建设工程发承包双方完善施工合同管理,强化合同意识和诚信履约意识,增强风险防范自觉性,在招标文件、施工合同中合理设置计价风险条款,约定风险内容、范围及超出范围后的调整办法,承包人应有限度承担物价变化等市场风险。按照《建设工程工程量清单计价规范》(GB50500-2013)有关强制性条文的规定,不得采用无限风险、所有风险或不调整等类似语句规定计价风险内容及范围。
三、人工价格变化时的合同价款调整
(一)合同对人工费调整有具体约定的,按照合同执行。
(二)合同对人工费调整没有约定或约定不具体的,发承包双方按照以下原则协商调整工程造价:
1.设区市建设主管部门发布市定额人工市场指导单价的:
(1)市建设主管部门调增市定额人工指导单价时,自调整生效之日起完成的工程量,根据市定额人工指导单价的调增幅度(百分比),调增工程价款的人工费,但合同约定的定额人工单价高于调增后的市定额人工指导单价的除外。
(2)市建设主管部门调减市定额人工指导单价时,自调整生效之日起完成的工程量,根据市定额人工指导单价的调减幅度(百分比),调减工程价款的人工费,但合同约定的定额人工单价低于调减后的市定额人工指导单价的除外。
2.设区市建设主管部门未发布市定额人工市场指导单价的,根据省定额人工单价的调整幅度(百分比),按照上条原则调整工程价款的人工费。
(三)省建设主管部门调整省定额人工单价时,自调整生效之日起完成的工程量,各项以省价人工费(或省价人机费)为基础计取的费用同时进行调整。
四、材料价格变化时的合同价款调整
(一)合同对材料价格风险范围和调整办法有具体约定的,按照合同执行。
(二)合同未对材料价格风险进行约定或约定不具体的,发承包双方按照以下原则协商调整工程造价:
1.调整的范围限定于主要材料。主要材料是指用量较大、占工程造价比例较高的材料,包括的范围以合同约定为准。当合同未对主要材料范围进行明确约定时,则一般应包括如下内容:
(1)金属材料、木材、水泥、混凝土、沥青混凝土、预制构件、砂浆、砖、瓦、砂子、碎石、石灰、石材、防水材料、防腐材料、玻璃、保温材料、门窗、面砖、管材、管件、阀门、电线电缆、灯具、卫生洁具、散热器、苗木、花卉等。
(2)合同价中单种材料合价占单位工程造价比例在1%及以上的材料。
(3)设区市工程造价管理机构规定的其他主要材料种类。
2.主要材料价格发生波动时,波动幅度在±5%以内(含5%)的,材料价差不进行调整;波动幅度超出±5%的,按照超出部分调整材料价差。
3.材料价差的调整办法参照《建设工程工程量清单计价规范》(GB50500-2013)附录“A.2 造价信息调整价格差额”和《建设工程施工合同(示范文本)》(GF-2017-0201)通用合同条款“11.1市场价格波动引起的调整”中“第2种方式:采用造价信息进行价格调整”的有关规定进行。
材料价格涨跌幅度等具体计算方法由设区市工程造价管理机构确定。
五、合同未对工期延误期间物价变化价款调整办法进行约定或约定不具体的,发承包双方按照以下原则协商调整工程造价:
1.因非承包人原因造成工期延误,延误期间发生人工、材料价格上涨时,按照上涨价格调整合同价款;下跌时,不调整合同价款。
2.因承包人原因造成工期延误,延误期间发生人工、材料价格下跌时,按照下跌价格调整合同价款;上涨时,不调整合同价款。
六、合同中已经采用无限风险、所有风险或不调整等类似语句对计价风险进行约定,但在施工过程发生了合同签订时双方不能合理预见的外部因素,物价产生大幅波动,继续履约对合同一方存在明显困难时,为保证建设项目顺利实施,发承包双方可参照本意见前述规定协商调整工程造价。
七、各市要在本意见的基础上进一步细化管理措施,建立健全价款调整争议调解机制。密切跟踪市场,及时发布定额人工市场指导单价和材料信息价格。当工程建设材料价格变化幅度较大时,及时发布预警信息,加大动态管理力度,引导建设市场各方主体合理确定和有效控制工程造价。
八、之前文件规定与本意见不一致的,以本意见为准。
山东省住房和城乡建设厅
2019年9月16日
2019年6月14日,湖北省住建厅发布《关于建设工程材料价格风险管控的指导意见》,明确:
施工合同中约定不调整材料价格或约定承包人承担无限材料价格风险的,合同履行期间,当主要材料价格的涨跌幅过大,继续履行合同对合同一方显失公平的,发承包双方应本着实事求是和公平公正的原则,协商签订主要材料价格调整的补充协议。
附原文:

湖北省住房和城乡建设厅
2019年6月14日
2019年4月15日,贵州省住建厅发布《关于加强建设工程材料价格风险控制的指导意见》,明确:
1、招标文件、合同中应明确风险内容及其范围(幅度),不得采用无限风险、所有风险等表述规定计价中的风险内容和范围。
2、在合同中对风险内容及其范围(幅度)未约定或约定不明,以及约定无限风险的,发承包双方应本着“风险共担、合理分摊”的原则,通过充分协商依法签订补充协议。
附原文:



以上内容来源于网络收集整理,如有侵权请联系客服