截至目前,已有24省发布2021年版的政府采购集中采购目录及标准,江苏已发布2022年版本,其余6省执行的是2020年版本文件。本文为除港澳台外31个省最新采购政策大盘点!
17省市区(江苏、浙江、山东、广东、湖北、四川、河南、北京、安徽、陕西、上海、山西、天津、黑龙江、内蒙古、青海、海南)明确400万以下项目不用公开招标。

▲截至2021年11月
文末附《必须招标的工程项目规定》(国家发展改革委令第16号)全文及解读!
《中央预算单位政府集中采购目录及标准(2020年版)》
(一)分散采购限额标准
除集中采购机构采购项目和部门集中采购项目外,各部门自行采购单项或批量金额达到100万元以上的货物和服务的项目、120万元以上的工程项目应按《中华人民共和国政府采购法》和《中华人民共和国招标投标法》有关规定执行。
(二)公开招标数额标准
政府采购货物或服务项目,单项采购金额达到200万元以上的,必须采用公开招标方式。政府采购工程以及与工程建设有关的货物、服务公开招标数额标准按照国务院有关规定执行。
原文链接:
http://www.gov.cn/zhengce/content/2020-01/07/content_5467214.htm
二、31省市区
《江苏省2022年政府集中采购目录及标准》
1、分散采购限额标准
省级、南京市和苏州市(含所属县级市)货物和服务项目分散采购限额为50万元,其他设区市、县级货物和服务项目分散采购限额为30万元;工程项目分散采购限额标准为60万元。集中采购目录以外,采购人采购单项或批量金额达到分散采购限额标准的项目,应当按照政府采购法有关规定,实行分散采购。
2、公开招标数额标准
政府采购货物和服务类公开招标数额标准为400万元,采购人采购货物、服务项目单项或批量金额达到400万元以上的,应当采用公开招标方式。
达到公开招标数额标准、符合其他法定采购方式适用情形的,采购人可经同级财政部门批准后采用非公开招标方式采购。
原文链接:
http://czt.jiangsu.gov.cn/art/2021/8/13/art_77309_9973590.html
《浙江省2021—2022年度政府集中采购目录及标准》
1、分散采购限额标准
货物、服务类项目:省级100万元;市级50万元;县级30万元。
工程类项目:省级100万元,市级80万元,县级60万元。
2、公开招标数额标准
政府采购货物和服务项目,单项或年度批量预算金额达到公开招标数额标准的,应当实行公开招标。
全省货物和服务项目公开招标数额标准为:省市县三级均为400万元。
建设工程以及与工程建设有关的货物、服务项目,按照国务院有关规定执行。
符合非公开招标采购方式法定适用情形的,可以采用非公开招标采购方式,但应当在采购活动开始前获得设区市以上政府采购监管部门或县级政府批准。
原文链接:
http://czt.zj.gov.cn/art/2021/1/15/art_1229135599_2226634.html
《山东省政府集中采购目录及标准(2021版)》
1、政府采购限额标准

2、公开招标数额标准

与建筑物和构筑物的新建、改建、扩建无关的装修、拆除、修缮工程项目,以及公开招标数额标准(400万元)以下的建筑物和构筑物的新建、改建、扩建工程,均不属于依法必须招标的工程,按照《中华人民共和国政府采购法》及其实施条例规定,无须采用招标方式采购,由采购人根据项目需求特点,选择竞争性谈判、竞争性磋商、单一来源或者定点采购等方式组织实施。
原文链接:
http://czt.shandong.gov.cn/art/2020/10/21/art_17628_10285569.html
《广东省政府集中采购目录及标准(2020年版)》
1、分散采购限额标准
除集中采购机构采购项目和部门集中采购项目外,单项或批量金额达到100万元以上(含100万元,下同)的货物、工程和服务项目应执行《中华人民共和国政府采购法》和《中华人民共和国招标投标法》有关规定,实行分散采购。
2、公开招标数额标准
(一)货物和服务类
单项或批量金额400万元以上的货物和服务项目,应采用公开招标方式。
(二)工程类
施工单项合同估算价400万元以上的工程项目、与工程建设有关的重要设备、材料等货物项目200万元以上的以及与工程建设有关的勘察、设计、监理等服务项目100万元以上的,必须招标。
政府采购工程以及与工程建设有关的货物、服务,采用招标方式采购的,适用《中华人民共和国招标投标法》及其实施条例;采用其他方式采购的,适用《中华人民共和国政府采购法》及其实施条例。
原文链接:
http://czt.gd.gov.cn/zfcg/content/post_3066818.html
《湖北省政府集中采购目录及标准(2021年版)》
1、分散采购限额标准
除集中采购机构采购项目外,各预算单位单项或批量采购金额达到分散采购限额标准的项目应按《中华人民共和国政府采购法》和《中华人民共和国招标投标法》有关规定执行。分散采购限额标准如下:
货物、服务类项目省级和武汉市本级为100万元、市州级为60万元、县级为40万元;
工程类项目全省统一为60万元。
2、公开招标数额标准
政府采购货物或服务项目,省级单项或批量采购达到400万元以上、市县级200万元以上的应当采用公开招标方式,其中武汉市市本级执行省级公开招标数额标准。政府采购工程项目以及与工程建设有关的货物、服务公开招标数额标准按照国家有关规定执行。
原文链接:
http://www.hubei.gov.cn/zfwj/ezbf/202011/t20201106_3009204.shtml
《四川省政府集中采购目录及标准(2020年版)》
自2021年1月1日起实施
1、分散采购限额标准
集中采购目录以外,单项或批量采购预算省级和成都市本级在50万元、其他市本级和县(市、区)级在30万元以上的货物和服务项目;单项或批量采购预算在100万元以上的工程项目。
2、公开招标数额标准
政府采购货物和服务项目,单项或批量采购预算在400万元以上的,应当采用公开招标方式;政府采购工程以及与工程建设有关的货物、服务公开招标数额标准按照国务院有关规定执行。
原文链接:
http://czt.sc.gov.cn/scczt/c102422/2020/12/29/3505957d32154bae8332601bff4869d8.shtml
《福建省政府集中采购目录及限额标准(2021版)》
1、分散采购限额标准
省级货物或服务项目分散采购限额标准为50万元,市县级货物、服务项目分散采购限额指导标准为30万元以上;省级工程项目分散采购限额标准为100万元,市县级工程项目分散采购限额指导标准为60万元以上。
2、公开招标数额标准
政府采购货物或服务项目,省级公开招标数额标准为300万元,市县级公开招标数额标准为200万元;政府采购工程以及与工程建设有关的货物、服务公开招标数额标准按照国务院有关规定执行。
原文链接:
http://czt.fujian.gov.cn/zfxxgk/fdzdgknr/gfxwj/cgkg/202101/t20210113_5520661.htm
《河南省政府集中采购目录及标准(2020年版)》
1、分散采购限额标准
省及郑州市本级货物、工程、服务项目分散采购限额为100万元,市级(不含郑州市)货物、服务项目分散采购限额为50万元,县级货物、服务项目分散采购限额为30万元,市级(不含郑州市)和县级工程项目分散采购限额标准为60万元。
2、公开招标数额标准
预算单位采购货物、服务项目,省级及郑州市本级单项或批量预算金额达到400万元以上的、市级(不含郑州市)和县级单项或批量预算金额达到200万元以上的,采用公开招标方式。政府采购工程招标数额标准按照《必须招标的工程项目规定》(国家发改委第16号令)执行。
原文链接:
http://czt.henan.gov.cn/2020/09-01/1761963.html
09
《北京市2020-2022年政府采购集中采购目录及标准》
1、分散采购限额标准
除集中采购机构采购项目和部门集中采购项目外,各预算单位采购货物、服务和工程单项或批量金额达到100万元以上(含100万元)的标准时,应执行《中华人民共和国政府采购法》和《中华人民共和国招标投标法》有关规定,实行分散采购。
2、公开招标限额标准
各预算单位采购单项或批量金额达到以下标准时,应执行《中华人民共和国政府采购法》和《中华人民共和国招标投标法》有关规定,采用公开招标的方式进行采购。
货物和服务类:400万元以上(含400万元);
工程类:按照国家招标投标有关规定执行。
原文链接:
http://czj.beijing.gov.cn/zwxx/tztg/201912/P020210519414093428917.pdf
《湖南省2021年省级政府集中采购目录及政府采购限额标准》
1、省级政府采购限额标准
省级集中采购和分散采购的政府采购限额标准为:货物项目采购预算金额50万元以上;服务项目采购预算金额80万元以上;工程项目采购预算金额100万元以上。
2、公开招标数额标准
全省政府采购货物和服务项目公开招标数额标准:200万元。政府采购工程项目公开招标数额标准按照国家有关规定执行。
货物或服务采购项目预算金额达到公开招标数额标准的,采购人应当采用公开招标方式;符合非公开招标采购方式情形,需采用公开招标以外采购方式的,采购人应当在采购活动开始前向设区的市(州)以上财政部门申请批准。
原文链接:
http://www.ccgp-hunan.gov.cn/page/content/content.jsp?columnId=1000004488
《安徽省2020-2021年政府集中采购目录及标准》
1、分散采购限额标准
省级单位货物、服务项目分散采购限额标准为50万元,市县级单位货物、服务项目分散采购限额标准为30万元;工程项目分散采购限额标准为60万元。
2、公开招标数额标准
政府采购货物或服务项目,单项采购预算达到400万元的,必须采用公开招标方式。政府采购工程以及与工程建设有关的货物、服务公开招标数额标准按照国务院有关规定执行。
原文链接:
http://czt.ah.gov.cn/public/content/145091271
《重庆市政府集中采购目录及采购限额标准(2021年版)》
1、分散采购限额标准
集中采购目录以外,且单次采购金额50万元及以上的货物和服务类项目,单次采购金额100万元及以上的工程类项目,采购人应按照《中华人民共和国政府采购法》及其实施条例等规定,实行分散采购。
属于分散采购范围的采购项目,采购人可自行组织采购或者委托采购代理机构代理采购。
2、公开招标数额标准
单次采购金额达到200万元及以上的货物和服务类采购项目应当采用公开招标方式采购。
政府采购工程以及与工程建设有关的货物、服务公开招标数额标准按照国家有关规定执行,达到公开招标限额标准的,适用《中华人民共和国招标投标法》及其实施条例。
原文链接:
http://czj.cq.gov.cn/zwgk_268/fdzdgknr/zfcg/cgml/202104/t20210410_9118102.html
《江西省政府集中采购目录及标准(2020年版)》
1、分散采购限额标准
除集中采购机构采购项目和部门集中采购项目外,各级预算单位自行或委托采购代理机构采购单项或批量金额达到分散采购限额标准的项目,应按《中华人民共和国政府采购法》和《中华人民共和国招标投标法》有关规定执行。
省级预算单位的货物、服务项目分散采购限额标准为50万元,市县级预算单位的货物、服务项目分散采购限额标准为30万元;工程项目分散采购限额标准为60万元。
2、公开招标数额标准
政府采购货物或服务项目单项或批量采购金额达到200万元以上(含200万元)的,必须采用公开招标方式组织实施。政府采购工程以及与工程建设有关的货物、服务公开招标数额标准按照国务院有关规定执行。
原文链接:
http://swj.jiujiang.gov.cn/zwgk_213/glfw/zfjzcg/202110/t20211028_5281914.html
《陕西省政府集中采购目录及标准 (2021年版) 》
1、政府采购限额标准
政府采购限额标准指集中采购机构采购项目和部门集中采购 项目以内采购项目的限额标准。
工程项目,省级限额标准为80万元,市县级限额标准为60万元。
货物或服务项目,省级限额 标准为50万元,市县级限额标准为30万元。
2、公开招标数额标准
工程项目,公开招标的数额标准为400万元以上。
货物或服务项目,省级公开招标的数额标准为300万元以上,市县级为200万元以上。
与建筑物和构筑物新建、改建、扩建无关的装修、拆除、修 缮工程,项目采购金额400万元以上的,可以采用竞争性谈判、 竞争性磋商或者单一来源方式进行采购,应在采购开始前报同级财政部门批准。
原文链接:
http://gxt.shaanxi.gov.cn/cgzdt/63314.jhtml
《上海市政府集中采购目录及标准(2021年版)》
1、分散采购限额标准
本市政府采购货物、服务和工程项目分散采购限额标准为100万元。
除集中采购机构采购项目外,各单位自行采购单项或批量金额达到分散采购限额标准的项目应按《中华人民共和国政府采购法》和《中华人民共和国招标投标法》有关规定执行。
集中采购目录以外且金额未达到分散采购限额标准的项目,由采购人按照相关预算支出管理规定和单位内部控制采购规程等组织实施采购。财政部门另有规定的,按规定执行。
2、公开招标数额标准
本市政府采购货物和服务项目公开招标数额标准为400万元。政府采购工程以及与工程建设有关的货物、服务公开招标数额标准按照国务院有关规定执行。
原文链接:
https://czj.sh.gov.cn/zys_8908/zcfg_8983/zcfb_8985/zfcg_9033/20200927/xxfbdf0000015988.html
《云南省政府集中采购目录及标准(2021年版)》
1、分散采购限额标准
分散采购限额标准60万元。高校、科研院所科研仪器设备项目的分散采购限额标准为100万元。
2、公开招标数额标准
(一)货物和服务类
公开招标数额标准200万元。
政府采购货物或服务项目,采购金额达到200万元及以上的,应当采用公开招标方式;符合政府采购法有关规定情形或者有需要执行政府采购政策等特殊情况,拟采用公开招标以外采购方式的,采购单位应当在采购活动开始前,报经主管预算单位同意后,向州市级及以上财政部门申请批准。
(二)工程类
政府采购工程以及与工程建设有关的货物、服务公开招标数额标准按照国务院有关规定执行。
原文链接:
http://www.yn.gov.cn/zwgk/zcwj/yzbh/202101/t20210106_215043.html
《河北省政府集中采购目录及标准(2020年版)》
1、政府采购限额标准
政府采购货物、服务限额标准为:单项或批量采购预算金额省级(含雄安新区本级)50万元(含)以上,设区市级40万元(含)以上,县级30万元(含)以上。
政府采购工程项目采购限额标准60万元(含)以上。
2、公开招标数额标准
政府采购货物、服务项目公开招标数额标准为200万元(含)以上。
政府采购工程以及与工程建设有关的货物、服务的公开招标数额标准按照《必须招标的工程项目规定》(国家发展和改革委员会令第16号)规定执行。
原文链接:
http://czt.hebei.gov.cn/root17/zfxx/202008/t20200818_1286924.html
关于调整广西政府采购项目公开招标数额和分散采购限额标准的通知
自2021年11月1日起执行
1、调整后的分散采购限额标准如下:
货物、服务类项目:自治区本级为100万元,设区市、县(市、区)级为50万元;
工程类项目:自治区本级为100万元,设区市、县(市、区)级维持原标准60万元不变。
2、调整后的公开招标数额标准如下:
政府采购货物、服务项目公开招标数额标准全区统一为300万元。政府采购货物或者服务项目,采购金额达到300万元以上的,采用公开招标方式。
政府采购工程以及与工程建设有关的货物、服务公开招标数额标准按照国务院有关规定执行。政府采购工程依法不进行招标的,应当依照《中华人民共和国政府采购法》及《中华人民共和国政府采购法实施条例》等规定的竞争性谈判、竞争性磋商或者单一来源等采购方式采购。
原文链接:
http://czt.gxzf.gov.cn/zwgk/bmwj/t10209600.shtml
《山西省2021年度集中采购目录及采购限额标准》
1、分散采购限额标准
除集中采购机构采购项目外,采购单位采购单项或批量金额达到采购限额标准的项目应当按照《中华人民共和国政府采购法》有关规定,实行分散采购。集中采购机构采购项目外、采购限额标准以下的采购项目,不适用政府采购法律法规规定,由采购单位按照本单位内部控制管理制度自行组织实施。
省级以及设县(区)的市级货物、服务项目分散采购限额为50万元,县级货物、服务项目分散采购限额为30万元;省级、市级和县级工程项目分散采购限额标准为60万元。
2、公开招标数额标准
政府采购货物和服务项目,单项或批量采购预算金额达到400万元以上的,采用公开招标方式。达到公开招标数额标准、符合其他采购方式法定适用情形的,采购单位可依法经财政部门批准后变更为非公开招标采购方式采购。
政府采购工程公开招标数额标准按照国务院以及我省有关规定执行。
原文链接:
http://czt.shanxi.gov.cn/zfxxgk/fdzdgknr/zcfb/202102/t20210208_1283814.shtml
《天津市政府集中采购目录和采购限额标准(2020年版)》
1、政府采购限额标准
政府采购限额标准市级和滨海新区为50万元,工程类项目为60万元。
2、公开招标数额标准
货物类、服务类项目公开招标数额标准为400万元,工程类项目按照国务院有关规定执行。
原文链接:
http://www.ccgp-tianjin.gov.cn/portal/documentView.do?method=view&id=204979830&ver=2
《贵州省政府集中采购目录及限额标准(2021年版)》
1、分散采购限额标准
(一)货物和服务类。
分散采购限额标准50万元。
各单位采购达到分散采购限额标准的项目应按照《中华人民共和国政府采购法》及其实施条例有关规定执行。
(二)工程类。
分散采购限额标准60万元。
政府采购工程以及与工程建设有关的货物、服务,采用招标方式采购的,按照《中华人民共和国招标投标法》及其实施条例有关规定执行;采用非招标方式采购的,按照《中华人民共和国政府采购法》及其实施条例有关规定执行。
采购单位不得以化整为零方式规避政府采购。
2、公开招标数额标准
(一)货物和服务类。
公开招标数额标准200万元。
政府采购货物或服务项目,单项采购金额200万元以上(含200万元)的,采用公开招标方式;低于200万元的,可采用竞争性谈判、询价、竞争性磋商、单一来源等采购方式进行采购。
(二)工程类。
按照国家制定的工程建设项目招标范围和规模标准规定执行。
对于分散采购限额标准60万元以上(含60万元),国家制定的工程建设项目招标标准以下的政府采购工程及与工程建设有关的货物、服务项目,可采用竞争性谈判、询价、竞争性磋商、单一来源等采购方式进行采购。
原文链接:
https://www.guizhou.gov.cn/zwgk/zcfg/szfwj/qfbf/202101/t20210113_70473721.html
《2021-2022年度辽宁省政府集中采购目录和采购限额标准》
1、政府采购限额标准
(一)采购限额标准:货物、服务类项目,省本级和沈阳、大连、鞍山市本级50万元,其他市、县(市、区)级30万元;工程类项目60万元。
(二)未纳入集采目录并且单项或者批量采购预算金额在采购限额标准以下的项目,不纳入政府采购范围,无需编制政府采购预算和履行政府采购程序。
2、公开招标和政府采购工程相关政策及标准
(一)货物、服务类项目公开招标数额标准为 200 万元。工程类项目公开招标数额标准按照国务院有关规定执行。
(二)使用财政性资金采购以下两类工程项目不属于依法必须招标的项目,采购人在采购此类项目时,应当按照政府采购法及其实施条例等有关规定编制政府采购预算,并采用竞争性谈判、竞争性磋商或者单一来源方式采购。
1.政府采购工程项目限额标准(60 万元)以上、工程招标数额标准以下的项目;
2.工程招标数额标准以上,与建筑物和构筑物的新建、改建、扩建无关的单独的装修、拆除、修缮等项目。
原文链接:
http://www.ykxs.gov.cn/govxxgk/xsq/2021-01-06/22f09fa7-c2ec-4f0b-ab08-440894d05791.html
《新疆维吾尔自治区2021-2022年度政府集中采购目录及标准》
1、分散采购限额标准
货物、服务项目分散采购限额标准为50万元;工程项目分散采购限额标准为100万元。
除集中采购机构采购项目外,预算单位采购单项或批量预算金额达到分散采购限额标准以上的项目,应当按照《中华人民共和国政府采购法》及其实施条例有关规定执行。
2、公开招标数额标准.
单项采购金额达200万元(不含200万元)以上的货物、服务政府采购项目,应当按照公开招标的方式进行。
政府采购工程以及与工程建设有关的货物、服务公开招标数额标准按照国务院有关规定执行。
原文链接:
《甘肃省2020-2022年政府集中采购目录和采购限额标准》
1、分散采购限额标准
省、市级单位货物和服务项目分散采购限额标准50万元以上,工程项目分散采购限额标准100万元以上。
县级单位货物和服务项目分散采购限额标准30万元以上,工程项目分散采购限额标准60万元以上。
2、公开招标数额标准
货物或服务项目单项采购金额达到200万元以上的,应当采用公开招标方式,因特殊情况需要采用公开招标以外采购方式的,应在采购活动开始前,报经政府采购监督管理部门批准。政府采购工程公开招标数额标准按照国务院有关规定执行。
原文链接:
http://www.ccgp-gansu.gov.cn/web/article/4028828172f923a001730418a37d1db6.html
《吉林省政府集中采购目录及标准(2021年版)》
1、分散采购限额标准
省和市(州)级单位政府采购货物、服务项目分散采购限额标准为50万元,工程项目分散采购限额标准为100万元;县(市)级单位政府采购货物、服务项目分散采购限额标准为30万元,工程项目分散采购限额标准为60万元。各级预算单位采购货物、服务和工程单项或批量采购金额达到采购限额标准以上的,应按照《中华人民共和国政府采购法》和《中华人民共和国招标投标法》有关规定执行。
2、公开招标数额标准
政府采购货物、服务项目公开招标数额标准为200万元,政府采购工程以及与工程建设有关的货物、服务公开招标数额标准按照国务院有关规定执行。
原文链接:
http://www.ccgp-jilin.gov.cn/helpFront/gotoHelpFrontList.action?articleId=146852
《黑龙江省政府集中采购目录及标准(2021年版)》
1、散采购限额标准
省本级《目录》外货物、服务、工程项目(品目)分散采购限额标准为60万元。限额标准以上(大于等于60万元)的,实行分散采购;限额标准以下(小于60万元)的,由采购人按照政府采购内部控制管理制度自行采购,提倡通过协议供货、电子卖场、定点采购、网上竞价等方式采购;市(地)、县(市)级《目录》外货物、服务项目(品目)分散采购限额标准应大于等于30万元,工程项目(品目)应大于等于60万元。
2、公开招标限额标准
政府采购货物、服务项目(品目)的公开招标限额标准,省本级为大于等于400万元,市(地)、县(市)级应大于等于200万元。全省大于等于400万元的政府采购工程项目(品目),采取竞争性磋商等非招标方式实施。
原文链接:
http://czt.hlj.gov.cn/web/zwgk/article/ccee463405a440ee9fbbfdef2cdd8daa
《内蒙古自治区全区统一集中采购目录及有关政策(2020年版)》
1、分散采购限额标准
除集中采购目录外,各单位自行采购单项或批量达到分散采购限额标准的项目应按《中华人民共和国政府采购法》及其实施条例有关规定执行。
政府采购货物、服务和工程项目分散采购限额标准为自治区本级100万元,盟市级80万元,旗县级60万元。
2、公开招标数额标准
政府采购货物或服务项目,单项采购金额400万元以上的,采用公开招标方式。与建筑物和构筑物的新建、改建和扩建无关的单独装修、拆除、修缮工程,项目采购金额400万元以上的,采用公开招标方式。
原文链接:
http://czt.nmg.gov.cn/zwgk/zfxxgk/fdzdgknr/cgml/202103/t20210330_1356294.html
《宁夏回族自治区政府集中采购目录及标准(2021年版)》
1、分散采购限额标准
货物、服务项目分散采购限额标准为60万元;工程项目分散采购限额标准为100万元。
除集中采购机构采购项目外,各单位自行采购单项或批量金额达到分散采购限额标准(含)以上的项目,应按《中华人民共和国政府采购法》及其实施条例有关规定执行。
2、公开招标数额标准
政府采购货物或服务项目,单项或批量采购金额超过200万元(含)应采用公开招标方式。
政府采购工程以及与工程建设有关的货物、服务公开招标数额标准按照国家有关规定执行。
原文链接:
《青海省2021—2022年度政府集中采购目录及限额标准》
1、采购限额标准
(一)集中采购限额。政府集中采购目录以内年度单项或者批量省级50万元、市州级40万元、县级30万元。
(二)分散采购限额。政府集中采购目录以外年度单项或者批量省级60万元、市州级50万元、县级40万元。
达到上述采购限额标准的项目,采购人应按照《中华人民共和国政府采购法》及其实施条例等有关规定执行。未达到采购限额标准的项目,不属于政府采购法调整的范围,采购人无需向本级财政部门备案政府采购实施计划和合同,但应按照网上商城(电子卖场)、协议定点等要求组织采购。
2、公开招标数额标准
(一)省级货物和服务类项目,采购预算金额达到400万元的,应当采用公开招标方式。
(二)市州级货物和服务类项目,采购预算金额达到300万元的,应当采用公开招标方式。
(三)县级货物和服务类项目,采购预算金额达到200万元的,应当采用公开招标方式。
(四)政府采购工程以及与工程建设有关的货物、服务公开招标数额标准,按照国务院有关规定执行。
未达到上述公开招标数额标准的,采购人可根据项目特点,依法选择竞争性磋商、竞争性谈判、询价等适宜的非招标采购方式。依法审慎选择采用单一来源采购方式。
原文链接:
http://www.qinghai.gov.cn/xxgk/xxgk/fd/zfwj/202011/t20201125_180008.html
《海南省省级2020—2022年政府集中采购目录》
1、政府采购限额标准
2020-2022年政府采购限额标准为200万元。除集中采购目录项目外,采购人使用财政性资金采购的货物、工程和服务项目,采购预算金额达到限额标准(含)以上的,应实行政府采购。
集中采购目录以外、采购预算金额未达到限额标准的项目,属于非政府采购项目,由采购人按照相关预算支出管理规定和本单位内部控制采购规程组织实施。
2、公开招标数额标准
政府采购货物或服务项目,采购预算金额达到400万元以上(含400万元)的,采用公开招标方式。政府采购工程公开招标数额标准按照国务院有关规定执行。
原文链接:
http://mof.hainan.gov.cn/sczt/0503/201911/c70d0fa7b60f43ba96998ae0d1e9acbe.shtml
《西藏自治区2021—2022年度政府集中采购目录及采购限额标准》
1、分散采购限额标准
自治区本级及七地市各部门采购单项或批量金额达到分散采购限额标准的项目应按《中华人民共和国政府采购法》和《中华人民共和国招标投标法》有关规定执行。
货物、服务项目分散采购限额标准为50万元以上(含50万元);工程项目分散采购限额为80万元以上(含80万元)。
2、公开招标数额标准
政府采购货物、服务项目,单项采购金额达到200万元以上(含200万元)的,应当采用公开招标方式采购。
原文链接:
http://www.xizang.gov.cn/gjbs/xxgk/202101/t20210111_186717.html

国家发展改革委办公厅
关于进一步做好《必须招标的工程项目规定》和《必须招标的基
础设施和公用事业项目范围规定》实施工作的通知
发改办法规〔2020〕770号
各省、自治区、直辖市、新疆生产建设兵团发展改革委、公共资源交易平台整合牵头部门:
为加强政策指导,进一步做好《必须招标的工程项目规定》(国家发展改革委2018年第16号令,以下简称“16号令”)和《必须招标的基础设施和公用事业项目范围规定》(发改法规规〔2018〕843号,以下简称“843号文”)实施工作,现就有关事项通知如下:
一、准确理解依法必须招标的工程建设项目范围
(一)关于使用国有资金的项目。16号令第二条第(一)项中“预算资金”,是指《预算法》规定的预算资金,包括一般公共预算资金、政府性基金预算资金、国有资本经营预算资金、社会保险基金预算资金。第(二)项中“占控股或者主导地位”,参照《公司法》第二百一十六条关于控股股东和实际控制人的理解执行,即“其出资额占有限责任公司资本总额百分之五十以上或者其持有的股份占股份有限公司股本总额百分之五十以上的股东;出资额或者持有股份的比例虽然不足百分之五十,但依其出资额或者持有的股份所享有的表决权已足以对股东会、股东大会的决议产生重大影响的股东”;国有企业事业单位通过投资关系、协议或者其他安排,能够实际支配项目建设的,也属于占控股或者主导地位。项目中国有资金的比例,应当按照项目资金来源中所有国有资金之和计算。

(二)关于项目与单项采购的关系。16号令第二条至第四条及843号文第二条规定范围的项目,其勘察、设计、施工、监理以及与工程建设有关的重要设备、材料等的单项采购分别达到16号令第五条规定的相应单项合同价估算标准的,该单项采购必须招标;该项目中未达到前述相应标准的单项采购,不属于16号令规定的必须招标范畴。

(三)关于招标范围列举事项。依法必须招标的工程建设项目范围和规模标准,应当严格执行《招标投标法》第三条和16号令、843号文规定;法律、行政法规或者国务院对必须进行招标的其他项目范围有规定的,依照其规定。没有法律、行政法规或者国务院规定依据的,对16号令第五条第一款第(三)项中没有明确列举规定的服务事项、843号文第二条中没有明确列举规定的项目,不得强制要求招标。

(四)关于同一项目中的合并采购。16号令第五条规定的“同一项目中可以合并进行的勘察、设计、施工、监理以及与工程建设有关的重要设备、材料等的采购,合同估算价合计达到前款规定标准的,必须招标”,目的是防止发包方通过化整为零方式规避招标。其中“同一项目中可以合并进行”,是指根据项目实际,以及行业标准或行业惯例,符合科学性、经济性、可操作性要求,同一项目中适宜放在一起进行采购的同类采购项目。
(五)关于总承包招标的规模标准。对于16号令第二条至第四条规定范围内的项目,发包人依法对工程以及与工程建设有关的货物、服务全部或者部分实行总承包发包的,总承包中施工、货物、服务等各部分的估算价中,只要有一项达到16号令第五条规定相应标准,即施工部分估算价达到400万元以上,或者货物部分达到200万元以上,或者服务部分达到100万元以上,则整个总承包发包应当招标。
二、规范规模标准以下工程建设项目的采购
16号令第二条至第四条及843号文第二条规定范围的项目,其施工、货物、服务采购的单项合同估算价未达到16号令第五条规定规模标准的,该单项采购由采购人依法自主选择采购方式,任何单位和个人不得违法干涉;其中,涉及政府采购的,按照政府采购法律法规规定执行。国有企业可以结合实际,建立健全规模标准以下工程建设项目采购制度,推进采购活动公开透明。
三、严格执行依法必须招标制度
各地方应当严格执行16号令和843号文规定的范围和规模标准,不得另行制定必须进行招标的范围和规模标准,也不得作出与16号令、843号文和本通知相抵触的规定,持续深化招标投标领域“放管服”改革,努力营造良好市场环境。
国家发展改革委办公厅
2020年10月19日

2018年3月30日,国家发展改革委印发《必须招标的工程项目规定》(国家发展改革委令第16号),对实施18年的《工程建设项目招标范围和规模标准规定》进行大修改!
2018年6月6日,必须招标的工程项目再增加5类。铁路、公路、管道、城市轨道交通等,要求必须招标。
综合两份文件,必须招标的范围如下:
1、全部或者部分使用国有资金投资或者国家融资的项目,使用国际组织或者外国政府贷款、援助资金的项目
(一)施工单项合同估算价在400万元人民币以上;
(二)重要设备、材料等货物的采购,单项合同估算价在200万元人民币以上;
(三)勘察、设计、监理等服务的采购,单项合同估算价在100万元人民币以上。
同一项目中可以合并进行的勘察、设计、施工、监理以及与工程建设有关的重要设备、材料等的采购,合同估算价合计达到前款规定标准的,必须招标。
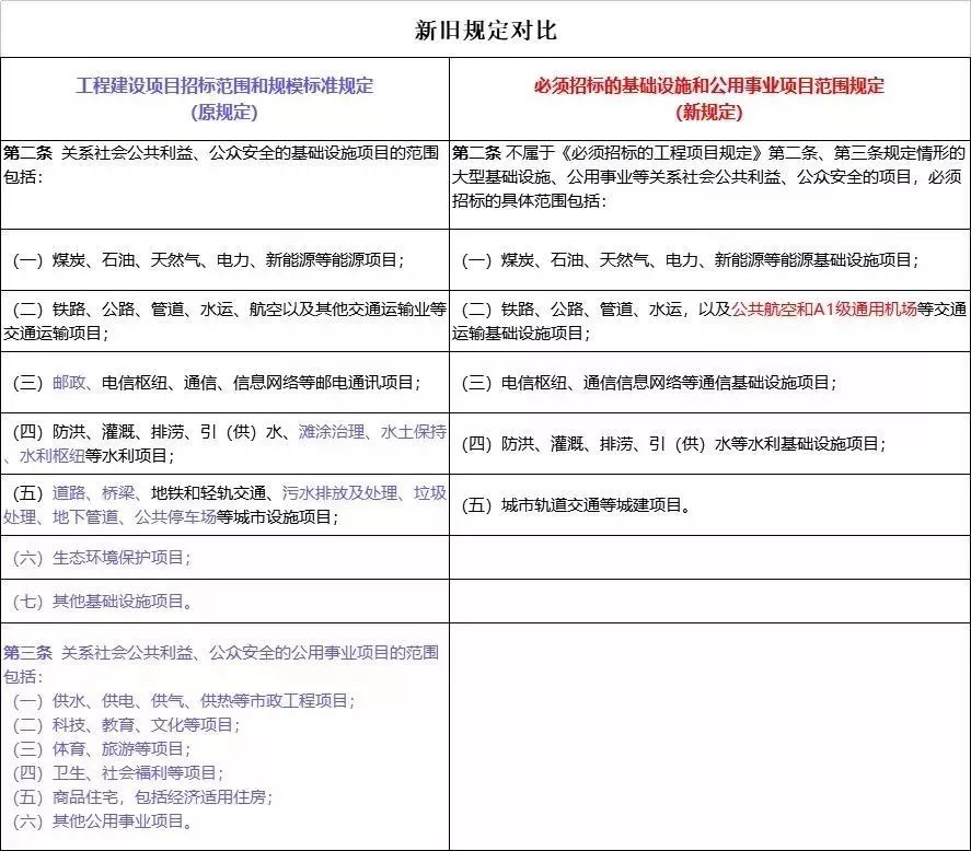
2、不属于上述情形的大型基础设施、公用事业等关系社会公共利益、公众安全的项目
(一)煤炭、石油、天然气、电力、新能源等能源基础设施项目;
(二)铁路、公路、管道、水运,以及公共航空和A1级通用机场等交通运输基础设施项目;
(三)电信枢纽、通信信息网络等通信基础设施项目;
(四)防洪、灌溉、排涝、引(供)水等水利基础设施项目;
(五)城市轨道交通等城建项目。
发改委文件全文
国家发展改革委关于印发
《必须招标的基础设施和公用事业项目范围规定》的通知
发改法规规〔2018〕843号
各省、自治区、直辖市人民政府,国务院各部委、各直属机构:
《必须招标的基础设施和公用事业项目范围规定》已经国务院批准,现印发你们,请按照执行。
附件:必须招标的基础设施和公用事业项目范围规定
国家发展改革委
2018年6月6日
必须招标的基础设施和公用事业项目范围规定
第一条 为明确必须招标的大型基础设施和公用事业项目范围,根据《中华人民共和国招标投标法》和《必须招标的工程项目规定》,制定本规定。
第二条 不属于《必须招标的工程项目规定》第二条、第三条规定情形的大型基础设施、公用事业等关系社会公共利益、公众安全的项目,必须招标的具体范围包括:
(一)煤炭、石油、天然气、电力、新能源等能源基础设施项目;
(二)铁路、公路、管道、水运,以及公共航空和A1级通用机场等交通运输基础设施项目;
(三)电信枢纽、通信信息网络等通信基础设施项目;
(四)防洪、灌溉、排涝、引(供)水等水利基础设施项目;
(五)城市轨道交通等城建项目。
第三条 本规定自2018年6月6日起施行。

(注:蓝色部分内容在新规定中被删除)
附:国家发展改革委令第16号
《必须招标的工程项目规定》
第一条 为了确定必须招标的工程项目,规范招标投标活动,提高工作效率、降低企业成本、预防腐败,根据《中华人民共和国招标投标法》第三条的规定,制定本规定。
第二条 全部或者部分使用国有资金投资或者国家融资的项目包括:
(一)使用预算资金200万元人民币以上,并且该资金占投资额10%以上的项目;
(二)使用国有企业事业单位资金,并且该资金占控股或者主导地位的项目。
第三条 使用国际组织或者外国政府贷款、援助资金的项目包括:
(一)使用世界银行、亚洲开发银行等国际组织贷款、援助资金的项目;
(二)使用外国政府及其机构贷款、援助资金的项目。
第四条 不属于本规定第二条、第三条规定情形的大型基础设施、公用事业等关系社会公共利益、公众安全的项目,必须招标的具体范围由国务院发展改革部门会同国务院有关部门按照确有必要、严格限定的原则制订,报国务院批准。
第五条 本规定第二条至第四条规定范围内的项目,其勘察、设计、施工、监理以及与工程建设有关的重要设备、材料等的采购达到下列标准之一的,必须招标:
(一)施工单项合同估算价在400万元人民币以上;
(二)重要设备、材料等货物的采购,单项合同估算价在200万元人民币以上;
(三)勘察、设计、监理等服务的采购,单项合同估算价在100万元人民币以上。同一项目中可以合并进行的勘察、设计、施工、监理以及与工程建设有关的重要设备、材料等的采购,合同估算价合计达到前款规定标准的,必须招标。
第六条 本规定自2018年6月1日起施行。
以上内容来源于网络收集整理,如有侵权请联系客服