来源:中国建筑业协会
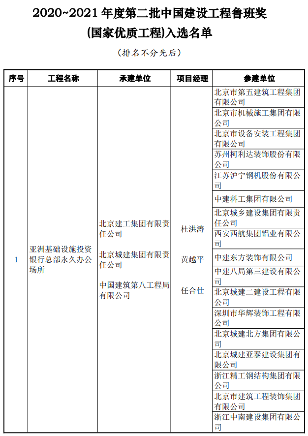
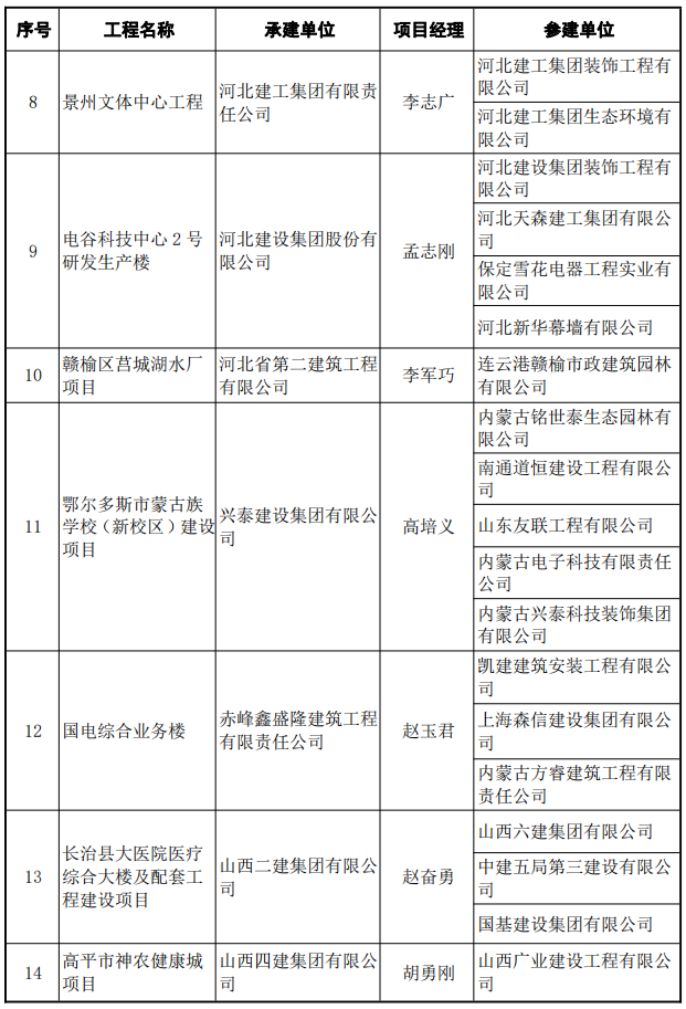
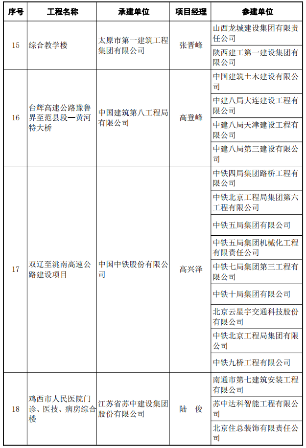
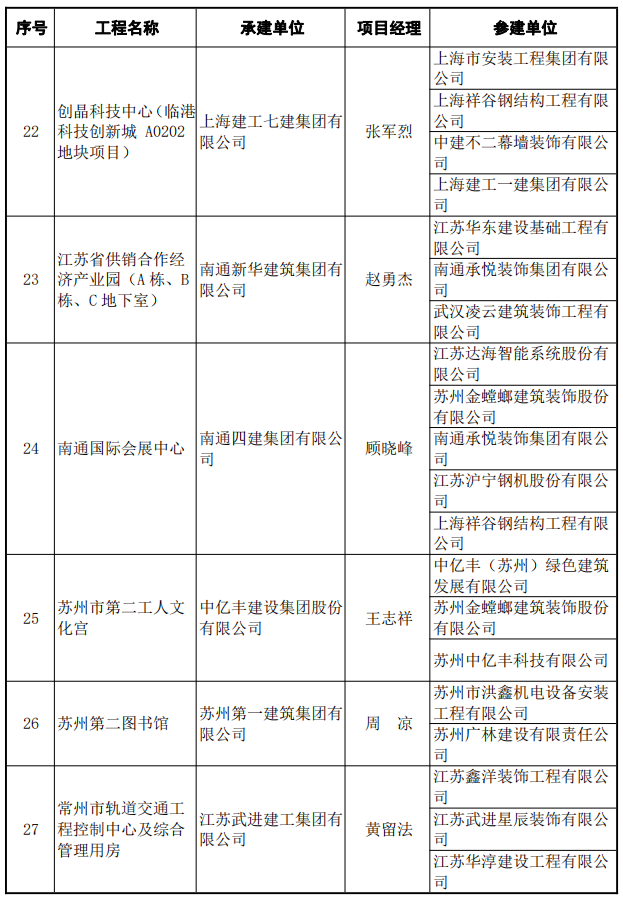
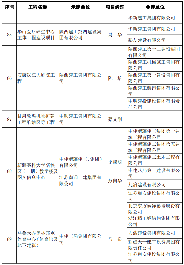
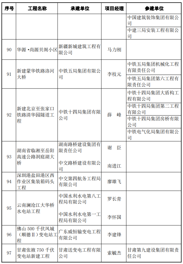
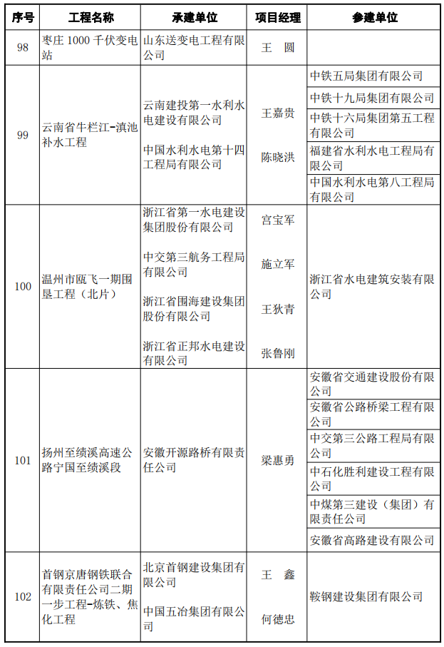
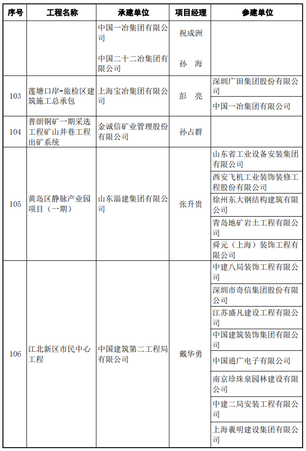
中国建筑业协会公示了2020~2021年度第二批中国建设工程鲁班奖(国家优质工程)入选名单,共120项工程入选。

中国建筑业协会公示
2020~2021年度第二批中国建设工程鲁班奖(国家优质工程)申报、复查、评审、审定工作已结束,根据《中国建设工程鲁班奖评选办法(2021年修订)》有关规定,现将入选工程名单公示,公示时间为2021年11月24日至11月30日。如对公示工程有异议,请于公示期内向我会反映,反映的内容应实事求是。以单位名义反映情况的材料应加盖单位公章,以个人名义反映情况的材料应署实名并提供联系电话。
联系单位:中国建筑业协会质量与科技推广部
联系电话:010-68118667
通信地址:北京市海淀区中关村南大街31号神舟科技大厦5层(100081)
中国建筑业协会
2021年11月24日
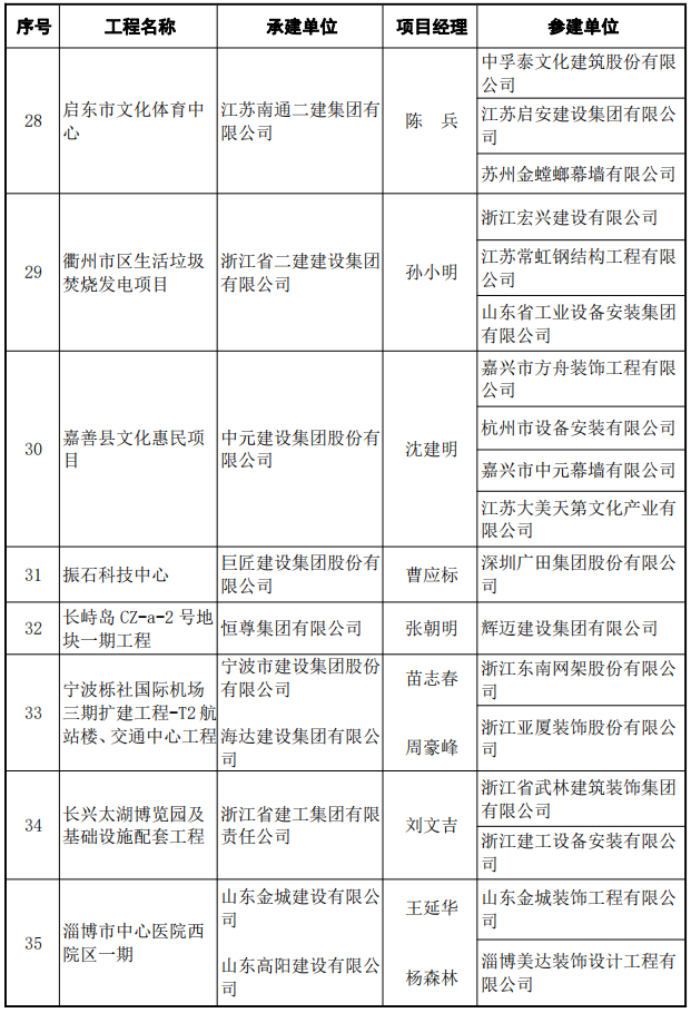
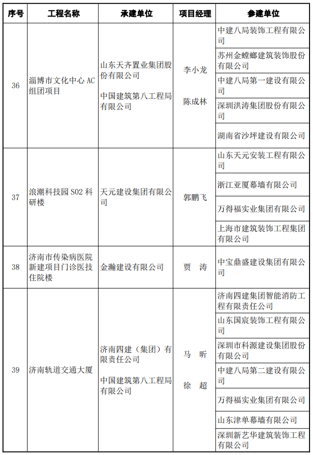
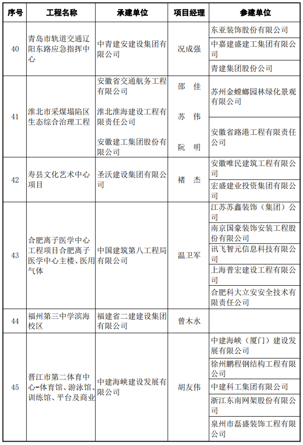
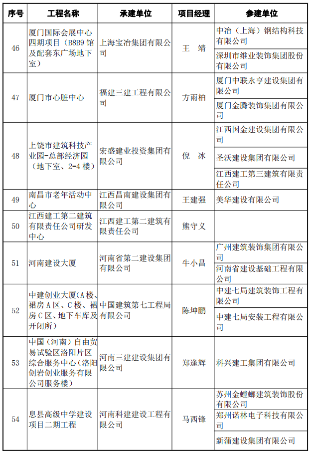
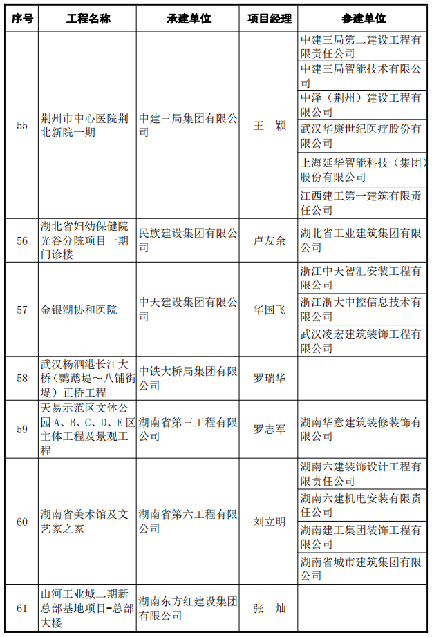
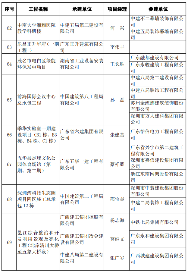
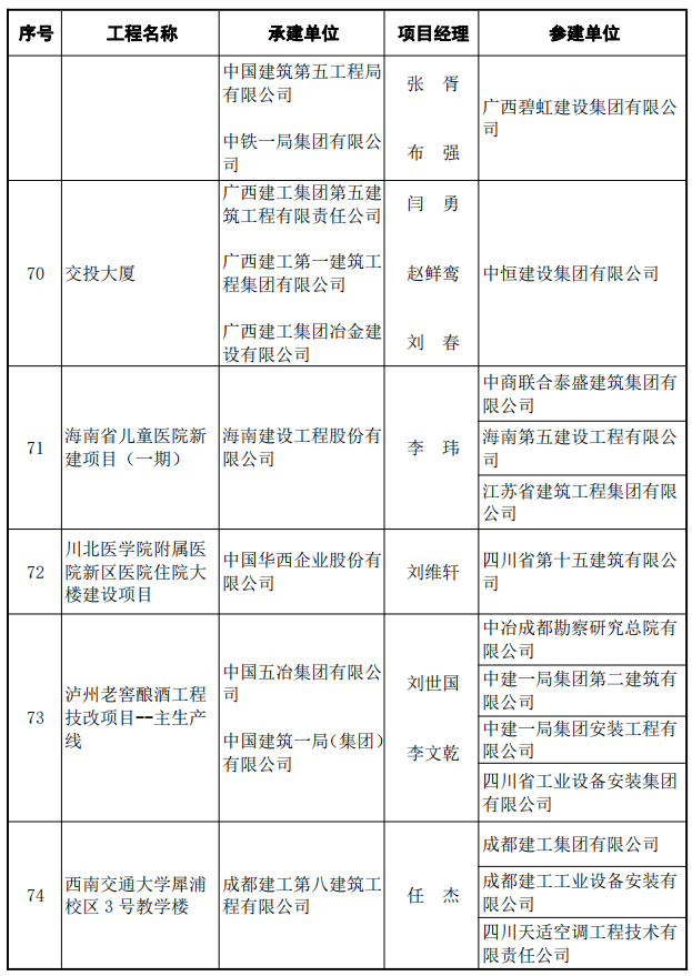
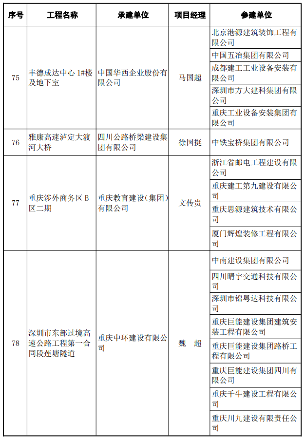
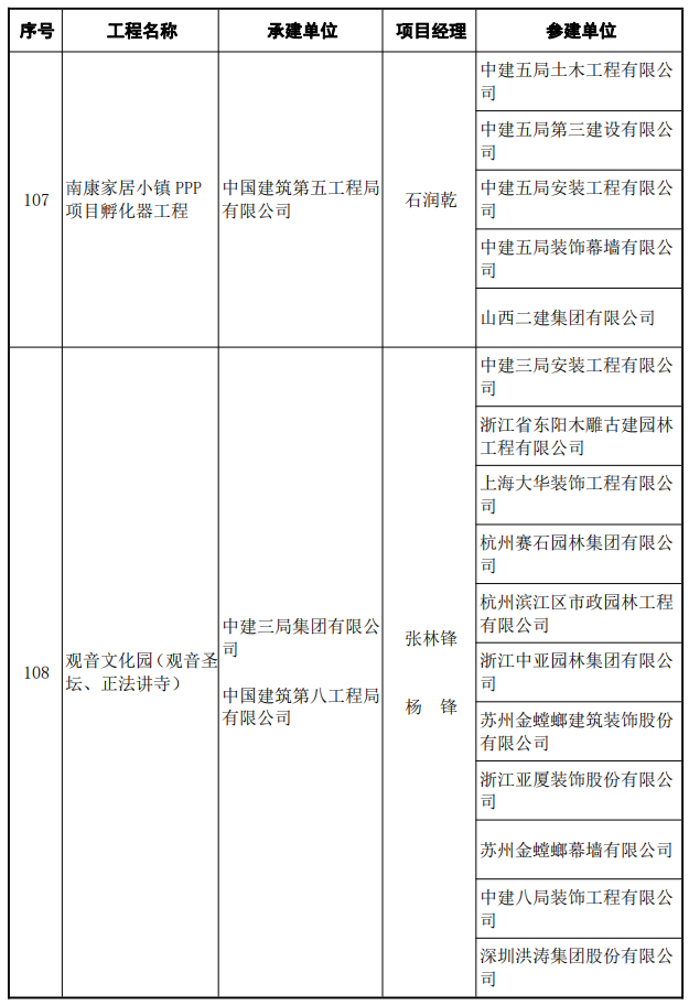
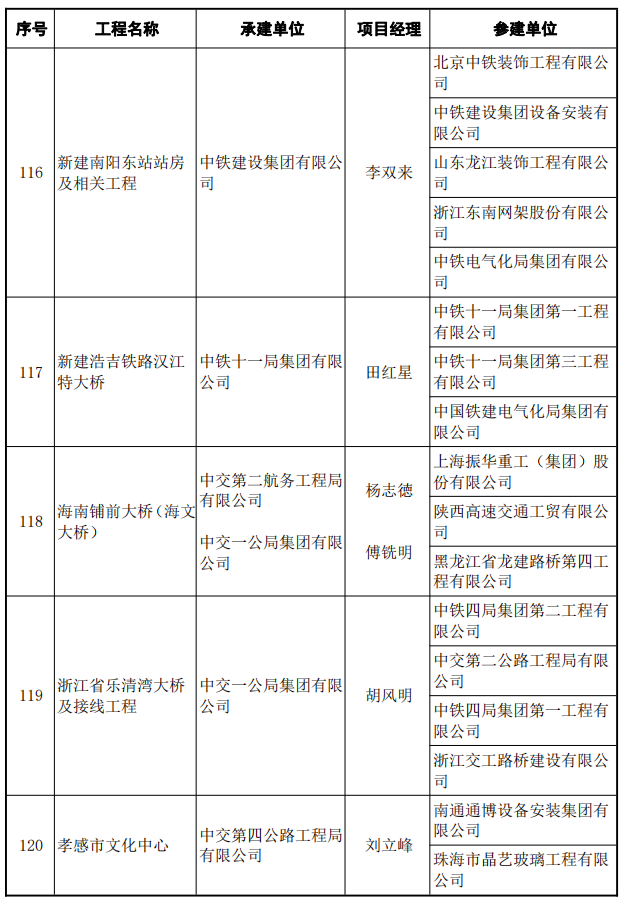
2020~2021年度第二批中国建设工程鲁班奖(国家优质工程)入选名单

























以上内容来源于网络收集整理,如有侵权请联系客服