早在今年年初,十三届全国人大四次会议上就提出:“推动降低就业门槛,动态优化国家职业资格目录,降低或取消部分准入类职业资格考试工作年限要求。”
近日,中华人民共和国人力资源和社会保障部正式官宣发布《关于部分准入类职业资格考试工作年限调整方案公示》,明确了一级建造师、监理工程师、中级注册安全工程师、一级造价工程师、二级造价工程师等14项准入类职业资格考试的降低调整方案!

为贯彻落实《政府工作报告》要求,推动降低就业门槛,我部会同国务院有关部门研究制定了部分准入类职业资格考试工作年限调整方案。现予以公示,公示期7天。如有意见建议,请于2021年12月9日之前通过电话、电子邮件等形式反馈人力资源社会保障部专业技术人员管理司。
联系电话:010-84208366
电子邮箱:zjszhichengchu@163.com
附件:部分准入类职业资格考试工作年限调整方案
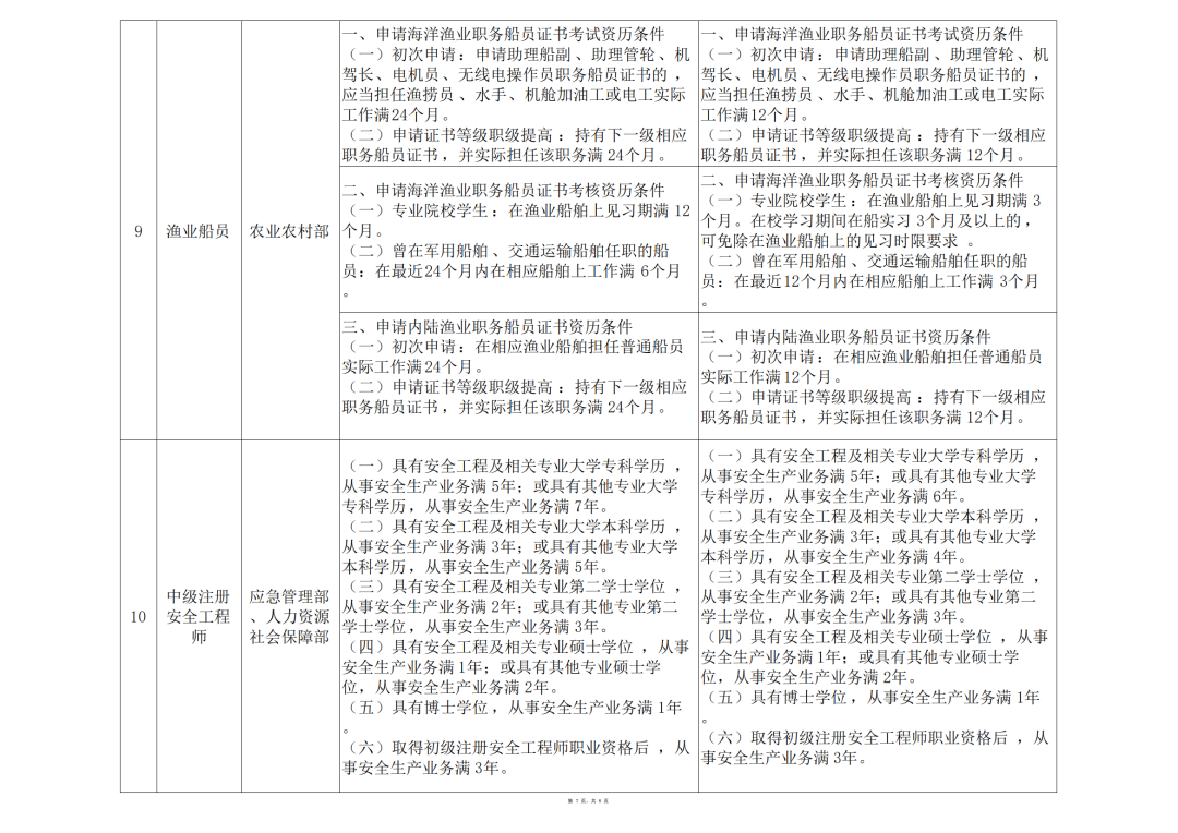
现报考条件:
(一)具有各工程大类专业大学专科学历(或高等职业教育),从事工程施工、监理、设计等业务工作满6年。
(二)具有工学、管理科学与工程类专业大学本科学历或学位,从事工程施工、监理、设计等业务工作满4年。
(三)具有工学、管理科学与工程一级学科硕士学位或专业学位,从事工程施工、监理、设计等业务工作满2年。
(四)具有工学、管理科学与工程一级学科博士学位。
经批准同意开展试点的地区,申请参加监理工程师职业资格考试的,应当具有大学本科及以上学历或学位。
调整后报考条件:
(一)具有各工程大类专业大学专科学历(或高等职业教育),从事工程施工、监理、设计等业务工作满4年。
(二)具有工学、管理科学与工程类专业大学本科学历或学位,从事工程施工、监理、设计等业务工作满3年。
(三)具有工学、管理科学与工程一级学科硕士学位或专业学位,从事工程施工、监理、设计等业务工作满2年。
(四)具有工学、管理科学与工程一级学科博士学位。
经批准同意开展试点的地区,申请参加监理工程师职业资格考试的,应当具有大学本科及以上学历或学位。
现报考条件:
一级:
(一)具有工程造价专业大学专科(或高等职业教育)学历,从事工程造价业务工作满5年;
取得土木建筑、水利、装备制造、交通运输、电子信息、财经商贸大类大学专科(或高等职业教育)学历,从事工程造价业务工作满6年。
(二)具有通过工程教育专业评估(认证)的工程管理、工程造价专业大学本科学历或学位,从事工程造价业务工作满4年;具有工学类、管理学类、经济学门类大学本科学历或学位,从事工程造价业务工作满5年。
(三)具有工学、管理学、经济学门类硕士学位或者第二学士学位,从事工程造价业务工作满3年。
(四)具有工学、管理学、经济学门类博士学位,从事工程造价业务工作满1年。
(五)具有其他专业相应学历或者学位的人员,从事工程造价业务工作年限相应增加1年。
调整后报考条件:
一级:
(一)具有工程造价专业大学专科(或高等职业教育)学历,从事工程造价、工程管理业务工作满4年;
取得土木建筑、水利、装备制造、交通运输、电子信息、财经商贸大类大学专科(或高等职业教育)学历,从事工程造价、工程管理业务工作满5年。
(二)具有工程造价、通过工程教育专业评估(认证)的工程管理专业大学本科学历或学位,从事工程造价、工程管理业务工作满3年;具有工学类、管理学类、经济学门类大学本科学历或学位,从事工程造价、工程管理业务工作满4年。
(三)具有工学、管理学、经济学门类硕士学位或者第二学士学位,从事工程造价、工程管理业务工作满2年。
(四)具有工学、管理学、经济学门类博士学位。
(五)具有其他专业相应学历或者学位的人员,从事工程造价、工程管理业务工作年限相应增加1年。
现报考条件:
(一)取得工程类或工程经济类大学专科学历,工作满6年,其中从事建设工程项目施工管理工作满4年。
(二)取得工程类或工程经济类大学本科学历,工作满4年,其中从事建设工程项目施工管理工作满3年。
(三)取得工程类或工程经济类双学士学位或研究生班毕业,工作满3年,其中从事建设工程项目施工管理工作满2年。
(四)取得工程类或工程经济类硕士学位,工作满2年,其中从事建设工程项目施工管理工作满1年。
(五)取得工程类或工程经济类博士学位,从事建设工程项目施工管理工作满1年。
调整后报考条件:
(一)取得工程类或工程经济类专业大学专科学历,从事建设工程项目施工管理工作满4年。
(二)取得工学、管理科学与工程类专业大学本科学历,从事建设工程项目施工管理工作满3年。
(三)取得工学、管理科学与工程类专业大学硕士及以上学历,从事建设工程项目施工管理工作满2年。
附件全文:
附件:部分准入类职业资格考试工作年限调整方案








以上内容来源于网络收集整理,如有侵权请联系客服