文章来源:筑龙造价
来源:人社部网站
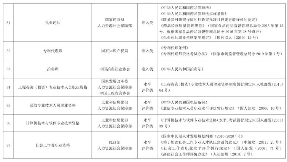
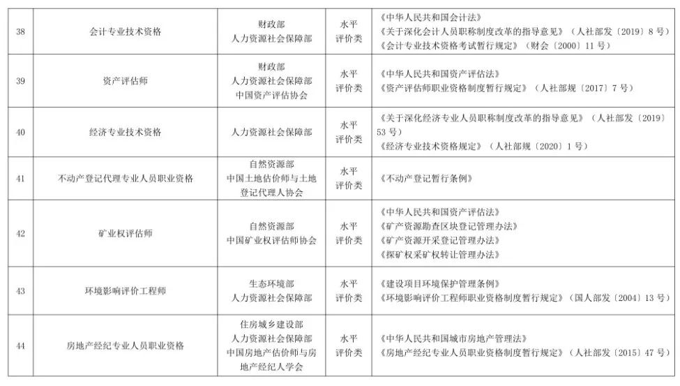
日前,人力资源社会保障部公布《国家职业资格目录(2021年版)》。2021年版国家职业资格目录共计72项职业资格。其中,专业技术人员职业资格59项,含准入类33项,水平评价类26项;技能人员职业资格13项。
本次调整是在2017年公布的《国家职业资格目录》基础上进行优化,职业资格总量比2017年目录减少68项,压减比例达49%。具体调整包括:
人社部有关司局负责同志就相关问题回答了记者提问,明确:
目录之外一律不得许可和认定职业资格,目录之内除准入类职业资格外一律不得与就业创业挂钩。
行业协会、学会等社会组织根据市场需要,按照职业标准自行开展能力水平评价活动,不得变相开展职业资格许可和认定,不得借能力水平评价活动设置就业创业门槛。

人力资源社会保障部



















《山东省住房和城乡建设厅关于进一步规范房屋建筑和市政工程领域从业人员职业资格应用有关要求的通知》(鲁建建管函〔2020〕3号)明确:
1、各级主管部门在招标投标监管、施工许可(质量安全报监)办理、备案登记等环节,以及在开展质量安全监督、市场检查和信用管理等活动中,一律不得将《国家职业资格目录》准入类职业资格事项以外的人员职业资格作为前置条件或监督、检查、评价等内容。
2、依法必须招标的房屋建筑和市政工程,招标人一律不得将《国家职业资格目录》准入类职业资格事项以外的人员职业资格作为投标要求、评标依据或中标条件。
青岛市住建局发布《关于进一步规范房屋建筑和市政工程领域从业人员职业资格应用有关要求的通知》,明确:
不得将“八大员”等未列入《国家职业资格目录》的证书作为投标资格、评标依据或中标条件。
已发布招标公告和招标文件尚未开标的项目,违反上述规定的,应立即纠正并澄清。
2020年10月福建省住建厅发布《关于住房城乡建设行业从业人员职业教育培训工作有关事项的通知》,明确提出:
未列入《国家职业资格目录》的职业资格证书,各级住房和城乡建设主管部门和有关单位不得进行岗位设定和职业资格许可认定,不得开展考核发证。除法律、法规、规章规定的外,不作为行政许可的前置条件、投标要求、评标依据及合同示范文本内容。
以上内容来源于网络收集整理,如有侵权请联系客服