2021年7月,住建部发布《房屋建筑和市政基础设施工程淘汰危及生产安全施工工艺、设备和材料目录(第一批)(征求意见稿)》,共淘汰22项施工工艺、设备和材料,竹(木)脚手架和门式钢管满堂搭设支撑架被全面禁止使用,改用承插型盘扣式钢管脚手架、扣件式非悬挑钢管脚手架等替代。
交通运输部也曾发文,限制使用扣件式钢管满堂支撑架、普通碗扣式钢管满堂支撑架。
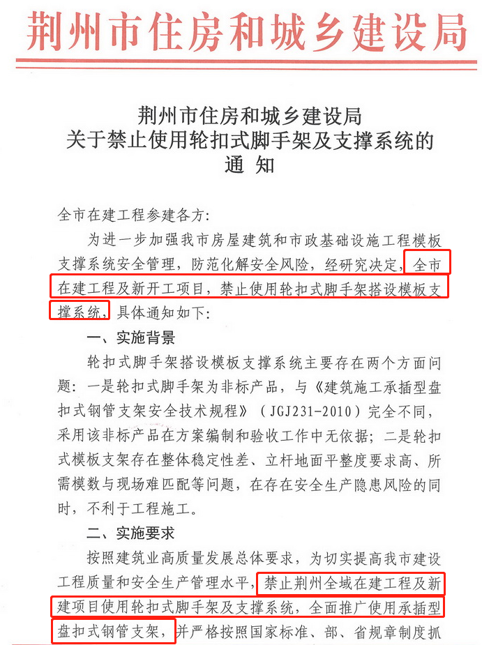
12月7日,湖北荆州发布《关于禁止使用轮扣式脚手架及支撑系统的通知》,提出:
自本通知之日起至2022年1月31日,全市范围限制使用轮扣式脚手架搭设模板支撑系统;
自2022年2月1日,全面禁止用轮扣式脚手架搭设模板支撑系统。
相关处罚:
对2022年1月31日前未落实的,一律停工整改;
自2022年2月1日起,凡违规使用轮扣式脚手架搭设模板支撑系统的,发现一起、通报一起、惩戒一起,对因违规使用导致项目存在重大安全隐患的,依法严肃查处责任单位,直至清出市场。
禁止使用
湖北宜昌:禁限使用扣件式、轮扣式、碗扣式等定型钢管模板支架。
广东东莞:2021年3月1日起,禁止使用门式钢管脚手架。
浙江温州:属于超危大工程和参超危大工程的模板支撑架工程,不得采用扣件式钢管支撑体系,必须选用碗扣式、承插盘扣式等定型化工具式支撑体系。2021年1月1日起推广到所有的模板支撑架工程。
浙江宁波:自2021年4月1日起,基坑支护禁止使用锚杆(索),部分地区禁止采用拉森钢板桩、PC桩;自2021年5月1日起,新开工工程搭设一定规模的混凝土模板支撑工程应当选用承插盘扣式等新型工具式支模架。
浙江舟山:2021年10月1日起,全市新开工的建筑工程危险性较大模板支撑体系禁止使用钢管扣件和承插型轮扣式支撑体系,推广使用承插型盘扣式等工具式支撑体系。
重庆:扣件式钢管悬挑脚手架严禁用于全市建设工程,理由是整体性差,存在安全隐患。
需使用
湖北:搭设高度超过 10m 或面荷载超过 60KN/m 2的模板支架体系推荐采用盘扣式脚手架体系搭设。
广东广州:2022年1月1日起,所有新开工的房屋建筑工程(含综合管廊)属于危大工程范围的模板支撑体系应使用承插型盘扣式钢管支架。
安徽合肥:2021年10月1日及以后新开工的项目(以施工许可证颁发日期为准)中高大模板支撑(搭设高度8m及以上,或搭设跨度18m及以上,或施工总荷载(设计值)15kN/m2及以上,或集中线荷载(设计值)20kN/m及以上的混凝土模板支撑)必须使用镀锌承插型盘扣式钢管脚手架。
江苏苏州:2021年1月1日起,所有新开工的房屋建筑及市政基础设施工程应使用承插型盘扣式钢管支架。
江苏扬州:2021年6月1日起,所有新开工的房屋建筑及市政基础设施工程高支模应使用盘扣式钢管支架。
江苏南通:国有资金投资的新开工房屋建筑及轨道交通工程中属于超危大工程的模板支撑工程应使用承插型盘扣式钢管支架。
江苏常州:施工现场搭设超过一定规模的危险性较大的模板支撑系统时,应使用承插型盘扣式支撑体系。
江苏徐州:自2021年6月1日起,盘扣架纳入超危模板支撑工程专项施工方案论证前提条件,否则不予论证。
浙江杭州:2022年6月1日起,在新开工的房屋建筑和市政基础设施工程中推广应用承插型盘扣式脚手架。
上海:自2019年10月1日起,上海市内部分工程项目应采用承插型盘扣式钢管脚手架。
青海:从2022年起,在全省范围内实施国标的承插型盘扣式脚手架或国标的扣件式钢管脚手架。
山西:模板支撑架采用承插型盘扣式钢管支撑架。
推广
深圳:大力推广使用盘扣式钢管支模脚手架。
《房屋建筑和市政基础设施工程淘汰危及安全生产施工工艺、设备和材料目录(第一批)(征求意见稿)

关于《房屋建筑和市政基础设施工程淘汰危及生产安全施工工艺、设备和材料目录(第一批)(征求意见稿)》公开征求意见的通知
为防范化解房屋建筑和市政基础设施工程重大事故隐患,降低施工安全风险,推动住房城乡建设行业淘汰落后工艺、设备和材料,提升房屋建筑和市政基础设施工程安全生产水平,我部组织制定了《房屋建筑和市政基础设施工程淘汰危及安全生产施工工艺、设备和材料目录(第一批)(征求意见稿)》,现向社会公开征求意见。有关单位和个人可通过以下途径和方式提出反馈意见:
1.电子邮箱:anquanchu@mohurd.gov.cn
2.通信地址:北京市海淀区三里河路9号住房和城乡建设部工程质量安全监管司,邮编:100835。
意见反馈截止时间为2021年7月15日。
附件:房屋建筑和市政基础设施工程淘汰危及生产安全施工工艺、设备和材料目录(第一批)(征求意见稿)
住房和城乡建设部工程质量安全监管司
2021年7月1日
本次拟淘汰目录里,在房屋建筑工程方面,
1、现场简易制作钢筋保护层垫块工艺
2、卷扬机钢筋调直工艺
3、竹(木)脚手架 (禁止)
4、门式钢管满堂搭设支撑架 (禁止)
5、有碱速凝剂
1、钢筋闪光对焊工艺
2、基桩人工挖孔工艺(限制)
3、饰面砖水泥砂浆粘贴工艺
4、沥青类防水卷材热熔工艺
5、碘钨灯、卤素灯、荧光灯、白炽灯 (限制)
6、龙门架、井架物料提升机 (限制)
附:
房屋建筑和市政基础设施工程淘汰危及生产安全施工工艺、设备和材料目录(第一批)(征求意见稿)
序号 | 编码 | 名称 | 简要描述 | 淘汰类型 | 限制条件和范围 | 可替代的施工工艺、设备、材料(供参考) |
一、房屋建筑工程 | ||||||
1. 施工工艺 | ||||||
1 | 1.1.1 | 现场简易制作钢筋保护层垫块工艺 | 在施工现场采用拌制砂浆,通过切割成型等方法制作钢筋保护层垫块。 | 禁止 | 专业化压制设备和标准模具生产垫块工艺等。 | |
2 | 1.1.2 | 卷扬机钢筋调直工艺 | 利用卷扬机拉直钢筋。 | 禁止 | 普通钢筋调直机、数控钢筋调直切断机的钢筋调直工艺等。 | |
3 | 1.1.3 | 钢筋闪光对焊工艺 | 人工操作闪光对焊机进行钢筋焊接。 | 限制 | 同时具备以下条件时不得使用:1.在非固定的专业预制厂(场)或钢筋加工厂(场)内进行钢筋连接作业;2.直径大于或等于22mm的钢筋连接。 | 套筒冷挤压连接、滚压直螺纹套筒连接等机械连接工艺等。 |
4 | 1.1.4 | 基桩人工挖孔工艺 | 采用人工开挖方式,进行基桩成孔。 | 限制 | 存在下列条件之一的区域不得使用:1.地下水丰富、孔内空气污染物超标准、软弱土层、流沙等不良地质条件的区域;2.机械成孔设备可以到达的区域。 | 冲击钻、回转钻、旋挖钻等机械成孔工艺。 |
5 | 1.1.5 | 饰面砖水泥砂浆粘贴工艺 | 使用水泥砂浆粘贴外墙饰面砖存在脱落安全隐患。 | 限制 | 不得用于外墙饰面砖黏贴高度高于15m的工程。 | 外墙涂料。 |
6 | 1.1.6 | 沥青类防水卷材热熔工艺 | 使用明火热熔法施工的沥青类防水卷材,易发生火灾事故。 | 限制 | 不得用于地下密闭空间、通风不畅空间、易燃材料附近的防水工程。 | 高分子增强复合防水卷材、自粘类改性沥青防水卷材、高密度聚乙烯自粘胶膜防水卷材等。 |
2.施工设备 | ||||||
7 | 1.2.1 | 竹(木)脚手架 | 采用竹(木)材料搭设的脚手架。 | 禁止 | 承插型盘扣式钢管脚手架、扣件式非悬挑钢管脚手架等。 | |
8 | 1.2.2 | 门式钢管满堂搭设支撑架 | 采用门式钢管架搭设的满堂承重支撑架。 | 禁止 | 承插型盘扣式钢管支撑架、钢管柱梁式支架、移动模架等。 | |
9 | 1.2.3 | 碘钨灯、卤素灯、荧光灯、白炽灯 | 施工工地用于照明的碘钨灯、卤素灯、荧光灯、白炽灯等非节能光源。 | 限制 | 不得用于建设工地的生产、办公、生活等区域的照明。 | 节能灯、LED灯等。 |
10 | 1.2.4 | 龙门架、井架物料提升机 | 安装龙门架、井架物料提升机进行材料的垂直运输。 | 限制 | 不得用于21米及以上的建设工程。 | 施工升降机。 |
3.工程材料 | ||||||
11 | 1.3.1 | 有碱速凝剂 | 氧化钠当量含量大于1.0%且小于生产厂控制值的速凝剂。 | 禁止 | 溶液型液体无碱速凝剂、悬浮液型液体无碱速凝剂等。 | |
二、市政基础设施工程 | ||||||
1. 施工工艺 | ||||||
12 | 2.1.1 | 盖梁(系梁)无漏油保险装置的液压千斤顶卸落模板工艺 | 盖梁或系梁施工时底模采用无保险装置液压千斤顶做支撑,通过液压千斤顶卸压脱模。 | 禁止 | 砂筒、自锁式液压千斤顶等卸落模板工艺等。 | |
13 | 2.1.2 | 空心板、箱型梁气囊内模工艺 | 用橡胶充气气囊作为空心梁板或箱型梁的内模。 | 禁止 | 空心板、箱型梁预制刚性(钢质、PVC、高密度泡沫等)内模工艺等。 | |
14 | 2.1.3 | 检查井砖砌(含砌块)工艺 | 又称窨井,可分为砖砌矩形检查井和砖砌圆形检查井,易渗漏,造成水系和土壤污染。 | 禁止 | 混凝土检查井、一体式成品检查井等。 | |
15 | 2.1.4 | 顶管工作竖井钢木支架支护施工工艺 | 顶管工作竖井支护采用外侧竖插木质大板围护加内侧水平环向钢制围撑组合支护结构型式。 | 限制 | 在下列任一条件下不得使用:1.基坑深度超3m;2.地下水位超基坑底板高度。 | 钻孔护壁桩、地下连续墙、沉井、钢格栅锚喷护壁施工工艺等。 |
16 | 2.1.5 | 桥梁悬浇挂篮上部与底篮精轧螺纹钢吊杆连接工艺 | 采用精轧螺纹钢作为吊点吊杆,将挂篮上部与底篮连接。 | 限制 | 在下列任一条件下不得使用:1.前吊点连接;2.其他吊点连接:(1)上下钢结构直接连接(未穿过混凝土结构);(2)与底篮连接未采用活动铰;(3)吊杆未设外保护套。 | 挂篮锰钢吊带连接工艺等。 |
2. 施工设备 | ||||||
17 | 2.2.1 | 桥梁悬浇配重式挂篮设备 | 挂篮后锚处设置配重块平衡前方荷载,以防止挂篮倾覆。 | 禁止 | 自锚式挂篮设备等。 | |
18 | 2.2.2 | 非数控孔道压浆设备 | 采用人工手动操作进行孔道压浆的设备。 | 限制 | 在二类以上市政工程项目预制场内进行后张法预应力构件施工时不得使用。 | 数控压浆设备等。 |
19 | 2.2.3 | 非数控预应力张拉设备 | 采用人工手动操作张拉油泵,从压力表读取张拉力,伸长量靠尺量测的张拉设备。 | 限制 | 在二类以上市政工程项目预制场内进行后张法预应力构件施工时不得使用。 | 数控预应力张拉设备等。 |
3.工程材料 | ||||||
20 | 2.3.1 | 九格砖 | 利用混凝土和工业废料,或一些地方材料制成的人造水泥块材,外形尺寸比砖大,外观差、强度低、不透水、使用寿命短。 | 限制 | 不得用于市政道路工程。 | 透水方砖。 |
21 | 2.3.2 | 光面混凝土路面砖 | 影响行人安全、不透水。 | 限制 | 不得用于新建和维修广场、停车场、人行步道、慢行车道。 | 预制混凝土大方砖。 |
22 | 2.3.3 | 平口混凝土排水管(含钢筋混凝土管) | 易渗漏污水,造成水系和土壤污染。 | 限制 | 不得用于住宅小区、企事业单位和市政管网用的埋地排水工程。 | 承插口排水管。 |
《建筑施工承插型盘扣式钢管支架安全技术标准(征求意见稿)》

住建部于2018年5月21日发布关于《建筑施工承插型盘扣式钢管支架安全技术标准(征求意见稿)》。历时3年,终于在2021年6月30日确定了发布行业标准《建筑施工承插型盘扣式钢管脚手架安全技术标准》JGJ/T231-2021,并将于2021年10月1日起正式执行,JGJ231-2010同时废止。
∨
随着新型脚手架的出现,国家开始强烈要求禁用传统脚手架,大力推广新型脚手架,在一些大型或者特殊的工程项目,国家甚至强行要求使用新型盘扣脚手架。
此前,交通运输部等两部门发文,推荐盘扣式脚手架!!
禁止使用竹(木)脚手架和门式钢管满堂搭设支撑架
限制使用扣件式钢管满堂支撑架、普通碗扣式钢管满堂支撑架

交通运输部应急管理部关于发布《公路水运工程淘汰危及生产安全施工工艺、设备和材料目录》的公告
为防范化解公路水运重大事故风险,推动相关行业淘汰落后工艺、设备和材料,提升本质安全生产水平,根据《中华人民共和国安全生产法》《公路水运工程安全生产监督管理办法》等法律法规,交通运输部会同应急管理部组织制定了《公路水运工程淘汰危及生产安全施工工艺、设备和材料目录》(以下简称《目录》),现予发布。
各公路水运工程从业单位要采取有力措施,在规定的实施期限后,全面停止使用本《目录》所列“禁止”类施工工艺、设备和材料,不得在限制的条件和范围内使用本《目录》所列“限制”类施工工艺、设备。负有安全生产监督管理职责的各级交通运输主管部门,依据《中华人民共和国安全生产法》有关规定,开展对本《目录》执行情况的监督检查工作。
特此公告。
交通运输部应急管理部
2020年10月30日
公路水运工程淘汰危及生产安全施工的脚手架


其他省市对承插盘扣支架要求
湖北

2021年6月3日,湖北省住建厅发布了《关于印发《湖北省危险性较大的模板支架体系安全技术指南》等四项安全技术指南的通知》,提出:
搭设高度超过 10m 或面荷载超过 60KN/m 2的模板支架体系推荐采用盘扣式脚手架体系搭设。超过一定规模的危险性较大模板支撑体系宜采用变形监测系统。
原文链接:
https://zjt.hubei.gov.cn/zfxxgk/zc/qtzdgkwj/202106/t20210603_3576292.shtml
2020年6月8日《湖北省房屋市政工程安全生产专项整治三年行动任务清单》中指出:
推进新技术、新产品替代非标准产品、工艺进程,推广使用承插盘扣式脚手架、智能安全绳等。
原文链接:
http://zjw.shiyan.gov.cn/xwzx/tzgg/202006/t20200608_2059003.shtml
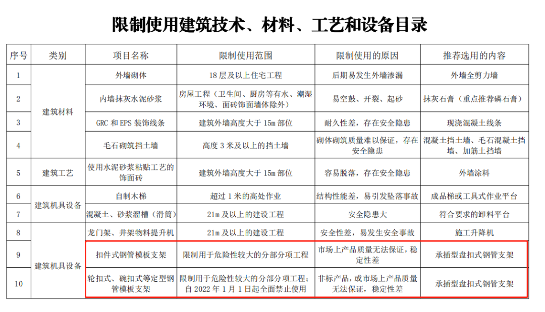
2021年2月1日,宜昌市发布第一批禁限目录,禁限使用扣件式、轮扣式、碗扣式等定型钢管模板支架。
1、扣件式钢管模板支架
限制使用范围:限制用于危险性较大的分部分项工程
2、轮扣式、碗扣式等定型钢管模板支架
限制使用范围:限制用于危险性较大的分部分项工程;自2022年1月1日起全面禁止使用。
均推荐选用的内容:承插型盘扣式钢管支架
对于限制和禁止目录中的项目,应严格执行。其中,已经通过施工图审查的设计文件,鼓励进行变更设计。



原文链接:
http://zj.yichang.gov.cn/content-52145-979394-1.html
安徽
9月3日,合肥市住建局发布关于执行《建筑施工承插型盘扣式钢管脚手架安全技术标准》(JGJ/T231-2021)的通知,要求这两类项目必须使用镀锌承插型盘扣式钢管脚手架。
1、2021年10月1日及以后新开工的项目(以施工许可证颁发日期为准)中高大模板支撑(搭设高度8m及以上,或搭设跨度18m及以上,或施工总荷载(设计值)15kN/m2及以上,或集中线荷载(设计值)20kN/m及以上的混凝土模板支撑)必须使用镀锌承插型盘扣式钢管脚手架。
注意:凡高大模板支撑未执行“新标准”规定的,应给予相关责任单位记不良行为记录并责令改正。
2、2021年10月1日及以后新开工的项目(以施工许可证颁发日期为准),凡申报市级及以上工程质量安全奖项的,落地式和悬挑式外脚手架必须使用镀锌承插型盘扣式钢管脚手架。
注意:凡工程外脚手架未执行“新标准”的项目,不予受理企业申报市级及以上工程质量安全奖项。
原文链接:
http://cxjsj.hefei.gov.cn/zwgk/tzgg/18139705.html
广东
广东东莞下发《关于进一步加强模板支架主要构配件监管的通知》,要求:
3月1日起,模板支架禁止使用门式钢管脚手架。
3月1日起,模板支架使用轮扣式钢管脚手架,施工企业在每批次进场时均须由监理企业按要求进行见证送检,送检合格后方可使用。
未按要求送检或送检不合格的,责令相关责任企业限期整改或停工整改。
原文链接:
http://zjj.dg.gov.cn/zwgk/zfxxgkml/qt/tzgg/content/post_3465756.html
广州市住建局《关于征求推广使用承插型盘扣式钢管支架的通知(试行)意见的函 》(穗建质〔2021〕129号)提出:

原文链接:
http://zfcj.gz.gov.cn/hdjlpt/yjzj/answer/11374
组织模板支架专项治理行动,严禁使用不符合相关技术标准的脚手架,大力推广使用盘扣式钢管支模脚手架,并加大监督执法力度,严肃查处模板支架施工违法违规行为。
江苏
2020年,苏州市住建局发布《关于加强建筑施工现场模板支架和脚手架工程安全管理的通知》。
一、2020年9月1日起,政府投资的新开工房屋建筑及市政基础设施工程必须使用承插型盘扣式钢管支架。
二、2021年1月1日起,所有新开工的房屋建筑及市政基础设施工程应使用承插型盘扣式钢管支架。
注意:所有类型的支架材料质量必须符合相应规范标准要求,否则一经发现,一律取消该项目申报各类评优评先资格,并停工整改。
原文链接:
http://zfcjj.suzhou.gov.cn/szszjj/bmwj/202007/008b922588ee40a1939f27435855843a.shtml
2020年8月4日,南通市住建局发布《关于在建筑施工现场推广应用承插型盘扣式钢管支架的通知》,本通知自印发之日起施行。
一、国有资金投资的新开工房屋建筑及轨道交通工程中属于超危大工程的模板支撑工程应使用承插型盘扣式钢管支架。
二、2020年下半年起,凡申报“建筑施工标准化星级工地”的房屋建筑及轨道交通工程使用承插型盘扣式钢管支架的,在“建筑施工标准化星级工地”考评中予以加分。
2020年12月11日,扬州市建筑安全监察站发布了《关于加强建筑施工高支模工程安全管理的通知》。
一、2021年1月1日起,政府投资的新开工房屋建筑及市政基础设施工程高支模必须使用盘扣式钢管支架。
二、2021年6月1日起,所有新开工的房屋建筑及市政基础设施工程高支模应使用盘扣式钢管支架。
三、所有类型盘扣式钢管支架的材料质量必须符合相应规范标准要求。
四、盘扣式钢管支架的使用情况应作为高支模专家论证方案审查的重要内容。
原文链接:
http://www.yangzhou.gov.cn/yzszxxgk/zjj/202012/81c4b965562a4b729deae9c0dc3966af.shtml

常州《关于进一步提升我市建筑施工安全生产标准化管理水平的通知》提出:
自2021年10月1日起,我市新开工的工地应落实模板支撑系统等安全生产标准化的提升要求和全面安装塔式起重机在线安全监控等信息化系统,并与市安全生产智慧监管平台对接。
我市施工现场搭设超过一定规模的危险性较大的模板支撑系统时,应使用承插型盘扣式支撑体系。
原文链接:
http://zfhcxjsj.changzhou.gov.cn/html/cxjsj/2021/FAEQIBKB_0826/20046.html
浙江
2021年11月,杭州市建设委正式发布了《关于全面推广应用承插型盘扣式脚手架的通知》。明确:
1、2022年1月1日起:
在新开工的政府投资项目及创建杭州市建设工程施工安全生产标准化管理优良工地中推广应用承插型盘扣式脚手架。
2、2022年6月1日起:
在新开工的房屋建筑和市政基础设施工程中推广应用承插型盘扣式脚手架。
原文链接:
http://cxjw.hangzhou.gov.cn/art/2021/11/18/art_1692623_58915228.html
2020年7月8日,温州市住建局发布通知,全面实施《危险性较大的分部分项工程安全管理规定》,高支模禁止使用扣件式钢管脚手架。危大工程应符合以下规定:
1、基坑工程
除采用放坡体系外,基坑支护工程的所有结构(包括置入孔道的钢管、钢绞线或者其他细长材料等)不得超越用地红线。
对于采用卸土方式减小基坑开挖深度的基坑工程,在确定其危大工程分类时,基坑开挖深度应以场地初始标高为准。
2、模板支撑架工程
即日起,属于超危大工程和参超危大工程的模板支撑架工程,不得采用扣件式钢管支撑体系,必须选用碗扣式、承插盘扣式等定型化工具式支撑体系。
2021年1月1日起推广到所有的模板支撑架工程。
原文链接:
http://zjj.wenzhou.gov.cn/art/2020/7/8/art_1229206191_2198049.html

原文链接:
http://zjw.ningbo.gov.cn/art/2021/3/15/art_1229561200_1631933.html

原文链接:
http://zszjj.zhoushan.gov.cn/art/2021/8/27/art_1514524_58884514.html
上海
根据上海市住房和城乡建设管理委员会关于印发《房屋建筑工程文明施工提升标准》的通知:为了满足“施工防护设施工具化、定型化、标准化”的要求,自2019年10月1日起,上海市内工程项目应采用承插型盘扣式钢管脚手架。
实施范围为:
外环线以内,10000平方米及以上的房屋建筑施工项目;
申报创建市级文明工地的房屋建筑施工项目;
施工作业点距离住宅、医院、学校等敏感建筑物15米及以内的房屋建筑施工项目。
原文链接:
http://zjw.sh.gov.cn/jsgl/20190618/0011-69967.html
重庆
在重庆市发布的《重庆市建设领域禁止、限制使用落后技术通告(2019年版)》,也对扣件式钢管脚手架的使用作了限制。
具体来讲,根据《通告规定》,扣件式钢管悬挑脚手架严禁用于全市建设工程,理由是整体性差,存在安全隐患,建议采用符合标准要求的其他脚手架,如全钢爬架等。此外,通告还对扣件重量作了具体要求:
1.自重<13.2N/个的直角型全铸铁扣件;
2.自重<14.6N/个的旋转型全铸铁扣件;
3.自重<18.4N/个对接型全铸铁扣件
对不符合这些要求的扣件,将禁止用于全市建设工程。
通告规定,对违反《技术通告》的工程建设项目,设计审查不予通过,并不得颁发施工许可证。
原文链接:
http://zfcxjw.cq.gov.cn/zwxx_166/bmdt/bmdt_23631/201911/t20191114_4042960.html
青海
2021年4月7日,青海省住房和城乡建设厅发布了关于进一步落实建筑施工企业安全生产主体责任的通知。
建筑施工企业通过施工安全标准化评选的引领示范作用,使用四新技术,淘汰落后产品。
从2021年5月1日起,西宁市、海东市施工安全标准化示范项目模板分项工程的支撑体系必须使用国标的承插型盘扣式脚手架或国标的扣件式钢管脚手架;建筑高度在60米以上的建筑工程全面使用符合国家标准的附着式升降脚手架等新型设备。
从2022年起,在全省范围内实施国标的承插型盘扣式脚手架或国标的扣件式钢管脚手架。
原文链接:
http://zjt.qinghai.gov.cn/html/108/31016.html
山西
2021年4月1日,山西省住房和城乡建设厅关于印发了《超限高层建筑工程绿色创新技术导则》的通知。其中提到:
1 超限高层建筑的结构、装修施工阶段外防护采用集成附着式升降脚手架技术。
2 建筑剪力墙结构、框架核心筒的现浇钢筋混凝土结构工程采用液压爬升模板技术。
3 超高层建筑钢筋混凝土结构核心筒工程采用智能控制整体爬升钢平台技术。
4 模板支撑架采用承插型盘扣式钢管支撑架。
原文链接:
https://zjt.shanxi.gov.cn/Main/cmsContent.action?articleId=9a4567b6-6f51-4e1d-9867-058d831d6882
附荆州原文:



以上内容来源于网络收集整理,如有侵权请联系客服