随着工程造价市场化改革和行政审批制度改革的推进,16号部令部分条款,已不能满足建筑工程发承包计价管理的需要。
近日,住建部对《建筑工程施工发包与承包计价管理办法》16号部令进行了修订。并在官网发布《建筑工程施工发包与承包计价管理办法》(修订征求意见稿)。
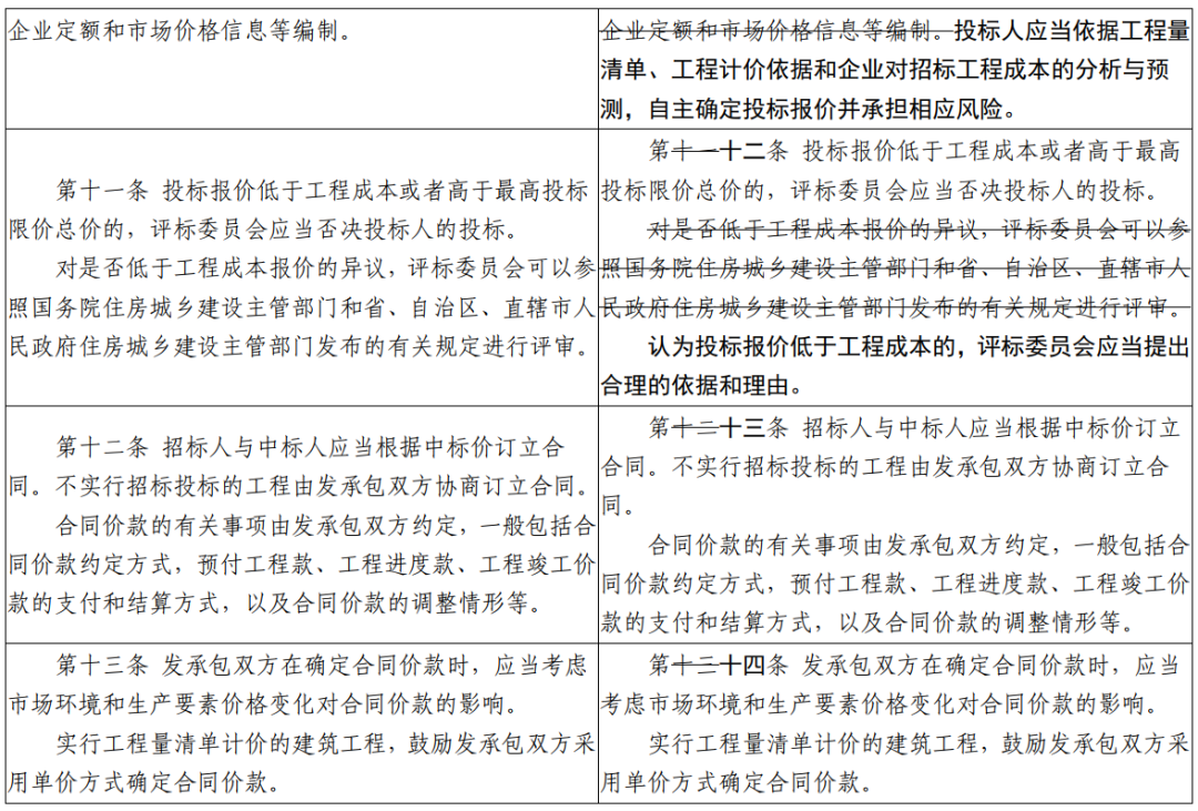
这次修订,增加推行建筑工程施工过程结算的条款。


明确过程结算的内容,规定过程结算开展的基本流程和时限要求,提出不得以未完成政府审计作为延期结算理由。
发承包双方在合同中对施工过程结算的期限应有明确约定;没有约定的,可认为其约定期限均为28日。
工程造价成果文件必须加盖企业公章,编制人和审核人分别签字加盖注册造价工程师执业印章,意味着施工单位也必须配置注册造价工程师,预计最少是一造一个,二造一个!



这对造价人来说也是一个利好消息。
原文详情:

住房和城乡建设部标准定额司关于征求《建筑工程施工发包与承包计价管理办法》(修订征求意见稿)意见的函
建司局函标〔2021〕153号
各省、自治区住房和城乡建设厅,直辖市住房和城乡建设(管)委,新疆生产建设兵团住房和城乡建设局,国务院有关部门建设工程造价管理机构,各有关单位:
为贯彻落实国务院“放管服”改革要求,促进建筑业高质量发展,我们修订了《建筑工程施工发包与承包计价管理办法》,形成征求意见稿,现送你们征求意见。请于12月25日前将书面意见反馈我司。
联系电话:010-58934733
联系邮箱:chengm@mohurd.gov.cn
联系地址:北京市海淀区三里河路9号 住房和城乡建设部标准定额司(信封请注明“施工发承包计价管理办法征求意见”字样),邮编:100835
附件:
1.《建筑工程施工发包与承包计价管理办法》(修订征求意见稿)
2.关于《建筑工程施工发包与承包计价管理办法》修订说明
住房和城乡建设部标准定额司
2021年12月2日
关于《建筑工程施工发包与承包计价管理办法》修订说明
一、修订背景
《建筑工程施工发包与承包计价管理办法》(住房和城乡建设部令第16号)自2014年2月实施以来,对规范计价行为、加强造价管控、维护建设各方合法权益发挥了重要作用。随着工程造价市场化改革和行政审批制度改革的推进,16号部令部分条款已不能满足建筑工程发承包计价管理的需要。为促进建筑业高质量发展,加快推动转型升级,按照建筑法、工程造价改革工作方案精神,我们对16号部令进行了修订。现说明如下。
二、修订原则
一是正确处理政府与市场的关系。为充分发挥市场在资源配置中的决定性作用,结合工程造价改革工作方案有关内容,不断完善各项制度。二是坚持问题导向。聚焦建筑工程发承包计价活动中各方市场主体反应强烈的计价依据难以满足市场需求、价格竞争不充分、竣工结算不及时等突出问题,提出解决方案。三是持续深化“放管服”改革。减轻企业负担,降低制度性经营成本。
三、主要修改内容
(一)推动工程造价改革工作。进一步明确建筑工程发承包计价依据的组成内容;明确各级住房和城乡建设主管部门在建筑工程发承包计价活动中的职责;明确最高投标限价按市场价格编制,鼓励建筑市场各方主体加强工程造价数据积累,积极运用信息化技术为概预算编制提供依据。
(二)落实国务院“放管服”决策部署。贯彻落实《国务院关于深化“证照分离”改革 进一步激发市场主体发展活力的通知》(国发〔2021〕7号)和《国务院办公厅关于全面开展工程建设项目审批制度改革的实施意见》(国办发〔2019〕11号)精神,取消工程造价咨询企业资质的要求,取消最高投标限价及其成果文件备案的相关规定,减轻企业负担。
(三)推行建筑工程施工过程结算。为贯彻落实国务院决策部署,进一步做好清理政府部门和国有企业拖欠民营企业中小企业账款工作,增加推行建筑工程施工过程结算的条款。明确过程结算的内容,规定过程结算开展的基本流程和时限要求,提出不得以未完成政府审计作为延期结算理由。
(四)其他调整内容。
一是增加关于工期的条款。
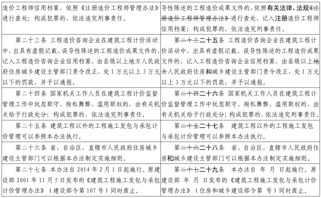
二是删除原办法中有关工程造价鉴定内容。
三是规范文字表述。将“住房城乡建设主管部门”统一修改为“住房和城乡建设主管部门”;将“县级以上地方人民政府”统一修改为“县级以上人民政府”;将“工程计价有关规定和市场价格信息”统一修改为“工程计价依据”。
此外,关于信用管理、行业自律、工程造价成果文件的具体要求、造价工程师责任落实等内容拟在《工程造价咨询业管理办法》修订工作中予以考虑,本办法不再赘述。










此次意见稿的修订,各位造价人如何看待?
以上内容来源于网络收集整理,如有侵权请联系客服