来源:建筑业那点事儿
版权归原作者所有
工程总承包是指依据合同约定对建设项目的设计、采购、施工和试运行实施全过程或若干阶段的承包。工程总承包可以是全过程的承包,也可以是分阶段的承包。工程总承包的范围、承包方式、责权利等由合同约定。
工程建设项目流程一直以来都是众人眼中的“老大难”,文中的30张图带你搞懂工程总承包(EPC)的全流程! EPC管理流程及主要过程图解
1)EPC总承包建设模式流程图

2)EPC总承包建设模式计划管理流程图

3)EPC总承包建设模式实施过程管理流程图

4)EPC总承包建设模式跟踪与控制过程流程图

5)EPC总承包建设模式合同管理与风险分析流程图

6)EPC总承包建设模式投标阶段流程图

一、工程建设项目前期工作流程
1.1 工程建设项目基本流程

1.2工程建设项目建设项目投资决策(建议书、可研)流程

1.3 工程建设项目建设项目设计阶段工作流程

1.4 工程建设项目准备阶段工作流程

二、工程建设项目管理流程
2.1 工程建设项目管理基本流程

2.2 招投标基本流程

2.3 合同签订流程

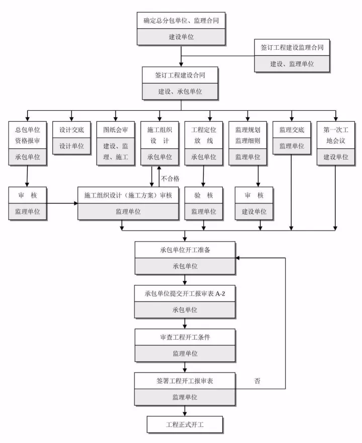
2.4 施工准备流程

三、 项目风险管理与信息管理流程
3.1 项目风险管理流程

3.2 项目信息管理流程

3.3 竣工验收流程

四、工程项目监理工作基本流程 4.1 工程项目实施监理的总流程

4.2 施工准备阶段监理工作流程

4.3 施工阶段工程投资控制流程

4.4 施工阶段工程进度控制流程

4.5 施工阶段工程质量控制流程

4.6 施工阶段安全监理控制流程

4.7 合同管理控制流程

4.8 信息管理控制流程

4.9 组织协调控制流程

4.10 工程质量问题及工程质量事故处理流程

4.11 工程安全事故处理流程

4.12 工程洽商控制及签证工作流程

4.13 工程竣工验收控制流程

4.14 保修阶段监理工作流程

以上内容来源于网络收集整理,如有侵权请联系客服