来源:智慧工厂、质量与检验等

人:指制造产品的人员;
机:指制造产品所用的设备;
料:指制造产品所使用的原材料;
法:指制造产品所使用的方法;
环:指产品制造过程中所处的环境。



人本原理
“质量管理,以人为本,只有不断提高人的质量,才能不断提高活动或过程质量、产品质量、组织质量、体系质量及其组合的实体质量”这就是人本原理。
只有良好素质、专业技能过硬的员工去操作机器,按合理的比例对原材料进行配置,按规定的程序去生产,并在生产过程中减少对环境的影响,公司才能良性的发展。
公司各级人员及其应具备的素质
a.领导层
①最主要的是长远的发展眼光,能正确制定发展的战略方针(敏锐的市场洞察能力和判断能力)
②具备领导能力(带领团队向着一个共同的任务目标不断努力以至达到这个目标的过程)
③沟通能力,从善如留(与下属的交流)
④决策能力
b.中间管理层
①最主要的是领导能力和沟通能力(处于中间阶层,上下沟通协调)
②还应具备一定的专业技术能力,能很好的指导工作
③执行能力(很好的传达最高领导层的战略方针,并能够组织人员、设备、物料运用一定的方法进行生产)
④组织能力
c.基层管理层
①最主要的是专业技术能力要强,能带领员工进行实际操作
②沟通能力(很好的深入到员工中去,了解员工的工作、生活心理,及时帮助员工解决一些问题,并能向上级汇报)
d.员工
①要有团队意识
②实际操作能力要强
③了解与工作相关的基本知识
总的说来:公司全员要有团队意识、质量意识、学习意识,把顾客满意摆在工作的首位。
公司人员的优化配置
要做到公司人员的优化配置,必须注意以下几点:
A.岗位分析
a. 工作是什么
①. 工作内容、任务职责
②. 岗位名称、级别
③. 岗位需要的工作条件与其他岗位的关系
④. 岗位在企业组织结构的位
b. 谁适合这个工作
①. 学历和专业要求
②. 基本能力
③. 年龄和性别
④. 必须接受的培训和培训时间
c. 谁最适合这个工作
①. 怎样的经历可以优先
②. 那些专业可以优先
③. 怎样的资格(如某些职称、证书等)可以优先
目的:做到人岗匹配,发挥每人的长处
B.人员培训的目的
新员工上岗培训的目的:
①. 使新员工熟悉工作场所,了解企业的规章制度和晋升加薪的标准,清楚企业的组织结构和发展目标,以利于新员工适应新的环境
②. 使新员工明确工作职责,适应新的职业及作业程序
③.促使新员工转变角色
C.绩效评估考核
绩效评估也称业绩或业绩评价等,是指对评估者完成岗位(或某项)工作结果进行考核与评价;
它的作用:绩效评估被用来作为有关员工工作条件,包括晋升、解雇和薪酬决策等的基础。可以改善员工的绩效,加强工作技能,指导员工努力工作;
D.薪酬与激励
薪酬与激励对人员影响是很大的,对留住人才、挖掘人才起到很大的作用。薪酬最主要的是做到一个公平性,其次,激励性、竞争性、司法性、经济性。激励的种类很多,要依职位、人员的不同设有不同的激励方法;


机器设备的分类和定义
设备一般是指机器设备,它包括仪器设备、测量用具、工具等;
机器设备的使用、点检、保养
机器设备的管理分三个方面,即使用、点检、保养;
使用:即根据机器设备的性能及操作要求来培养操作者,使其能够正确操作使用设备进行生产,这是设备管理最基础的内容;
点检:指使用前后根据设定完成的标准对设备进行状态及性能的确认,及早发现设备异常,防止设备非预期的使用,这是设备管理的关键;
保养:指根据设备特性,按照设定的时间间隔对设备进行检修、清洁、上油等,防止设备劣化,延长设备的使用寿命,是设备管理的重要部分;
发生不良事项时的处理方法
在日常点检或使用中如发现不良,点检者应记录不良内容,并立即向上级报告;
设备的目视管理
设备的管理除了建立系统的点检保养制度外,还应对放置的现场进行规划、标识及目视管理中设备管理是以能够正确地、高效率地实施清扫、点检、加油、紧固等日常保养工作为目的;
如何做好物料管理
A. 库存管理
①物料的包装
②物料的搬运
③物料的识别
④物料的保管——仓库管理
⑤物料的领取使用
B. 物料的设计变更
设计变更指由于设计、生产、品质使用等因素对产品发生规格、型号、物料、颜色、功能等的变更;
C. 物料不良的处理
a、不良严重程度的区分,发生不良时,要根据重要程度划分缺点等级;
b、不良品处理
① 不良相关信息的收集、保存
② 不合格品的区分
③ 不合格品的处理
④ 不良品的再次确认
⑤ 纠正处理
D. 物料的目视管理
日常工作中,需要对消耗品、物料、在制品、完成品等各种各样的物料进行管理。“什么物料、在哪里、有多少”及“必要的时候、必要的物料、无论何时都能快速地取出放入”成为物料管理的目标。目视管理能有效防止许多“人的失误”的产生,从而减少品质问题发生。



方法的重要性
处理任何一件事情,不论其结果如何,都会使用到某种方法。那么一个企业要生存和发展同样需要方法。前面我们讲到了人员、机器和原材料,如果仅仅只拥有了这几样东西,企业并不等于就能顺利生产了。企业要赢利,方法是绝对少不了的。古时国家之间争夺城池有孙子兵法三十六计,现在激烈的市场竞争中有各种商场谋略,这些都证明了方法的重要性。
企业进行生产制造,从拿到订单到向客户提供产品,需要各个部门的配合与协调。那么这中间,各个部门之间如何协调都必须运用一套有效的方法。我们知道,一项活动的开展首先都应该有事先的计划,例如,材料的购入、机器设备的安排、不同岗位工作人员的调度、计划用何种方式进行生产等。有了计划之后,接下来就是如何实施了,“说起来容易做起来难”,难就难在采用何种方法使实施过程准确地朝着我们的计划目标发展。
方法的目的性
合理进行生产
使人相处和谐
准确了解各种数量信息、生产系统状态,通过调整达到目标
提高利用率、人员工作效率,降低成本
方法的具体体现
(1)为生产工作任务进行有效排序
作业排序:在有多种不同物料、一台设备的情况下,每种都有各自生产时间和交货期,就要安排生产顺序,决定哪个作业首先开始工作的活动;
基本原则:优先调度。
充分满足以下四个条件:
①满足顾客或下一道工序作业的交货日期
②使流程时间,即作业在工序过程中耗费的时间最短
③使在制品库存最小
④使设备和工人的闲置时间最短
(2)进行作业安排,即按作业计划安排进行工作任务的分配
计划确定——安排(人力、机器、原料供应等)——根据作业顺序和生产任务开具指令单(加工单、首件单、入仓单等)——指导人员作业内容。
安排步骤:
①在生产计划规定的生产开始前,检查各种准备工作是否完成,能否保证生产顺利进行;
②根据生产能力,核实现有的负荷及生产余力,按作业计划分配操作人员具体职责,并发出开始作业指令。
(3)机械使用方法
不同的机器设备都有各自的使用方法,要求工作人员能熟悉其性能,很好的掌握和使用其操作 方法。
(4)收集、记录与传递生产信息
一般以投入/产出控制报告、各种状态和例外报告(预期和延期报告、废品报告、返工报告等)形式表现出来。通过了解各种信息和实际实行情况,知道其偏差幅度,进行随时调整。
(5)生产过程评估
通过个人观察、分析统计报告、分析生产记录等方式对生产过程和生产成果进行有效评估。
(6)调整
根据结果的具体实施情况,对生产计划和生产过程作适当调整,例如添加、减少或变更生产工序,生产流量的变更等。
生产进度计划
(1) 定义:
生产进度控制是生产控制的最主要内容,它贯穿于整个生产过程的始终,从生产技术准备到产品入库的所有生产活动都与进度控制有关。生产进度控制的主要任务,是按照已经制定出的作业计划,检查各种物料的投入和产出时间、产出数量以及产品和生产过程配套性,保证生产过程平衡的进行,保证产品能准时包装出货。
(2) 目的:
准时产出。就是要求在设定的时间,按照需要的产品,生产出所需要数量的产品,各种物料的产出必须按照计划进行,如果物料延迟,就会影响到整个产品的生产工作,反之,如果物料提前准备完成,会造成在制品过多积压,引起生产费用上升。
(3) 基本内容:
①投入进度控制:即对产品或原材料的投入如期、数量以及提前期或延后期的掌握。投入进度控制是预先性控制,投入不及时或投入数量不足,必然会造成生产过程中无法平衡进行,产品无法按照制定的期限交货,甚至造成生产中断;如果投入物料过多,生产中的在制品形成积压造成生产中的浪费。
②工序进度控制:即在实现投入之后,要进行的具体的生产制造过程。其内容就是对产品在整个生产过程中的每道工序生产的控制。
③产出进度控制:经过生产的每一道工序,生产出的产品也要进行控制,产出进度控制就是对产品的出产日期、出产数量的限制,其中也包括产出物料与产品的均衡和配套的控制。实现产出是整个生产进度控制的根本目的。
环境
(1)工作场所环境:
指各种产品、原材料的摆放,工具、设备的布置和5S;
(2)对危险品控制:
化学物品的堆放,诸如酒精、洗码水之类要放置在指定区域并标识,并在化学品堆放附近处放置防止化学品泄漏的抢救工具和抢救材料;
(3)生产环境:
指具体生产过程中针对生产条件对温度、湿度、无尘度等要求的控制;


目的
确保工程(“4M+1E”)变更的可行性,并对变更前/后的产品进行有效管理,防止异常发生;
工程(4M1E)变更内容
(1)人员的变更
a. 重要作业工程人员的变更(本公司指定的特殊工程)
b. 新员工大幅度变更
c. 作业监督者的变更
(2)设备的变更
a. 工具的变更
b. 机器、设备的变更
(3)制造工程/方法变更
a .生产、包装检查方法变更
b. 工艺追加、废止、顺序变更等(不影响品质除外)
c. 条件(或生产条件)大幅度变更
(4)材料变更
a. 材料外观变更。
b. 材料供给者变更(生产厂家)
c. 特殊生产辅料变更
(5)其他变更
a. 工作场所、工厂变更
b. 外协厂商变更
c. 其他认为对品质有影响的变更
d. 生产厂家变更
(6)环境变更
对工作场所有特殊要求时(如:温度、湿度、无尘度……)
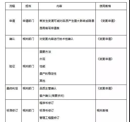
流程
在正式量产的工程(4M1E)变更要遵守以下流程。
申请部门提出变更申请;
相关职能部门进行可行性确认;
相关职能部门进行验证;
最终由品保部予以确认;
如有客户要求确认的需由客户作最终决定;
变更OK后,由相关部门进行标准类文件的修订;
确认后方可实施正式变更;
实施流程见下图:




企业文化的不足---管理理念上问题
在我国中小企业,很少有企业有自己的文化,即使有那也是在做体系等时候做出来的样子,没有真正的做到实处。
让我们先来看看国内小企业对企业文化,包括企业文化延伸的企业行为规划,是什么样子呢?
在国内,基本上没有企业企业对于企业文化进行重视。
对于企业行为,企业没有一个明确的注明。
下面就对企业在管理制度上进行分析:
A. 最强的理念:
一个企业实例
社长方针:建立有信任的xxx
我们以优越的技术和在品质上取得客户最高评价和信赖的企业为目标。
我们将持续进行盖上以实现所有品质的提高,我们为了实现所有品质的提高,讲进行持续改善。
我们最守法制法规,以为社会做贡献的企业为目标
我们拥有挑战的气概,以可持续发展企业为目标
B. 完善的规章制度---由所有的规章制度去规定员工怎么样去做。
1. 制度--瓶颈
这部分从你进入公司你就会看出来,公司从总经理要普通员工,都是身着同意的服装,不是说你是领导,你就可以不穿厂服。制度一视同仁。从这就可以看出外资企业都会有一套完整的模式。 日本企业一般都有一套管理模式,在某一阶段做什么事情是非常明白的、整个公司的工作模式基本是按步就班,每个新人来到日企,公司会有专门地培训,他会告诉你做什么事情用什么样的方法会比较好,甚至于填表这样的事情也会有专门带你的人教你。
但公司也会有一整套比较严格的管理模式,这种非常森严的管理制度,等级制度,会让不熟悉日本文化的人很难感到舒服。台资企业也都会有一套严格制度去制约,虽说欧美企业制度比较松散,但是欧美企业,员工就需要随时提防被“炒鱿鱼”的危险。
而在我国制造型企业随着企业人员和部门的日益增多,企业的老总会越来越忙,这个时候就需要有工作标准、制度和流程,如果一个企业没有一套完整的制度,即使你把经理人招聘来,也会因为企业制度不完善而走掉。
2. 制度—执行力
为什么这样写呢,因为在我国的一些中小型企业,会有一套制度,在去年,我去常州一家民营公司去稽核,当时很在看资料,发现他制度非常的全,该有的都有了。非常的细。但是一看实际境况就知道制度根本没有执行下去,当时他们的总经理就和我诉苦,说制度执行难,厂里面亲戚太多了,员工素质差。其实对于制度的执行我觉得我们的企业应该学习学习日本企业执行的力度----无条件的执行。
其实制度大家都有,下面举个例子:
苏州有一家小国有企业因为经营不善快破产,后来和日本一家公司进行合资,日本方面对工厂进行管理,日方对制度进行适当的修改,员工的福利待遇比以前好了,然后就提出要求:无条件执行制度。结果在不到半年,企业的效益就渐渐有了好转,一年企业就扭亏为盈了。
其实执行力和人际关系有关,也就是人的从众心里,还记得当初国家发行股票,老百姓都不接受,慢慢的用各种方法才逐步使大众接受了股票,这个其实就是从众心里在发挥作用。所以企业的执行力也是可以培养的,如果全体员工的执行力都很好,其中个别员工就算不满,其执行力也会很好。这就象国家发行股票,国库券一样,是以国家的信用与发展预期为担保的。所以企业要给员工一个好的信用保证,而非朝令夕改,言行不一。再加上良好的企业发展预期。通过培养最后企业的执行力就会很高,哪怕是暂时的困难也很容易克服。
生产控制的误区---管理观念上问题
1. 生产人.机.料.法.环(直接单位)
对于我国的企业,生产产品当然是按照客户的要求进行生产,但是你可以去看看他们与生产直接,间接生产单位对于标准的控制存在很大的问题:标准没有进行细分,标准没有严格去执行----可以说生产产品的直接单位就是人.机.料.法.环。
人----
说到人,就不能不提福利待遇。
对于待遇来说:欧美更大方,日本更平均,中国不要提
企业福利主要由工资,培训、休假制度以及其他这四大块构成,在这四方面来说:
A. 工资
在工资方面一般来说欧美企业给出的工资是比较高,因为他要的是最好的人才,他对人的学历,经验等要求很严格。
日资企业给出的工资算是中等这样,因为在日资企业,他要求员工要稳定,经验丰富。
中国中小企业工资算是最低等,还要看企业老板或者老板的亲戚的脸色。
B.培训
在对于员工的培训上,欧美企业的出手显然更为大方。调查显示,欧美企业对于管理层、专业人员以及一般员工培训多是外部企业培训。而日资企业是外部培训和内部培训相结合,总体而言,内部多于外部。
而对于我国企业来说这个部分,基本上就是内部为主 。
C.休假制度
在休假制度的设置上日企的企业文化中更看中员工的资历,为公司服务年限越久,无论是在什么职位上,都能得到足够的休假时间。一般来说欧美企业,日企都会按照国家规定给你休息假日。而对于我国有些企业,现在还上六天班,有的说是算加班,加班费2-4元/时,看来目前许多中国人企业就没有把中国人当人来。在休假制度上欧美等外资做的更有人情味。
D.其他方面,住房福利应该算是大头
日资企业和欧美企业相差不大,在某些项目的设置上,日企表现更为突出。一般欧美等外资都会给员工交住房公积金,有的在住房公积金外还加一笔住房补助。对于我国小企业来说这个是一块很大的空白,有的企业连养老保险都不给员工交。
所以说,一个企业人对于产品而言是第一责任人,人员稳定行,人员的熟练行对于产品的稳定性起到至关重要的作用。在这里也就必不可少的要提到:人员的流失率。对于人员的流失率来说:日企饭碗更稳定 ,其次是欧美企业。因为在日企虽然收入上不及欧美企业,但日资企业的好处在于工作稳定,对员工的要求也不高。
只要没犯多大错误,日本公司是不会轻易炒员工“鱿鱼”的,而在欧美企业,员工就需要随时提防被“炒鱿鱼”的危险,所以说对于我国中小企业来说,要加强自己的人力资源的管理,减少人员不必要流失。达到产品的稳定。
机----
生产能力、设备保养、备件等
公司接到订单,会对订单进行评估,用什么样的机器最好,什么样机器最经济实惠。包括机械备件的购置,平常的保养等。
在这方面对于欧美等外企都会有专门的项目人员和专门的企业成本控制人员进行核算,以达到用最少钱办最大的事情。
对于机器的采购来说,欧美等外企会投入很大资金。但是他们对于后续的保养来说也是很严格的,一些易损件会严格按照要求去做。
而对于我国中小企业来说,有时候也会买一些特别先进的机械,但是对于后续保养,易损件管理来说就远远跟不上那些外企。
料----
材料,形成产品的物资部分,应使用合格的或经过处理后能够满足产品要求的原料,避免因原料问题造成产品不合格。在制造业中原材料费用占了总成本的很大比重,一般在60%以上,高的可达90%,是成本控制的主要对象。
影响原材料成本的因素有采购,库存,生产消耗,回收利用,质量控制等,为了原材料成本的控制他们一般会选择稳定的供应商。 在日本,像丰田这样的大公司都与其下属承包企业建立了一种独特的长期合作关系,并同某些大公司组成了自己的企业集团。材料控制与否对于决定产品的质量起到很大的作用。
在这方面欧美等企业,对于原材料会有专门人员负责。在采购方面有专门的采购,在品质方面有专门的工程师,检验人员控制,这样减少不良率的出现,或者派人驻厂来解决材料在生产过程中的不良率。
对于我国的中小企业在这几年,可以看出,对于材料控制方面,也越来越感觉中小企业在走向成熟,从没有到有专门人员对材料采购进行管理.
法----
方法,构成产品的技术成分,合理的工艺会降低产品成本,提高合格率,可以说合理的工艺加上正确的生产操作过程构成合格的产品。简单来说可以分为:作业指导方法,检验指导方法,机器作业方法等构成。
作业指导方法:
作业指导书用于具体指导现场生产或管理工作,其结构和形式完全取决于作业的性质和复杂程度,在编写作业指导书的时候要把你的员工看做是个笨蛋,这样在编写的时候,要做到方法分步骤,做到简单话。 对于作业指导书来说,就数日本最通俗易懂,工序简单,放置在员工视力可以看到的地方。
举个例子:在日资企业看到,一个压铸的机械(就是在一个轴承里面压铸一个衬套),这种作业,作业员会经常漏放衬套,造成产品不良的发生。针对此种情况,他们是做压铸旁边做个一个设置好的电子天平,作业员生产好产品直接流入电子天平上。这样就避免了不良品的出现,当然这样的成本也是比较高的,但是从长远考虑来说,人比机器更会出现错误。
其实在许多外资厂,目前生产线都是流水线,因为人无意患错误的机率远远大于机器。在我国由于劳动力便宜,许多中小企业,会在考虑到企业短期成本,造成企业产品问题重重。在我国许多企业认为作业指导书是无用的,它既费时又妨碍人的手脚有人认为我从事这项工作已经很多年了,作业步骤已可以倒背如流了,甚至闭着眼睛也能把它做好.其实打错特错,作业指导书可以说是对作业行为进行知道,即使有在好方法,也要通过实践,然后才可以改作业指导书。
检验指导方法
由于产品形成过程中具体作业特点、性质的不同,检验指导书的形式、内容也不相同,有进货检验用检验指导书、过程(工序)检验用检验指导书;出货检验指导书等。
对于检验指导书来说最重要的就是检具的制作:在上面提到机器发生错误的几率比人小。忠实地执行动作顺序:可减少多余的动作,做到整齐划一。在日本企业,几乎所有的测量都会有一种很简单,很直观的工具所代替,其实道理很简单:让员工很容易的接受。做到控制产品不良,做到零缺陷。
例对于检验指导书来说,就是用最简单的方法控制不良品的发生,达到产品100%的合格率。
机器作业方法
对于机器作业方法来说,在外企一般有专门人员对机器进行操作,对于机器来说这样减少了机器损坏的几率。达到机器最大利用率。在我国中小企业来说,目前来说,这点还没有完善,有些企业对于机器根本就没有机器作业方法 。
环——
1.生产环境,也可以理解为5S
可以说工厂生产环境的可以影响到作业员的生产效率,你想想作业员工作台附近没有规定的区域,作业的工具都是随手乱放,这样会造成什么样后果?当然是生产效率下降,产品生产不良出现。这方面对于日本来说,日本是5S发展的鼻祖,欧美企业目前也对企业5S很重视,5S做的最差的也就是中国中小企业。在他们看来这个与生产无关。
从上述可以看出。企业产品在控制问题上,在观念上还和外企存在很大的差距 。
2. 辅助工具也重要(间接单位)
而对于企业来说,产品生产辅助工具可以分为:辅助设备和辅助材料。
辅助材料:
属于原材料还是间接费用,看辅助材料的用途,如果是用于生产,可以归集到某项产品的成本上就可以作为原材料,如果是其他部门领用,损耗等等,不可以归集到某项产品,那么就作为间接费用。打个比喻来说,你去办房产证,要有许多的辅助材料,缺少一个你的房产证就办不下来。其实道理很明白也就是说在产品生产过程中这些一个都不能少。
辅助设备:
对于生产上的辅助设备包括配件等。在我国有些企业经常会因为机器缺少配件给停工。
以上内容来源于网络收集整理,如有侵权请联系客服