来源:工程创优与常见问题防治

版权归原作者所有


一、编制依据


序号
名     称
编   号
1
《工程测量规范》
GB50026-2007
2
《建筑地基基础工程施工质量验收规范》
GB50202-2018
3
《建筑工程施工质量验收统一标准》
GB50300-2013
4
《建筑地基基础设计规范》
GB50007-2011
5
《建筑桩基技术规范》
JGJ94-2008
6
《建筑基桩检测技术规范》
JGJ106-2014
7
《预应力混凝土管桩》
10G409
8
本工程施工组织设计

9
本工程设计图纸



二、工程概况


序号
项目
内容
1
项目名称

2
工程地址

3
建设单位

4
设计单位

5
总承包单位

6
监理单位

本次施工范围为XXXXXX
采用预制PHC预应力混凝土管桩,桩尖采用钢板制作,采用十字形桩尖。贯入类型采用静压方式。管桩桩径400mm,壁厚95mmAB型桩。桩身混凝土等级为C80,总根数为358根。
本工程±0.000相当于黄海高程7.350mZH-1桩顶设计标高为:-2.050m,有效桩长约为38mZH-2桩顶设计标高为:-0.450m-0.520m,有效桩长为34mZH-3桩顶设计标高为:-0.900m,有效桩长为34m

ZH-1预应力管桩单桩竖向承载力特征值为800KN,桩基础以全风粗砾砂为持力层,桩端进入持力层不小于0.8米;ZH-2ZH-3预应力管桩单桩竖向承载力特征值550KN,桩基础以粉质黏土为持力层,桩端进入持力层不小于0.8米。


三、施工准备


3.1场地准备

(1)处理施工场地内影响压桩的上空及地下障碍物。
(2)平整及处理施工场地,达到地面平整、排水通畅、坡度不大于2%。对于可能不适合压桩机正常运行的松软场地应作处理,使场地的承压能力能满足压桩机正常运行的要求。
(3)在不受施工影响的地方设置基桩轴线的控制点和水准基点,且标记明显并作好保护。
(4)施工现场必要的工作人员到位、配套工种齐备。并向施工人员进行技术安全交底。

3.2管理组织机构

3.4施工前工艺试验

开工前进行试桩6根。施工前的工艺试验主要是验证以下几个方面:
(1)单桩承载力特征值;
(2)根据地质情况和设计桩径选择的施工机具、设备、施工工艺是否满足设计要求;

(3).验证设计参数及处理效果。



四、静压预应力管桩施


4.1静压预应力管桩施工工艺流程图

4.3施工要求

4.3.1管桩进场
1)桩出厂时厂方应提供产品质量合格证,其规格、批号、制作日期应符合相应的验收批号内容。
2)单节管桩可用专用吊钩钩住管桩两端内壁直接进行水平起吊。
3)当场地及供桩条件许可时,宜单层放置。若需叠层堆放时不宜超过3层。
4)叠层堆放时,应在垂直于桩长方向的地面上设置2道垫木,贴地垫木应有足够的宽度和高度,支点应分别位于离桩端头0.21倍桩长处。两支点间不得有突出地面的石块等硬物。底层最外缘的管桩应在垫木处用木楔塞紧。管桩叠层堆放时,层与层之间可不设置小型垫木。方桩叠层堆放时,层与层之间应设置小型垫木。上下层垫木应在同一垂线上。

4.4静压预应力管桩施工工艺

4.4.1压桩施工工艺流程
测量定位→桩材验收→桩机就位→压桩(接桩)→送桩→检测。
4.4.2测量定位
按照设计图纸的尺寸、角度根据基准点由专业人员用方格网法准确地投放每一根桩的中心点,并用钢筋头作样桩标识。桩位的投放允许误差为2cm。所有投放的桩位需经监理复查无误并办理签证手续后方可施工。另外施工中样桩控制还应注意:
1)必须按设计图并以轴线为基准对样桩逐根复核,做好测量记录,复核无误后方可施工。
2)对施工现场的轴线控制点及水准点作经常检查,避免发生误差。
3)控制点和水准点应妥加保护。
4)测量人员应对桩的就位、垂直度和压桩标高进行监测,确保施工精度。
5)由专职测量人员测定并标出场地上的桩位,桩位偏差不得大于20mm
6)沉桩至地面后,测量人员应根据轴线测出桩的平面偏位值,认真做好记录,办理好中间验收工作。
4.4.3桩材供应与验收
PHC混凝土管桩选购信誉比较好、产品质量稳定的生产厂家作为供应商,并报请业主、监理确认。根据桩基施工进度计划,编制各种桩型的进桩计划,并按照进桩计划控制混凝土管桩的供应,以满足施工进度需要。对进入现场的PHC桩必须有产品合格证明书,按规定办理检查验收手续,并报监理审核。做好检查记录及标识工作。桩应本着就近堆放、减少驳运次数的原则,进场桩材堆放在施工临时道路边靠近压桩施工区域处。桩材吊卸过程中,应轻吊轻放,注意保护好成品桩的质量。堆桩层数不应大于三层。
4.4.4喂桩
当桩端距离桩机5m以内时,将钢丝绳套在桩端0.293L(L为桩长)处单点起吊,待桩基垂直后插入压桩机的夹箱内,然后扶正对点、就位,准备施压。桩入土前,在桩身上划出以米为单位的长度标记,并沿桩身从下而上表明桩的长度,以控制桩身入土深度。
4.4.5压桩及送桩
1)插桩时一定要让桩头对准地面桩位标志物,然后用两台经纬仪交叉成90度,架在能看清桩的全长的地方。用经纬仪观测桩的垂直度,保证垂直度在0.5%以内,并指挥桩机进行反复多次调整,尤其是第一节桩要严格保证其垂直度,确保其垂直导向作用,当桩尖进入较硬土层后,后严禁用桩机调整其垂直度。然后通过压桩机施压,使桩身垂直沉入土体中。送桩时一定要用水准仪严格控制送桩标高,其误差应符合规范要求。
2)当机上吊机在进行吊桩喂桩过程中,压桩机严禁行走和调整。
3)喂桩时,管桩桩身两侧合缝位置应放在相邻夹具的空隙处。
4)带有桩尖的第一节桩插入地面0.51.0m时,应严格调整桩的垂直度,偏差不得大于0.3%
5)压桩过程中应经常观测桩身的垂直度,垂直度偏差不宜大于0.5%。当桩身垂直度偏差大于0.8%时,应找出原因并设法纠正。当桩尖进入较硬土层后,严禁用移动机架等方法强行纠偏。
6)压桩过程中应经常注意观察桩身混凝土的完整性,一旦发现桩身裂缝或掉角,应立即停机,找出原因,采取改进措施后再施压。
7)压桩时的压入速度不宜大于1m/min
8)整个压桩过程中,严禁浮机。
9)每一根桩应一次连续压到底,中间不得无故停歇。
10)压桩时应由专职记录员及时准确地填写压桩施工记录表,并经当班监理人员和建设单位代表验证签名后才可作为有效施工记录。
4.4.6接桩焊接
1)当桩需要接长时,入土桩段的桩头宜高出地表0.51.0m。接桩时上下节桩应保持顺直,接驳处上下节桩的端面应紧密接触,错位偏差不得大于2mm
2)对接前,管桩端板表面应用铁刷子清刷干净,坡口处应刷至露出金属光泽。
3)当风雨天作业时,应作好遮风挡雨的防护措施。
4)接桩焊接采用交流手工焊接。对接前,管桩端板表面应用铁刷子清刷干净,坡口处应刷至露出金属光泽。桩找正之后如果桩节之间间隙较大,可用铁片填实焊牢,结合面之间的间隙不得大于2mm
5)焊缝外观质量应连续、饱满。焊缝焊好后,焊工要敲掉焊缝表面的焊渣进行自检,并经质检人员会同监理检查合格并确认。
6)手工电弧焊的焊缝自然冷却时间不宜少于8min。严禁用水冷却或焊好后立即施压,防止焊缝骤冷,发生裂缝。
7)焊接接头的质量检验,对于同一工程探伤抽样检测不得少于3个接头。
4.4.7送桩
根据桩顶标高,用钢制送桩器,将桩送至设计标高。
4.4.8施工纪录
施工记录是桩基施工全过程的真实写照。压桩或送桩时应按有关标准详细记载每根桩的桩号、操作时间、入土深度、桩的平面位移和倾斜、压桩压力、焊接隐蔽记录等原始记录。同时还应记录压桩过程中发生的异常情况。
4.4.9桩施工质量控制方法
(1)定位放线的控制方法:根据现场的测量控制网(基准点),用经纬仪及卷尺准确地投放桩位的位置,其偏差控制在2cm之内,并画成测量成果图,交给监理单位进行桩位的复测检查,经检查合格后方可施压。
2)送桩标高的控制方法:根据设计标高和±0.000,计算桩的入土深度,在送桩杆上用红油漆画上标线进行标识,当送桩接近设计标高时,通过水准仪的观测来控制桩顶的标高。
3)桩位偏差的控制方法:插桩时,以定桩位的钢筋为中心点,通过两台交叉的经纬仪校正桩身垂直度在允许偏差之内,另外安排合理的打桩流程,防止打桩的过程中对已打完的桩挤偏。
4)桩身垂直度的控制方法:用两台经纬仪交叉成90o,架在能看清桩的全长的地方。用经纬仪观测桩的垂直度,先看桩尖,再看桩顶,仪器里的十字丝与桩顶之间的偏差应小于1.5厘米,以保证垂直度控制在5‰以内,并指挥桩机进行反复多次调整,尤其是第一节桩要严格保证其垂直度,确保其垂直导向作用,桩入土三米后严禁用桩机调整其垂直度。
4.4.10打桩精度控制方法
1)严格按照规范、标准要求,控制施工的过程,特别是严格把关关键过程,从桩的验收开始、桩位投放、插桩、垂直度、焊接、打桩、送桩标高控制等,每一道工序,必须有专职质量员验收签字并经过监理认可,方可进行下一道工序施工。
2)由于桩位布置较密,打桩前应根据桩位布置及地质情况,综合各种因素,本着群桩范围内,先内后外的原则进行打桩施工。
(3)为防止先打的桩对已打的桩产生挤土影响,造成偏位,在群桩范围之内设置塑料排水板,以消散超孔隙水压力。

4)当一根桩施工完毕之后,会产生送桩坑,对后打的桩产生导向作用,使后打的桩容易插偏,还会影响桩的垂直度,为避免这种情况的发生,对同一个承台的桩,我们采取打完之后一起送桩的方法。


五、桩检方式

5.1低应变检测

桩基的检测由具备资质的检测单位完成,在检测过程中我方将尽全力配合,将检测工作按期推进,保证检测结果的真实性、科学性,确保工程质量。
1)须随机抽不少于20%且不小于10根的桩做低应变动测,当采用低应变法或声波透射法检测时,受检桩混凝土强度不应低于设计强度的70%,且不应低于15MPa
2)低应变法的有效检测桩长范围应通过现场试验确定。
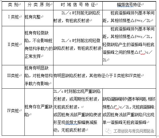
3)桩身完整性类别应按低应变法桩身完整性类别判定表5-1判定。
5-1   低应变法桩身完整性类别判定表

5.2静载试验

5.2.1 .试桩采用堆载法,单桩竖向静荷载试验的加载方式,应按慢速维持荷载法,数量为6根。
1)桩在沉桩后到进行静载荷试验的间歇时间不应小于28天,且周围无沉桩时间间歇不少于14(且必须保证对试桩测试数据无影响)
2)试桩的桩顶须结合试桩加载设备采取必要的技术措施,保证试桩的准确性和试压的顺利进行。
(3)在试桩期间,试桩设备及测量仪表等应有遮挡设施,试桩区域应不受冲击、振动等影响。
(4)试验加、卸载方式应符合下列规定:
加载应分级进行,且采用逐级等量加载;分级荷载宜为最大加载值或预估极限承载力的1/10,其中,第一级加载量可取分级荷载的2倍;
卸载应分级进行,每级卸载量宜取加载时分级荷载的2倍,且应逐级等量卸载;
加、卸载时,应使荷载传递均匀、连续、无冲击,且每级荷载在维持过程中的变化幅度不得超过分级荷载的±10%
(4)试桩最终加载:ZH-12200KNZH-2\ZH-31100KN
(5)当出现下列情况之一时,即可终止加载:
1)试桩在某级荷载作用下的沉降量,大于前一级荷载沉降量的5倍。
2)达到设计要求最大加载量且沉降达到稳定、或已达到桩身材料的极限强度以及试桩桩顶出现明显的破损现象。
3)试桩在某级荷载作用下的沉降量,大于前一级荷载沉降量的2倍,且经24小时尚未稳定。
6)试桩报告应包括桩身质量、单桩极限承载力及位移量。


六、安全保护措施


(1)各种桩机操作人员应经培训考试合格取得特种作业人员操作证后,凭操作证操作,严禁无证操作。
(2)桩架应垂直,桩架前倾不得超过5°,后仰不得超过18°。吊桩钢丝绳与导杆的夹角不得大于30°。吊桩应按起重工操作规程操作。吊预制桩时,严禁斜位、斜吊。
(3)施工区域应设警示标志,严禁非工作人员出入。
(4)施工中应对机械设备进行定期检查、养护、维修。
(5)为保证施工安全,现场施工人员必须配戴安全帽,现场设有专人统一指挥,并设一名专职安全员负责现场的安全工作,坚持班前进行安全教育制度。
(6)预应力管桩施工中,制定合理的作业程序和机械车辆走行路线,现场设专人指挥、调度,并设立明显标志,防止相互干扰碰撞,机械作业要留有安全距离,确保协调、安全施工。
(7)施工场地应平整夯实,坡度不大于2%,无积水,确认无地下埋藏物。
(8)电源电缆必须架空,电箱和电动机接地接零保护线牢固可靠,触电保护器动作灵敏有效,不得在高低压电线下压桩,移动桩机时必须保持与高压线安全距离不小于6m。
(9)作业前,应检查液压系统连接部位是否牢靠,进行空载运转,检查有无漏油、压力表、安全阀是否正常,确认安全可靠后,方可作业。
(10)桩机发生故障时,应断电、停机,报告机修组检修,不得擅自检修,禁止未停机时检修或接桩。
(11)遇大雨、大雾或六级及其以上大风时,应立即停止打桩作业,并加固桩机。


七、质量保证措施


7.1质量保证体系建立

在项目经理、技术总负责的领导下,由质量保证组、施工技术组、物资供应组各专业工长组成质量保证机构。负责监督指导规程规范标准的执行,参加编制和审批质保措施计划、施工方案和技术措施,参加图纸会审,重大事故调查分析.处理,质量培训教育和特殊工种考核,做好交工后服务工作。
1)按照质保工作程序落实各级管理人员和操作者的工作范围和质量职能。
2)施工管理人员和操作者,要掌握负责的工程项目概况、施工机具、检测设备、测量设备、计量仪器均经提前保证,质量保证措施落实,为施工现场创良好的施工条件。
3)树立坚强的质量意识,严肃工艺纪律,把好工序质量关,克服质量通病,消除质量隐患。
4)对质量全面跟踪,对工序质量不漏检、不误检。

7.2质量管理工作程序

运用系统工程的观点和方法,以保证质量为目的,将有关部门、各个环节的管理和施工生产活动严密地组织起来,使全体成员形成保证质量的有机整体,落实施工准备,施工中和系统试运行,交工后服务三个阶段的工作内容、工程程序、权限和方法,使质量在形成过程处于受控状态管理程序。

7.3工序质量检验和质量控制

实行质量岗位责任制,现场项目经理对工程质量负全面责任,班组保证分项工程质量,个人保证操作面和工序质量,严格执行工序间质量自检、交换检制度。
每道工序开工严格执行自检、互检及专检的三检制度同时填写相应质量检验资料报监理工程师审批,监理工程师审批后方能进行下道工序的施工。
在每道施工工序结束后,由该工序的施工班组和施工员进行自检后,填写分项工程质量自检记录。

7.4确保工程质量的措施

7.4.1组织保证
1)质量管理体系分为三级管理:第一级为各施工队质检员自检,第二级质检部组织测量人员和管理材料人员联检,第三级项目经理、总工程师组织定期抽检。该运作程序适用于原材料验收和单位工程验收评定及单项工程施工质量控制,以工序交接验收作为主要控制手段。凡在工序交接验收中不详细哪一级出现不合格,均做返工或返修,复检合格后才可进行下道工序。同时建立各级创优领导组织,明确各级领导的责任。项目经理部成立以项目任组长的全面质量管理领导小组,负责对创优活动的宏观控制,对创优目标自上而下地进行分解,层层保证质量目标的实现。

(2)坚持技术交底制度,以“技术交底”的形式把质量标准、技术措施及施工方法交给施工人员,凡不按技术交底作业,出现质量事故,一律严肃处理。使施工人员明确每道工序的工作标准和操作规程及成品(半成品)质量指标,然后进行试验段施工,如有问题及时整改。

以上内容来源于网络收集整理,如有侵权请联系客服